河南省洛阳市2022-2023学年高二下学期期末质量检测生物试题
展开洛阳市2022——2023 学年高二质量检测
生物试卷
注意事项:
1.答卷前,考生务必将自己的姓名、考号填写在答题卡上。
2.考试结束,将答题卡交回。
一、选择题(1-20题,每题1分,21-35题,每题2分,共50分)
1. 大熊猫和冷箭竹形态迥异,但它们生命活动的基本单位都是细胞。下列相关叙述正确的是
A.两者所包含的生命系统结构层次完全相同
B.两者各层次生命系统的形成、维持和运转均以细胞为基础
C.冷箭竹叶肉细胞中进行光合作用的叶绿体是生命系统
D.大熊猫的每个细胞都可以独立完成各项生命活动
2. 下列描述不支持“细胞具有统一性”这一结论的是
A.细胞学说指出,新细胞是由老细胞分裂产生的
B.原核细胞和真核细胞都以DNA 作为遗传物质
C.细胞都具有细胞膜、细胞质等相似的细胞结构
D.不同种类的细胞其组成元素和化合物的含量往往有差异
3. 光学显微镜的发明和应用让我们看到许多肉眼看不到的微观世界,使我们对生命的认识更加深入。下列相关叙述正确的是
A.低倍镜下物像清晰,换高倍镜后视野变暗,应首先调节细准焦螺旋
B.将位于视野右上方的物像移向视野中央,应向右上方移动玻片标本
C.若转换高倍物镜,需要先升镜筒,以免镜头破坏玻片标本
D.显微镜下观察到的细胞质环流方向与实际方向相反
4. 下列有关细胞中水和无机盐的叙述,错误的是
A.细胞内自由水与结合水的比值越高,细胞的代谢越旺盛,抗寒能力越弱
B.自由水是细胞内良好的溶剂,结合水是细胞结构的重要组成部分
C.细胞中无机盐含量很少,大多数无机盐以离子的形式存在
D.细胞中的无机盐可以为人体生命活动提供能量
5. 胶原蛋白是细胞外基质的主要成分之一,其非必需氨基酸含量比蛋清蛋白高。下列叙述正确的是
A.胶原蛋白的氮元素主要存在于氨基中
B.皮肤表面涂抹的胶原蛋白可被直接吸收
C.胶原蛋白的形成与内质网和高尔基体有关
D.胶原蛋白比蛋清蛋白的营养价值高
6. 羊肉中含有丰富的蛋白质、脂肪、钙、磷、铁、锌等成分,营养价值高。羊肉的膻味主要来源于皮下脂肪组织中的脂肪酸。下列说法错误的是
A.羊肉中的钙、磷属于大量元素,铁、锌属于微量元素
B.羊肉中的蛋白质和脂肪均是以碳链为骨架的生物大分子
C.羊肉中的蛋白质大多为结构蛋白,能够为人体提供丰富的氨基酸
D.羊肉皮下脂肪中的脂肪酸一般为饱和脂肪酸,室温时呈固态
7. 蛋白质是生命活动的主要承担者,下列关于蛋白质功能及举例错误的是
A.免疫——抗体可以帮助人体抵御病菌和病毒等抗原的侵害
B.调节——胰岛素可以降低血糖含量,调节机体的血糖平衡
C.催化——绝大多数的酶是蛋白质,可以催化细胞中的化学反应
D.运输——只有细胞膜上的蛋白质才具有运输功能
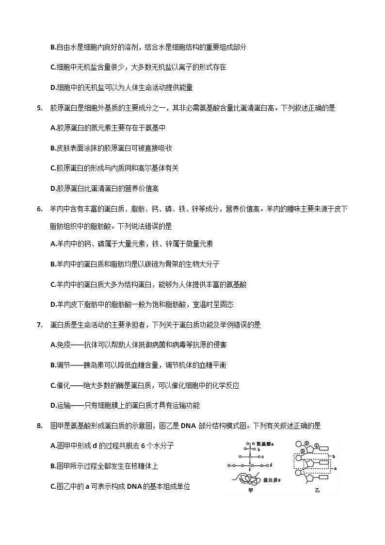
8. 图甲是氨基酸形成蛋白质的示意图,图乙是DNA 部分结构模式图。下列有关叙述正确的是
A.图甲中形成d的过程共脱去6个水分子
B.图甲所示过程全都发生在核糖体上
C.图乙中的a可表示构成DNA的基本组成单位
D.图乙的②处是限制酶的作用位点
9. 核酸是细胞内携带遗传信息的物质。下列有关说法错误的是
A. DNA 和RNA 所含五碳糖不同,所含碱基不完全相同
B.真核细胞的DNA 主要分布在细胞核中,RNA 主要分布在细胞质中
C.核酸对生物体的遗传变异和蛋白质的生物合成有极其重要的作用
D.原核细胞内的DNA 可以和蛋白质结合形成染色体
10. 下列有关细胞中化合物的叙述错误的是
A.植物细胞和动物细胞的组成成分都含有纤维素
B.维生素D属于固醇,能促进人和动物肠道对钙和磷的吸收
C.蛋白质合成需要核酸参与,核酸合成也需要蛋白质参与,
D.细胞中的糖类和脂质是可以相互转化的
11. 细胞膜是细胞的“边界”,下列关于细胞膜结构和功能的叙述错误的是
A.细胞膜上蛋白质的种类与数量决定了细胞膜功能的复杂程度
B.有些病毒能侵入细胞使生物体患病,说明细胞膜的控制作用是相对的
C.胞吞、胞吐过程的实现依赖于细胞膜的选择透过性
D.细胞膜外表面的糖被与细胞表面的识别功能密切相关
12. 不同的细胞器具有不同的功能。下列有关叙述正确的是
A.叶绿体是植物细胞的“能量转换站”,所有植物细胞均含叶绿体
B.线粒体是细胞的“动力车间”,细胞代谢所需能量均来自线粒体
C.液泡只存在于植物细胞中,可以调节植物细胞内的环境
D.溶酶体主要分布在动物细胞中,内部的水解酶能分解衰老、损伤的细胞器
13. 如图表示分泌蛋白的合成、加工和运输过程,①、②、③表示细胞器,a、b、c表示某些过程。下列说法错误的是
A消化酶、抗体和一部分激素属于分泌蛋白
B. a、b、c三个过程的进行均涉及囊泡运输
C.②在图示过程中起着重要的交通枢纽作用
D.分离①②③三种细胞器可用差速离心法
14. 生物膜系统在细胞的生命活动中极为重要,下列有关叙述错误的是
A.生物膜的组成成分和结构相似,在结构和功能上紧密联系
B.细胞内的生物膜把各种细胞器分隔开,使细胞内的化学反应不会互相干扰
C.原核细胞的生物膜系统保证了原核细胞生命活动的正常进行
D.治疗尿毒症所用的血液透析膜模拟的是细胞膜控制物质进出的功能
15. 关于检测生物组织中的糖类、脂肪和蛋白质实验的叙述,正确的是
A.鉴定还原糖的斐林试剂与鉴定蛋白质的双缩脲试剂的成分完全不同
B.在新鲜的梨汁中加入斐林试剂,混匀后在加热条件下由无色变成砖红色
C.加热后的豆浆中蛋白质已经发生变性,遇双缩脲试剂不会出现紫色反应
D.用苏丹Ⅲ染液对花生子叶切片染色后可滴加体积分数为50%的酒精洗去浮色
16. 人们常把细胞核比作细胞的“大脑”,下列关于细胞核结构和功能的叙述错误的是
A.细胞核功能的实现与细胞核中的染色质密切相关
B.核仁与某种RNA 的合成以及核糖体的形成有关
C.核孔实现了核质之间频繁的物质交换和信息交流
D.细胞核是遗传信息库,是细胞代谢和遗传的中心
17. “观察洋葱鳞片叶外表皮细胞的质壁分离及复原”实验中,显微镜下依次观察到如图所示的结果。下列叙述正确的是
A.由实验结果推测,甲图细胞是有活性的
B.与甲图相比,乙图细胞的细胞液浓度较低,紫色较深
C.若将丙图细胞一直放在清水中,其体积将持续增大直至涨破
D.若选用洋葱根尖分生区细胞为材料,质壁分离现象更明显
18. 如图为葡萄糖和Na⁺进出小肠绒毛上皮细胞的示意图。下列叙述正确的是
A.小肠绒毛上皮细胞吸收Na⁺的方式为主动运输
B.葡萄糖进入小肠绒毛上皮细胞的过程消耗的能量来自ATP
C.小肠绒毛上皮细胞中的载体蛋白都只转运一种物质
D.同一物质进出同一细胞的跨膜运输方式可能不同
19. 下列关于物质跨膜运输的叙述错误的是
A.物质自由扩散进出细胞的速度既与浓度梯度有关,也与分子大小有关
B.分子或离子通过通道蛋白时,不需要与通道蛋白结合
C.被动运输是顺浓度梯度进行的,既不需要消耗能量,也不需要转运蛋白
D.载体蛋白只容许与自身结合部位相适应的分子或离子通过
20. 实验方法和材料的选择对于科学实验至关重要,下列有关叙述错误的是
A.利用放射性同位素标记法来研究分泌蛋白的合成和运输
B.人鼠细胞融合实验中科学家采用的是荧光标记技术
C.用显微镜观察叶绿体时可以取菠菜叶稍带些叶肉的下表皮
D.用黑藻叶片观察质壁分离时,叶绿体的存在会对实验现象的观察产生干扰
21. 传统发酵食品的制作离不开各种微生物,下列关于果酒、果醋和泡菜制作的叙述正确的是
A.在酿酒酵母纯化培养时,可以在培养液中加入适量青霉素
B.在缺氧、糖源不足时,醋酸菌可以将果酒转化为果醋
C.泡菜液表面的“白膜”一般是乳酸菌或醋酸菌形成的
D.泡菜发酵初期出现的气泡往往是乳酸菌产生的气体
22. 利用微生物发酵制作酱油在我国具有悠久的历史。下图是通过发酵制作酱油的流程图,发酵过程中需要为米曲霉充分生长繁殖提供营养物质、通入空气。下列叙述错误的是
A.大豆、小麦、麦麸可以为米曲霉的生长繁殖提供充足的碳源和氮源
B.米曲霉发酵时不断搅拌有利于米曲霉大量繁殖
C.发酵池发酵阶段应间歇性通入无菌空气以促进酵母菌和乳酸菌的发酵
D.发酵池中两种主要微生物产生的酒精、乳酸可以抑制杂菌生长
23. 下列有关倒平板和平板划线法的叙述错误的是
A.灭菌后,待培养基冷却至50℃左右时在酒精灯火焰附近倒平板
B.接种环每次使用时都需要进行灼烧,灼烧后立即进行划线操作
C.除第一次外,每一次划线都要从上一次划线的末端开始
D.操作中每一次划线都是将聚集的菌种逐步稀释分散到培养基表面的过程
24. 自然界中微生物数量繁多,种类庞杂,要想分离出特定的微生物,往往要采用选择培养的方式。下列有关说法错误的是
A.以尿素为唯一氮源的培养基可以将土壤稀释液中能分解尿素的细菌分离出来
B.若要从牛的瘤胃中分离某种微生物,培养条件应设置为无氧
C.若要从土壤中分离纤维素分解菌,采集土样时可选择树林中的腐殖土
D.选择培养时只需为目的菌提供适宜的生长条件,不需要抑制其他微生物生长
25. 与传统发酵技术相比,发酵工程的产品种类更加丰富,产量和质量明显提高。下列相关表述正确的是
A.发酵工程和传统发酵技术都要直接利用原材料中天然存在的微生物
B.发酵工程的产品主要包括微生物的代谢物、酶和菌体本身
C.发酵工程中,发酵环境条件变化不会影响微生物的代谢途径
D.发酵工程可以利用制糖工业的废液为原料获得微生物细胞中的单细胞蛋白
26. 从古至今,兰花都是高洁、典雅的象征,很多人喜欢养兰花,但兰花在自然条件下萌发率极低。目前,我国已将组织培养技术广泛应用于兰花种苗的规模化繁殖,让名贵的兰花也“走入”了寻常百姓家。下列相关叙述错误的是
A.利用植物组织培养技术快速繁殖兰花种苗利用了植物细胞的全能性
B.生长素和细胞分裂素是启动细胞分裂、脱分化和再分化的关键激素
C.组织培养过程中,脱分化和再分化过程均需要保持恒温、避光的环境条件
D.幼苗移栽前需要先将其移植到消过毒的蛭石或珍珠岩中,待长壮后再移栽入土
27. 我国科学家在植物体细胞杂交方面取得了不少成果,在制备原生质体时,有时会使用蜗牛消化道提取液来降解植物细胞的细胞壁。下列叙述错误的是
A.蜗牛消化道提取液中可能含有纤维素酶和果胶酶
B.制备原生质体时可以将植物体细胞放在清水中以维持活性
C.人工诱导原生质体融合可采用离心法、聚乙二醇融合法等
D.植物体细胞杂交技术可以打破生殖隔离,实现远缘杂交育种
28. 下列关于细胞工程和胚胎工程中操作目的的说法错误的是
A.动物细胞培养时为达到分散细胞的目的需定期用胃蛋白酶处理
B.动物细胞培养过程中定期更换培养液的目的是补充营养物质,去除代谢废物
C.胚胎分割时对内细胞团均等分割的目的是防止影响分割后胚胎的恢复和发育
D.体外受精技术中将精子在一定浓度的肝素溶液中培养的目的是诱导精子获能
29. 科学家通过体外诱导小鼠成纤维细胞获得一种类似胚胎干细胞的细胞,具有活跃的分裂能力,称为诱导多能干细胞(简称iPS 细胞),下列叙述错误的是
A. iPS 细胞具有很高的全能性,且诱导过程无须破坏胚胎
B.培养iPS 细胞需提供95%氧气和5%CO₂的混合气体
C.由病人体细胞诱导产生的iPS细胞进行自体移植理论上可避免发生免疫排斥
D. iPS 细胞具有分裂活性,用它进行治疗时可能存在分化成肿瘤细胞的风险
30. 直接使用细胞毒素类药物进行化疗不仅会杀伤肿瘤细胞,还会对健康细胞造成伤害。为降低宫颈癌治疗药物的副作用,科研人员构建了抗体—药物偶联物(ADC),可以实现对肿瘤细胞的选择性杀伤。ADC 构建过程如图所示,下列说法错误的是
A.给小鼠注射的特定抗原应取自人的宫颈癌细胞
B.在步骤②使用的选择培养基上,只有融合的杂交瘤细胞才能生长
C.步骤③中抗体检测呈阳性的杂交瘤细胞可以注射到小鼠腹腔内增殖
D. ADC中的抗体可以识别特定的肿瘤细胞并导致肿瘤细胞发生凋亡
31. PCR是一种在生物体外迅速扩增DNA 片段的技术,被广泛应用于遗传疾病的诊断、刑侦破案、基因克隆等方面。下列关于PCR技术的叙述错误的是
A. PCR反应需要在一定的缓冲液中进行,缓冲液中一般要添加 Mg²⁺
B. PCR反应体系中加入的DNA 聚合酶必须耐高温
C.用新形成的DNA链作模板再次复制时不需要引物
D. PCR反应中每次循环一般可分为变性、复性和延伸三步
32. 下列有关基因工程的基本操作程序叙述错误的是
A.获取目的基因常用的方法是PCR特异性扩增
B.基因表达载体的构建是基因工程的核心工作
C.使用一定浓度的氯化钙溶液处理农杆菌有助于其吸收重组质粒
D.抗原-抗体杂交技术可检测目的基因是否在受体细胞内成功转录
33. 下列关于DNA 的粗提取与鉴定实验的叙述错误的是
A.以洋葱为实验材料进行DNA的粗提取必须在无菌条件下进行
B. DNA可溶于2mol/L 的NaCl溶液,且在不同浓度的NaCl溶液中溶解度不同
C.在提取液中加入预冷的95%的酒精溶液后DNA会与蛋白质分离并析出
D.在一定温度下,溶解后的DNA 遇二苯胺试剂会呈现蓝色
34. 下列关于基因工程和蛋白质工程的叙述正确的是
A.将某蛋白基因导入牛的乳腺细胞后可形成乳腺生物反应器
B.从工程菌大肠杆菌中获得的人类干扰素可直接使用
C.蛋白质工程是基因工程的延伸,不需要对基因进行操作
D.蛋白质工程可以改造现有的蛋白质或制造出新的蛋白质
35. 下图表示pBR322质粒和人生长激素基因所在片段的结构信息,将两者构建的重组质粒导入受体菌并进行筛选。下列叙述正确的是
A.应选择限制酶E 和酶G 同时处理pBR322质粒和人生长激素基因
B.所选用的受体菌不能含有和基因
C.用含四环素的培养基筛选出含有重组质粒的受体菌
D.同时用酶E、酶F 和酶G 处理图中质粒,电泳后可得到5个条带
二、非选择题(共50分)
36. (10分)不同食物中营养物质的种类和含量有很大差别,在日常膳食中我们要做到不同食物的合理搭配,以满足机体的营养需要。请回答下列问题。
(1)糖尿病患者日常饮食会受到严格限制,但每天仍需摄取适量的淀粉类食品,请从糖类的功能角度分析其主要原因是 。食物中的淀粉在人体内被水解后,可以为人体细胞合成 提供原料。
(2)人体需要从饮食中获取无机盐。如果Na⁺缺乏会引起神经、肌肉细胞的兴奋性降低,引发人体肌肉酸痛、无力等,说明无机盐具有 的重要作用。
(3)胆固醇是构成 的重要成分,在人体内还参与脂质的运输,但摄入过多会增加血管堵塞的风险,因此膳食中要注意限制高胆固醇类食物的过量摄入。
(4)鸡蛋是一种深受人们喜爱的营养食品,吃熟鸡蛋比吃生鸡蛋更容易消化的原因是 。
37. (10分)以下是四种不同生物细胞的部分亚显微结构模式图。图中A~D代表生物种类,①~⑤代表不同的细胞器。请回答下列问题。
(1)据图观察,D与其他三种生物最根本的区别是其细胞内 。
(2)据图判断, 是低等植物细胞,判断的依据是 。
(3)②的内膜向内折叠以扩大膜面积,这种结构特点有利于 。
(4)图中标号为 的细胞器可参与构成细胞的生物膜系统。
38. (12分)细胞是一个开放的系统,系统的边界——细胞膜不仅是将细胞内外隔开的屏障,也是控制物质进出细胞的门户。图中①~⑤表示物质跨膜运输方式,甲~戊表示不同的物质或细胞结构。请回答下列问题。
(1)图中结构甲是 构成了生物膜的基本支架。除了氨基酸方面的不同,造成膜蛋白乙、丙、丁结构差异主要原因还有 。
(2)研究表明,动植物细胞膜上存在水通道蛋白,说明水分子进出细胞的方式为 (填名称),对应图中的 (填标号)。
(3)低温处理法、载体蛋白抑制法、细胞呼吸抑制法都能影响物质进出细胞。其中,细胞呼吸抑制法会影响图中 (填标号)的运输方式。已知轮藻吸收 K⁺ 的方式与④相同,若想抑制 K⁺ 吸收,且同时不影响其他物质进出轮藻细胞,可选用 法。
(4)图中戊代表一个封闭囊泡(脂质体),可作为药物的运载体。嵌入囊泡内的药物A属于 (填“脂溶性”或“水溶性”)分子。据图推测,该脂质体可以将药物送入特定细胞的主要原因是 。
39. (10分)黄色短杆菌(能合成L-亮氨酸)是一种重要的工业菌种,某研究小组欲从黄色短杆菌中筛选L-亮氨酸缺陷型突变菌株(不能合成L-亮氨酸),实验流程如下图所示。请回答下列问题。
(1)据图判断,黄色短杆菌的代谢类型为
异养 (填“厌氧”“需氧”或“兼性厌氧”)型,判断依据是 。
(2)过程①使用的接种方法是 此方法常用于统计样品中活菌的数目,但统计的菌落数往往比活菌的实际数目少,其主要原因是 。
(3)过程②的接种方法是先用灭菌后的金丝绒与培养皿A 中的菌落接触,再像盖章一样将菌种接种到B和C的培养基表面。B的培养基中含有L-亮氨酸,C 的培养基中不含L-亮氨酸,培养一段时间后菌落生长情况如图所示,研究人员应从培养皿 (填“B”或“C”)中选取目的菌落,确定目的菌落位置的主要依据是 。
40. (8分)2017年,我国科学家在国际上首次实现了非人灵长类动物的体细胞克隆,获得了两只克隆猴“中中”和“华华”,标志着我国克隆技术走在了世界的最前列,率先开启了以体细胞克隆猴作为实验动物模型的新时代。请回答下列问题。
(1)动物细胞核移植技术中采集的卵母细胞需要在体外培养至 期。“去核”实质上是指去除 复合物。
(2)选择动物体细胞进行核移植的难度要明显 (填“高于”或“低于”)胚胎细胞核移植,原因主要是 。
(3)核移植形成的重构胚被激活后发育成早期胚胎,进行胚胎移植前应使用相关激素对代孕母猴进行 _______处理,以保证胚胎在受体子宫内的正常发育。
(4)若克隆猴与核供体猴的性状不完全相同,分析其原因可能是 (答出一点)。
河南省洛阳市2021届高二下学期期末质量检测生物【试卷+答案】: 这是一份河南省洛阳市2021届高二下学期期末质量检测生物【试卷+答案】,共12页。
河南省洛阳市2022-2023高二下学期6月质量检测生物试卷+答案: 这是一份河南省洛阳市2022-2023高二下学期6月质量检测生物试卷+答案,共10页。
河南省洛阳市部分学校2022-2023学年高二下学期5月阶段性检测生物试卷(含解析): 这是一份河南省洛阳市部分学校2022-2023学年高二下学期5月阶段性检测生物试卷(含解析),共12页。

