2022-2023学年安徽省示范高中培优联盟高一春季联赛生物试题含解析
展开 安徽省示范高中培优联盟2023年春季联赛(高一)
生物
一、选择题
1. 细胞中含有多种多样的分子,下列相关叙述错误的是( )
A. 无机盐参与维持细胞的酸碱平衡,也参与有机物的合成
B. 维生素D是构成骨骼的主要成分,缺乏维生素D会影响骨骼发育
C. 水可以是化学反应的反应物,也可以是化学反应的产物
D. 酶和核酸都是由含氮的单体连接而成的多聚体
【答案】B
【解析】
【分析】无机盐主要以离子的形式存在,其生理作用主要有:(1)细胞中某些复杂化合物的重要组成成分,如Fe2 +是血红蛋白的主要成分;Mg2+是叶绿素的必要成分。(2)维持细胞的生命活动,如钙可调节肌肉收缩和血液凝固,血钙过高会造成肌无力,血钙过低会引 起抽搐。(3) 维持细胞的酸碱平衡和细胞的形态。
维生素D为固醇,属于脂质,能促进小肠对钙、磷的吸收。
细胞内水有自由水、结合水两大类。细胞中绝大部分的水以游离的形式存在,可以自由流动,叫自由水。一部分水会和细胞内的其他物质相结合,叫做结合水。
酶的化学本质是蛋白质或RNA,具有催化作用。核酸包括DNA和RNA两种,由核苷酸构成,二者都含有氮元素。
【详解】A、细胞中大多数无机盐以离子的形式存在,对维持细胞和生物体的生命活动有重要作用,能参与维持细胞的酸碱平衡,也能参与有机物的合成,如Mg2+是合成叶绿素的原料,A正确;
B、维生素D不是构成骨骼的主要成分,但是维生素D能促进小肠对钙、磷的吸收,缺乏维生素D会影响骨骼发育,B错误;
C、水既可以是化学反应的底物,也可以是化学反应的产物,例如有氧呼吸的第二阶段是丙酮酸和水反应产生二氧化碳和[H],释放少量能量,有氧呼吸的第三阶段是氧气与[H]反应产生水,释放大量能量,C正确;
D、酶的化学本质是蛋白质或RNA,核酸是由核苷酸连接而成的多聚体,氨基酸和核苷酸都含有氮元素,D正确。
故选B。
2. 新冠病毒和SARS病毒在感染人体时均识别肺泡上皮细胞上的受体(ACE2),起识别作用的关键蛋白均为二者包膜上的S—蛋白,但二者的S—蛋白有部分氨基酸存在差异。下列有关说法正确的是( )
A. 蛋白酶催化了S—蛋白中肽键的形成
B. 蛋白质变性是由于肽键的断裂造成的
C. 根据上述的研究推测,有些结构不同的蛋白质具有相似的功能
D. 病毒与肺泡上皮细胞上的受体的识别作用体现了细胞间的信息交流
【答案】C
【解析】
【分析】氨基端脱水缩合形成蛋白质
蛋白质变性不可逆,肽键未发生断裂,空间结构发生改变。
【详解】A、蛋白酶催化肽键的断裂,A错误;
B、蛋白质变性是指蛋白质的空间结构破坏,肽键没有断裂,B错误;
C、新型冠状病毒和SARS病毒在感染人体时识别肺泡上皮细胞上受体(ACE2)的都是S-蛋白,但二者的S-蛋白结构存在差异,说明不同结构的蛋白质其功能也可能相同,C正确;
D、病毒没有细胞结构,其S-蛋白与ACE2的互相识别不能体现细胞间的信息交流,D错误。
故选C。
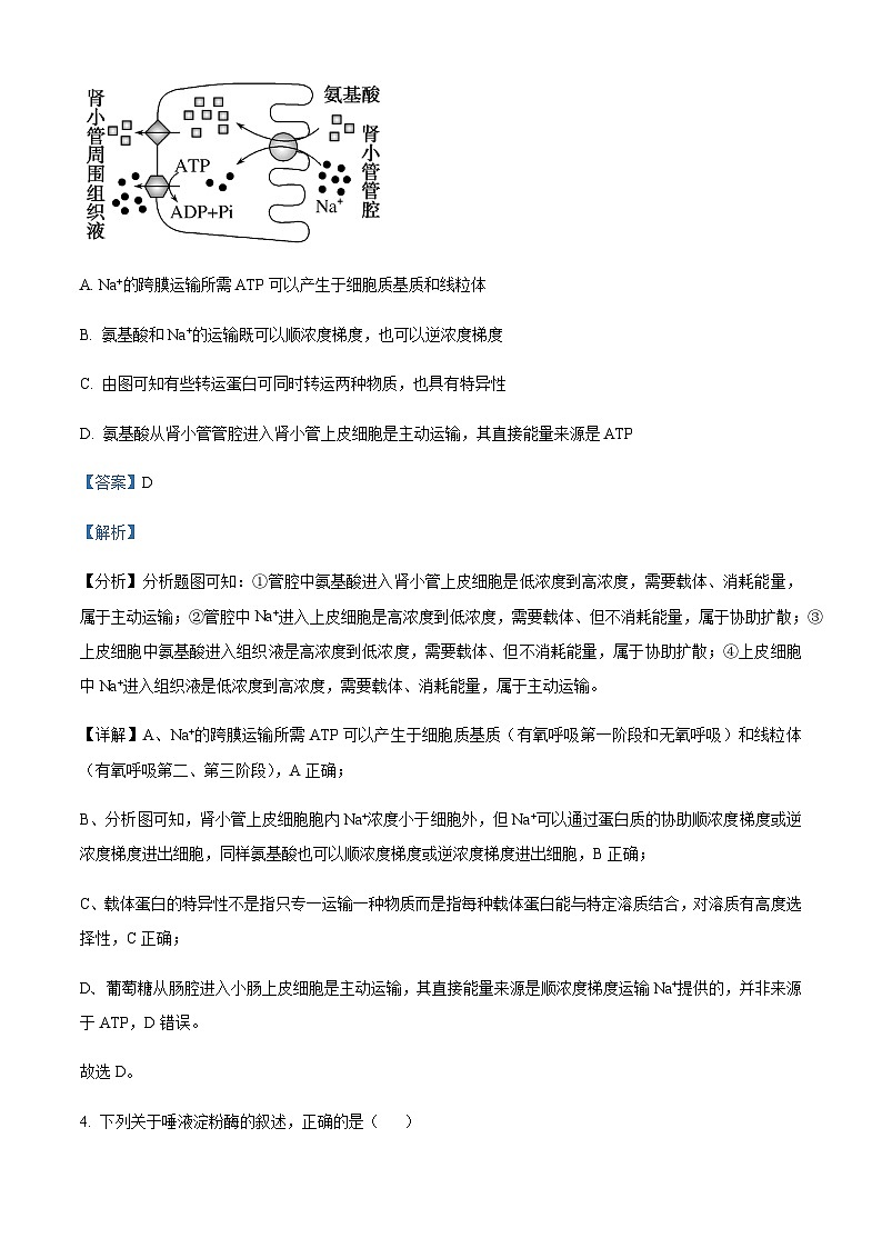
3. 下图为氨基酸和Na+进出肾小管上皮细胞的示意图,下列相关叙述错误的是( )
A. Na+的跨膜运输所需ATP可以产生于细胞质基质和线粒体
B. 氨基酸和Na+的运输既可以顺浓度梯度,也可以逆浓度梯度
C. 由图可知有些转运蛋白可同时转运两种物质,也具有特异性
D. 氨基酸从肾小管管腔进入肾小管上皮细胞是主动运输,其直接能量来源是ATP
【答案】D
【解析】
【分析】分析题图可知:①管腔中氨基酸进入肾小管上皮细胞是低浓度到高浓度,需要载体、消耗能量,属于主动运输;②管腔中Na+进入上皮细胞是高浓度到低浓度,需要载体、但不消耗能量,属于协助扩散;③上皮细胞中氨基酸进入组织液是高浓度到低浓度,需要载体、但不消耗能量,属于协助扩散;④上皮细胞中Na+进入组织液是低浓度到高浓度,需要载体、消耗能量,属于主动运输。
【详解】A、Na+的跨膜运输所需ATP可以产生于细胞质基质(有氧呼吸第一阶段和无氧呼吸)和线粒体(有氧呼吸第二、第三阶段),A正确;
B、分析图可知,肾小管上皮细胞胞内Na+浓度小于细胞外,但Na+可以通过蛋白质的协助顺浓度梯度或逆浓度梯度进出细胞,同样氨基酸也可以顺浓度梯度或逆浓度梯度进出细胞,B正确;
C、载体蛋白的特异性不是指只专一运输一种物质而是指每种载体蛋白能与特定溶质结合,对溶质有高度选择性,C正确;
D、葡萄糖从肠腔进入小肠上皮细胞是主动运输,其直接能量来源是顺浓度梯度运输Na+提供的,并非来源于ATP,D错误。
故选D。
4. 下列关于唾液淀粉酶的叙述,正确的是( )
A. 淀粉酶溶液中加入淀粉溶液后,淀粉酶活性不变
B. 唾液淀粉酶催化反应最适温度和保存温度是37℃
C. 高温和低温均能破坏酶的结构使其失去活性
D. 淀粉酶在一定pH范围内起作用,酶活性随pH升高而不断升高
【答案】A
【解析】
【分析】1、酶是由活细胞产生的具有催化作用的有机物绝大多数酶是蛋白质,极少数酶是RNA。
2、酶的特性:
(1)高效性:酶的催化效率大约是无机催化剂的107~1013倍。
(2)专一性: 每一种酶只能催化一种或一类化学反应。
(3)作用条件较温和:高温、过酸、过碱都会使酶的空间结构遭到破坏,使酶永久失活;在低温下,酶的活性降低,但不会失活
【详解】A、淀粉酶溶液中加入淀粉溶液后,淀粉被水解,但是淀粉酶在反应前后结构和活性不变,A正确;
B、唾液淀粉酶催化反应的最适温度是37℃,但是37℃不是保存该酶的最适温度,酶应该在低温条件下保存,B错误;
C、低温可以抑制酶的活性,也不会导致酶变性失活,C错误;
D、酶活性的发挥需要适宜条件,在一定pH范围内,随着pH升高,酶活性升高,超过最适pH后,随pH增加,酶活性降低甚至失活,D错误。
故选A。
5. 下图表示细胞呼吸作用的过程,其中①~③代表有关生理过程发生的场所,甲、乙代表有关物质,下列相关叙述正确的是( )
A. 加入呼吸抑制剂可使细胞中ADP生成减少,ATP生成增加
B. 甲、乙分别代表丙酮酸、[H],有氧条件下,①②③处都能产生ATP
C. 生成物H2O中的氢来自线粒体中丙酮酸的分解
D. 乳酸菌细胞内,过程①②产生[H],过程③消耗[H]
【答案】B
【解析】
【分析】据图分析,图中表示呼吸过程,则甲为丙酮酸,乙为[H],1为细胞质基质,2为线粒体基质,3为线粒体内膜。
【详解】A、呼吸抑制剂抑制呼吸作用,会使ADP生成增加,ATP生成减少,A项错误;
B、图中的甲为丙酮酸,乙为[H],1为细胞质基质,2为线粒体基质,3为线粒体内膜,有氧呼吸的第一、二阶段产生ATP较少,第三阶段能产生大量的ATP,B正确;
C、有氧呼吸时,生成物H2O中的氢来自有氧呼吸的第一、二阶段,即葡萄糖、丙酮酸和水的分解,C错误;
D、乳酸菌是厌氧型微生物,只能进行无氧呼吸,D错误。
故选D。
6. 下列关于细胞生命历程的叙述,正确的是( )
A. 细胞分裂和分化均可增加细胞数量
B. 细胞衰老时细胞呼吸的速率减慢
C. 玉米种子萌发长成新植株体现了细胞全能性
D. 高度分化的细胞执行特定的功能,不能再分裂增殖
【答案】B
【解析】
【分析】1、细胞分化是指在个体发育中,由一个或一种细胞增殖产生的后代,在形态、结构和生理功能上发生稳定性差异的过程。细胞分化的实质:基因的选择性表达。
体和液泡。
2、细胞凋亡是由基因决定的细胞编程性死亡的过程。细胞凋亡是生物体正常的生命历程,对生物体是有利的,而且细胞凋亡贯穿于整个生命历程。
3、衰老细胞的特征:细胞内水分减少,细胞萎缩,体积变小,但细胞核体积增大,染色质固缩,染色加深;细胞膜通透性功能改变,物质运输功能降低;细胞色素随着细胞衰者逐渐累积,有关酶的活性降低,呼吸速度减慢,新陈代谢减慢。
【详解】A、细胞分裂可增加细胞数量,细胞分化可增加细胞种类但不增加细胞数目,A错误;
B、细胞衰老时由于酶的活性降低,可导致细胞呼吸速率减慢,B正确;
C、玉米种子本身就是已经分化的胚,种子萌发长成新植株属于植物幼体生长发育成成体的自然生长过程,没有体现植物细胞的全能性,C错误;
D、高度分化的细胞能执行特定的功能,但也可能继续分裂增殖,如性原细胞能进行有丝分裂和减数分裂,D错误。
故选B。
7. 下列关于孟德尔的研究及两大遗传学定律的说法,正确的是( )
A. 研究分离定律时,选用子叶颜色比选用花瓣颜色需要的时间短
B. “两对相对性状的遗传实验中F2出现9∶3∶3∶1的性状分离比”属于假说内容
C. 对F1测交后代同时出现4种表型的现象称为性状分离
D. 孟德尔两大遗传学定律的细胞学基础相同,都发生在减数分裂的过程中
【答案】A
【解析】
【分析】1、分离定律的主要内容是:在生物体的体细胞中,控制同一性状的遗传因子成对存在,不相融合;在形成配子时,成对的遗传因子发生分离,分离后的遗传因子分别进入不同的配子中,随配子遗传给后代。
2、自由组合定律的主要内容是:控制不同性状的遗传因子的分离和组合是互不干扰的;在形成配子时,决定同一性状的成对的遗传因子彼此分离,决定不同性状的遗传因子自由组合。
【详解】A、子叶出苗就可以观察,花瓣需开花才能观察,研究分离定律时,选用子叶颜色比选用花瓣颜色需要的时间短,A正确;
B、“两对相对性状的遗传实验中F2出现9:3:3:1的性状分离比属于孟德尔实验发现的问题,B错误;
C、杂种后代中,同时显现出显性性状和隐性性状的现象,叫性状分离,对F1测交后代同时出现4种表现型的现象不能称为性状分离,C错误;
D、基因分离定律的实质是减数第一次分裂后期同源染色体的分离,而基因的自由组合定律的实质是减数第一次分裂后期非同源染色体的自由组合,所以两者的细胞学基础不同,D错误。
故选A。
8. 玉米是二倍体异花传粉作物,其籽粒的饱满与凹陷受一对等位基因控制。现用自然条件下获得的若干饱满玉米籽粒和凹陷玉米籽粒为实验材料验证分离定律。下列说法不正确的是( )
A. 两种玉米杂交,若F1表现为两种性状且分离比为1∶1,则可验证分离定律
B. 两种玉米杂交,若F1表现为两种性状且分离比为3∶1,则可验证分离定律
C. 两种玉米分别自交,若某些玉米自交后代出现3∶1的性状分离比,则可验证分离定律
D. 两种玉米分别自交,在子代中选择两种纯合子进行杂交得到F1,F1自交,若F2出现3∶1的性状分离比,则可验证分离定律
【答案】B
【解析】
【分析】验证分离定律的方法有两种,即自交和测交,具体实验思路是:①将两种玉米分别自交,若遵循基因的分离定律,则某些玉米子代会出现3:1的性状分离比。②让饱满的玉米籽粒和凹陷的玉米籽粒杂交,如果子一代表现出两种性状,且比例为1:1,说明遵循分离定律。
【详解】A、两种玉米杂交,若F1表现为两种性状且分离比为1∶1,则可验证分离定律,能说明等位基因随同源染色体分开而分离,A正确;
B、两种玉米(饱满玉米籽粒和凹陷玉米籽粒)杂交,后代不可能出现3∶1,不能验证分离定律,B错误;
C、两种玉米分别自交,若某些玉米自交后,子代出现3∶1的性状分离比,则说明该部分亲本为杂合子,产生了两种数量相等的配子,所以可验证分离定律,C正确;
D、两种玉米分别自交,在子代中选择两种纯合子进行杂交,F1自交,得到F2,若F2中出现3∶1的性状分离比,则可说明F1为杂合子,产生了两种数量相等的配子,可验证分离定律,D正确。
故选B。
9. 已知小麦抗病对感病为显性,无芒对有芒为显性,两对性状独立遗传。用纯合的抗病无芒与感病有芒杂交,F1自交,播种所有的F2,假定所有的F2植珠都能成活,在F2植株开花前,拔掉所有的有芒植株,并对剩余植株套袋。假定剩余的每株F2收获的种子数量相等,且F3的表现型符合遗传定律。从理论上讲F3中表现感病植株的比例为
A. 1/8 B. 3/8 C. 1/16 D. 3/16
【答案】B
【解析】
【详解】设抗病基因为A,感病为a,无芒为B ,则有芒为b。依题意,亲本为AABB和aabb,F1为AaBb,F2有4种表现型,9种基因型,拔掉所有有芒植株即bb后,剩下的植株中两对性状对应的基因型及比例分别为AA:Aa:aa=1:2:1,BB:Bb=1:2,剩下的植株套袋,即让其自交,则理论上F3中感病植株即aa为1/2×1/4(Aa自交所得)+1/4(aa自交所得)=3/8。
综上所述,ACD不符合题意,B符合题意。
故选B。
10. 下图是某果蝇细胞四条染色体上部分基因的示意图,下列叙述错误的是( )
A. 丙和丁在减数第一次分裂前期可发生部分联会
B. 在有丝分裂中期,X染色体和常染色体的着丝粒都排列在赤道板上
C. 在减数第二次分裂后期,基因D、e、a、b不会出现在细胞的同一极
D. 在有丝分裂后期,基因D、d、E、e、A、a、b会出现在细胞的同一极
【答案】C
【解析】
【分析】据图分析甲和乙形态大小相同,同一位置上有等位基因,因此甲乙为同源染色体,丙染色体为X染色体,丁染色体为Y染色体,两者为同源染色体
【详解】A、丙染色体为X染色体,丁染色体为Y染色体,两者为同源染色体,在减数第一次分裂前期可发生部分联会,A正确;
B、在有丝分裂中期,细胞中的所有染色体的着丝点都排列在细胞中央的赤道板上,B正确;
C、在减数第一次分裂前期联会时,甲与乙染色体中的非姐妹染色单体可能发生互换,则可能出现甲染色体的某一条姐妹染色单体上有基因D与基因e,另一条姐妹染色单体上仍是基因D和基因E,若甲与丙染色体进入同一个次级精母细胞中,在减数第二次分裂后期,基因D、e、a、b可能出现在细胞的同一极,C错误;
D、在有丝分裂过程中,基因经过复制后平均分配给两个子细胞,因此在有丝分裂后期,细胞每一极都含有该生物全部的遗传物质,即在有丝分裂后期,基因D、d、E、e、A、a、b会出现在细胞的同一极,D正确。
故选C。
11. 关于遗传物质DNA的经典实验,叙述正确的是( )
A. 格里菲斯的肺炎双球菌转化实验直接证明了DNA是遗传物质
B. 艾弗里实验证明从S型肺炎双球菌中提取的DNA可以使小鼠死亡
C. 赫尔希和蔡斯用对比实验证明DNA是遗传物质
D. 赫尔希和蔡斯实验中细菌裂解后得到的噬菌体都带有32P标记
【答案】C
【解析】
【分析】格里菲斯的肺炎双球菌体内转化实验:已经被加热杀死的S型细菌,含有某种促使R型活细菌转化为有毒性的S型活细菌的活性物质即“转化因子”。艾弗里的肺炎双球菌体外转化实验:DNA才是使R型菌产生稳定遗传变化的物质。噬菌体侵染细菌的实验:①噬菌体侵染细菌的实验过程:吸附→侵入→复制→组装→释放。②结论:进入细菌的物质,只有DNA,并没有蛋白质,就能形成新的噬菌体。新的噬菌体中的蛋白质不是从亲代连续下来的,而是在噬菌体DNA的作用下合成的。说明了遗传物质是DNA,不是蛋白质。
DNA复制的方式是半保留复制。
【详解】A、格里菲斯的肺炎双球菌转化实验,证明了存在转化因子,但不能证明遗传物质是什么,A错误;
B、艾弗里没有利用小鼠,是将肺炎双球菌在培养基培养,根据菌落特征进行判断,证明了DNA才是使R型菌产生稳定遗传变化的物质,DNA本身没有毒性,有毒的是S型细菌,B错误;
C、赫尔希和蔡斯分别用32P和35S标记T2噬菌体DNA和蛋白质,通过对比两组实验结果,证明了DNA是遗传物质,C正确;
D、DNA复制为半保留复制,复制形成的子代DNA分子中含母链的少,所有的都含子链,则32P标记亲代噬菌体的DNA,复制形成的子代噬菌体中带有32P(母链)的少,大多数不含32P,D错误。
故选C。
12. 假设一个双链均被32P标记的噬菌体DNA含有400个碱基,其中一条链上A∶T∶G∶C=1∶2∶3∶4。用这个噬菌体侵染只含31P的大肠杆菌,共释放出100个子代噬菌体。下列叙述错误的是( )
A. 含32P与只含31P的子代噬菌体的比例为1∶49
B. 该过程至少需要游离的腺嘌呤脱氧核苷酸5940个
C. 该DNA分子中碱基排列方式共有4200种
D. 该DNA分子的一个碱基改变,不一定会引起子代性状的改变
【答案】C
【解析】
【分析】根据该DNA含有400个碱基,其中一条链上A∶T∶G∶C=1∶2∶3∶4可知,整个DNA中,A:T:G:C=3:3:7:7,则A=T=400×3/20=60个。
【详解】A、含有32P的噬菌体共有2个,只含有31P的噬菌体共有98个,其比例为1︰49,A正确;
B、该DNA分子含有腺嘌呤脱氧核苷酸60个,100个子代噬菌体含有100个DNA,相当于新合成了99个DNA,至少需要的腺嘌呤99×60=5940,B正确;
C、该DNA分子中碱基比例已经确定,因此该DNA分子中碱基排列方式小于4200种,C错误;
D、由于DNA上有非基因序列,基因中有非编码序列,密码子具有简并性等原因,DNA发生突变并不意味着性状发生改变,D正确
故选C。
13. 图①~③分别表示人体细胞中发生的3种生物大分子的合成过程。下列叙述正确的是( )
A. 图中DNA分子复制是从多个起点同时开始的
B. 人体细胞内DNA和RNA的合成都是在细胞核内完成
C. ①②所示过程都通过半保留方式进行,合成的产物是双链核酸分子
D. ③中一个mRNA分子可以结合多个核糖体,一个tRNA分子中只有一个反密码子
【答案】D
【解析】
【分析】图①是以亲代DNA分子为模板合成子代DNA分子的过程,因此图①表示DNA复制过程,该过程需要解旋酶和DNA聚合酶的催化。图②以DNA分子的一条链为模板合成RNA分子的过程,因此图②表示转录过程,需要的原料是核糖核苷酸,合成的产物有mRNA、tRNA和rRNA三种,RNA一般为单链结构,rRNA为三叶草结构。复制和转录的场所都是细胞核。图③表示翻译过程,该过程中,一个mRNA分子上可以相继结合多个核糖体,同时进行多条肽链的合成,其意义是少量的mRNA分子就可以迅速合成出大量的蛋白质。
【详解】A、从图中只能看出有一个复制起点,A错误;
B、真核细胞中的DNA和RNA的合成主要发生在细胞核中,此外线粒体也能合成DNA和RNA,B错误;
C、转录不是半保留方式,产物是单链RNA,C错误;
D、一个mRNA分子可以结合多个核糖体,合成多条多肽链,一个核糖体上一次只能合成一条多肽链,tRNA只有一个反密码子,D正确。
14. Qβ噬菌体的遗传物质(QβRNA)是一条单链RNA,当噬菌体侵染大肠杆菌后,QβRNA立即作为模板翻译出成熟蛋白、外壳蛋白和RNA复制酶(如图所示),然后利用该复制酶复制QβRNA。下列叙述正确的是( )
A. QβRNA复制后,复制酶基因才进行表达
B. 与HIV不同的是,QβRNA的复制不需要经历逆转录
C. QβRNA模板翻译过程中,tRNA通过碱基互补配对识别并转运氨基酸
D. 噬菌体能在宿主菌内以二分裂方式增殖,裂解大肠杆菌
【答案】B
【解析】
【分析】1、逆转录需要逆转录酶,该酶在基因工程中常用于催化合成目的基因。
2、中心法则的5个过程都遵循碱基互补配对原则。
【详解】A、只有合成了QβRNA复制酶,QβRNA的复制才能进行,QβRNA复制酶基因的表达在QβRNA的复制之前,A错误;
B、QβRNA复制是由单链复制成双链,再形成一条与原来的单链相同的子代RNA,不需要经历逆转录,B正确;
C、tRNA是运输氨基酸的工具,能与mRNA上的密码子进行碱基互补配对,不能与氨基酸进行碱基互补配对,C错误;
D、噬菌体没有细胞结构,不能以二分裂方式增殖,而是在寄主菌体内合成各个部件后,组装,释放,使细菌裂解,D错误。
故选B。
15. 下列关于甲基化和表观遗传的叙述,正确的是( )
A. 基因的甲基化可能会发生可遗传的性状改变
B. DNA甲基化会使DNA中所含有的遗传信息发生一定的改变
C. 基因选择性表达都是通过表观遗传进行
D. 基因甲基化会影响基因表达,遗传不符合孟德尔规律
【答案】A
【解析】
【分析】生物体基因的碱基序列保持不变,但基因表达和表型发生可遗传变化的现象,叫做表观遗传。表观遗传现象普遍存在于生物体的生长发育和衰老的整个生命活动过程中,这种表型改变有多种机制,除了DNA甲基化外,构成染色体的组蛋白发生甲基化,乙酰化等修饰、非编码RNA调控、基因组印记也会影响基因的表达。这种调控方式,往往通过有丝分裂延续,若发生在生殖细胞中则会影响下一代的性状。
【详解】A、基因的启动子序列甲基化,属于表观遗传,属于可遗传变异,故基因的启动子序列甲基化可能会发生可遗传的性状改变,A正确;
B、DNA甲基化会影响基因的表达,但并没有引起DNA中所含有的遗传信息发生改变,B错误;
C、表观遗传会影响基因的表达,但基因表达受到的调控非常复杂。在真核生物中,有转录水平的调控,还有翻译水平的调控。根据调控的作用不同,还分为顺式调控元件、反式调控元件等,C错误;
D、以DNA甲基化为例,发生甲基化的基因,遗传符合孟德尔规律,但是性状表现往往是不符合,D错误。
故选A。
二、选择题
16. 下列关于使用普通光学显微镜观察细胞的实验,叙述错误的是( )
A. 苏丹Ⅲ染色后的花生子叶细胞中可观察到橘黄色颗粒
B. 高倍镜下可以观察到细胞膜清晰的暗—亮—暗三层结构
C. 黑藻叶片进行质壁分离实验时,叶绿体的存在会干扰实验现象的观察
D. 统计洋葱根尖细胞分裂期细胞数,可计算细胞周期的长短
【答案】BCD
【解析】
【分析】1、使用显微镜的步骤:(1)低倍镜下看清楚目标;(2)将目标物移至视野中央;(3)转动转换器换成高倍镜;(4)调节细准焦螺旋和光圈。
2、光学显微镜包括低倍显微镜和高倍显微镜。
【详解】A、苏丹Ⅲ染色后的花生子叶细胞中可观察到橘黄色脂肪颗粒,A正确;
B、电子显微镜下可以观察到细胞膜清晰的暗—亮—暗三层结构,光学显微镜下看不到细胞膜清晰的结构,B错误;
C、黑藻叶片的叶肉细胞中液泡呈无色,叶绿体的存在使原生质层呈绿色,有利于实验现象的观察,C错误;
D、细胞周期分为分裂间期和分裂期,统计处于分裂期的细胞数不可计算具体的细胞周期的长短,但可计算分裂期所用时间在细胞周期中的比例,D错误。
故选BCD。
17. 如图为高等动物细胞结构示意图,下列相关叙述错误的是( )
A. 结构①的数量倍增发生在分裂间期
B. 结构⑤和⑥中都能发生碱基互补配对
C. 细胞膜具有选择透过性,而③具有全透性
D. ②和④的膜上附着有核糖体,有利于多肽链加工
【答案】CD
【解析】
【分析】据图分析,①是中心体,②是高尔基体,③是细胞核,④是内质网,⑤是核糖体,⑥为线粒体。
【详解】A、结构①为中心体,在有丝分裂的间期因复制而导致其倍增,A正确;
B、结构⑤和⑥分别是核糖体和线粒体,核糖体可以发生翻译,线粒体可以发生DNA的复制、转录和翻译,所以两者中都可以发生碱基互补配对,B正确;
C、核孔对进出细胞核的物质也具有选择性,比核孔小的分子不一定能自由进出细胞核,C错误;
D、②高尔基体膜上没有核糖体,D错误。
故选CD。
18. 果蝇的体细胞含有8条染色体。若用3H胸腺嘧啶脱氧核苷酸标记果蝇精原细胞的染色体DNA分子,再置于不含有标记的培养液中培养,经过三次连续的细胞分裂(不考虑交换与染色体变异)。下列相关叙述错误的是( )
A. 若三次细胞分裂都为有丝分裂,在第二次细胞分裂的中期,一个细胞中染色体总条数和被标记的染色体条数都是8条
B. 若进行一次有丝分裂后进行减数分裂,则第二次分裂后每个细胞中含有3H的染色体为4条
C. 若进行一次有丝分裂后进行减数分裂,则初级精母细胞中每条染色体的两条染色单体都被标记
D. 若进行一次有丝分裂后进行减数分裂,则只有半数精细胞中有被标记的染色体
【答案】CD
【解析】
【分析】DNA复制结合细胞分裂来考查,关键是要区分亲子代细胞中的染色体上的DNA的两条链的标记情况。
【详解】A、由于DNA分子的半保留复制,第一次有丝分裂完成时,每个DNA分子中都有1条链被3H标记;第二次有丝分裂完成时,只有一半的DNA分子被3H标记;中期时,染色单体没有分开,故被标记的染色体为全部8条,A正确;
B、如果先进行有丝分裂,经过一次细胞分裂后,形成的2个子细胞中的DNA分子都是3H/1H,再复制一次形成2个DNA分子分别是3H/1H、1H/1H,减数第一次分裂后期同源染色体分离导致染色体数目减半,则第二次分裂后每个细胞中含3H的染色体有4条,B正确;
C、如果进行有丝分裂,经过一次细胞分裂后,形成的2个子细胞中的DNA分子都是3H/1H,再复制一次形成2个DNA分子分别是3H/1H、1H/1H,每条染色体中只有1条染色体单体被标记,C错误;
D、如果先进行有丝分裂,经过一次细胞分裂后,形成的2个子细胞中的DNA分子都是3H/1H,再复制一次形成2个DNA分子分别是3H/1H、1H/1H,经过减数分裂由于染色体的随机结合,含有被标记染色体的精细胞的比例不能确定,D错误。
故选CD。
19. 某昆虫性别决定为ZW型,触角有长有短,受两对等位基因A/a和B/b控制,其中一对等位基因位于性染色体上。选取纯合短触角昆虫甲和纯合短触角昆虫乙杂交,F1全为长触角,F1相互交配,F2表现型及比例为长触角∶短触角=9∶7;请根据以上信息判断,下列叙述错误的是( )
A. 两对等位基因符合自由组合定律
B. F1代雄性产生纯合隐性配子的概率为1/8
C. F2代有12种基因型,仅雌性有短触角个体
D. F2代长触角中雌性纯合子的概率为1/9
【答案】BC
【解析】
【分析】分析题意可知,纯合短触角甲和纯合短触角乙杂交,F1相互交配,F2表现型及比例为长触角:短触角=9:7,为9:3:3:1的变式,可推知两对基因符合自由组合定律,且双显性表现为长触角,其余均为短触角。已知其中一对等位基因(设为B/b)位于性染色体上,即Z染色体上,则另一对等位基因(设为A/a)位于常染色体上。综上可以推出F1的基因型为AaZBZb、AaZBW。
【详解】A、分析题意可知,纯合短触角甲和纯合短触角乙杂交,F1相互交配,F2表现型及比例为长触角:短触角=9:7,为9:3:3:1的变式,可推知两对基因符合自由组合定律,故两对等位基因符合自由组合定律,A正确;
B、由分析可知,F1代雄性的基因型为AaZBZb,可以产生AZB、AZb、aZB、aZb4种配子,其中纯合隐性配子(aZb)所占的概率为1/4,B错误;
CD、由分析可知,F1的基因型为AaZBZb、AaZBW,F1相互交配得F2,将两对基因分开计算,Aa×Aa→AA、2Aa、aa,ZBZb×ZBW→ZBZB、ZBZb、ZBW、ZbW,则F2代有3×4=12种基因型,其中__ZbW(雌)、aaZBZ_(雄)为短触角个体,F2代长触角(A_ZB_)中雌性纯合子(AAZBW)的概率为1/3×1/3=1/9,C错误,D正确。
故选BC。
20. DNA复制时,启动蛋白能识别富含A—T碱基对的复制起点,随后募集其他蛋白质一起形成前复制复合物,从而解开DNA双链,形成复制叉(如图)。下列叙述正确的是( )
A. 在复制叉的部位结合有解旋酶、RNA聚合酶
B. 推测冈崎片段的出现是由于DNA聚合酶只能使核苷酸按5′→3′方向连接成链
C. 滞后链的合成不连续,各片段的连接需要DNA连接酶参与
D. 若一条母链中(A+T)有m个.则另一条母链中(A+T)也有m个
【答案】BCD
【解析】
【分析】DNA分子的夏制:
场所:主要在细胞核。线粒体、叶绿体和原核生物拟核中也能发生DNA的复制。
时间:细胞分裂前的间期。
条件:能量——ATP;模板——两条DNA分子单链;原料——游离的4种脱氧核苷酸;酶——解旋酶、DNA聚合酶等。
【详解】A、复制叉处进行DNA解旋、合成新链,所以需要解旋酶和DNA聚合酶,不需要RNA聚合酶,A错误;
B、由图可知DNA两条子链的合成方向都是从5′→3′,可推测冈崎片段的出现是由于DNA聚合酶只能使核苷酸按5′→3′方向连接成链,B正确;
C、滞后链的合成是不连续的,形成的DNA片段需要通过DNA连接酶连接,C正确;
D、若一条母链中(A+T)有m个,由于这两条母链间是互补关系,而DNA分子中具有互补关系的碱基之和所占的比例在两条链中和在两条单链中的比值是相等的,据此可知,另一条母链中(A+T)也有m个,D正确。
故选BCD。
三、非选择题
21. 夏季晴朗无云的某天,某菠菜植株光合作用强度变化曲线如图所示。请回答下列问题:
(1)该植物一天中有机物积累最多的时刻是______(填“B”、“C”、“D”或“E”),正常条件下,菠菜叶片制造的光合产物不会全部运输到其他部位,原因是________________________(答出1点即可)。
(2)在12∶00左右由于高温出现光合作用强度“低谷”,从暗反应角度分析,高温影响植物光合作用强度的原因可能是________________________(至少回答两点)。
(3)研究发现,在其他环境因子相对稳定时,植物根系部位土壤相对缺水是导致气孔关闭的主要因素。请据此推测图中C、D两个点对应的时刻中,______(填“C”或“D”)点对应时刻根系部位土壤溶液的浓度较高。
(4)当环境因素都适宜时,从增加光合面积的角度考虑,采取____________措施能提高菠菜的光能利用率。
(5)取菠菜幼苗平均分为甲、乙两组,甲组置于红光下,乙组置于绿光下,培养一段时间后,两组幼苗中干重较大的是甲组,原因是________________________。
【答案】(1) ①. E ②. 叶片自身呼吸消耗或建造叶片自身结构(2分,其他合理答案也给分)
(2)高温使催化暗反应的酶活性下降;高温导致部分气孔关闭,CO2供应减少等(2分,其他合理答案也给分)
(3)C (4)合理密植
(5)甲组吸收的光能多,光合作用强:乙组吸收的光能少,光合作用弱(2分,其他合理答案也给分)
【解析】
【分析】图中A、E两点植株的光合速率等于呼吸速率,B点时光合速率最大,C点时由于温度过高,气孔关闭,导致其光合速率下降,随后温度下降,光合速率上升到D点,D点后,由于光照强度下降,导致光合速率下降。
【小问1详解】
该植物在E点前都在吸收二氧化碳,所以其到E点时有机物积累最多。由于叶片制造的有机物部分用于叶片自身的呼吸作用和叶片建构,所以不会将制造的全部有机物运输到其他部位。
【小问2详解】
在12∶00左右,由于高温使催化暗反应的酶活性下降;高温导致部分气孔关闭,CO2供应减少,从而出现光合作用强度“低谷”。
【小问3详解】
由图可知,C点时刻,土壤相对缺水,而此时蒸腾作用最强,导致气孔关闭,从而影响暗反应速率。
【小问4详解】
从增加光合面积的角度考虑,可通过合理密植,使阳光有效被菠菜吸收,提高菠菜的光能利用率。
【小问5详解】
植物主要吸收蓝紫光和红光,几乎不吸收绿光,甲组置于红光下,乙组置于绿光下,导致甲组吸收的光能多,光合作用强:乙组吸收的光能少,光合作用弱,所以两组幼苗中干重较大的是甲组。
22. 水稻(2n=24)是亚洲热带广泛种植的重要谷物,正常株开两性花。发展水稻育种技术是实现水稻种植效益最大化的方式,也是促进水稻育种工作良性发展的主要途径。请回答下列问题:
(1)研究人员用辐射诱变技术处理红色种皮的水稻,获得一突变植株,其自交所结的种子均具黑色种皮,这些黑色种皮的种子长成的植株中,有些却结出了红色种皮的种子,原因是________________________。
(2)在观察水稻根尖细胞有丝分裂的实验中,常用盐酸酒精混合液处理根尖,盐酸酒精混合液的作用是________________________,研究人员用荧光标记法对显性纯合子的种皮基因进行研究时,显性基因A被标记为蓝色荧光点。正常个体一个根尖成熟区细胞中的蓝色荧光点数量最多为______个,原因是________________________。
(3)香味性状也是优质水稻品种的重要特性之一,其香味性状受隐性基因控制,其香味性状的表现是因为________________________,导致香味物质累积,这一事实体现了基因对性状控制的途径是________________________。
(4)现有抗病易倒伏、感病抗倒伏水稻品种,若利用这两个品种进行杂交育种获得抗病抗倒伏的新品种,请简要写出实验思路______________________________。
【答案】(1)获得的突变植株是杂合子,其自交所产生的后代发生性状分离
(2) ①. 使组织中的细胞相互分离 ②. 2##二##两 ③. 显性纯合子的基因型为AA,根尖成熟区细胞高度分化,失去分裂能力,染色体不再复制,故A只有2个
(3) ①. 隐性基因纯合,参与香味物质代谢的某种酶缺失 ②. 基因通过控制酶的合成来控制代谢的过程,进而控制生物体的性状
(4)甲、乙两个品种杂交,F1自交,选取F2中既抗病又抗倒伏且自交后代不发生性状分离的植株
【解析】
【分析】1、基因控制生物性状的方式:基因通过控制蛋白质的分子结构来直接影响性状;基因通过控制酶的合成来控制代谢过程,进而控制生物性状。
2、观察细胞有丝分裂实验的步骤:解离(解离液由盐酸和酒精组成,目的是使细胞分散开来)、漂洗(洗去解离液,便于染色)、染色(用龙胆紫、醋酸洋红等碱性染料)、制片(该过程中压片是为了将根尖细胞压成薄层,使之不相互重叠影响观察)和观察(先低倍镜观察,后高倍镜观察)。
【小问1详解】
研究人员用辐射诱变技术处理红色种皮的水稻,获得一突变植株所结的种子均具黑色种皮,黑色种皮的种子长成的植株中,有些却结出了红色种皮的种子,则据此推测获得的突变植株是杂合子,其自交所产生的后代发生性状分离。
【小问2详解】
在观察水稻根尖细胞有丝分裂的实验中,盐酸酒精混合液制成解离液,其作用是使组织中的细胞相互分离;分析题意,显性纯合子基因型是AA,但根尖成熟区细胞是高度分化的细胞,失去分裂能力,染色体不再复制,故若显性基因A被标记为蓝色荧光点,则正常个体一个根尖成熟区细胞中的蓝色荧光点数量最多为2个。
【小问3详解】
分析题意,香味性状是隐性性状,香味性状的表现是因为隐性基因纯合,参与香味物质代谢的某种酶缺失,导致香味物质累积;该途径中香味性状是与酶相关联的,体现了基因对性状控制的途径是:基因通过控制酶的合成来控制代谢的过程,进而控制生物体的性状。
【小问4详解】
杂交育种可几种不同亲本的优良性状,欲利用抗病易倒伏、感病抗倒伏水稻品种获得抗病抗倒伏的新品种(抗病抗倒伏),需要进行杂交育种,具体过程是:甲、乙两个品种杂交,F1自交,选取F2中既抗病又抗倒伏且自交后代不发生性状分离的植株。
23. 果蝇的黑身、灰身由一对等位基因(A、a)控制。请回答下列问题:
(1)实验一:黑身雌蝇甲与灰身雄蝇乙杂交,F1全为灰身,F1随机交配,F2雌雄果蝇表型比均为灰身∶黑身=3∶1,果蝇体色性状中,______为显性,F2果蝇中,纯合子占______。
(2)另一对同源染色体上的等位基因(B、b)会影响黑身果蝇的体色深度。实验二:黑身雌蝇丙(基因型同甲)与灰身雄蝇丁杂交,F1全为灰身,F1随机交配,F2表型比为∶雌蝇中灰身∶黑身=3∶1;雄蝇中灰身∶黑身∶深黑身=6∶1∶1。那么雄蝇丁的基因型为______,F2中灰身雄蝇共有______种基因型。现有一只黑身雌蝇(基因型同丙),其细胞(2n=8)中Ⅰ、Ⅱ号染色体发生如图所示变异。
变异细胞在减数分裂时,所有染色体同源区段须联会且均相互分离,才能形成可育配子。用该果蝇重复实验二,则F1雌蝇的减数第二次分裂后期细胞中有______条染色体,F2的雄蝇中深黑身个体占______。
【答案】(1) ①. 灰身 ②. 1/2
(2) ①. AAXbY ②. 4##四 ③. 6或8 ④. 1/32
【解析】
【分析】自由组合定律的实质是:位于非同源染色体上的非等位基因的分离或组合是互不干扰的;在减数分裂形成配子的过程中,同源染色体上的等位基因彼此分离的同时,非同源染色体上的非等位基因自由组合。
【小问1详解】
由实验一可知,F1全为灰身,F1随机交配,F2中出现黑身,说明果蝇体色性状中,灰身为显性。F2果蝇中,aa:AA:Aa=1:1:2,因此纯合子占1/2。
【小问2详解】
实验二:黑身雌蝇丙(基因型同甲aa)与灰身雄蝇丁(AA)杂交,F1全为灰身(Aa),F1随机交配,F2表型比为:雌蝇中灰身:黑身=3:1,雄蝇中灰身:黑身:深黑身=6:1:1,后代表型与性别相关联,说明B、b位于X染色体上,根据F2雄蝇中的比例可知子一代雌性的基因型是AaXBXb,根据F2雌蝇中的比例可知子一代雄果蝇的基因型是AaXBY,则灰身雄蝇丁的基因型为AAXbY,F2中灰身雄蝇(A_XBY、A_XbY)共有2+2=4种基因型。
现有一只黑身雌蝇(基因型同丙aaXBXB),其细胞(2n=8)中有一条Ⅰ移接到了II号染色体上,该变异细胞在减数分裂时,所有染色体同源区段须联会且均相互分离,才能形成可育配子,故其产生两种配子1/2aXB(连锁在新染色体上),1/2aXB(a、XB分别位于II号和Ⅰ号上),其他2对染色体正常,故子细胞中染色体数分别是3条或4条,减数第二次分裂后期细胞中有6或8条染色体。其与灰身雄蝇丁AAXbY杂交,F1的雄蝇中1/2AaXBY正常,产生aY精子的概率为1/2×1/4=1/8,F1的雄蝇中1/2AaXBY异常(aXB连锁),不能产生aY精子;F1的雌蝇中1/2AaXBXb正常,产生aXb的概率1/2×1/4=1/8,F1的雌蝇中1/2AaXBXb异常(aXB连锁),不能产生aXb卵细胞,故F2中深黑身个体aaXbY占1/8×1/8=1/64,只有雄性表现深黑色,故在F2的雄蝇中深黑身个体占1/32。
24. 人类某遗传病受X染色体上的两对等位基因(A、a和B、b)控制,且只有A、B基因同时存在时个体才不患病。在不考虑家系内基因突变和染色体变异情况下,请回答下列问题:
(1)若考虑该两对基因,则人群中这两对等位基因构成的基因型最多有______种。
(2)Ⅰ-1的基因型为____________,Ⅱ-3的基因型为____________。
(3)若Ⅱ-1基因型为XABXaB,与Ⅱ-2生一个患病女孩的概率为______。
【答案】(1)14 (2) ①. XaBXab或XaBXaB ②. XAbXaB
(3)1/4
【解析】
【分析】常见的几种遗传病及特点:
1、伴X染色体隐性遗传病:红绿色盲、血友病、进行性肌营养不良(假肥大型)。发病特点:①男患者多于女患者; ②男患者将致病基因通过女儿传给他的外孙(交叉遗传)。
2、伴X染色体显性遗传病:抗维生素D性佝偻病;发病特点:女患者多于男患者。
3、常染色体显性遗传病:多指、并指、软骨发育不全; 发病特点:患者多,多代连续得病,且与性别无关。
4、常染色体隐性遗传病:白化病、先天聋哑、苯丙酮尿症;发病特点:患者少,个别代有患者,一般不连续,遇常染色体类型,只推测基因,而与 X、Y无关。
【小问1详解】
若考虑该两对基因,可能AB、ab连锁,也可能aB、Ab连锁,女性的基因型有:XABXAB、XABXAb、XABXaB、XABXab、XAbXAb、XAbXaB、XAbXab、XaBXaB、XaBXab、XabXab共10种;男性的基因型有:XABY、XabY、XaBY、XAbY共4种,故人群中这两对等位基因组成的基因型最多有14种。
【小问2详解】
图中Ⅰ-1、Ⅰ-2有病,其女儿正常,说明双亲各至少含有一种显性基因,Ⅰ-1的基因型为XaBXab或XaBXaB,II-3的基因来自I-1和I-2,且表现正常,同时含有A、B基因,基因型一定为XAbXaB。
【小问3详解】
Ⅱ-2的基因来自Ⅰ-1和Ⅰ-2,且表现正常,同时含有A、B基因,基因型一定为XAbXaB,Ⅱ-1XABXaB与Ⅱ-2XAbXaB生一个患病女孩的概率为1/2×1/2=1/4。
25. 下图为某种真菌线粒体中蛋白质的生物合成示意图,请据图回答下列问题。①-⑤表示生理过程,Ⅰ、Ⅱ表示结构或物质。
(1)完成过程②需要____________(答出2点即可)等物质从细胞质进入细胞核。
(2)从图中分析,核糖体的分布场所有____________。
(3)用α—鹅膏蕈碱处理细胞后发现,细胞质基质中RNA含量显著减少,那么推测α—鹅膏蕈碱抑制的过程是______(填序号),线粒体功能______(填“会”或“不会”)受到影响。
(4)已知某基因片段碱基排列如下,过程⑤中由它控制合成的多肽中含有“—脯氨酸—谷氨酸—谷氨酸—赖氨酸—”的氨基酸序列。(脯氨酸的密码子是:CCU、CCC、CCA、CCG;谷氨酸的是GAA、GAG;赖氨酸的是AAA、AAG;甘氨酸的是GGU、GGC、GGA、GGG。)
⑥——GGCCTGAAGAGAAGT——
⑦——CCGGACTTCTCTTCA——
翻译上述多肽的mRNA是由该基因的____________链转录的(以图中⑥或⑦表示),此mRNA的碱基排列顺序是:__________________。
(5)由于基因中一个碱基对发生替换,而导致过程⑤合成的多肽中氨基酸由赖氨酸变成谷氨酸,则该基因的这个碱基对替换情况是________________________。
【答案】(1)ATP、核糖核苷酸、酶
(2)细胞质基质和线粒体
(3) ①. ② ②. 会
(4) ①. ⑦ ②. —CCUGAAGAGAAG—
(5)T//A替换为C//G(A//T替换为G//C)
【解析】
【分析】由图可知,①表示DNA的复制,②④表示转录,③⑤表示翻译。
【小问1详解】
②表示转录,该过程需要细胞质中的RNA聚合酶、核糖核苷酸、ATP等物质进入细胞核中参与。
【小问2详解】
由图可知,细胞质基质和线粒体中均含有核糖体。
【小问3详解】
由于细胞核中转录产生的RNA会进入细胞质基质中参与翻译过程,若用α—鹅膏蕈碱处理细胞后发现,细胞质基质中RNA含量显著减少,可能是由于α—鹅膏蕈碱抑制了②转录过程。由于线粒体中也有转录过程,故线粒体的功能也会受到影响。
【小问4详解】
某基因片段转录出的肽链为-脯氨酸-谷氨酸-谷氨酸-赖氨酸-,根据密码子以及DNA双链的碱基序列可知,mRNA序列应该为-CCUGAAGAGAAG-,故转录的模板链应该是⑦。
【小问5详解】
谷氨酸的是GAA、GAG;赖氨酸的是AAA、AAG,根据密码子可知,该基因中T//A替换为C//G(A//T替换为G//C),会导致合成的多肽中,赖氨酸会变成谷氨酸。
【点睛】本题主要考查基因表达的相关知识,易错点在于第(4)问转录的模板链的判断。
安徽省示范高中培优联盟2022-2023学年高一生物下学期春季联赛试题(Word版附解析): 这是一份安徽省示范高中培优联盟2022-2023学年高一生物下学期春季联赛试题(Word版附解析),共22页。
2022-2023学年安徽省示范高中培优联盟高二下学期春季联赛生物试题含解析: 这是一份2022-2023学年安徽省示范高中培优联盟高二下学期春季联赛生物试题含解析,共29页。试卷主要包含了选择题,非选择题等内容,欢迎下载使用。
2020安徽省示范高中培优联盟高一春季联赛试题 生物含答案: 这是一份2020安徽省示范高中培优联盟高一春季联赛试题 生物含答案,共18页。试卷主要包含了答第II卷时,必须使用0等内容,欢迎下载使用。

