2019北京师大附中高二(上)期中化学含答案
展开2019北京师大附中高二(上)期中
化 学
可能用到的相对原子质量:H-1 C-12 N-14 O-16 S-32 Cl-35.5 Na-23 Mg-24 Fe-56 Cu-64 Zn-65 Ba-137
一、选择题
1.下列电离方程式中,正确的是
A. H2CO3=2H++CO32- B. Ba(OH)2Ba2++2OH-
C. CH3COOHCH3COO-+H+ D. HClO=H++Cl-+O2-
2.下列物质中属于电解质的是
①酒精 ②硫酸铜 ③水 ④醋酸 ⑤镁 ⑥氨水
A. ①②④⑤ B. ②③④ C. ②③④⑥ D. 全部
3.下列溶液肯定显酸性的是
A. 的溶液 B. 含的溶液
C. 的溶液 D. 加酚酞显无色的溶液
4.下列有关“电离平衡”的叙述中正确的是
A. 电解质达到电离平衡后,各种离子的浓度相等
B. 电解质在溶液里达到电离平衡时,分子的浓度和离子的浓度相等
C. 电离平衡是相对的、有条件的,外界条件改变时,平衡就会发生移动
D. 电离平衡时,由于分子和离子的浓度不断发生变化,所以电离平衡是动态平衡
5.当今世界面临日益加剧的能源危机,下列关于能源的描述不正确的是( )
A. 提高燃料的利用效率是解决能源危机的方向
B. 正在探索的新能源有太阳能、氢能、风能、海洋能和生物质能等
C. 新能源的优点是可以再生、没有污染或者很少污染
D. 燃烧热是评价燃料优劣的唯一标准
6.25℃和1.01×105时,2N2O5(g)=4NO2(g)+O2(g) △H =+56.76kJ/mol ,该反应能自发进行的原因是
A. 是吸热反应 B. 是放热反应
C. 是熵减少的反应 D. 熵增大效应大于焓效应
7.下列事实与对应的方程式不符合的是
A. 自然界中正常的雨水呈酸性: H2O+CO2H2CO3,H2CO3H++HCO3-
B. 用CH3COOH溶液和NaOH溶液反应测定中和热:CH3COH(aq)+NaOH(aq)=CH3COONa(aq)+H2O(1) kJ·mol-1
C. 甲烷的燃烧热为890.3 kJ·mol-1,则甲烷燃烧的热化学方程式可表示为:CH4(g)+2O2(g)=CO2(g)+2H2O(g)
D. 硫代硫酸钠溶液与稀硫酸混合出现浑浊:S2O32-+2H+=S↓+SO2↑+H2O
8.与在催化剂表面生成,反应历程及能量变化示意如下。下列说法不正确的是
A. ①→②吸收能量
B. ②→③形成了键
C. 该反应放热反应
D. 该催化剂可提高的平衡产率
9.据报道,在300℃、70MPa下由二氧化碳和氢气合成乙醇已成为现实: 2CO2(g)+6H2(g)CH3CH2OH(g)+3H2O(g),下列叙述不正确的是
A. 该反应一定是吸热反应
B. 使用催化剂可提高反应速率
C. 充入CO2气体可提高H2的平衡转化率
D. 从平衡混合气体中分离出CH3CH2OH和H2O可提高CO2和H2的利用率
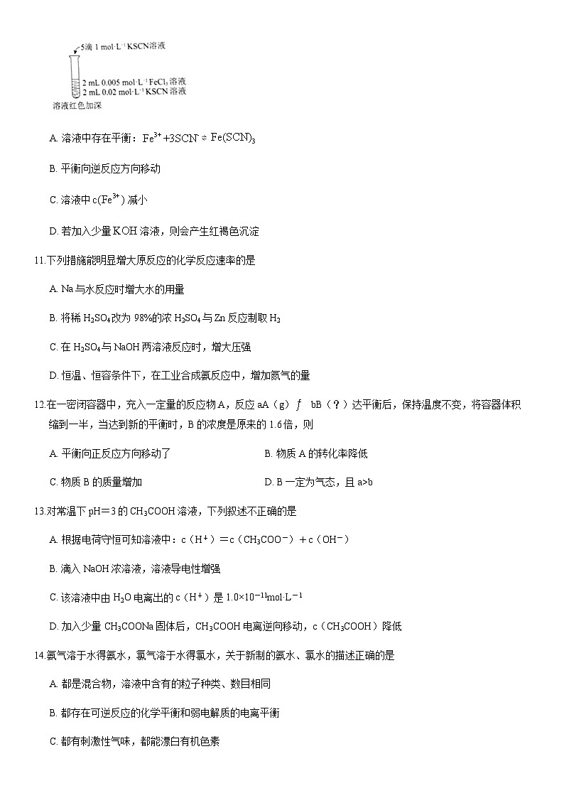
10.如图是溶液与溶液反应的实验示意图。下列分析不正确的是
A. 溶液中存在平衡:⇌
B. 平衡向逆反应方向移动
C. 溶液中减小
D. 若加入少量溶液,则会产生红褐色沉淀
11.下列措施能明显增大原反应的化学反应速率的是
A. Na与水反应时增大水的用量
B. 将稀H2SO4改为98%的浓H2SO4与Zn反应制取H2
C. 在H2SO4与NaOH两溶液反应时,增大压强
D. 恒温、恒容条件下,在工业合成氨反应中,增加氮气的量
12.在一密闭容器中,充入一定量的反应物A,反应aA(g)bB(?)达平衡后,保持温度不变,将容器体积缩到一半,当达到新的平衡时,B的浓度是原来的1.6倍,则
A. 平衡向正反应方向移动了 B. 物质A的转化率降低
C. 物质B的质量增加 D. B一定为气态,且a>b
13.对常温下pH=3的CH3COOH溶液,下列叙述不正确的是
A. 根据电荷守恒可知溶液中:c(H+)=c(CH3COO-)+c(OH-)
B. 滴入NaOH浓溶液,溶液导电性增强
C. 该溶液中由H2O电离出的c(H+)是1.0×10-11mol·L-1
D. 加入少量CH3COONa固体后,CH3COOH电离逆向移动,c(CH3COOH)降低
14.氨气溶于水得氨水,氯气溶于水得氯水,关于新制的氨水、氯水的描述正确的是
A. 都是混合物,溶液中含有的粒子种类、数目相同
B. 都存在可逆反应的化学平衡和弱电解质的电离平衡
C. 都有刺激性气味,都能漂白有机色素
D. 放置时间较久后都会因为相同的原理而变质
15.酸碱恰好完全中和时( )
A. 酸和碱的物质的量一定相等
B. 溶液呈现中性
C. 酸和碱的物质的量浓度相等
D. 酸能提供的H+与碱所能提供的OH-的物质的量相等
16.下列实验事实不能用平衡移动原理解释的是
A. B
C. D.
17.氯水中存在下列平衡:Cl2+H2OH++Cl-+HClO、HClOH++ClO-,要使HClO的浓度增大,可加入足量的下列哪种物质(已知:酸性H2CO3>HClO)
A. HCl B. NaHSO3 C. NaHCO3 D. NaOH
18.关于水的电离,下列说法中正确的是
A. 水能微弱电离产生H+,所以纯水呈微酸性
B. 向水中加入稀氨水,水电离平衡逆向移动,c(OH-)降低
C. 25℃纯水中c(OH-)×c(H+)=10-14,稀酸和稀碱中KW=c(OH一)×c(H+)>10-14
D. 温度升高,水的电离平衡正向移动,KW随之增大
19.某温度下, 的平衡常数。该温度下,在①、②两个恒容容器中投入和,起始浓度如下表所示。下列判断不正确的是
容器编号
起始浓度
①
0.1
0.1
②
02
0.1
A. 反应开始时,反应速率:②>①
B. 的平衡转化率:②>①
C. 平衡时,①中
D. ①中的平衡转化率为40%
20.下列关于各图像的解释或结论不正确的是
A. 由甲可知:使用催化剂不影响反应热
B. 由乙可知:对于恒温恒容条件下的反应2NO2(g) N2O4(g),A点为平衡状态
C. 由丙可知:同温度、同浓度的HA溶液比HB溶液酸性强
D. 由丁可知:将℃的A、B饱和溶液升温至℃时,A与B溶液的质量分数相等
21.常温下,某溶液中由水电离产生的c(OH-)水=1×10-13mol·L-1,下列一定能大量共存的离子组是
A. Na+、Fe2+、NO3-、Cl- B. K+、Na+、Cl-、HCO3-
C. K+、Na+、Cl-、NO3- D. CH3COO-、NH4+、SO42-、NO3-
22.近年来,我国北京等地出现严重雾霾天气,据研究,雾霾的形成与汽车排放的 CO、 NO2 等有毒气体有关,对汽车加装尾气净化装置,可使有毒气体相互反应转化为无毒气 体,反 应方程式为4CO(g)+2NO2(g) 4CO2(g)+N2(g)ΔH=-1200kJ/mol。对于该反应, 温度不同(T2 > T1 )其他条件相同时,下列图像正确的是
A. A B. B C. C D. D
23.恒温恒容下,向2 L密闭容器中加入MgSO4(s)和CO(g),发生反应:MgSO4(s)+CO(g)MgO(s)+CO2(g)+SO2(g),反应过程中测定的部分数据见下表:
反应时间/min
n(MgSO4)/mol
n(CO)/mol
n(SO2) / mol
0
2.0
2.0
0
2
0.8
4
1.2
6
1.2
2.8
下列说法正确的是
A. 0~2 min内的平均速率为υ (CO)=0.6 mol/(L·min)
B. 4 min后,平衡移动的原因可能是再向容器中加入了2.0 mol的SO2
C. 若升高温度,反应的平衡常数变为1.0,则正反应为放热反应
D. 若其他条件不变,起始时容器中MgSO4、CO均为1.0 mol,则平衡时n(SO2)=0.6 mol
24.一定温度下,将一定质量的纯醋酸加水稀释,经实验测定溶液的导电能力变化如下图所示,下列说法中正确的是
A. a、b、c三点溶液的pH:b B. a、b、C三点醋酸的电离程度:c C. 若用湿润的pH试纸测量a处pH,测量结果一定偏小
D. 物质的量浓度分别为a、b、C三点的溶液各10 mL,用1 mol·L-1NaOH溶液中和,消耗NaOH溶液体积:c 25.已知:K3[Fe(CN)6]溶液是检验Fe2+的试剂,若溶液中存在Fe2+,将产生蓝色沉淀。将0.1mol/L的KI溶液和0.05mol/L Fe2(SO4)3溶液等体积混合后,取混合液分别完成下列实验,能说明溶液中存在化学平衡“”2Fe3++2I-2Fe2++I2的是
实验编号
实验操作
实验现象
①
滴入KSCN溶液
溶液变红色
②
滴入AgNO3溶液
有黄色沉淀生成
③
滴入K3[Fe(CN)6]溶液
有蓝色沉淀生成
④
滴入淀粉溶液
溶液变蓝色
A. ①和③ B. ②和④ C. ③和④ D. ①和②
26.已知重铬酸钾(K2Cr2O7)溶液中存在如下平衡:Cr2 O7 2-(橙色)+H2O ⇌ 2H++2CrO4 2-(黄色)
①向 2 mL 0.1 mol·L-1 K2Cr2O7 溶液中滴入 3 滴 6 mol·L-1 NaOH 溶液,溶液由橙色变为黄色;向所得溶液中再滴入 5 滴浓 H2SO4,溶液由黄色变为橙色。
②向 2 mL 0.1 mol·L-1 酸化的K2Cr2O7溶液中滴入适量(NH4)2Fe(SO4)2 溶液,溶液由橙色变为绿色, 发生反应:Cr2 O7 2-+14 H++ 6Fe2+=2Cr3+(绿色) +6Fe3++7H2 O。
下列分析正确的是
A. 实验②能说明氧化性:K2Cr2O7>Fe3+
B. 实验①和②均能证明K2Cr2O7溶液中存在上述平衡
C. CrO4 2-和 Fe2+在酸性溶液中可以大量共存
D. 稀释 K2Cr2O7溶液时,溶液中各离子浓度均减小
二、非选择题
27.常温下,有下列四种溶液:①HCl ②NaOH ③NaHSO4 ④CH3COOH
(1)NaHSO4溶液呈酸性,用化学用语解释其呈酸性的原因:________________。
(2)0.1 mol·L-1的溶液②,其pH=____________。
(3)向等体积、等浓度的溶液①、④中加入大小相同的镁条,开始时反应速率的大小关系为①_________④(填“>”、“<”或“=”)。
(4)等体积、等pH的溶液①和④分别与足量的②反应,消耗②的物质的量大小关系为①_______④(填“>”、“<”或“=”)。
28.已知水在25℃和100℃时,其电离平衡曲线如图所示:
(1)100℃时水的电离平衡曲线应为________(填“A”或“B”),a点的值为___________。
(2)25℃时,将pH=4的H2SO4溶液与pH=11的NaOH溶液按照体积比9:1混合,所得混合溶液的pH=__________。
29.氮元素的单质及其化合物在工农业生产、生活中有着重要作用。
(1)已知:N2(g)+3H2(g)=2NH3(g) =-92.4kJ·mol-1;相关键能数据如下表:
NN
H—H
N—H
键能/kJ·mol-1
945
436
a
则a=__________。
(2)如图表示500℃、60.0MPa条件下,原料气投料比与平衡时NH3体积分数的关系。则图中M点所表示的平衡体系中,N2的转化率为_____________。
30.联合国气候变化大会于2009年12月7~18日在哥本哈根召开。中国政府承诺到2020年,单位GDP二氧化碳排放比2005年下降40%~45%。
(1)有效“减碳”的手段之一是节能,下列制氢方法最符合这一做法的是_________(填序号)。
A.电解水制氢:2H2O2H2↑+O2↑
B.高温使水分解制氢:2H2O2H2↑+O2↑
C.太阳光催化分解水制氢:2H2O2H2↑+O2↑
D.天然气制氢:CH4+H2OCO+3H2
(2)用CO2和氢气合成CH3OCH3(甲 醚 )是解决能源危机的研究方向之一。
已知:CO(g)+2H2(g)= CH3OH(g) △H = Q1kJ·mol-1
2CH3OH(g)= CH3OCH3(g)+H2O(g) △H = Q2kJ·mol-1
CO(g)+H2O(g)= CO2(g)+H2(g) △H = Q3kJ·mol-1
则CO2和氢气合成CH3OCH3(g)的热化学方程式为:____________________。
(3)在催化剂和一定温度、压强条件下,CO与H2可反应生成甲醇:CO(g)+2H2(g)CH3OH(g),CO的平衡转化率与温度、压强的关系如图所示,则:p1__________p2(填“>”、“<”或“ = ”, 下同),该反应的△H__________0 。
31.接触法制硫酸工艺中,主反应在450℃并有催化剂存在下进行:
2SO2(g)+O2(g)2SO3(g)
(1)上述反应的平衡常数表达式为___________。
(2)恒温恒容条件下,下列能说明此反应已达平衡的是______________。
a. v正(O2)=2v逆(SO3)
b. 容器中气体的密度不随时间而变化
c. 容器中气体的平均摩尔质量不随时间而变化
(3)下列有关该反应的叙述中,正确的是__________。
a. 升高温度可以增大活化分子百分数,加快反应速率
b. 使用催化剂提高二氧化硫的平衡转化率
c. 使用催化剂可以使反应物分子平均能量升高,加快反应速率
d. 缩小容器体积增大压强不能增大活化分子百分数,但可以加快反应速率
(4)一定温度下,在容积不变的密闭容器中充入4mol SO2和2mol O2,达平衡时SO2的体积分数为a%,其他条件不变时,若按下列四种配比作为起始物质,平衡后SO2的体积分数仍为a%的是___________。
a. 2mol SO3 b. 2mol SO2+1mol O2
c. 4mol SO3 d. 2.5mol SO2+1.25mol O2+1.5mol SO3
(5)SO2与H2O反应生成H2SO3,H2SO3电离方程式为____________;将H2SO3溶液加入酸性KMnO4溶液中,溶液紫色褪去,将下列离子方程式补充完整:
_________+_____MnO4-=______Mn2++_______________
32.用H2O2、KI和洗洁精可完成“大象牙膏”实验(短时间内产生大量泡沫),某同学依据文献资料对该实验进行探究。
(1)资料1:KI在该反应中的作用:
H2O2+I-=H2O+IO-;H2O2+IO-=H2O+O2↑+I-。总反应的化学方程式是________________。
(2)资料2:H2O2分解反应过程中能量变化如图所示,其中①有KI加入,②无KI加入。下列判断正确的是___________(填字母)。
a. 加入KI后改变了反应的路径
b. 加入KI后改变了总反应的能量变化
c. H2O2+I-=H2O+IO-是放热反应
(3)实验中发现,H2O2与KI溶液混合后,产生大量气泡,溶液颜色变黄。再加入CCl4,振荡、静置,气泡明显减少。
资料3:I2也可催化H2O2的分解反应。
①加CCl4并振荡、静置后还可观察到___________,说明有I2生成
②气泡明显减少的原因可能是:i. H2O2浓度降低;ii. ________。以下对照实验说明i不是主要原因:向H2O2溶液中加入KI溶液,待溶液变黄后,分成两等份于A、B两试管中。A试管加入CCl4,B试管不加CCl4,分别振荡、静置。观察到的现象是_____________。
(4)资料4:I-(aq)+I2(aq)I3-(aq) K=640。
为了探究体系中含碘微粒的存在形式,进行实验:向20 mL一定浓度的H2O2溶液中加入10mL 0.10mol·L-1 KI溶液,达平衡后,相关微粒浓度如下:
微粒
I-
I2
I3-
浓度/(mol·L-1)
2.5×10-3
a
4.0×10-3
①a=__________。
②该平衡体系中除了含有I-,I2,I3-外,一定还含有其他含碘微粒,理由是________________。
2019北京师大附中高二(上)期中化学
参考答案
一、选择题
1.【答案】C
【解析】
【详解】A. H2CO3是二元弱酸,电离应分两步进行,不能一步完成,A错误;
B. Ba(OH)2是强电解质,反应物与生成物间应使用“=”,B错误;
C. 醋酸是弱电解质,发生部分电离,C正确;
D. HClO是弱酸,发生部分电离,且ClO-不能拆开,D错误。
故选C。
2.【答案】B
【解析】
【分析】
根据电解质的定义:电解质是指溶于水溶液中或在熔融状态下就能够导电(电解离成阳离子与阴离子)化合物来解答此题。
【详解】①酒精是以分子的形式分散在水中形成的溶液不能导电,也不属于电解质,属于非电解质;②硫酸铜溶于水时能形成自由移动的离子,具有导电性,故硫酸铜属于电解质;
③水能够电离出少量的氢离子和氢氧根离子,具有导电性,属于电解质;
④醋酸溶于水,能够电离出氢离子和醋酸根离子,能够导电,属于电解质;
⑤镁是单质不属于能导电的化合物,故不属于电解质;
⑥氨水为混合物,不属于纯净物,也不化合物,既不是电解质,又不是非电解质;
符合题意的有②③④;正确选B。
【点睛】电解质和非电解质均为化合物,属于电解质的物质主要有酸、碱、盐、金属氧化物和水等,属于非电解质的物质主要有绝大多数有机物、非金属氧化物、非金属氢化物等。
3.【答案】A
【解析】
【分析】
酸性最本质的判断是:。
【详解】A.由分析可知,溶液显酸性,A项正确;
B.碱性和中性的溶液也含,B项错误;
C.温度未知,KW未知,的溶液未必显酸性,C项错误;
D.加酚酞显无色的溶液,可能酸性或中性,D项错误;
答案选A。
4.【答案】C
【解析】
【详解】A. 电解质电离达到平衡时,同一步电离产生的离子浓度相等,但不同步电离产生的离子浓度不等,A不正确;
B. 电解质在溶液里达到电离平衡时,分子的浓度和离子的浓度通常不等,B不正确;
C. 电离平衡是在一定条件下建立的平衡,一旦外界条件改变,平衡可能发生移动,C正确;
D. 电离平衡时,分子电离为离子、离子结合成分子的过程仍在进行,但分子和离子的浓度保持不变,电离平衡是动态平衡,D不正确;
故选C。
5.【答案】D
【解析】
【详解】A、解决能源问题的根本出路就是:节约能源,提高现有能源利用率,积极寻找和开发新能源,故A正确;
B、要积极开发新能源,寻找替代传统和常规能源,所以人们正在探索的新能源有太阳能、氢能、风能、海洋能和生物质能等,故B正确;
C、新能源相对于化石燃料来讲,资源丰富、可以再生、污染轻,对环境友好,故C正确;
D、评价燃料的优劣还应当考虑到是否对环境有污染,故D错误;
故选D。
6.【答案】D
【解析】
【详解】该反应为△H>0,△S>0,根据“△G=△H-T△S<0的反应能自发进行”,所以熵增大效应大于焓效应;故选D。
7.【答案】C
【解析】
【详解】A. 自然界的雨水中溶解的CO2与水结合生成H2CO3,H2CO3是二元弱酸,分两步发生电离,从而使雨水显酸性,A正确;
B. CH3COOH是弱酸,电离时吸热,所以用醋酸溶液和NaOH溶液测定中和热时,中和热的绝对值小于57.3,B正确;
C.甲烷燃烧的热化学方程式中,H2O应呈液态,C错误;
D. 硫代硫酸钠溶液与稀硫酸发生复分解反应,生成的硫代硫酸分解,生成S、SO2、H2O,D正确。
故选C。
8.【答案】D
【解析】
【详解】A. 由能量变化示意可知,①→②能量增大,故该过程吸收能量,A项正确;
B. 由能量变化示意可知,②→③生成氨气,氮原子和氢原子之间形成了键,B项正确;
C. 由能量变化示意可知,该反应生成物总能量比反应物总能量低,则该反应为放热反应,C项正确;
D. 催化剂只能降低化学反应的活化能,提高反应速率,但是不会引起平衡移动,故无法提高的平衡产率,D项错误;
答案选D。
【点睛】解D选项时,注意浓度、温度、压强、催化剂等影响:
(1)温度,会引起平衡移动,一定会引起物质平衡转化率和产率变化;
(2)压强,一般会引起平衡移动(若反应前后气体总数相同则不移动),可能会引起物质平衡转化率和产率变化;
(3)浓度,会引起平衡移动,但是由于起始投料也改变,故可能会引起物质平衡转化率和产率变化;
(4)催化剂,平衡不移动,一定不会引起物质平衡转化率和产率变化;
9.【答案】A
【解析】
【详解】A.从反应方程式中,无法确定反应是吸热反应还是放热反应,A不正确;
B. 使用催化剂,可降低反应所需的能量,从而加快反应速率,B正确;
C. 充入CO2气体,可使平衡正向移动,从而提高H2的平衡转化率,C正确;
D. 从平衡混合气体中分离出CH3CH2OH和H2O,减小了生成物浓度,从而促进平衡正向移动,提高了CO2和H2的利用率,D正确。
故选A。
10.【答案】B
【解析】
【分析】
由图可知,向⇌ 反应后溶液中继续加溶液,根据勒夏特列原理可解。
【详解】A. 溶液中存在平衡:⇌ ,A项正确;
B. 向平衡:⇌ 加溶液,平衡向正反应方向移动,B项错误;
C. 由B,平衡向正反应方向移动,溶液中减小,C项正确;
D. 若加入少量溶液,会和反应产生红褐色沉淀,D项正确;
答案选B。
11.【答案】D
【解析】
【详解】A.水为纯液体,增大水的用量,浓度不变,反应速率不变,故A错误;
B.将稀H2SO4改为98%的浓H2SO4,则其与Zn反应生成二氧化硫气体,不生成氢气,故B错误;
C.H2SO4与NaOH两溶液反应,没有气体参与反应,增大压强,反应速率基本不变,故C错误;
D.恒温恒容条件下,在工业合成氨反应中,增加氮气的量,反应物浓度增大,则反应速率增大,故D正确;
故选D。
【点睛】本题的易错点为B,注意浓硫酸的性质,在改变浓度时,不能改变反应的本质。
12.【答案】B
【解析】
【详解】将容器体积缩到一半,假设平衡不移动,则B的浓度变为原来的二倍,现B的浓度是原来的1.6倍,说明平衡逆向移动。
A. 由上面分析可知,平衡逆向移动,A不正确;
B. 平衡逆向移动,则A的转化率降低,B正确;
C. 平衡逆向移动,物质B的质量减小,C不正确;
D. 若B为非气体时,加压,平衡应正向移动,现平衡逆向移动,则表明B一定为气态,且a 故选B。
13.【答案】D
【解析】
【详解】A. 在醋酸溶液中,存在CH3COO-、H+、OH-,根据电荷守恒:c(H+)=c(CH3COO-)+c(OH-),A正确;
B. 滴入NaOH浓溶液,生成CH3COONa,发生完全电离,增大了溶液中的离子浓度,从而使溶液的导电性增强,B正确;
C. 该溶液中,由H2O电离出的c(H+)==1.0×10-11mol·L-1,C正确;
D. 加入少量CH3COONa固体后,虽然CH3COOH电离平衡逆向移动,使c(CH3COOH)增大,D错误。
故选D。
14.【答案】B
【解析】
【详解】A. 氨水中含有NH3、H2O、NH3·H2O、NH4+、H+、OH-共6 种粒子,氯水中含有Cl2、H2O、HClO、Cl-、ClO-、H+、OH-共7种粒子,二者含有的粒子种类不同,A错误;
B. 氨水中存在NH3+H2ONH3·H2O和NH3·H2ONH+ OH-;氯水中存在Cl2+H2OHCl+HClO和HClOH++ClO-,B正确;
C. 都有刺激性气味,但氨水不能漂白有机色素,C错误;
D. 放置时间较久后,氨水因挥发出氨气而使其浓度降低,氯水因次氯酸的光照分解,导致氯水最终全部转化为盐酸,D错误。
故选B。
15.【答案】D
【解析】
【详解】酸碱恰好完全中和,是指酸能提供的氢离子和碱能提供的氢氧根离子的物质的量相等,但酸和碱的物质的量不一定相等,反应后的溶液为盐的溶液,也不一定为中性,所以选D。
16.【答案】C
【解析】
【详解】A.2NO2N2O4 ∆H<0,左球降低温度,气体的颜色变浅,说明平衡正向移动,右球升高温度,气体的颜色加深,说明平衡逆向移动,A不合题意;
B.水电离的方程式为H2OH++OH- ∆H>0,升高温度,水的离子积增大,说明水的电离程度增大,平衡正向移动,B不合题意;
C.H2O2分解反应中加入催化剂MnO2,加快反应速率,缩短反应到达平衡的时间,但不能提高H2O2的分解率,不能使平衡发生移动,C符合题意;
D.氨水加水稀释10倍,若一水合氨为强电解质,则pH由11.1 降低为10.1,现pH降为10.6,则表明n(OH-)增大,一水合氨的电离平衡正向移动,D不合题意。
故选C。
17.【答案】C
【解析】
【详解】A. 加入HCl,促使Cl2+H2OH++Cl-+HClO平衡逆向移动,使c(HClO)减小,A不合题意;
B. 加入NaHSO3,将还原HClO,使c(HClO)减小,B不合题意;
C. 加入NaHCO3,将与H+反应,促进Cl2+H2OH++Cl-+HClO平衡正向进行,使c(HClO)增大,C符合题意;
D. 加入NaOH,将与H+反应,促进Cl2+H2OH++Cl-+HClO、HClOH++ClO-平衡正向进行,最终使c(HClO)减小,D不合题意。
故选C。
【点睛】HClO的酸性强于HCO3-,但弱于H2CO3,所以往氯水中加入NaHCO3,将与Cl2+H2OH++Cl-+HClO反应中的H+反应,而与HClOH++ClO-中的H+不发生反应,所以只促进Cl2+H2OH++Cl-+HClO反应的正向进行,从而使c(HClO)增大。若往平衡体系中加入NaOH,它既促进化学平衡的正向移动,又促进电离平衡的正向进行,所以往氯水中加入过量的NaOH,最终c(HClO)减小。
18.【答案】D
【解析】
【详解】A. 水能微弱电离产生H+和OH-,且二者的浓度相等,所以纯水呈中性,A不正确;
B. 向水中加入稀氨水,水的电离平衡逆向移动,水电离出的c(OH-)降低,但溶液中的c(OH-)增大,B不正确;
C. 25℃纯水中c(OH-)×c(H+)=10-14,因为水的离子积常数不变,所以稀酸和稀碱中KW=c(OH-) ×c(H+)=10-14,C不正确;
D. 温度升高,水的电离平衡正向移动,水电离产生的c(OH-)、c(H+)都增大,KW随之增大,D正确。
故选D。
19.【答案】D
【解析】
【分析】
A.浓度增大,反应速率加快;
B. 增加H2,H2自身转化率会减小,转化率会增大;
C和D.根据三段式和平衡常数可以解答。
【详解】A. 反应开始时,②中起始浓度较大,所以反应速率:②>①,A项正确;
B. ②相当于在①基础上加0.1 H2,增加H2,转化率会增大,所以的平衡转化率:②>①,B项正确;
C.设平衡时,H2浓度变化量为X,
利用三段式:
起始浓度() 0.1 0.1 0 0
变化浓度() X X X X
平衡浓度() 0.1- X 0.1- X X X
K==,
则=,X=0.06。
则平衡时,①中,C项正确;
D. 由C项分析,①中的平衡转化率为 100%=60%,D项错误;
答案选D。
【点睛】本题考查化学平衡的计算,这类题目需要善于利用三段式以及同温度下平衡常数相等等来解答,难度中等。
20.【答案】B
【解析】
【详解】A.催化剂能降低反应的活化能,加快反应速率化学平衡不变,反应的反应热不变,故A正确;
B.对于恒温恒容条件下的反应2NO2(g) N2O4(g),图像中的A点是二氧化氮和四氧化二氮的消耗速率相同,但不能说明正逆反应速率相同,只有二氧化氮消耗速率为四氧化二氮消耗速率的二倍时才能说明反应达到平衡状态,故B错误;
C.根据图像分析可知,加入水稀释相同倍数,HA酸溶液pH增大的多,说明HA酸性大于HB,故C正确;
D.将T1℃的A、B饱和溶液升温至T2℃时,溶液中溶质溶解度增大,变为不饱和溶液,但溶液浓度和T1点的饱和溶液溶质质量分数相同,故D正确;
故选B。
21.【答案】C
【解析】
【详解】某溶液中由水电离产生的c(OH-)水=1×10-13mol·L-1,说明水的电离受到抑制,溶液可能为酸性溶液,也可能为碱性溶液。
A. 若溶液呈酸性,Fe2+、NO3-不能大量共存;若溶液呈碱性,Fe2+不能大量共存,A不合题意;
B. 不管溶液呈酸性还是碱性,HCO3-都不能大量存在,B不合题意;
C. 不管溶液呈酸性还是碱性,K+、Na+、Cl-、NO3-都能大量存在,C符合题意;
D. 在酸性溶液中,CH3COO-不能大量存在,在碱性溶液中,NH4+不能大量存在,D不合题意。
故选C。
22.【答案】B
【解析】
【分析】
本题主要考查化学平衡的影响因素。根据影响化学平衡移动的因素以及化学平衡移动的方向来判断即可,根据影响化学反应速率的因素:温度、浓度、压强、催化剂来确定化学反应达平衡用到的时间,根据影响化学平衡移动的因素:温度、浓度、压强来确定化学平衡中各个量的变化情况,由此分析解答。
【详解】A.升高温度,化学平衡逆向移动,化学反应速率会迅速增大,会离开原来的速率点,故A错误;
B.升高温度,化学反应速率会迅速增大,所以T2时先达到化学平衡状态,并且化学平衡逆向移动,二氧化氮的转化率减小,故B正确;
C.对于反应:4CO(g)+2NO2(g)4CO2(g)+N2(g) ΔH<0,T不变,增大压强,平衡正向移动,一氧化碳的体积分数会减小;压强不变,升高温度,平衡逆向移动,一氧化碳的体积分数会增大,故C错误;
D.正反应是放热反应,温度升高化学平衡常数减小,而不是增大,故D错误;
23.【答案】B
【解析】
【详解】A.由表中时间可知,0~2min内CO的物质的量变化量为2.0mol-0.8mol=1.2mol,则υ(CO)==0.3 mol•L-1•min-1,故A错误;
B.由表中数据结合方程式可知,0~2min内CO、CO2、SO2的物质的量变化量为2.0mol-0.8mol=1.2mol,所以2~4min时是平衡状态,4~6min时,CO增加了0.4mol,所以平衡移动的原因可能是向容器中加入了2.0 mol的SO2,故B正确;
C.由表中时间可知,
MgSO4(s)+CO(g)MgO(s)+CO2(g)+SO2(g)
开始(mol): 2 0 0
变化(mol): 1.2 1.2 1.2
平衡(mol): 0.8 1.2 1.2
故该温度下平衡常数k==0.9,若升高温度,反应的平衡常数变为l.0,则平衡向正反应方向移动,所以正反应为吸热反应,故C错误;
D.向1L密闭容器中充入1.0mol MgSO4和1.0molCO,和原平衡是等效平衡,n(CO2)=0.60mol,当把容器容积扩大到2L时,平衡正向移动,故到达平衡时n(CO2)>0.60mol,故D错误;
故选B。
24.【答案】A
【解析】
【详解】A. 溶液中的导电离子主要来自醋酸电离,所以溶液的导电能力越强,c(H+)越大。现导电能力b>a>c,则c(H+) b>a>c,a、b、c三点溶液的pH:b B. 冰醋酸中加水稀释,随着水的不断加入,醋酸的浓度不断减小,电离程度不断增大,所以a、b、c三点醋酸的电离程度: a C. 若用湿润的pH试纸测量a处pH,则相当于醋酸溶液稀释,c(H+)可能增大也可能减小,pH可能增大也可能减小,C错误;
D. 物质的量浓度分别为a、b、c三点的溶液各10 mL,由于醋酸的物质的量相等,所以用1 mol·L-1NaOH溶液中和,消耗NaOH溶液体积:c=a=b,D错误;
故选A
25.【答案】D
【解析】
【详解】反应存在化学平衡,则反应物均有剩余,即溶液中存在铁离子和碘离子,①是检验铁离子,②是检验碘离子,③检验亚铁离子,④检验碘单质,所以①和②能证明反应存在化学平衡;故选D。
26.【答案】A
【解析】
【详解】A、反应中Cr2O72-+14H++6Fe2+═2Cr3+(绿色)+6Fe3++7H2O,氧化剂的氧化性大于氧化产物,所以实验②能说明氧化性:Cr2O72->Fe3+,选项A正确;
B、加入氢氧化钠溶液,溶液由橙色变为黄色,说明平衡正向进行,加入硫酸溶液由黄色变为橙色,说明平衡逆向进行,说明加入酸碱发生平衡移动,实验①能证明K2Cr2O7溶液中存在上述平衡,实验②生成了铬离子使溶液呈绿色,不能证明K2Cr2O7溶液中存在上述平衡,选项B错误;
C、CrO42-具有氧化性,在酸性溶液中能氧化亚铁离子,故CrO42-和Fe2+在酸性溶液中不可以大量共存,选项C错误;
D、稀释K2Cr2O7溶液时,平衡状态下离子浓度减小,氢离子浓度减小,由离子积不变可知,氢氧根离子浓度增大,选项D错误;
答案选A。
二、非选择题
27.【答案】 (1). NaHSO4=Na++H++SO42- (2). 13 (3). > (4). <
【解析】
【分析】
(1)NaHSO4溶液呈酸性,其原因是NaHSO4完全电离生成H+。
(2)0.1 mol·L-1的溶液②,c(OH-)= 0.1 mol·L-1,c(H+)=10-13 mol·L-1,pH=-lgc(H+)。
(3)向等体积、等浓度的溶液①、④中加入大小相同的镁条,HCl完全电离,而CH3COOH部分电离,溶液中的c(H+)为盐酸大于醋酸,由此可得出开始时反应速率的大小关系。
(4)等体积、等pH的溶液①和④中,醋酸的浓度远大于盐酸,分别与足量的②反应时,盐酸和醋酸都发生完全电离,由此可得出二者消耗②的物质的量大小关系。
【详解】(1)NaHSO4溶液呈酸性,其原因是NaHSO4完全电离生成H+,其电离方程式为NaHSO4=Na++H++SO42-。答案为:NaHSO4=Na++H++SO42-;
(2)0.1 mol·L-1的溶液②,c(OH-)= 0.1 mol·L-1,c(H+)=10-13 mol·L-1,pH=-lgc(H+)=13。答案为:13;
(3)向等体积、等浓度的溶液①、④中加入大小相同的镁条,HCl完全电离,而CH3COOH部分电离,溶液中的c(H+)为盐酸大于醋酸,由此可得出开始时反应速率的大小关系为①>④。答案为:>;
(4)等体积、等pH的溶液①和④中,醋酸的浓度远大于盐酸,醋酸的物质的量远大于盐酸,与足量的②反应时,盐酸和醋酸都发生完全电离,由此可得出消耗②的物质的量大小关系为①<④。答案为:<。
【点睛】等体积、等pH的强酸和弱酸溶液,虽然二者的c(H+)相同,但由于弱酸只发生部分电离,所以弱酸的物质的量浓度远比强酸大。与碱反应时,弱酸不断发生电离,只要碱足量,最终弱酸完全电离,所以弱酸消耗碱的物质的量比强酸要大得多。解题时,我们一定要注意,与金属或碱反应时,只要金属或碱足量,不管是强酸还是弱酸,最终都发生完全电离,若只考虑电离的部分,则会得出错误的结论。
28.【答案】 (1). B (2). 10-7 (3). 9
【解析】
【分析】
(1)水的电离过程是一个吸热过程,当温度升高时,水的电离程度增大,水电离产生的c(OH-)、c(H+)同等程度增大,由此可得出图中曲线哪一条是100℃时水的电离平衡曲线,a点的值为常温时水电离出的c(H+)。
(2)25℃时,将pH=4的H2SO4溶液与pH=11的NaOH溶液按照体积比9:1混合,由于碱过量,最终溶液呈碱性,所以应先计算混合溶液中的c(OH-),最后求pH。
【详解】(1)水的电离过程是一个吸热过程,当温度升高时,水的电离程度增大,水电离产生的c(OH-)、c(H+)同等程度增大,由此可得出100℃时水的电离平衡曲线应为B,A曲线为25℃对应的曲线。25℃时,水电离产生的c(OH-)=c(H+)=10-7mol/L,所以a点的值为10-7。答案为:B;10-7;
(2)25℃时,将pH=4的H2SO4溶液与pH=11的NaOH溶液按照体积比9:1混合,由于碱过量,最终溶液呈碱性,所以应先计算混合溶液中的c(OH-)= ,c(H+)=,pH=9。
答案:9。
【点睛】在进行混合溶液的pH计算时,我们需弄清混合溶液的性质,若混合溶液呈酸性,则应先算出c(H+),然后求pH,若混合溶液呈碱性,则应先算出c(OH-),再算出c(H+),最后求pH。若我们先算出呈碱性溶液中的c(OH-),必然得出错误的结论,这也就是有些同学出错的原因。
29.【答案】 (1). 390.9 (2). (或71.4%)
【解析】
【分析】
(1)∆H=反应物的总键能-生成物的总键能,即945+436×3-6a=-92.4,从而求出a。
(2)在图中M点n(N2):n(H2)=1:4,此时NH3的平衡体积分数为40%。令n(N2)=1mol,则n(H2)=4mol,N2的变化量为x。
则,x=,从而可得出N2的转化率。
【详解】(1)∆H=反应物的总键能-生成物的总键能,即945+436×3-6a=-92.4,从而求出a=390.9。答案为:390.9。
(2)在图中M点n(N2):n(H2)=1:4,此时NH3的平衡体积分数为40%。令n(N2)=1mol,则n(H2)=4mol,N2的变化量为x。
则,x=,从而可得出N2的转化率为。答案为:(或71.4%)。
【点睛】在利用键能进行焓变的计算时,我们首先应写出反应物和生成物的结构式,同时考虑各物质的状态。利用键能计算时,各物质应为气态,焓变应等于反应物的键能总和-生成物的键能总和。
30.【答案】(1)C ;(2)2CO2(g)+6H2(g)=CH3OCH3(g)+3H2O(g) △H =(2Q1+Q2-2Q3)kJ·mol-1;(3)﹤;﹤。
【解析】
【详解】(1)A、消耗大量的电能,故错误;
B、消耗大量的热能,故错误;
C、太阳能是清洁能源,故正确;
D、产生大量CO,天然气是化合燃料,故错误;
(2)①CO(g)+2H2(g)= CH3OH(g),②2CH3OH(g)= CH3OCH3(g)+H2O(g) ,③CO(g)+H2O(g)= CO2(g)+H2(g),2CO2+6H2=CH3OCH3+3H2O,因此有2×①+②-2×③,得到:2CO2(g)+6H2(g)=CH3OCH3(g)+3H2O(g) △H =(2Q1+Q2-2Q3)kJ·mol-1;
(3)根据图像,随着温度的升高,CO的转化率降低,说明升高温度,平衡向逆反应方向移动,根据勒夏特列原理,正反应方向是放热反应,即△H<0,增大压强,平衡向正反应方向移动,CO的转化率增大,作等温线,p2>p1。
31.【答案】 (1). (2). c (3). ad (4). cd (5). H2SO3H++HSO3-,HSO3-H++SO32- (6). 5H2SO3 (7). 2 (8). 2 (9). 5SO42-+3H2O+4H+
【解析】
【分析】
(1)上述反应的平衡常数表达式为。
(2)a. v正(O2)=2v逆(SO3),此关系表示反应进行的方向相反,但速率之比不等于化学计量数之比;
b. 容器的容积不变,混合气的质量不变,所以气体的密度始终不变;
c. 容器中气体的质量不变,但物质的量随反应的进行不断改变,只有平衡时平均摩尔质量不随时间而变化;
(3)a. 升高温度可以提高分子的平均能量,从而增大活化分子百分数,加快反应速率;
b. 使用催化剂可以提高反应速率,缩短反应到达平衡的时间,但不影响二氧化硫的平衡转化率;
c. 使用催化剂不改变反应物分子的平均能量,但可以降低反应的活化能,从而加快反应速率;
d. 缩小容器体积增大压强,虽然不能增大活化分子百分数,但可以增大单位体积内的活化分子数,从而加快反应速率。
(4)采用一边倒的方式,若产物全部转化为反应物,仍为4mol SO2和2mol O2,达平衡时SO2的体积分数仍为a%。
a. 2mol SO2和1mol O2 b. 2mol SO2+1mol O2
c. 4mol SO2和2mol O2 d. 4mol SO2和2mol O2
(5)SO2与H2O反应生成H2SO3,H2SO3为二元弱酸,电离分两步进行;将H2SO3溶液加入酸性KMnO4溶液中,生成MnSO4、H2SO4和H2O,配平后改写为离子方程式。
【详解】(1)上述反应的平衡常数表达式为。答案为:;
(2)a. v正(O2)=2v逆(SO3),此关系表示反应进行的方向相反,但速率之比不等于化学计量数之比,不是平衡状态,a不合题意;
b. 容器的容积不变,混合气的质量不变,所以气体的密度始终不变,不一定是平衡状态,b不合题意;
c. 容器中气体的质量不变,但物质的量随反应的进行不断改变,只有平衡时平均摩尔质量不随时间而变化,c符合题意。答案为:c;
(3)a. 升高温度可以提高分子的平均能量,从而增大活化分子百分数,加快反应速率,a符合题意;
b. 使用催化剂可以加快反应速率,缩短反应到达平衡的时间,但不影响二氧化硫的平衡转化率,b不合题意;
c. 使用催化剂不改变反应物分子的平均能量,但可以降低反应的活化能,提高活化分子百分数,从而加快反应速率,c不合题意;
d. 缩小容器体积增大压强,虽然不能增大活化分子百分数,但可以增大单位体积内的活化分子数,从而加快反应速率,d符合题意。答案为:ad;
(4)采用一边倒的方式,若产物全部转化为反应物,仍为4mol SO2和2mol O2,达平衡时SO2的体积分数仍为a%。
a. 2mol SO2和1mol O2 b. 2mol SO2+1mol O2
c. 4mol SO2和2mol O2 d. 4mol SO2和2mol O2
答案为:cd;
(5)SO2与H2O反应生成H2SO3,H2SO3为二元弱酸,电离分两步进行,电离方程式为H2SO3H++HSO3-,HSO3-H++SO32-;将H2SO3溶液加入酸性KMnO4溶液中,生成MnSO4、H2SO4和H2O,离子方程式为5H2SO3+2MnO4-=2Mn2++5SO42-+3H2O+4H+。答案为:H2SO3H++HSO3-,HSO3-H++SO32-;5H2SO3;2;2;5SO42-+3H2O+4H+。
【点睛】若利用两种物质判断平衡状态,则应为二者的变化量之比等于化学计量数之比,并且反应进行的方向相反;若使用一种物质判断平衡状态,则它的正、逆反应速率相等,或浓度、物质的量、百分含量等保持不变;若用整个反应体系的某个量判断平衡状态,则此量应为变量,变量不变,则为平衡状态。
32.【答案】 (1). 2H2O22H2O+O2↑ (2). a (3). 下层溶液呈紫红色 (4). 在水溶液中I2的浓度降低 (5). A试管中产生气泡明显变少;B试管中产生气泡速率没有明显减小 (6). (7). 2c(I2)+c(I-)+3c(I3-)<0.033mol·L-1
【解析】
【分析】
(1)H2O2+I-=H2O+IO-,H2O2+IO-=H2O+O2↑+I-,把两式加和,即可得到总反应的化学方程式。
(2)a. 加入KI后,一步反应分为两步进行,也就是改变了反应的路径,a正确;
b. 加入KI后,反应物和生成物的能量都没有改变,b不正确;
c. 由图中可知,H2O2+I-=H2O+IO-是吸热反应,c不正确。
(3)①加CCl4并振荡、静置后还可观察到下层溶液呈紫红色,说明有I2生成。
②气泡明显减少的原因可能是:i. H2O2浓度降低;ii. 在水溶液中I2的浓度降低。以下对照实验说明i不是主要原因:向H2O2溶液中加入KI溶液,待溶液变黄后,分成两等份于A、B两试管中。A试管加入CCl4,B试管不加CCl4,分别振荡、静置。观察到的现象是H2O2溶液的浓度相同,但产生气泡的速率差异很大。
(4)① ,由此可求出a。
②该平衡体系中除了含有I-,I2,I3-外,一定还含有其他含碘微粒,理由是原来溶液中c(I-)=,求出I-,I2,I3-中所含I的浓度和,二者比较便可得到结论。
【详解】(1)H2O2+I-=H2O+IO-,H2O2+IO-=H2O+O2↑+I-,把两式加和,即可得到总反应的化学方程式为2H2O22H2O+O2↑。答案为:2H2O22H2O+O2↑;
(2)a. 加入KI后,一步反应分为两步进行,也就是改变了反应的路径,a正确;
b. 加入KI后,反应物和生成物的能量都没有改变,b不正确;
c. 由图中可知,H2O2+I-=H2O+IO-的反应物总能量小于生成物总能量,所以该反应是吸热反应,c不正确。答案为:a;
(3)①加CCl4并振荡、静置后还可观察到下层溶液呈紫红色,说明有I2生成。答案为:下层溶液呈紫红色;
②气泡明显减少的原因可能是:i. H2O2浓度降低;ii. 在水溶液中I2的浓度降低。以下对照实验说明i不是主要原因:向H2O2溶液中加入KI溶液,待溶液变黄后,分成两等份于A、B两试管中。A试管加入CCl4,B试管不加CCl4,分别振荡、静置。观察到的现象是H2O2溶液的浓度相同,但产生气泡的速率差异很大。答案为:在水溶液中I2的浓度降低;A试管中产生气泡明显变少,B试管中产生气泡速率没有明显减小;
(4)① ,由此可求出a=2.5×10-3mol/L。答案为:2.5×10-3;
②该平衡体系中除了含有I-,I2,I3-外,一定还含有其他含碘微粒,理由是原来溶液中,c(I-)=;现在溶液中,I-,I2,I3-中所含I的浓度和为2c(I2)+c(I-)+3c(I3-)=2×2.5×10-3+2.5×10-3+3×4.0×10-3=0.0195<0.033,I不守恒,说明产物中还有含碘微粒。答案为:2c(I2)+c(I-)+3c(I3-)<0.033mol·L-1。
【点睛】在做探究实验前,要进行可能情况预测。向H2O2溶液中加入KI溶液,待溶液变黄,则表明生成了I2,加入CCl4且液体分层后,发现气泡逸出的速率明显变慢,CCl4与H2O2不反应,是什么原因导致生成O2的速率减慢?是c(H2O2)减小,还是c(I2)减小所致?于是我们自然想到设计对比实验进行验证。
2021北京首师大附中高一(上)期中化学试卷: 这是一份2021北京首师大附中高一(上)期中化学试卷,共8页。
2022北京北师大附中高一(上)期中化学: 这是一份2022北京北师大附中高一(上)期中化学,共8页。试卷主要包含了选择题,非选择题等内容,欢迎下载使用。
2019北京育英高二(上)期中化学含答案: 这是一份2019北京育英高二(上)期中化学含答案,共9页。试卷主要包含了11, 下列化学用语书写正确的是, 下列化合物中,属于醛类的是, 下列说法不正确的是, 已知等内容,欢迎下载使用。

