2023届永州市三下数学期末统考试题含解析
展开2023届永州市三下数学期末统考试题
一、填空题
1.要使95÷3的商中间有0却没有余数,里可填(______)。
2.单位换算
①一个星期=_________小时 ②2018年第二个季度=_________天
③50平方分米=_________平方厘米 ④300平方分米=_________平方米
⑤6小时=_________ 分 ⑥300秒=_________分
⑦2元7角3分=_________元(用小数) ⑧2米8分米=_________米(用小数)
3.小明用铁丝围成了一个面积是108平方厘米的长方形,如果长是12厘米,那么宽是(______)。
4.新闻联播节目从晚上7:00到7:30,这个节目时长(________)分钟。
5.下面各数在哪两个相邻的整数之间。
________<2.4<________ ________<10.1<________
6.一位数乘两位数,积可能是(______)位数。
7.下面图形中是轴对称图形的在( )里打“√”,不是的在( )里打“×”.
(______), (______), (______), (______).
8.2011年这一年有(______)天,是(______)个星期零(______)天。
9.风从北面吹来,红旗向(_______)面飘.
10.在一道有余数的除法算式中,如果除数是6,余数最大是(____).
二、选择题
11.一个数除以8的商是5,余数是3,这个数是( )。
A.23 B.29 C.37 D.43
12.六一儿童节的前一天是( )。
A.5月30日 B.6月2日 C.5月31日
13.妈妈今年35岁,小明今年5岁,再过1年,妈妈的年龄是小明的( )倍.
A.5 B.6 C.7
14.航班计划20:00从广州白云国际机场飞往上海浦东国际机场,预计飞行2小时25分,计划到达时间是( )。
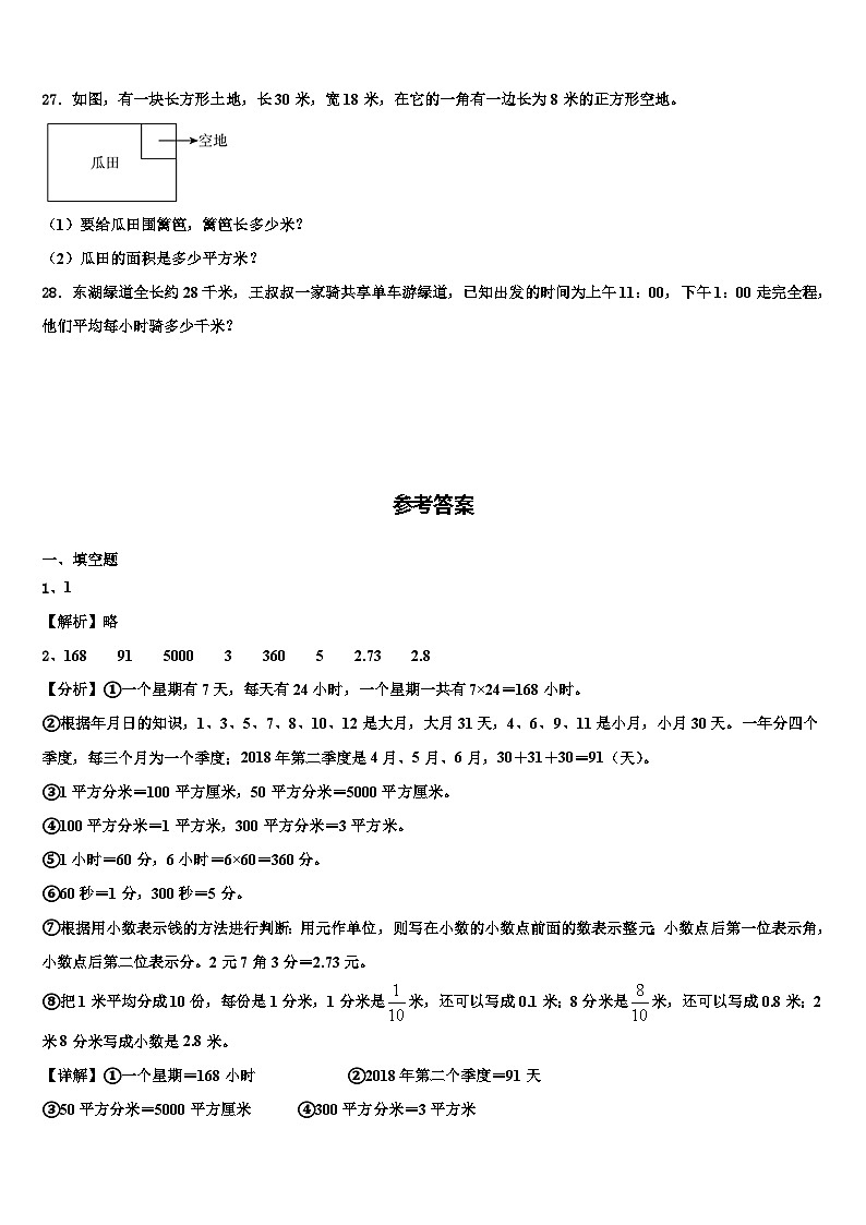
A.22:35 B.18:35 C.22:25
15.用13元钱买下面的两种商品,可以买( )。
A.①和② B.②和③ C.①和③
三、判断题
16.太阳从西方升起,从东方落下. ( )
17.下图的运动是旋转。 (_____)
18.钟面上分针走动属于旋转现象.(______)
19.从100到300的数中,有30个十位和个位相同的数. (______)
20.在火车上,我们看到车厢里桌子上的茶杯是静止的,但实际上它在随车厢一起平移。(______)
四、计算题
21.直接写得数。
480÷8= 600÷3= 21×30= 480-30=
7.9-4.6= 287÷4≈ 39×19≈ 0.4+0.7=
300÷5= 1-0.3= 4.9+3= 800÷4=
22.用竖式计算.
29×36= 4.9-2.5= 312÷3=
506÷2= 35×44= 2.6+5.3=
五、解答题
23.在一个长20米、宽15米的长方形花坛四周,铺上宽2米的小路。花坛的面积是多少平方米?小路的面积是多少平方米?
24.一辆洒水车,每分钟行驶200米,洒水的宽度是6米,5分钟能给多大面积的地面洒上水?
25.一块长方形的菜地,长24米,宽15米。如果每平方米种4棵大白菜,这块菜地一共可以种多少棵大白菜?
26.妈妈去超市买东西用了32.4元,还剩下17.6元。妈妈带了多少元钱?
27.如图,有一块长方形土地,长30米,宽18米,在它的一角有一边长为8米的正方形空地。
(1)要给瓜田围篱笆,篱笆长多少米?
(2)瓜田的面积是多少平方米?
28.东湖绿道全长约28千米,王叔叔一家骑共享单车游绿道,已知出发的时间为上午11:00,下午1:00走完全程,他们平均每小时骑多少千米?
参考答案
一、填空题
1、1
【解析】略
2、168 91 5000 3 360 5 2.73 2.8
【分析】①一个星期有7天,每天有24小时,一个星期一共有7×24=168小时。
②根据年月日的知识,1、3、5、7、8、10、12是大月,大月31天,4、6、9、11是小月,小月30天。一年分四个季度,每三个月为一个季度;2018年第二季度是4月、5月、6月,30+31+30=91(天)。
③1平方分米=100平方厘米,50平方分米=5000平方厘米。
④100平方分米=1平方米,300平方分米=3平方米。
⑤1小时=60分,6小时=6×60=360分。
⑥60秒=1分,300秒=5分。
⑦根据用小数表示钱的方法进行判断:用元作单位,则写在小数的小数点前面的数表示整元;小数点后第一位表示角,小数点后第二位表示分。2元7角3分=2.73元。
⑧把1米平均分成10份,每份是1分米,1分米是米,还可以写成0.1米;8分米是米,还可以写成0.8米;2米8分米写成小数是2.8米。
【详解】①一个星期=168小时 ②2018年第二个季度=91天
③50平方分米=5000平方厘米 ④300平方分米=3平方米
⑤6小时=360分 ⑥300秒=5分
⑦2元7角3分=2.73元(用小数) ⑧2米8分米=2.8米(用小数)
此题考查的是单位之间的换算,熟记单位之间的进率是解答此题的关键。
3、9厘米
【解析】略
4、30
【分析】求播出了多少分钟,用结束的时刻减去开始的时刻即可。
【详解】7时30分-7时=30分钟
所以播出了30分钟。
故答案为:30。
本题考查了经过时间的计算,用结束的时刻减去开始的时刻即可。
5、2 3 10 11
【分析】小数大小的比较,先看小数的整数部分,整数部分大的这个数就大,整数部分相同的就看十分位,十分位大的这个数就大,十分位相同的,再看百分位,百分位大的这个数就大……,以此类推;据此判断出所给出的小数在哪两个相邻的整数之间即可。
【详解】根据小数比较大小的方法可得:
2<2.4<3 10<10.1<11
故答案为:2;3;10;11
此题主要考查了小数比较大小的方法的应用,要熟练掌握。
6、两或三
【分析】用最小的一位数乘最小的两位数,算出一位数乘两位数的积最小是几位数;
用最大的一位数乘最大的两位数,算出一位数乘两位数的积最大是几位数。
【详解】最小的一位数是1,最小的两位数是10:1×10=10,
最大的一位数是9,最大的两位数是99:9×99=891。
因此,一位数乘两位数,积可能是两位数或三位数。
故答案为:两或三。
用一位数和两位数相乘,根据积来填空。
7、√ × × √
【详解】略
8、365 52 1
【分析】根据闰年的判定方法可知, 2011年是平年,这一年有365天。求一年有几个星期零几天,用365除以7解答。
【详解】2011÷4=502.75,则2011年是平年,这一年有365天。
365÷7=52……1,则2011年有52个星期零1天。
故答案为:365;52;1。
公历年份是4的倍数的一般都是闰年,但年份是100的倍数时,必须是400的倍数才是闰年,其余年份为平年。闰年有366天,平年有365天。
9、南
【解析】略
10、5
【解析】略
二、选择题
11、D
【分析】求被除数,根据:被除数=商×除数+余数,据此解答。
【详解】5×8+3
=40+3
=43
故答案为:D
此题应根据被除数、除数、商和余数之间的关系进行解答。
12、C
【分析】六一儿童节是6月1日,则六一儿童节的前一天是5月31日。
【详解】六一儿童节的前一天是5月31日。
故答案为:C。
求一个日期的前一天,用这个日期减1;求一个日期的后一天,用这个日期加1;
13、B
【详解】略
14、C
【分析】根据结束时间=开始时间+经过时间解答。
【详解】20时+2小时25分=22时25分
则计划到达时间是22:25。
故答案为:C。
本题考查经过时间的计算公式,灵活运用公式解决生活实际问题。
15、A
【解析】略
三、判断题
16、×
【分析】根据事件的确定性和不确定性进行分析:必然事件,属于确定事件:一定会发生的事件,如自然界中存在的一些客观规律,太阳东升西落,地球围着太阳转等; 进而得出结论.
【详解】太阳一定从东方升起,属于确定事件中的必然事件.
故答案为×
17、×
【解析】略
18、正确
【详解】略
19、×
【详解】略
20、√
【分析】根据平移的定义: 在平面内,将一个图形沿着某个方向移动一定的距离,这样的图形运动叫做图形的平移,来进行判断。
【详解】车厢里的茶杯,虽然是静止的,但它沿着火车运动的方向移动了整条线路的距离,所以它在随车厢一起平移。
所以判断正确。
本题考查的是图形的平移,牢记平移的定理是关键,要注意虽然茶杯在车厢里是静止的,但它已经随着火车移动了一定的距离。
四、计算题
21、60;200;630;450;
3.3;70;800;1.1;
60;0.7;7.9;200
【分析】根据整数小数加减乘除法的计算方法解答。乘法估算时,将乘法的因数看成最接近它的整百整十数,再进行计算。除法估算时,把除法中的被除数看成最接近除数倍数的数,再进行计算。
【详解】480÷8=60 600÷3=200 21×30=630 480-30=450
7.9-4.6=3.3 287÷4≈280÷4=70 39×19≈40×20=800 0.4+0.7=1.1
300÷5=60 1-0.3=0.7 4.9+3=7.9 800÷4=200
直接写得数,观察数据特点和运算符号,仔细解答即可。
22、1044;2.4;104;253;1540;7.9
【解析】试题分析:根据四则运算的计算法则计算即可求解.
解:29×36=1044
4.9﹣2.5=2.4
312÷3=104
506÷2=253
35×44=1540
2.6+5.3=7.9
【点评】考查了四则运算,关键是熟练掌握计算法则正确进行计算.
五、解答题
23、300平方米;156平方米
【分析】根据长方形的面积公式,S=ab,代入数据,列式解决问题;
求出长是20+2+2米,宽是15+2+2米的长方形的面积,再减去花坛的面积就是小路的面积。
【详解】20×15=300(平方米)
答:花坛的面积是300平方米。
(20+2+2)×(15+2+2)-20×15
=24×19-300
=456-300
=156(平方米)
答:小路的面积是156平方米。
此题主要考查了长方形的面积公式S=ab的实际应用;注意铺2米宽的小路后长方形的长和宽都增加了4米。
24、200×5×6=6000(平方米)
【分析】根据题意可知,所洒地面是一个长方形,首先根据速度×时间=路程,求出5分钟洒水车行驶多少米(也就是所洒地面长方形的长),已知洒水的宽度是6米,利用长方形的面积公式解答即可。
【详解】200×5×6
=1000×6
=6000(平方米)
答:能给6000平方米的地面洒上水。
此题主要考查路程、速度、时间三者之间的关系和长方形的面积计算方法。
25、1440棵
【分析】首先根据长方形的面积=长×宽,求出这个菜地的面积,再乘每平方米种白菜的棵数,由此列式解答。
【详解】(棵)
答:这块菜地一共可以种多少1440棵大白菜。
此题属于长方形面积的实际应用,根据面积公式计算出菜地的面积,再用乘法解答即可。
26、50元
【分析】用用了的钱数加上剩下的钱数即可得到妈妈带了多少钱。
【详解】32.4+17.6=50(元)
答:妈妈带了50元钱。
本题考查小数加法的实际应用,计算时注意小数点对齐。
27、(1)96米
(2)476平方米
【分析】(1)瓜田的周长与长方形土地的周长相等,利用长方形的周长公式计算即可解答。
(2)瓜田的面积等于长方形土地的面积减去正方形空地的面积,据此即解答。
【详解】(1)(30+18)×2
=48×2
=96(米)
答:篱笆长96米。
(2)30×18-8×8
=540-64
=476(平方米)
答:瓜田的面积是476平方米。
本题主要考查学生对长方形的周长、面积公式和正方形的面积公式的掌握及灵活运用。
28、14千米
【分析】根据普通计时法转换成24时计时法的方法可知,上午11:00即11:00,下午1:00即13:00。根据经过时间=结束时间-开始时间,王叔叔一家共骑行了2小时。根据速度=路程÷时间可知,他们平均每小时骑28÷2千米
【详解】上午11:00即11:00,下午1:00即13:00。
13时-11时=2(小时)
28÷2=14(千米)
答:他们平均每小时骑14千米。
解决本题的关键是明确王叔叔一家共骑行了2小时。
2023届湖南省永州市数学四下期末统考试题含解析: 这是一份2023届湖南省永州市数学四下期末统考试题含解析,共6页。试卷主要包含了认真思考,巧填空,仔细推敲,巧判断,仔细选一选,仔细计算,图形与统计,生活中的数学等内容,欢迎下载使用。
邱县2023届数学三下期末统考模拟试题含解析: 这是一份邱县2023届数学三下期末统考模拟试题含解析,共6页。试卷主要包含了 填空题, 选择题, 判断题, 计算题, 作图题, 解决问题等内容,欢迎下载使用。
翁牛特旗2023届数学三下期末统考模拟试题含解析: 这是一份翁牛特旗2023届数学三下期末统考模拟试题含解析,共7页。试卷主要包含了认真思考,巧填空,仔细推敲,巧判断,仔细选一选,仔细计算,图形与统计,生活中的数学等内容,欢迎下载使用。

