2022-2023学年吉林省辽源市田家炳高级中学校高一下学期5月期中生物试题含答案
展开田家炳高中下学期第二次质量检测
高一生物试卷
一、单项选择题
1.孟德尔植物杂交实验中,最成功的是豌豆的杂交实验。下列属于选用豌豆的原因是 ( )
A.有多对相对性状 B.进行异花传粉
C.有显性性状 D.进行闭花传粉、自花授粉
2.下列属于相对性状的是 ( )
A.玉米的黄粒和圆粒 B.家鸡的长腿和毛腿
C.绵羊的白毛和黑毛 D.豌豆的高茎和豆荚的绿色
3.隐性性状指 ( )
A.杂交后代未表现出来的性状 B.自交后代未表现出来的性状
C.生物体不能表现出来的性状 D.杂种后代中未表现出来的性状
4.在遗传学上,把杂种后代中显现不同性状的现象叫做( )
A.显性和隐性 B.相对性状 C.性状分离 D.遗传规律
5.水稻的基因型为Aa,自交后代中的纯合体占总数的( )
A.25% B.50% C.75% D.100%
6.关于杂合子与纯合子的正确叙述是( )
A.两纯合子杂交后代都是纯合子 B.两杂合子杂交后代都是杂合子
C.杂合子自交的后代都是杂合子 D.纯合子自交的后代都是纯合子
7.下列哪项不属于孟德尔研究遗传定律获得成功的原因( )
A.正确地选用实验材料 B.采取人工杂交的实验方法
C.先分析一对相对性状的遗传,运用统计学方法分析结果
D.科学地设计实验程序,提出假说并进行验证
8.下列有关遗传规律的正确叙述是( )
A.遗传规律适用于一切生物 B.遗传规律只适用于植物
C.遗传规律适用于受精过程 D.遗传规律在配子形成过程中起作用
9.羊的毛色白色对黑色为显性,两只杂合白羊为亲本,接连生下了3只小羊是白羊,若他们再生第4只小羊,其毛色( )
A.一定是白色的 B.是白色的可能性大 C.一定是黑色的 D.是黑色的可能性大
10.家兔的毛色黑色(A)对褐色(a)为显性。要判断一只黑毛兔的遗传因子组成的方法,选用与它交配的兔最好是( )
A.纯种黑毛兔 B.褐毛兔 C.杂种黑毛兔 D.前3项都可
11.如果绵羊的白色遗传因子(B)对黑色遗传因子(b)是显性,一只白色公羊与一只白色母羊交配,生下一只黑色小绵羊,请问:白色公羊、白色母羊和黑色小绵羊的遗传组成分别为 ( )
A.Bb、Bb、bb B.BB、Bb、bb C.BB、BB、Bb D.Bb、BB、bb
12.人类多指畸形是一种显性遗传病。若母亲为多指(Aa),父亲正常,则他们生一个患病女儿的可能性是 ( )
A.50% B.25% C.75% D.100%
13.采用下列哪一组方法,可以依次解决(1)——(3)中的遗传问题 ( )
(1)鉴定一只白羊是否纯种 (2)在一对相对性状中区分显隐性
(3)不断提高小麦抗病品种的纯合度
A.杂交、自交、测交 B.测交、杂交、自交
C.测交、测交、杂交 D.杂交、杂交、杂交
14.分离定律的实质是 ( )
A.子二代出现性状分离 B.子二代性状分离比为3:1
C.成对的遗传因子分离后进入到不同配子中
D.测交后代性状分离比为1:1
15.基因型为YYRr的个体产生的配子是 ( )
A.YR和YR B.Yr和Yr C.YY和Rr D.Yr和YR
16.下列属于等位基因的是 ( )
A.A与b B.Y与y C.E与E D.f与f
17.一旦表现出就一定能稳定遗传的性状是 ( )
A.显性性状 B.隐性性状 C.优良性状 D.新的性状
18.已知一玉米植株的基因型为AABB,周围虽生长有其他基因型的玉米植株,但其子代不可能出现的基因型是 ( )
A.AABB B.AABb C.aaBb D.AaBb
19.血友病属于隐性伴性遗传病。某人患血友病,他的岳父表现正常,岳母患血友病,对他的子女表现型的预测应当是( )
A.儿子、女儿全部正常 B.儿子患病,女儿正常
C.儿子正常,女儿患病 D.儿子和女儿中都有可能出现患者
20.孟德尔用纯种高茎豌豆与纯种矮茎豌豆作亲本,分别设计了杂交、自交、测交等多组实验,按照假设演绎的科学方法“分析现象→作出假设→检验假设→得出结论”,最后得出了遗传的分离定律。孟德尔在检验假设阶段进行的实验是 ( )
A.纯合亲本之间的杂交 B.F1与某亲本的杂交
C.F1的自交 D.F1的测交
21.两杂种黄色籽粒豌豆杂交产生种子120粒,其中纯种黄色种子的数目约为( )
A.0粒 B.30粒 C.60粒 D.90粒
22.用噬菌体去感染含32P的细菌,在细菌解体后,含32P的是子代噬菌体的 ( )
A.DNA B.蛋白质外壳 C.所有部分 D.尾部
23.下列关于分离现象的假说不正确的是 ( )
A.生物的性状是由遗传因子决定的
B.生殖细胞中遗传因子是成对存在的
C.生物体在形成生殖细胞时,成对的遗传因子彼此分离,分别进入不同的配子中
D.受精时,雌雄配子的结合是随机的
24.在两对相对性状的遗传实验中,可能具有1:1:1:1比例关系的是 ( )
①杂种自交后代的性状分离比 ②杂种产生配子类型的比例
③杂种测交后代的表现型比例 ④杂种自交后代的基因型比例
⑤杂种测交后代的基因型比例
A.①②④ B.①③⑤ C.②③⑤ D.②④⑤
25.基因型为AaBb的个体与基因型为aaBb的个体杂交,两对基因独立遗传,则后代中( )
A.表现型4种,比例为3:1:3:1;基因型6种
B.表现型2种,比例为3:1,基因型3种
C.表现型4种,比例为9:3:3:1;基因型9种
D.表现型2种,比例为1:1,基因型3种
26.下列细胞中含有同源染色体的是( )
A、第一极体 B、次级精母细胞 C、精子 D、精原细胞
27.与有丝分裂相比较,只发生在减数分裂过程的是( )
A、染色体复制 B、同源染色体配对
C、细胞数目增多 D、染色单体分离
28.下列有关遗传物质的叙述,正确的是( )
A.DNA是所有生物的遗传物质 B.酵母菌的遗传物质主要是DNA
C.艾滋病病毒的遗传物质是DNA或RNA D.病毒的遗传物质是DNA或RNA
29、在下列各杂交组合中,后代只出现一种表现型的亲本组合是 ( )
A、Eeff×EEFf B、EeFF×eeff C、EeFF×EEFf D、EEFf×eeFf
30. 组成脱氧核糖核酸的脱氧核苷酸有 ( )
A.1种 B.2种 C.3种 D.4种
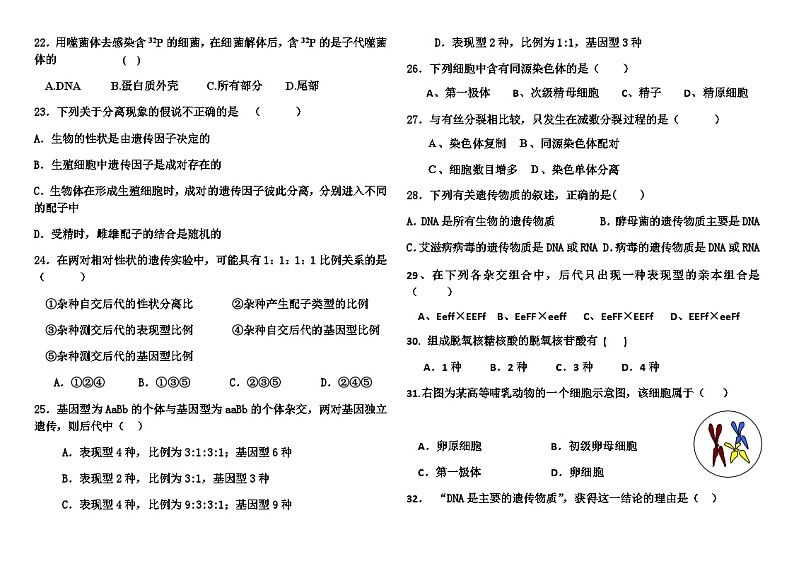
31.右图为某高等哺乳动物的一个细胞示意图,该细胞属于( )
A.卵原细胞 B.初级卵母细胞
C.第一极体 D.卵细胞
32. “DNA是主要的遗传物质”,获得这一结论的理由是( )
A.DNA是能指导蛋白质合成的物质 B.细胞生物都含有DNA
C.只有DNA能够自我复制 D.绝大多数生物的遗传物质是DNA
33. 果蝇白眼为伴X隐性遗传,显性性状为红眼。在下列哪组杂交后代中,通过眼色就可直接判断子代果蝇的性别 ( )
A.白眼雌果蝇×白眼雄果蝇 B.杂合红眼雌果蝇×红眼雄果蝇
C.白眼雌果蝇×红眼雄果蝇 D.杂合红眼雌果蝇×白眼雄果蝇
34.下列对一个“四分体”的描述不正确的是 ( )
A.有两个着丝点 B.有四个DNA分子
C.四个姐妹染色单体 D.有四个染色体
35.果蝇正常体细胞中的染色体组成可表示为( )
A.3+X或3+Y B. 6+X或6+Y C. 6+XX或6+YY D. 6+XX或6+XY
36.具下列基因型的生物,属纯种的是( )
A.AabbCC B.AAbbcc C.aaBbcc D.AaBbCc
37. 在肺炎链球菌的转化实验中,使R型细菌转化成S型细菌的转化因子是( )
A.细菌荚膜 B.细菌蛋白质 C.R型细菌的DNA D.S型细菌的DNA
38.将基因型AaBb的个体自交,其子代的基因型有( )
A 4种 B 8种 C 9种 D 12种
39. 甲家庭中丈夫患抗维生素D佝偻病,妻子正常;乙家庭中,夫妇都表现正常,但妻子的弟弟患红绿色盲,从优生的角度考虑,甲、乙家庭应分别选择生育( )
A.男孩、男孩 B.男孩、女孩 C.女孩、女孩 D.女孩、男孩
40.能正确表示女性色盲基因型的是( )
A.XBXB B.XBXb C.XbXb D.X
二、非选择题
41.(10分)棉花的纤维有白色的,也有紫色的;植株有抗虫的也有不抗虫的。为了鉴别有关性状的显隐关系,用紫色不抗虫植株分别与白色抗虫植株进行杂交,结果如下表。(假定控制两对性状的基因独立遗传;颜色和抗虫与否的基因可分别用A、a和B、b表示),请回答:
组合 序号 | 杂交组合类型 | 子代的表现型和植株数目 | |
紫色不抗虫 | 白色不抗虫 | ||
甲 | 紫色不抗虫×白色抗虫 | 210 | 208 |
乙 | 紫色不抗虫×白色抗虫 | 0 | 280 |
(1)上述两对性状中, 和 是显性性状。
(2)组合甲的子代208株白色不抗虫的个体中,纯合子有 株。
(3)组合乙中的亲本紫色不抗虫、白色抗虫的基因型分别
是 、 。
42、(14分)下图是表示某种生物个体内的四个处于分裂过程中某阶段的细胞,请据图回答下列问题:
丁
(1)、甲图表示_______分裂______期细胞。
(2)、乙图中有同源染色体______对,
(3)、丙图细胞分裂后形成的子细胞名称为______________________。该种生物的性别是 ,
(4)丁图有染色体 条,有 个四分体。
43.(14分)如图为DNA片段的结构图,请据图回答:
甲 乙
(1) 从图甲可以看出,组成DNA分子的两条链的方向是________的;从图乙可以看出组成DNA分子的两条链相互缠绕成______________结构。
(2)填出图中部分结构的名称:②_____________________、⑤__________________。
(3)从图中可以看出,DNA分子中的___________和__________交替连接排列在外侧,构成基本骨架。
(4)碱基配对的方式如下:即A与________配对;
44、(10分)牵牛花的叶子有普通叶和圆形叶两种,种子有黑色和白色两种。现用纯种的普通叶白色种子和纯种的圆形叶黑色种子作为亲本进行杂交,得到的F1为普通叶黑色种子,F1自交得F2,结果符合基因的自由组合定律。请回答以下问题
(1)F2中普通叶与圆形叶之比为________。
(2)F2中与亲本表现型相同的个体大约占_____。
(3)F2中普通叶白色种子个体的基因型有_____种;普通叶白色种子中,杂合子占_____。
(4)F2普通叶黑色种子中纯合子约占_____;
45、(12分)下面为某家族白化病的遗传系谱,请据图回答(相关的遗传基因用A、a表示)
(1)、决定白化病的基因呈___________性;第一代双亲的基因型分别为
___________ 。
(2)、Ⅱ6和Ⅱ7若再生第二胎患病的可能性为___________。
(3)、Ⅱ4的基因型是
(4)、Ⅲ8的基因型可能是
答案
1DCACB 6DBDBB 11ABBCD 16BBCDD 21BABCA 26DBDCD 31CDCDD 36BDCBC
41、
(1)白色 不抗虫
(2)0 (3)aaBB AAbb
42、
(1)减数第一次 后 (2) 4
(3卵细胞和极体 雌性(4)4 2
43
(1) 反向平行 双螺旋 (2) DNA单链 腺嘌呤脱氧核苷酸
(3)脱氧核糖 磷酸 (4) T
44
(1) 3:1 (2) 3/8
(3) 2 2/3 (4) 1/9
45、
(1) 隐性 Aa Aa (2) 1/3
(3) Aa (4) AA或Aa
2023-2024学年吉林省辽源市田家炳高级中学高二上学期10月月考生物试题含答案: 这是一份2023-2024学年吉林省辽源市田家炳高级中学高二上学期10月月考生物试题含答案,文件包含吉林省辽源市田家炳高级中学校2023-2024学年高二上学期10月月考生物试题原卷版docx、吉林省辽源市田家炳高级中学校2023-2024学年高二上学期10月月考生物试题Word版含解析docx等2份试卷配套教学资源,其中试卷共45页, 欢迎下载使用。
吉林省辽源市田家炳高级中学校2023-2024学年高二上学期10月月考生物试题: 这是一份吉林省辽源市田家炳高级中学校2023-2024学年高二上学期10月月考生物试题,共9页。试卷主要包含了关于神经兴奋的叙述,错误的是等内容,欢迎下载使用。
吉林省辽源市田家炳高中友好学校2022-2023学年高一下学期7月期末生物试题: 这是一份吉林省辽源市田家炳高中友好学校2022-2023学年高一下学期7月期末生物试题,共4页。

