2020北京延庆初一(下)期末生物含答案
展开2020北京延庆初一(下)期末
生 物
一、选择题(共35分,每小题只有一个答案正确.)
1.(1分)如果树木主干上的树皮被环剥一圈,树木将会死亡,原因是( )
A.根吸收的水和无机盐不能运输到枝和叶
B.叶制造的有机物不能运输到根
C.根吸收的有机物不能运输到枝和叶
D.木质部得不到树皮的保护
2.(1分)下列有关呼吸作用的描述,正确的是( )
A.需要在光下才能进行
B.只在植物的叶片中进行
C.吸收二氧化碳,释放氧气
D.分解有机物,释放能量
3.(1分)呼吸作用主要发生在细胞结构中的( )
A.叶绿体 B.线粒体 C.液泡 D.细胞膜
4.(1分)下列现象中,没有体现呼吸作用原理的是( )
A.植物移栽时根上带部分土
B.栽花或种庄稼时需要松土
C.新鲜蔬菜堆放一段时间会发热
D.低温冷藏利于水果保鲜
5.(1分)人体完成呼吸运动的主要肌肉是( )
A.胸大肌 B.腹部肌肉
C.背部肌肉 D.肋间肌和膈肌
6.(1分)气管能够保持畅通的原因是( )
A.肌肉较松弛 B.有软骨作支架
C.气管壁较硬 D.周围有肌肉牵拉
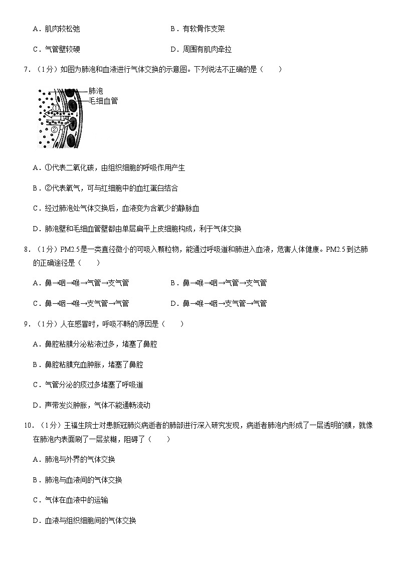
7.(1分)如图为肺泡和血液进行气体交换的示意图。下列说法不正确的是( )
A.①代表二氧化碳,由组织细胞的呼吸作用产生
B.②代表氧气,可与红细胞中的血红蛋白结合
C.经过肺泡处气体交换后,血液变为含氧少的静脉血
D.肺泡壁和毛细血管壁都由单层扁平上皮细胞构成,利于气体交换
8.(1分)PM2.5是一类直径微小的可吸入颗粒物,能通过呼吸道和肺进入血液,危害人体健康。PM2.5到达肺的正确途径是( )
A.鼻→咽→喉→气管→支气管 B.鼻→喉→咽→气管→支气管
C.鼻→咽→喉→支气管→气管 D.鼻→喉→咽→支气管→气管
9.(1分)人在感冒时,呼吸不畅的原因是( )
A.鼻腔粘膜分泌粘液过多,堵塞了鼻腔
B.鼻腔粘膜充血肿胀,堵塞了鼻腔
C.气管分泌的痰过多堵塞了呼吸道
D.声带发炎肿胀,气体不能通畅流动
10.(1分)王福生院士对患新冠肺炎病逝者的肺部进行深入研究发现,病逝者肺泡内形成了一层透明的膜,就像在肺泡内表面刷了一层浆糊,阻碍了( )
A.肺泡与外界的气体交换
B.肺泡与血液间的气体交换
C.气体在血液中的运输
D.血液与组织细胞间的气体交换
11.(1分)如图表示血液、血浆、血细胞三个概念之间的关系,正确的是( )
A. B.
C. D.
12.(1分)小明同学患急性扁桃体炎,在他的血常规检查中含量偏高的血液成分是( )
A.血浆 B.红细胞 C.白细胞 D.血小板
13.(1分)跑步是一种老少皆宜的运动,在长跑过程中人们会大量出汗,为补充体内水分,最好饮用的是( )
A.纯净水 B.淡盐水 C.浓茶水 D.鲜果汁
14.(1分)当新冠肺炎患者的肺受到严重损害时,需要依靠人工膜肺机获取氧气排出二氧化碳。如图是人工膜肺机救治病人示意图,下列说法错误的是( )
A.血液流经人工膜肺机后,静脉血变为动脉血
B.血液由股静脉流出,通过上腔静脉回到心脏
C.回到心脏的血液不会再进行肺循环
D.患者心脏四个腔内流动的都是动脉血
15.(1分)登山运动员在海拔4000米以上继续攀登时,虽然经过充分的休息,越往上爬,还是越感到乏力,其主要原因是( )
A.呼吸越来越急促
B.血液中的红细胞减少
C.山地更加陡峭,耗能更多
D.血红蛋白与氧结合率更低
16.(1分)足底的血液沿着下肢静脉回流到心脏,不会出现倒流的主要原因是( )
A.下肢静脉比较细 B.心脏搏动提供足够动力
C.下肢的静脉里有静脉瓣 D.下肢静脉中血流速度慢
17.(1分)正确表示尿液排出过程的是( )
A.肾脏→膀胱→输尿管→尿道
B.肾脏→输尿管→膀胱→尿道
C.肾脏→输尿管→尿道→膀胱
D.肾脏→膀胱→尿道→输尿管
18.(1分)生活中我们有时候会因为一些原因不能及时排尿造成积尿,俗称“憋尿”。以下说法不正确的是( )
A.长期憋尿,膀胱胀大,肌肉会变得松弛无力,收缩力量减弱,导致排尿困难
B.憋尿时,可能会使膀胱内的尿液或尿液内的细菌逆行,易引起膀胱炎、尿道炎等疾病
C.憋尿对中老年人的健康影响很大,对青少年没有什么影响
D.经常性的憋尿,有可能造成神经细胞受损,久之会出现尿失禁的症状
19.(1分)比赛中,运动员奋力拼搏,个个满脸通红、大汗淋漓。这体现了皮肤的哪些功能?( )
A.保护和调节体温 B.排泄和免疫保护
C.调节体温和排泄 D.排泄和感受外界刺激
20.(1分)中枢神经系统是由下列哪一项组成的?( )
A.脑神经、脊神经 B.脑、脊髓
C.脑、脑神经 D.脊髓、脊神经
21.(1分)行人看到“前方修路,请绕行”的告示牌后改变了行走路线,而一只小狗却照样前行。造成这种差异的本质是人类有( )
A.视觉中枢 B.听觉中枢 C.语言中枢 D.感觉中枢
22.(1分)患有“脑血栓”的病人四肢没有任何损伤,都出现了一侧肢体不能活动的症状,是因为哪个结构受损伤( )
A.肌肉 B.血管 C.大脑 D.脊髓
23.(1分)控制呼吸、心跳的神经中枢位于( )
A.脊髓 B.脑干 C.小脑 D.大脑
24.(1分)看书、看屏幕1小时后应远眺放松眼睛以预防近视。矫正近视应佩戴( )
A.凸透镜 B.凹透镜 C.平面镜 D.反光镜
25.(1分)用力挖耳垢可影响声波转化为机械振动,导致听力下降。其原因是破坏了( )
A.鼓膜 B.耳蜗 C.听神经 D.听觉中枢
26.(1分)如果长期使用耳机可能会损伤对声波敏感的细胞,导致听力下降,而这些细胞位于( )
A.鼓膜 B.咽鼓管 C.半规管 D.耳蜗
27.(1分)以下人群不适宜补充“加碘盐”的是( )
A.地方性甲状腺肿 B.甲状腺机能亢进
C.夜盲症 D.佝偻病
28.(1分)研究发现,遵循昼夜节律有利于垂体分泌一种促进骨骼和肌肉生长发育的激素。这种激素是( )
A.甲状腺激素 B.肾上腺素 C.胰岛素 D.生长激素
29.(1分)在采集新冠肺炎患者的咽拭子时,患者会剧烈的咳嗽。对该反射描述错误的是( )
A.感受器在咽部 B.效应器是呼吸肌
C.神经中枢在大脑皮层 D.它是一种非条件反射
30.(1分)近年来,各种人工智能机器的出现引起全世界的广泛关注,人工智能机器实际上主要通过机器内部的核心芯片,控制机器各部位有序配合,完成各种高难度动作。那么,机器内部的核心芯片相当于人体反射弧中的
( )
A.感受器 B.神经中枢 C.传出神经 D.效应器
二、非选择题(共65分)
31.(13分)实验室是探究生物知识的乐园,通过实验我们可以探究许多与生物和生活相关的知识,根据下列实验内容和所学知识,回答下列问题:
(1)你知道吗?我们能够正常的生活和学习都是人体生命活动调节的结果。激素调节是动物生命活动调节的重要组成部分,其中甲状腺激素具有促进动物代谢,促进动物生长发育,提高神经系统兴奋性的作用。下面是用蝌蚪进行的甲状腺激素作用的实验探究,请分析并回答问题:
组别
实验动物
饲养环境
饲料
实验结果
甲组
正常蝌蚪
池塘水
普通饲料
正常发育成正常的成蛙
乙组
正常蝌蚪
A
添加甲状腺激素的普通饲料
提前发育成很小的成蛙
丙组
破坏甲状腺的蝌蚪
池塘水
普通饲料
停止发育
丁组
破坏甲状腺的蝌蚪
池塘水
添加甲状腺激素的普通饲料
正常发育成正常的成蛙
①甲、乙、丙、丁四组蝌蚪,除表中列出的不同处理外,还要求它们的数量、大小、生长发育状况必须 ,以排除其他因素的干扰。
②表中的A是 ,甲乙两组中起对照作用的是 。
③该探究实验的结论是:甲状腺激素具有 的作用。该结论来自 的对照。人体在幼年时如果甲状腺激素分泌不足易患 (填侏儒症/呆小症)。
④实验结束后,应把实验动物放归适宜 。
(2)目前,糖尿病患者常采取注射胰岛素的方法治疗。口服胰岛素能治疗糖尿病吗?为探究这一问题,某生物兴趣小组同学设计了如下方案:
步骤
甲鼠(注射组)
乙鼠(口服组)
a
将体重、年龄基本相同的甲、乙组各5只雄性小鼠的胰岛破坏
b
定时喂全营养饲料,每次喂食前注射适量的胰岛素
定时喂与甲鼠等量的全营养饲料,每次喂食前口服与甲鼠等量的胰岛素
c
重复b步骤48天,隔天测定小鼠的血糖浓度,并做成了时间﹣血糖浓度曲线如图
①探究方案中,起对照组作用的小鼠是 。步骤C在测定小鼠血糖浓度时应取 值。
②a步骤中将两组小鼠的胰岛破坏,目的是 。
③请分析曲线图结果,可以得出的结论是 。口服胰岛素(一种蛋白质)在通过人体消化道时会被胃和小肠内的 酶分解失去药效。
④为避免偶然性,保证实验结果更准确,应该 。
32.(9分)“诸血皆归于心”,“经脉流行不止,环周不休”。2000多年前,我国古人就知道了心脏跳动与血液循环有关。英国解剖生理学家哈维首先解开了其中的秘密。
(1)哈维观察濒临死亡的哺乳动物的心脏跳动,发现心脏是由 组织构成的,是推动血液从心脏到动脉再从静脉回到心脏的动力。我们在观察完整的离体猪心(图一)时发现,壁最厚的是[ ] ,从[1]往心脏内注水后,水从 (填肺动脉/肺静脉)流出。在心脏的四个腔室中,心房与心室之间保证血液能正常顺畅流动的结构是 ,[2] 与D相连接,将含营养物质和氧气丰富的动脉血从心脏泵出。
(2)哈维推测:在动脉和静脉间一定有通道相连。现在我们可以在显微镜下观察小鱼尾鳍内血液的流动来找到它的存在,即图二所示的[ ] ,它是物质交换的主要部位,与此功能相适应的结构特点 (写出一点即可)。
(3)哈维执着的科学精神启示我们:实践是获取证据的唯一方法。针对吸烟危害心血管健康、对生命活动造成影响的问题,实验小组通过探究“烟雾回收液对水蚤生命活动的影响”来获得证据。实验结果如下:
水蚤活动
状态
蒸馏水
烟雾回收液
25%
50%
75%
100%
正常
10只
8只
6只
3只
0只
运动受限
0只
2只
3只
4只
6只
死亡
0只
0只
1只
3只
4只
分析数据得出结论:随烟雾回收液浓度增大, 。
研究表明:吸烟开始的年龄越早,肺癌发生率和死亡率就越高。为了你和家人的健康,你应该怎样做? 。
33.(10分)传统中医认为,肾为先天之本。如图是肾单位的结构模式图,请据图回答下列问题:
(1)原尿是在[③] 中形成,当健康人的原尿经过[⑤] 时,全部被重吸收回血液的成分是 ,完全不被吸收的成分是 ,它和多余的水、无机盐一起形成尿液。
(2)形成尿液的基本结构单位是 ,它由图中的 (写序号)组成。
(3)人体尿的形成是连续的,而尿的排出是间歇的,其中发挥重要作用的器官是 。
(4)若化验尿时发现尿液里含有葡萄糖,则可能是图中标号为[ ]的结构发生了病变,也有可能是 (填激素名称)分泌不足引起的,该激素的作用是 。
34.(11分)乒乓球是我国的“国球”,运动健身效果好,深受广大群众喜爱。结合此项运动,请回答下列问题:
(1)乒乓球在运动员眼球内的 上成像,感光细胞产生神经冲动,通过视神经传给 的特定区域,形成视觉。
(2)运动员在赛场上既能灵活运用搓、托、拉、吊等技法,同时也能维持身体的平衡。这主要体现了 (填脑干/小脑)的平衡、协调功能。
(3)运动员能根据裁判员的哨声与手势作出反应,这属于 (填非条件/条件)反射。
(4)如图是反射弧的模式图,箭头代表神经冲动传递的方向,请据图回答问题。
Ⅰ.当膝跳反射叩击膝盖下的韧带时,[1] 感受刺激,产生冲动并沿着[2]传到脊髓里特定的[3] ,由其产生的神经冲动通过[4] 传到[5],引起大腿上相应肌肉的收缩,使小腿突然弹起。
Ⅱ.若图中的4断裂,则有感觉 (填有/无)反应。因此反射弧只有保持完整性才能正常完成反射活动。
(5)乒乓球运动员要完成一系列的动作,不仅需要 和 的控制和调节,也需要身体其他系统的共同参与,可见人体是一个统一的整体。
(6)进行体育运动难免会造成运动损伤,为了尽可能避免运动损伤,请你提出一条合理化建议 。
35.(8分)某校初三学生进行体检后,有两位学生分别在尿常规和血常规检测指标出现异常(﹣表示无,+表示少量,++表示大量)。据下表分析回答:
学生
样品
检测项目
该学生检测结果
正常参考值
甲同学
尿检
葡萄糖
﹣
﹣
蛋白质
++
﹣
红细胞
+
﹣
水
96
95﹣97(g/100mL)
尿素
1.9
1.8﹣2.0(g/100mL)
乙同学
血检
红细胞
3.1
3.5﹣5.5(×1012个/L)
白细胞
7.5
5.0﹣10.0(×109个/L)
血红蛋白
95
110﹣160(g/L)
(1)甲同学在尿检时出现了蛋白质和 ,如果是肾脏有病变,那最可能的部位是肾脏的 处,病变影响了该处进行的 作用。
(2)乙同学血检中发现红细胞和 的数值都偏低,判断他可能患有 。医生建议他多吃含 和 丰富的食物。
(3)甲同学近期出现口角起疱出血的症状。医生诊断为饮食不合理造成的口角炎,他应该多吃些含 多的食物。
(4)小陈也参加了体检,指标都正常。他热爱运动尤其喜欢游泳,因为游泳能增强呼吸肌的力量,增加肺活量。当呼吸肌收缩时,胸廓容积增大,肺容积 ,气体进入肺,其中大量的氧气从 扩散进入血液,随血液最终运输到 中被利用。
(5)有位同学体检指标都正常,可近期不慎将小腿划伤,血液从伤口缓缓流出,因此判断伤及 血管,应及时用止血带在伤口 端止血。
36.(8分)人体是一个统一的整体,如图是李晓同学精心绘制的人体相关生理过程示意图,其中①②代表气体,③④代表尿液形成过程。请据图回答:
(1)人体进食后,食物被消化吸收的主要场所是 ,吸收后随血液循环最先进入心脏的 (填左心房/右心房)。
(2)李晓在大课间去操场跑步,当她呼气时,膈肌处于 (填收缩/舒张)状态;当她深吸气后肺泡与肺泡周围毛细血管通过 使毛细血管血液中的气体成分发生变化。
(3)青少年尤其要注意上网和看电视时间不要太长,避免眼睛因过度疲劳引起 (填睫状体/晶状体)凸度变大,或眼球的前后径过长,引起近视。
(4)排尿反射的中枢位于脊髓,正常的成年人能够有意识地控制排尿,说明低级神经中枢的活动受 的控制。
(5)人体排出尿素、多余的水和无机盐,除了通过肾脏以尿液的形式排出外,也能通过皮肤以 的形式排出。
(6)各个系统协调配合完成生命活动,每个系统都有与各自的功能相适应的 。
37.(6分)阅读下列科普短文,回答问题:
2020年5月1日实施《北京市生活垃圾管理条例》,实行垃圾分类,关系广大人民群众生活环境,关系节约使用资源,也是社会文明水平的一个重要体现。
垃圾分类是非常有必要的:废弃的电池含有金属汞、镉等有毒的物质,会对人类产生严重的危害;土壤中的废塑料会导致农作物减产;抛弃的废塑料被动物误食,导致动物死亡的事故时有发生。因此回收利用可以减少危害,垃圾分类收集处理,能提高资源化利用程度。如1吨废塑料可回炼600公斤的柴油。回收1500吨废纸,可免于砍伐用于生产1200吨纸的林木。生活垃圾中有些物质不易降解,使土地受到严重侵蚀。垃圾分类,去掉能回收的、不易降解的物质,减少垃圾数量达60%以上。
自然界存在的有机物,几乎都能被微生物降解。堆肥处理就是依靠自然界广泛分布的微生物,通过生物转化,将城市垃圾中易于生物降解的有机组分转化为腐殖质肥料、沼气或其他转化产品(如饲料蛋白、乙醇或糖类),从而达到城市垃圾无害化和资源化的一种处理方法。
当前,应提倡适度消费,要减少一次性消费,要加强资源的重复利用。绿色消费就是不影响子孙后代的生存和发展,为他们留下青山绿水,留下丰富的可供持续利用的生态环境资源。
(1)本文讨论的话题是 。
(2)你认为用堆肥法处理有机垃圾的优点是 。
(3)电子产品的加速升级,我国废旧电池数量呈爆发式增长。当这些电池的寿命达到设计年限时,便加入到报废的行列。手机废旧电池应放入哪类垃圾桶
A.可回收垃圾 B.其他垃圾 C.有害垃圾 D.厨余垃圾
(4)以下关于垃圾分类的意义的说法不包括
A.减少垃圾产生量 B.提高资源化利用 C.降低对生物的危害 D.垃圾对土壤无害
(5)你能为“无废城市”做些什么? 、 (写出两点)
2020北京延庆初一(下)期末生物
参考答案
一、选择题(共35分,每小题只有一个答案正确.)
1.【分析】植物体内主要有两条运输管道﹣﹣导管和筛管,导管的主要功能是自下而上运输水和无机盐;筛管的主要功能是自上而下运输有机物质。据此答题,
【解答】解:筛管是植物韧皮部(树皮内侧)内输导有机养料的管道。由许多管状活细胞上下连接而成。相邻两细胞的横壁上有许多小孔,称为“筛孔”。两细胞的原生质体通过筛孔彼此相通。筛管没有细胞核,但筛管是活细胞。剥掉树木主干的一圈树皮,树皮被剥,有机物的运输通道筛管被割断,叶制造的有机物不能由筛管向下运输到根;根得不到有机物,根不能进行呼吸作用获得能量,时间长了就会导致树木死亡。
故选:B。
【点评】解答此类题目的关键是熟记筛管的位置和功能。
2.【分析】活细胞利用氧,将有机物分解成二氧化碳和水,并且将储存在有机物中的能量释放出来。供给生命活动的需要,这个过程叫作呼吸作用。呼吸作用的表达式:
有机物(储存着能量)+氧气→二氧化碳+水+能量。
【解答】解:A、呼吸作用是生物的基本特征,进行的场所是线粒体,不管有光无光都能进行,A错误;
B、植物的所有活细胞都能进行呼吸作用,B错误;
C、呼吸作用是吸收氧气,释放二氧化碳,C错误;
D、呼吸作用的实质是分解有机物,释放能量,D正确。
故选:D。
【点评】生物进行呼吸作用分解有机物释放出能量,供生物进行生理活动的需要。
3.【分析】活细胞利用氧,将有机物分解成二氧化碳和水,并且将储存在有机物中的能量释放出来。供给生命活动的需要,这个过程叫作呼吸作用。
【解答】解:生物体的所有活细胞在生命活动中都要消耗能量,细胞中的线粒体是呼吸作用的主要场所,是细胞中的能量转换器。
故选:B。
【点评】掌握线粒体是细胞的能量转换器,是呼吸作用的场所。
4.【分析】植物的呼吸作用是细胞内有机物在氧的参与下被分解成二氧化碳和水,同时时放出能量的过程。释放出的能量一部分为生物体的各项生命活动提供动力,一部分以热能的形式散发掉。
【解答】解:A、移栽植物时不可避免的损伤了一些根毛或幼根,影响了植物的吸水能力;移栽植物后遮阴,可以降低植物的蒸腾作用,减少水分的散失,提高植物的成活率,与生物的呼吸作用无关,A符合题意;
B、栽花或种庄稼都要疏松土壤,有利于空气进入土里,有利于根的呼吸作用,与生物的呼吸作用有关,B不符合题意;
C、新鲜蔬菜含水量多,呼吸作用旺盛,释放了大量的能量,堆在一起会出现发热现象,甚至腐烂,与生物的呼吸作用有关,C不符合题意;
D、保存蔬菜常采用低温冷藏的方法,因为温度低,可降低新鲜蔬菜和水果的呼吸作用,与生物的呼吸作用有关,D不符合题意。
故选:A。
【点评】解答此类题目的关键是灵活运用所学知识解释生产中的实际问题。
5.【分析】呼吸肌的收缩和舒张而造成胸腔有规律的扩大与缩小,叫呼吸运动,包括吸气和呼气两个过程;呼吸运动的基本意义是实现了肺的通气,即肺内气体与外界气体进行交换。
【解答】解:呼吸运动的过程是:平静吸气时,膈肌与肋间肌收缩,引起胸腔前后、左右及上下径均增大,肺随之扩大,形成主动的吸气运动;当膈肌和肋间外肌舒张时,肋骨与胸骨因本身重力及弹性而回位,结果胸廓缩小,肺也随之回缩,形成被动的呼气运动。可见呼吸动作的主要呼吸肌是肋间肌和膈肌。
故选:D。
【点评】呼吸运动是由呼吸肌的收缩和舒张引起的,呼吸运动的结果实现了肺的通气。
6.【分析】呼吸系统由肺和呼吸道组成,肺是呼吸系统的主要器官,是进行气体交换的场所,呼吸道包括鼻腔、咽、喉、气管、支气管,呼吸道对吸入的气体有温暖、湿润和清洁的作用。
【解答】解:呼吸道都有骨或软骨作支架,这可以保证呼吸道内的气流通畅;气管和支气管的管壁中都排列着一些半环状的软骨。软骨环具有支架作用,且有弹性,使气管腔保持开放状态而管壁不致坍陷,从而保证气流畅通无阻。半环状软骨的缺口部分是柔软的膜,由平滑肌和结缔组织构成,位置在气管和支气管的背面。
故选:B。
【点评】解答此类题目的关键是知道气管和支气管的管壁中都排列着一些半环状的软骨。
7.【分析】肺是呼吸系统的主要器官,是气体交换的主要场所,肺泡是气体交换的主要部位。肺与外界空气间的气体交换也叫肺的通气,通过呼吸运动实现的;肺泡与血液之间的气体交换叫做肺泡内的气体交换,是通过气体的扩散作用实现的。①表示二氧化碳,②表示氧气。
【解答】解:A、图示①表示二氧化碳,在组织细胞中的线粒体内通过呼吸作用产生了大量的二氧化碳,二氧化碳又经过一系列的途径被运输到肺,由人体呼出,A正确;
B、②代表氧气,氧气在血液中以氧合血红蛋白的形式进行运输,B正确;
C、当血液流经肺泡外的毛细血管网时,与肺泡进行气体交换,血液中的二氧化碳进入肺泡,肺泡中的氧气进入血液,由颜色暗红的静脉血变成了鲜红的动脉血,C错误;
D、乙是肺泡外的毛细血管,毛细血管的特点是毛细血管壁很薄,只有一层上皮细胞构成,有利于进行物质交换,D正确。
故选:C。
【点评】结合血液循环的图解,理解整个血液循环的过程,是解决这类问题的关键。
8.【分析】呼吸系统包括呼吸道和肺两部分。呼吸道包括鼻腔、咽、喉、气管、支气管,是呼吸的通道。
【解答】解:鼻腔位于呼吸道的起始端,其中有鼻毛可以阻挡灰尘,黏液可以粘住灰尘,对空气有清洁作用;鼻黏膜中有丰富的毛细血管,可以温暖空气,鼻粘膜分泌的黏液可以湿润空气;所以PM2.5是一类直径微小的可吸入颗粒物,能通过呼吸道和肺进入血液部位的路线正确的是鼻→咽→喉→气管→支气管,进入肺。
故选:A。
【点评】回答此题的关键是要明确呼吸道的组成、特点及功能。
9.【分析】此题考查呼吸道的组成和功能有关知识点。
【解答】解:呼吸系统包括呼吸道和肺两部分。呼吸道包括鼻腔、咽、喉、气管、支气管,是呼吸的通道。鼻腔位于呼吸道的起始端,其中有鼻毛可以阻挡灰尘,黏液可以粘住灰尘,对空气又清洁作用;鼻黏膜中有丰富的毛细血管,可以温暖空气,鼻粘膜分泌的黏液可以湿润空气;当人体患感冒时,分泌的组胺等一些物质会使毛细血管扩张,通透性增加,因此会充血肿胀,堵塞了鼻腔,使人呼吸不畅。
故选:B。
【点评】回答此题的关键是要明确鼻粘膜肿胀的原因。
10.【分析】呼吸是指人体与外界的进行气体交换的过程,呼吸的全过程包括四个相互联系的环节:肺的通气、肺泡内的气体交换、气体在血液中的运输、组织里的气体交换。如图所示:
【解答】解:肺泡与血液之间的气体交换叫做肺泡内的气体交换;在此处,由于肺泡内氧的含量比血液中的多,而二氧化碳的含量比血液中的少,因此,血液中的二氧化碳扩散到肺泡里;肺泡里的氧气扩散到血液里,与此相适应,肺泡外包围着毛细血管,肺泡壁和毛细血管壁都很薄,由一层上皮细胞构成,这有利于肺泡与血液之间进行气体交换。可见新冠肺炎病逝者肺泡内形成了一层透明的膜,就像在肺泡内表面刷了一层浆糊,阻碍了肺泡与血液之间进行气体交换。
故选:B。
【点评】关键是掌握肺泡适于与血液之间进行气体交换的特点。
11.【分析】血液分为两部分:血浆和血细胞,血浆呈淡黄色,半透明,血浆中含有大量的水(约占91%﹣﹣92%),还含有蛋白质、葡萄糖、无机盐等,血浆的主要功能是运载血细胞,运输养料和废物;血细胞包括红细胞、白细胞、血小板。
【解答】解:血液是在心脏和血管内流动的不透明红色液体,主要成分为血浆、血细胞。在加入抗凝剂的血液中出现分层现象后可观察到血液的组成,如图所示:
即血浆和血细胞是一个结构层次,同属于血液。
故选:B。
【点评】血液的组成:血液由血浆和血细胞组成。
12.【分析】血液的组成包括血浆和血细胞,血细胞包括红细胞、白细胞和血小板。
【解答】解:白细胞能够作变形运动,当细菌侵入人体后,白细胞能穿过毛细血管壁进入组织,并将细菌吞噬,因此白细胞有防御疾病的作用,当患急性扁桃体炎时,血液中的白细胞会增多。
故选:C。
【点评】解题的关键是掌握血细胞的功能。
13.【分析】人体细胞代谢活动产生的废物,如二氧化碳、水、无机盐、尿素等,它们属于代谢终产物,它们排出体外过程称为排泄,其途径主要有三条:呼吸系统呼出气体、泌尿系统排出尿液、皮肤排出汗液。呼吸系统呼出的气体,主要排出二氧化碳和少量的水;皮肤产生汗液,排出一部分水、无机盐和尿素;大部分的水、无机盐和尿素通过泌尿系统以尿的形式排出体外,是排泄的主要途径。
【解答】解:排汗是排泄废物的一种方式,汗液中含部分无机盐,主要是钠盐。淡盐水含有含钠的无机盐,能补充因大量出汗而过多排出的无机盐,最好饮用淡盐水。
故选:B。
【点评】掌握排泄的过程及人体需要的营养物质的种类及作用。
14.【分析】血液在心脏和全部血管所组成的管道中进行的循环流动,叫作血液循环。根据血液循环的途径不同,可以分为体循环和肺循环两部分。
【解答】解:A、依靠人工膜肺机获取氧气排出二氧化碳,静脉血变为动脉血,A正确;
BC、回到心脏的血液不会再进行肺循环,血液由股静脉流出,通过人工膜肺机,由上腔静脉回到心脏,BC正确;
D、心脏的四个腔中,流动着动脉血的两个腔是左心房和左心室,右心房和右心室流动的是静脉血,D错误。
故选:D。
【点评】牢记血液循环分为体循环和肺循环两部分,理解掌握体循环与肺循环的途径及特点。
15.【分析】环境中影响生物生活的各种因素叫环境因素,分为非生物因素和生物因素。非生物因素包括:光、温度、水、空气、土壤等。生物因素是指环境中影响某种生物个体生活的其他所生物,包括同种和不同种的生物个体。
【解答】解:在海拔4000米以上的高山空气稀薄、氧气含量较少,因此导致人体血液中氧合血红蛋白含量少,血液运输的氧气减少,组织细胞缺氧,氧化分解有机物释放的能量减少,因此感到乏力。海拔越高,氧气含量越少,人体血液中氧合血红蛋白含量越少,因此越往上爬,越感到乏力。
故选:D。
【点评】解答此类题目的关键是运用所学知识对某些自然现象做出科学的解释。
16.【分析】动脉是将血液从心脏输送到身体个部分去的血管,静脉是把血液从身体各部分送回心脏的血管,毛细血管是连通于最小的动脉与静脉之间的血管,毛细血管数量大,分布广,血管的内径小,仅有8﹣﹣10微米,只允许红细胞单行通过,管壁非常薄,只由一层上皮细胞构成;管内血流速度最慢。据此答题。
【解答】解:动脉血管和静脉血管的特点如图所示:因此静脉血管内的血流速度比动脉血管的慢,四肢的静脉血管里有防止血液倒流的静脉瓣。由于下肢静脉里的静脉瓣,所以人足底的血液能沿着下肢静脉往上回流到心脏。
故选:C。
【点评】关于静脉血管的特点,可结合着血管的结构示意图掌握。
17.【分析】泌尿系统的结构图如下
【解答】解:肾、输尿管、膀胱、尿道共同组成了人体的泌尿系统。肾中形成的尿液,经过肾盂流入输尿管,再流入膀胱,在膀胱内暂时储存。膀胱内储存了一定的尿液后,膀胱就会绷紧,产生尿意。在大脑的支配下,尿经尿道排出体外。所以,尿液排出体外的顺序是:肾脏→输尿管→膀胱→尿道→体外。
故选:B。
【点评】尿的排出可结合着泌尿系统的组成图示掌握。
18.【分析】排尿对于人体进行正常生命活动具有重要的意义,不仅可以排出废物,而且还可以调节体内水和无机盐的平衡,维持组织细胞的生理功能。
【解答】解:膀胱有暂时储存尿液的作用,如果不及时排尿会对膀胱造成一定的刺激,控制膀胱收缩的神经分布在膀胱壁的肌肉里,若经常有意识地憋尿,会使神经功能发生紊乱,使膀胱逼尿肌张力减弱,导致排尿发生困难,引发尿潴留。若小便经常不及时排出,不仅会导致膀胱括约肌松弛,出现功能失调,还极容易诱发尿失禁。尿液经常长时间停留膀胱,其中有毒有害物质长期刺激膀胱黏膜上皮细胞,因而有可能诱发膀胱癌等,故C说法错误。
故选:C。
【点评】解答此题的关键是掌握不及时排尿的危害,结合膀胱的作用来分析解答。
19.【分析】皮肤覆盖在人体表面,由表皮和真皮组成,表皮分为角质层和生发层,生发层细胞有很强的分裂能力;真皮由致密结缔组织构成,含有大量的弹性纤维和胶原纤维,以及丰富的血管和感觉神经末梢;毛发、皮脂腺、汗腺、指(趾)甲等是皮肤的附属物。皮肤的功能有保护、分泌和排泄、调节体温、感受外界刺激等。
【解答】解:汗液中含有人体代谢所产生的水、无机盐、尿素等,大汗淋漓说明汗液排出多,代谢废物排出得多,而满脸通红说明皮肤温度高,那么,由皮肤直接向外散发的热量就较多,从而在产热多时仍然能保持体温恒定。这体现了皮肤的排泄和调节体温的功能。
故选:C。
【点评】关键是掌握皮肤的功能。
20.【分析】神经系统的组成如图所示:
【解答】解:神经系统由脑、脊髓和它们所发出的神经组成,脑和脊髓是神经系统的中枢部分,叫中枢神经系统;由脑发出的脑神经和由脊髓发出的脊神经是神经系统的周围部分,叫周围神经系统。因此组成中枢神经系统的是脑和脊髓。
故选:B。
【点评】掌握神经系统的组成即可解答。
21.【分析】条件反射是动物通过神经系统,对外界或内部的刺激作出的有规律的反应。如常打针的小孩看到穿白衣服的护士就会哭,狗看见拿木棍的人会逃跑,表明人和动物都能对具体条件引起的刺激建立条件反射,人与动物最大的区别在于人类有特有的语言中枢,那么人类通过语言中枢建立条件反射,动物是不可能建立的如对牛弹琴。人类的条件反射,是通过大脑皮层的人类特有的语言中枢对抽象的文字、符号、特征建立人类特有的条件反射;如听说前方有梅子,又听说梅子很酸后形成的分泌唾液的条件反射,听故事感到的流泪等。
【解答】解:行人看到“前方修路,请绕行”的告示牌后改变了行走路线,是通过大脑皮层的语言中枢,理解了文字的含义,前方道路不通;小狗却照样前行,是因为小狗没有语言中枢,不理解文字的含义。这种差异的本质是人类有语言中枢。
故选:C。
【点评】解答此类题目的关键是理解人类特有的条件反射的特点有语言中枢的参与的反射。
22.【分析】肌体的活动需要肌肉的收缩,而体内肌肉的收缩需要接受神经传来的兴奋才能进行,如果控制肌肉的神经受到了损伤,则相关的肌体会出现瘫痪。
【解答】解:人的大脑由两个大脑半球组成,大脑半球的表层是灰质,叫大脑皮层,大脑皮层上比较重要的中枢有:躯体运动中枢(管理身体对侧骨骼肌的运动)、躯体感觉中枢(与身体对侧皮肤、肌肉等处接受刺激而使人产生感觉有关)、语言中枢(与说话、书写、阅读和理解语言有关,是人类特有的神经中枢)、视觉中枢(与产生视觉有关)、听觉中枢(与产生听觉有关);“中风”的病人损伤了大脑皮层的躯体运动中枢,因而出现身体一侧肢体不能活动的症状。
故选:C。
【点评】此题考查了大脑的功能:大脑皮层是调节人体生理活动的最高级中枢。
23.【分析】脑位于颅腔内,包括大脑、小脑和脑干三部分,大脑由两个大脑半球组成,大脑半球的表层是灰质,叫大脑皮层,大脑皮层是调节人体生理活动的最高级中枢;小脑位于脑干背侧,大脑的后下方,小脑的主要功能是使运动协调、准确,维持身体的平衡;脑干位于大脑的下方和小脑的前方,它的最下面与脊髓相连,脑干的灰质中含有一些调节人体基本生命活动的中枢(如心血管中枢、呼吸中枢等)。
【解答】解:脑干中有许多能够调节人体基本生命活动的中枢,如呼吸中枢和心血管运动中枢等。如果脑干受到损伤,将直接影响呼吸和心脏的活动甚至危及生命。
故选:B。
【点评】对于脑的结构和功能,可结合着具体的实例掌握。
24.【分析】(1)近视眼:如果晶状体的凸度过大,或眼球前后径过长,远处物体反射来的光线通过晶状体折射后形成的物像就会落在视网膜的前方,导致看不清远处的物体,形成近视眼。近视眼戴凹透镜加以矫正。
。
(2)远视眼:如果眼球晶状体的曲度过小,或眼球前后径过短,近处物体反射来的光线通过晶状体折射后形成的物像,就会落在视网膜的后方,导致看不清近处的物体,形成远视眼。远视眼戴凸透镜进行矫。
。
【解答】解:长时间、近距离的读书、写字、看电视、玩游戏机等,使眼睛长时间的调节紧张,导致晶状体过度变凸,不能恢复成原状;严重时使眼球的前后径过长,使远处物体反射来的光线形成的物像,落在视网膜的前方。因此不能看清远处的物体形成近视。近视需要佩戴凹透镜进行矫正。
故选:B。
【点评】解答此类题目的关键是理解掌握近视眼的特点和矫正措施。
25.【分析】如图耳的结构包括外耳、中耳和内耳。外耳包括耳廓和外耳道;中耳包括鼓膜、鼓室和听小骨;内耳包括半规管、前庭和耳蜗。
【解答】解:当外界声波经过外耳道传导鼓膜时,鼓膜的振动通过听小骨传到内耳,刺激了耳蜗内对声波敏感的感觉细胞,这些细胞就将声音信息通过听觉神经传给大脑的一定区域(听觉中枢),这样就产生了听觉;所以用力挖耳垢可影响声波转化为机械振动,导致听力下降,是鼓膜受到损伤。
故选:A。
【点评】回答此题的关键是明确耳蜗内有对声音敏感的细胞。
26.【分析】耳分为外耳、中耳、内耳三部分,外耳包括耳廓和外耳道,中耳由鼓膜、鼓室和听小骨组成,内耳包括半规管、前庭和耳蜗。
【解答】解:当外界声波经过外耳道传导鼓膜时,鼓膜的振动通过听小骨传到内耳,刺激了耳蜗内对声波敏感的感觉细胞,这些细胞就将声音信息通过听觉神经传给大脑的一定区域(听觉中枢),这样就产生了听觉;因此感受声波刺激敏感的细胞位于内耳的耳蜗内。
故选:D。
【点评】回答此题的关键是明确耳蜗内有对声音敏感的细胞。
27.【分析】碘是合成甲状腺激素的重要物质,体内长期缺碘就会影响甲状腺激素的合成和甲状腺的发育,就会得地方性甲状腺肿,即大脖子病。国家为了预防大脖子病,在缺碘地区强制推广加碘食盐。
【解答】解:A、饮食中缺碘→地方性甲状腺肿(大脖子病),适于食用“加碘盐”,A不符合题意。
B、甲状腺激素分泌过多→甲状腺功能亢进(甲亢),不适于食用“加碘盐”,B符合题意。
C、夜盲症是缺乏维生素A造成,适于食用“加碘盐”,C不符合题意。
D、佝偻病是儿童时期缺乏维生素D造成,适于食用“加碘盐”,D不符合题意。
故选:B。
【点评】关键点:碘是合成甲状腺激素的重要物质,缺碘易得大脖子病。
28.【分析】生长激素是由垂体分泌的,有调节人体生长发育的作用。
【解答】解:如果幼年时生长激素分泌不足,则生长迟缓,身材矮小,但是智力一般是正常的,这叫侏儒症。学生入睡的最佳时间是在晚上9时到10时之间,并睡足9小时,这有利于学生在晚上能更多地分泌生长激素,可见D符合题意。
故选:D。
【点评】关于生长激素的作用是考查的重点,可结合着具体的实例掌握,难度较小。
29.【分析】(1)反射是人和动物通过神经系统对体内外刺激发生的有规律的反应。完成反射的神经结构是反射弧,包括感受器、传入神经、神经中枢、传出神经和效应器。反射弧必须完整才能完成反射,缺少任何一个环节反射活动都不能完成。
(2)反射的类型分为条件反射和非条件反射。非条件反射与条件反射的本质区别是否有大脑皮层的参与。没有大脑皮层参与的,神经中枢在大脑皮层以下的反射是非条件反射,反射的神经中枢在大脑皮层上的反射是条件反射。
【解答】解:A、此反射是咽部接受刺激产生神经冲动,因此感受器在咽部,A正确;
B、咳嗽的效应器是呼吸肌。B正确;
C、咳嗽的神经中枢在延髓,位于大脑皮层以下。C错误;
D、咳嗽是生来就有的,神经中枢在大脑皮层以下,属于非条件反射。D正确。
故选:C。
【点评】解答此题的关键是明确条件反射和非条件反射的区别。
30.【分析】参与反射的神经结构叫反射弧,反射弧包括:A感受器、B传入神经、C神经中枢、D传出神经和E效应器。
【解答】解:神经调节的基本方式是反射,反射必须通过反射弧来完成,如图反射弧包括:感受器、传入神经、神经中枢、传出神经和E效应器,缺少任何一个环节反射活动都不能完成,在反射弧中,神经冲动的传导过程是:感受器接受刺激并产生神经冲动,然后神经冲动由传入神经传导到神经中枢,神经中枢位于脊髓中央的灰质内(神经元细胞体集中的部位),能接受神经冲动,产生新的神经冲动(即做出指令),传出神经再将来自神经中枢的神经冲动传至效应器,最后由E效应器接受神经冲动并作出相应的反应。机器内部的核心芯片控制机器各部位有序配合,完成各种高难度动作,相当于人体反射弧中的神经中枢。
故选:B。
【点评】解答此类题目的关键是理解熟记反射弧的五部分结构及功能。
二、非选择题(共65分)
31.【分析】(1)甲状腺激素是由甲状腺分泌的,它的主要作用是促进新陈代谢、促进生长发育、提高神经系统的兴奋性。
(2)胰岛素是由胰岛分泌的,通过探究实验,掌握实验设计的“对照原则”和“控制单一变量原则”以及对实验结果的分析和归纳能力。
【解答】解:(1)①实验的变量要针对要探究的问题来设置,本实验探究的是甲状腺激素对蝌蚪生长发育的影响,因此应以甲状腺激素的有无为实验变量,因此,甲、乙、丙、丁四组蝌蚪,除表中列出的不同处理外,还要求它们的数量、大小、生长发育状况必须相同,以排除其他因素的干扰。
②由①可知,表中的A应该是池塘水。甲乙两组可以形成一组对照实验,变量是甲状腺激素,甲组是对照组,乙组是实验组。
③此实验的结论是:甲状腺激素能促进小动物的生长发育,该结论来自甲组和乙组(或“丙组和丁组”)的对照实验。人在幼年时由于体内甲状腺激素分泌不足,导致呆小症。
④保护动物,保护动物的栖息环境,从我做起,从现在做起,这样对于保护我们生存的环境非常有利,蝌蚪是动物界中的一员,因此,做完实验后,要将蝌蚪放回适宜它们生活的自然环境中去。
(2)胰岛素是由胰岛分泌的一种激素。它的主要作用是调节糖的代谢,具体说,它能促进血糖合成糖元,加速血糖分解,从而降低血糖浓度。人体内胰岛素分泌不足时,血糖合成糖元和血糖分解的作用就会减弱,结果会导致血糖浓度升高而超过正常值,一部分血糖就会随尿排出体外,形成糖尿病。胰岛素只能注射,不能口服,因为胰岛素是一种蛋白质,如果口服,进入消化道后会在胃内被初步消化,从而失去疗效,在小肠内会被彻底分解成氨基酸。
①探究实验要求设置对照实验,对照实验要求只能有一个变量,本实验的变量为注射胰岛素,所以给乙鼠每次喂食前口服与甲鼠等量的胰岛素,与甲鼠作对照。乙鼠为实验组,甲鼠为对照组。为了保证实验的准确性,应该在测定小鼠血糖浓度时取平均值。
②当两只小鼠的胰岛破坏后,胰岛也就不起作用了,不能分泌胰岛素,这样做的目的是避免胰岛素作用的干扰。
③胰岛素的主要作用是调节糖的代谢,具体说,它能促进血糖(血液中的葡萄糖)合成糖元,加速血糖分解,从而降低血糖浓度。胰岛素分泌不足时,血糖合成糖元和血糖分解的作用就会减弱,结果会导致血糖浓度升高而超过正常值,一部分血糖就会随尿排出体外,形成糖尿,假如按照上述方案进行实验,最终仅在乙鼠的尿液中检测到了葡萄糖,说明乙鼠可能患有糖尿病,甲鼠注射胰岛素后小鼠体内的血糖浓度迅速降低。由此得出结论:胰岛素具有降低血糖的作用,口服胰岛素不起作用。
④实验时,为了排除偶然性因素的影响,在探究胰岛素对小鼠的作用实验中,所用的小鼠数量不能太少,应多用几只小鼠,保证实验结果更准确。
故答案为:(1)①相同; ②池塘水; 甲组;
③促进动物生长发育; 甲组和乙组(或丙组和丁组); 呆小症;
④自然环境(或环境);
(2)①甲鼠;平均;
②避免自身分泌胰岛素作用的干扰;
③口服胰岛素没有降低血糖作用,注射胰岛素才具有降低血糖的作用; 蛋白;
④多用几只小鼠做实验,或多次重复实验等。
【点评】此题涉及的知识面较广,这就要求我们对于相关的基础知识要熟练掌握,只有基础扎实,才能灵活答题。
32.【分析】如图所示:1、上下腔静脉;2、主动脉;3、肺动脉;4、肺静脉;5、毛细血管;6、动脉;7、静脉。
【解答】解:(1)哈维观察濒临死亡的哺乳动物的心脏跳动发现心脏跳动,发现心脏是由肌肉组织构成的,是推动血夜从心脏到动脉再从静脉回到心脏的动力。我们在观察完整的离体猪心时发现,壁最厚的是[D]左心室。从[1]往心脏内注水后,水从[3]肺动脉流出。在心脏的四个腔室中,心房与心室之间保证血液能正常顺畅流动的结构是房室瓣,[2]主动脉与D相连接,将含营养物质和氧气丰富的动脉血从心脏泵出。
(2)图二所示的[5]毛细血管,判断的主要依据是红细胞单行通过。它是物质交换的主要部位,与此功能相适应的结构特点管壁薄,仅由一层上皮细胞构成;管壁细,只能允许红细胞单行通过;管内血流速度慢。
(3)哈维执着的科学精神启示我们:实践是获取证据的唯一方法。针对吸烟危害心血管健康、对生命活动造成影响的问题,实验小组通过探究“烟雾回收液对水蚤生命活动的影响”来获得证据,分析数据得出结论:烟雾回收液浓度越大,水蚤的活动能力越差。研究表明,吸烟开始的年龄越早,肺癌发生率和死亡率就越高。为了你和家人的健康,及时戒烟。
故答案为:
(1)肌肉;D左心室;肺动脉;房室瓣;主动脉
(2)[5]毛细血管;管壁薄,仅由一层上皮细胞构成;管壁细,只能允许红细胞单行通过;管内血流速度慢。(写出一条即可)
(3)水蚤的活动能力越差(或死亡率越高);吸烟有害身体健康,及时戒烟(合理即得分)
【点评】理解吸烟的危害,明确吸烟是一种不健康的生活方式,能做到自己禁烟,并宣传禁烟的危害,利己利民。
33.【分析】图中①入球小动脉、②出球小动脉、③肾小囊、④肾小球、⑤肾小管、⑥肾小管处的毛细血管、⑦肾动脉。
【解答】解:(1)当血液流经肾小球时,除了血细胞和大分子的蛋白质外,其他的如水、无机盐、尿素、葡萄糖会滤过到③肾小囊形成原尿。当原尿流经⑤肾小管时,其中大部分水、部分无机盐和全部的葡萄糖被重新吸收回血液,而剩下的尿素、一部分无机盐和水形成了尿液。
(2)形成尿液的基本结构单位是肾单位,它由图中的③肾小囊、④肾小球、⑤肾小管即③、④、⑤组成(用序号)。
(3)肾脏中形成的尿液,经过肾盂流入输尿管,再流入膀胱,在膀胱内暂时储存。膀胱内储存了一定的尿液后,膀胱就会绷紧,产生尿意。在大脑的支配下,尿经尿道排出体外。所以尿的排出是间歇的。
(4)若验尿时发现尿液里含有葡萄糖,则可能是图中标号为⑤肾小管的结构发生了病变,也有可能是胰岛素分泌不足引起的,胰岛素能够降低血糖。
故答案为:(1)肾小囊;肾小管;葡萄糖;尿素
(2)肾单位;③④⑤
(3)膀胱
(4)⑤;胰岛素;降低血糖
【点评】解答此类题目的关键是理解掌握肾单位的结构、尿液的形成过程以及膀胱的作用。
34.【分析】(1)反射一般可以分为两大类:简单反射和复杂反射,简单反射是指人生来就有的先天性反射,是一种比较低级的神经活动,由大脑皮层以下的神经中枢(如脑干、脊髓)参与即可完成;复杂反射是人出生以后在生活过程中逐渐形成的后天性反射,是在简单反射的基础上,在大脑皮层参与下完成的,是高级神经活动的基本方式。
(2)人体完成一个运动都要有神经系统的调节,有骨、骨骼肌、关节的共同参与,多组肌肉的协调作用,才能完成。
(3)外界物体反射来的光线,经过角膜、房水,由瞳孔进入眼球内部,再经过晶状体和玻璃体的折射作用,在视网膜上能形成清晰的物象,物象刺激了视网膜上的感光细胞,这些感光细胞产生的神经冲动,沿着视神经传到大脑皮层的视觉中枢,就形成视觉。
(4)神经调节的基本方式是反射,反射活动的结构基础称为反射弧,包括1感受器、2传入神经、3神经中枢、4传出神经和5效应器;
【解答】解:(1)视觉的形成过程:外界物体反射的光线,经过3角膜、房水,由瞳孔进入眼球内部,经过2晶状体和4玻璃体的折射作用,形成一个倒置的物像。视网膜上的感光细胞接受物像的刺激产生神经冲动,然后通过视神经传到大脑皮层的视觉中枢,形成视觉。
(2)小脑位于脑干背的后下方,小脑的主要功能是使运动协调、准确,维持身体的平衡。故选B。
(3)运动员在迎接不同角度的球时会做出不同的判断,也能够根据裁判员的哨声与手势做出相应的反应。这是人特有的一种复杂反射。
(4)Ⅰ图中5表示该反射活动的效应器,4是传出神经,3是神经中枢、2是传入神经,1是感受器。神经冲动的传导途径是1感受器→4传入神经→3神经中枢→2传出神经→5效应器。当叩击膝盖下的韧带时,[1]感受刺激,产生冲动并沿着[2]传到脊髓里特定的[3],由其产生的神经冲动通过[4]传到[5],引起大腿上相应肌肉的收缩,使小腿突然弹起。
Ⅱ反射必须通过反射弧来完成,缺少任何一个环节反射活动都不能完成,所以若[4]受损,不会产生运动;但有感觉。
(5)乒乓球运动是旋转与速度的完美结合。要完成一系列的动作不仅需要神经系统的调节支配,人体完成一个运动都要有神经系统的调节,有骨、骨骼肌、关节的共同参与,多组肌肉的协调作用,才能完成。运动并不是仅靠运动系统来完成。它需要神经系统和激素的控制和调节,需要能量的供应,因此还需要消化系统、呼吸系统、循环系统、消化系统等系统的配合。
(6)在运动时,要选择合适的场地和着装、进行充分的热身活动、身体不适时应该减少或停止练习。
故答案为:
(1)视网膜; 大脑皮层
(2)小脑
(3)条件
(4)Ⅰ.感受器;神经中枢;传出神经;Ⅱ.无
(5)神经系统; 激素(内分泌系统)
(6)运动着装要宽松舒适;动前做好准备活动,选择合适的运动场地等
【点评】回答此题的关键是明确反射的类型以及神经调节的基础知识。
35.【分析】此题结合血常规化验单、尿常规化验单等内容考查了尿液的形成过程包括肾小球的过滤作用和肾小管的重吸收作用;贫血的原因;白细胞的功能等知识,需要逐一分析解答。
【解答】解:(1)从尿检表格中可知,甲的尿液中出现蛋白质和红细胞,说明肾脏的肾小球发生了病变,影响了肾小球的过滤作用。
(2)血红蛋白是一种红色含铁的蛋白质,当血红蛋白的数目和红细胞的数目少用正常值时,说明患贫血病,在饮食中应注意多吃一些含蛋白质和铁丰富的食物,如牛奶。医生依据乙血检中红细胞和血红蛋白的数值都偏低,判断他可能患有贫血病。从平时的饮食方面,你给他的建议是在饮食中应注意多吃一些含蛋白质和铁丰富的食物,如牛奶。
(3)口角炎的俗称是烂嘴角,病症经常发生在人的口角黏膜的一侧或两侧。之所以出现这种症状是因为长期缺乏维生素B2
(4)人在平静状态下,肋间肌收缩时,肋骨向上向下运动,使胸廓的前后景和左右镜都增大,同时膈肌收缩,膈顶部下降,使胸廓的上下径都增大这样胸廓的容积就增大,肺也随着扩张,外界空气通过呼吸道进入肺,完成吸气的过程。氧气从肺泡扩散进入血液,随血液循环进入组织细胞。在细胞的线粒体内被分解,并释放出能量。
(5)动脉出血的特点,颜色鲜红,血流较快,常呈喷射状;静脉出血的特点是静脉血色暗红,血流较缓;毛细血管出血,血液缓慢渗出。动脉是把血液从心脏送往全身各处,血液流动方向是心脏→动脉;静脉是把全身各处的血液送回心脏的血管,静脉的血液流动的方向是心脏←静脉。因此,大静脉受伤出血时,正确的急救方法是在远心端结扎;动脉出血在近心端止血;毛细血管出血可以自然止血,也可以用干净纱布包扎伤口。某同学不慎摔伤,伤口出血,血色暗红,血流较缓。因此判断是静脉出血。故应首先采用指压法远心端压住,同时紧急拨打120送医院。
故答案为:
(1)红细胞;肾小球;过滤
(2)血红蛋白;贫血;铁质;蛋白质
(3)维生素B2
(4)增大;肺泡;组织细胞
(5)静脉;远心
【点评】本题综合考查学生对血细胞的类型和作用,尿的形成过程贫血等知识点的掌握情况,考查学生读血常规和尿检表的能力。
36.【分析】如图是人体消化、呼吸、泌尿、循环系统生理活动示意图,图中①是氧气,②是二氧化碳,③滤过作用,④重吸收作用。
【解答】解:(1)A消化系统的主要功能是消化食物和吸收营养物质。其中消化和吸收的主要场所是小肠。蛋白质被彻底消化为氨基酸才能被吸收,经小肠吸收后,由下腔静脉首先流回右心房。
(2)呼气时,肋间外肌舒张,肋骨因重力作用而下降,胸骨向下、向内移动,使胸廓的前后径和左右径都缩小:同时,膈肌舒张,膈顶部回升,使胸廓的上下径缩小。这时,胸廓缩小,肺跟着回缩,肺的容积缩小,肺内气压升高,迫使肺泡内的部分气体通过呼吸道排到体外,完成呼气动作。肺泡内刚吸入的气体中氧气含量高于血液中氧气含量,二氧化碳低于血液中二氧化碳的含量,故肺泡内的氧气扩散进入血液,血液中的二氧化碳扩散进入肺泡,从而实现了肺泡与血液之间的气体交换,血液由静脉血变为动脉血。
(3)青少年尤其要注意保持正确的读写姿势,上网和看电视时间不要太长,避免眼睛因过度疲劳引起图二中晶状体凸度变大,或眼球的前后径过长,使远处物体形成的物像不能落到视网膜。
(4)排尿反射是简单反射,简单反射的神经中枢在脊髓。成年人产生尿意时能够有意识地排尿,脊髓将刺激传导到大脑皮层说明在大脑的支配下,尿经尿道排出体外,则说明低级神经中枢的活动也受大脑的控制。
(5)排泄是细胞代谢终产物排出体外的过程,细胞代谢终产物有水、无机盐和尿素、二氧化碳等。这些新陈代谢的废物必须排出体外,否则会影响人体的健康,排泄的途径有三条:一、二氧化碳和水以气体的形式通过呼吸系统由肺排出;二、水分、无机盐和尿素通过汗腺分泌汗液通过皮肤排出;三、大部分的水、无机盐和尿素通过肾脏形成尿液通过泌尿系统排出。
(6)人体的生命活动主要受神经系统的调节,但也受激素调节的影响。各个系统协调配合完成生命活动,每个系统都有与各自的功能相适应的结构。
故答案为:
(1)小肠; 右心房
(2)舒张;气体交换(气体扩散)
(3)晶状体
(4)大脑(高级神经中枢)
(5)汗液
(6)结构
【点评】此题通过人体消化、呼吸、循环及排泄等生理活动的示意图,考查了营养物质的吸收、血液循环过程中血液成分的变化、尿的形成等知识。
37.【分析】研究能量流动的意义:
①可以帮助人们科学规划,设计人工生态系统,使能量得到最有效的利用;
②可以帮助人们合理地调整生态系统中的能量流动关系,使能量持续高效地流向对人类最有益的部分。
【解答】解:(1)通过阅读文章可知本文话题是垃圾分类处理与“无废城市”建设。
(2)参与垃圾堆肥的各种微生物属于生态系统成分中的分解者。用堆肥法处理有机垃圾有利于调整能量流动关系,使能量持续高效的流向对人类最有益的部分;减少固体废物填埋量和资源化利用。
(3)垃圾分类收集,可以变废为宝、减少污染。垃圾分为可回收垃圾,不可回收垃圾、有害垃圾。手机废旧电池属于有害垃圾,应放入有害垃圾垃圾桶。
(4)垃圾分类不是小事,它不仅是基本的民生问题,也是生态文明建设的题中之义。近些年来,随着经济社会发展和物质消费水平大幅提高,我国垃圾产生量迅速增长,不仅造成资源浪费,也使环境隐患日益突出,成为经济社会持续健康发展的制约因素、人民群众反映强烈的突出问题。遵循减量化、资源化、无害化原则,实施垃圾分类处理,引导人们形成绿色发展方式和生活方式,可以有效改善城乡环境,促进资源回收利用,也有利于国民素质提升、社会文明进步。
(5)我们每一个公民可以通过垃圾分类,减少固体废弃物的量,做好回收利用、二次利用,实现“无废城市”。
故答案为:(1)垃圾分类处理与“无废城市”建设
(2)垃圾无害化和资源化
(3)C
(4)D
(5)垃圾分类;不使用一次性纸杯、餐具;减少固体废弃物的量;做好回收利用、二次利用
【点评】本题考查生态工程依据的生态学原理,能量流动的意义等相关知识,要求考生识记生态工程依据的生态学原理,能理论联系实际,运用所学的生态学知识解决生物学问题,属于考纲识记和理解层次的考查。
2020北京延庆初一(下)期中生物(教师版): 这是一份2020北京延庆初一(下)期中生物(教师版),共29页。试卷主要包含了选择题,非选择题等内容,欢迎下载使用。
2020北京延庆初一(下)期末生物含答案: 这是一份2020北京延庆初一(下)期末生物含答案,共28页。试卷主要包含了选择题,非选择题等内容,欢迎下载使用。
2020北京延庆初一(上)期中生物含答案: 这是一份2020北京延庆初一(上)期中生物含答案,共13页。试卷主要包含了选择题,非选择题 (共50分)等内容,欢迎下载使用。

