2020北京昌平初一(下)期末生物
展开2020北京昌平初一(下)期末
生 物
2020.7
本试卷共6页,共70分。考试时长60分钟。考生务必将答案答在答题卡上,在试卷上作答无效。考试结束后,将答题卡交回。
第一部分 选择题(每小题2分,共30分)
下列各题均有四个选项,其中只有一个是符合题意要求的。
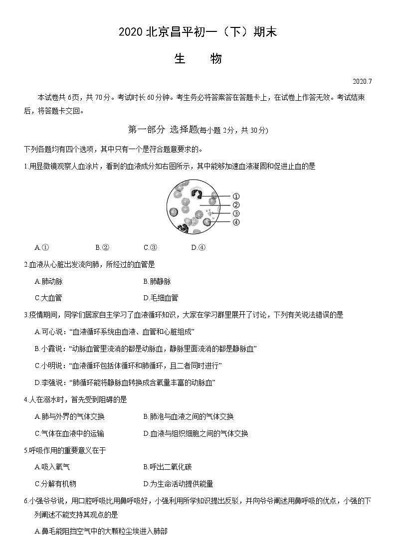
1.用显微镜观察人血涂片,看到的血液成分如右图所示,其中能够加速血液凝固和促进止血的是
A.① B.② C.③ D.④
2.血液从心脏出发流向肺,所经过的血管是
A.肺动脉 B.肺静脉
C.大血管 D.毛细血管
3.疫情期间,同学们居家自主学习了血液循环知识,大家在学习群里展开了讨论,下列有关说法错误的是
A.可心说:“血液循环系统由血液、血管和心脏组成”
B.小霞说:“动脉血管里流消的都是动脉血,静脉里面流消的都是静脉血”
C.小明说:“血液循环包括体循环和肺循环,且二者同时进行”
D.李强说:“肺循环能将静脉血转换成含氧量丰富的动脉血”
4.人在溺水时,首先受到阻碍的是
A.肺与外界的气体交换 B.肺泡与血液之间的气体交换
C.气体在血液中的运输 D.血液与组织细胞之间的气体交换
5.呼吸作用的重要意义在于
A.吸入氧气 B.呼出二氧化碳
C.分解有机物 D.为生命活动提供能量
6.小强爷爷说,用口腔呼吸比用鼻呼吸好,小强利用所学知识提出反驳,并向爷爷阐述用鼻呼吸的优点,小强的下列阐述不能支持其观点的是
A.鼻毛能阻挡空气中的大颗粒尘埃进入肺部
B.鼻腔中的嗅细胞能够接受气味刺激,利于呼吸
C.鼻粘膜分泌的黏液可使吸入的空气清洁、湿润
D.鼻腔内部丰富的毛细血管使吸入的空气变得温暖
7.排泄是指将人体细胞生命活动产生的代谢废物排出体外的过程,下列不属于排泄的是
A.排出尿液 B.排出汗液 C.排出粪便 D.呼出二氧化碳
8.形成尿液的基本结构是
A.肾小球 B.肾小囊 C.肾小管 D.肾单位
9.科研人员为研究慢性肾病患者的盐代谢功能,进行了相关实验,结果如下图所示,下列说法错误的是
A.正常人体摄入的多余无机盐可以通过尿液排出
B.实验时,正常组和患病组的盐摄入量可以不同
C.图1结果显示患病组的尿液中无机盐含量偏低
D.图2显示排盐量大时,患病组肾动脉血压高
10.神经系统结构和功能的基本单位是
A.脑 B.脊懒 C.神经 D.神经元
11.下列有关神经元的叙述,错误的是
A.没有细胞核 B.包括细胞体和突起
C.能够接受刺激 D.能够传导兴奋
12.人体神经调节的最高级中枢位于
A.大脑 B.小脑 C.脑干 D.脊髓
13.人体耳的各部分结构中,听觉感受器位于
A.耳廓 B.外耳道 C.耳蜗 D.半规管
14.人体在进食后,血液中含量明显升高的激素是
A.生长激素 B.胰岛素 C.甲状腺激素 D.性激素
15.少年儿童的坐姿一定要保持端正,否则骨骼容易变形,原因在于
A.有机物少于1/3,弹性小,硬度大
B.有机物少于1/3,弹性大,硬度小
C.有机物多于1/3,弹性小,硬度大
D.有机物多于1/3,弹性大,硬度小
第二部分 非选择题(共40分)
16. (8分)小辉通过节食自己减肥,最近出现面色苍白、头晕、乏力等症状。小辉到医院去看诊,经血检化验诊断为缺铁性贫血,并进行补铁治疗。
(1) 在采血化验时,针刺入的是_________脉血管,该种血管分布浅、管壁薄、弹性小。将采集的血液加入含有抗凝剂的采血管中,一段时间后血样分层,最上层的淡黄色透明液体是________,它的主要功能是运载血细胞、运输养料和废物。
(2)小辉血常规化验(部分)结果如下表所示。据表中数据可知,_________(项目)低于参考值范围,这将导致血液中的___________细胞运氧能力下降。
血常规化验
项目(单位) | 结果 | 参考值 |
血红蛋白(克/升) | 92 | 120~172 |
白细胞(109个/升) | 6.3 | 4~10 |
红细胞(1012个/升) | 4 | 3.9~5.7 |
血小板(109个/升) | 227 | 100~400 |
(3)推动血液循环的动力器官(如图)是___________,该器官的四个腔中,___________(填图中序号)的壁最厚。治疗时,摄入的铁元素被吸收进入小辉的血液后,随血液流经该器官的正确途径是__________→肺→__________。
a. ①→② b.②→① c. ③→④ d. ④→③
17.(8分)人体生命活动产生的各种代谢废物,必须及时排出体外,才能维持内环境的稳定。请据图回答:
(1)如图1,人体内的代谢废物,绝大部分以尿液的形式,通过___________系统排出体外,形成尿液的器官是_________(填图中序号)。尿液的形成是连续的,而排出却是间歇的,这是因为____________(填图中序号)具有暂时储存尿液的作用。
(2)如图2,在尿液形成过程中,血液中的尿素、尿酸等代谢废物经过肾小球的_________作用,进入到⑤形成原尿的成分。原尿中的葡萄糖在__________(填图中序号)被重吸收回血液,同时被重吸收的还有大部分水和部分______________。
(3)慢性肾炎患者的尿液中会出现红细胞、蛋白质等。根据图2分析,其发生病变的部位可能是_________ (填图中序号)。
(4)健康的生活习惯有利于泌尿系统健康,以下做法值得提倡的是__________(多选)。
a.每天适量饮水,利于排出代谢废物
b.饮料更好喝,可以代替每天的饮水
c.有尿意的时候及时排尿
18.(8分)人的生活离不开运动,膝关节和股四头肌等,在人体的运动中起着非常重要的作用,如图1所示。运动还依赖呼吸等其他系统的密切配合,科研工作者测量了健康人体在平静状态下和运动状态下的呼吸深度和呼吸频率,如图2所示。请据图回答:
(1) 膝关节是人体最大、最复杂的关节,由多块骨组成,其中_________骨的下端形成关节头、__________骨的上端形成关节窝。
(2) 股四头肌包括肌腹和肌腱两部分,肌腱的两端分别固着在__________(同一/不_同)块骨上。运动时,股四头肌收缩产生拉力,牵动胫骨围绕__________运动,使膝___________(伸直/弯曲)。
(3) 人体在运动状态下,呼吸深度____________(增大/不变/减小),呼吸频率_________(加快/不变/减慢)。这有利于人体骨骼肌细胞获得更多的氧气,通过_____________作用为肌肉的收缩提供能量。
19.(8分)早春时节,北京地区气候干燥晴朗,大量的柏树花粉随风飘散,一些人因此患上过敏性鼻炎,出现打喷嚏、流涕、鼻痒、鼻塞等症状,严重影响正常生活和健康。
(1)打喷嚏的过程由深___________(吸气/呼气)开始,此时肋间外肌和商肌收缩,使胸腔容积________(扩大/不变/缩小),外界气体通过呼吸道进入肺内。
(2)完成喷嚏反射的神经传导途径如图1所示。该反射中,接受花粉刺激的感受器位于___________,传入神经是_____________神经。由于神经中枢位于脑干和脊髓,因此该反射属于____________(条件/非条件)反射。
(3)药物A(氯雷他定口服剂)与药物B(布地奈德鼻喷剂)均为治疗过敏性鼻炎常用药物,可以使患者症状得到缓解。研究人员通过临床试验,探究联合使用药物A和药物B是否能提高对过敏性鼻炎的治疗效果,结果如图2所示:
①本实验中,第2组的处理是___________。第1组和第2组在本实验中的作用是___________。
②分析实验结果可以得出;联合使用药物A和药物B___________。
20.(8分)阅读科普短文,答问题。
“2019新型冠状病毒”(2019-n CoV) , 感染人体肺部导致的新冠肺炎, 是一种对人类健康造成很大危害的呼吸系统传染病。
肺位于人体的胸腔内,是由气营接着的支气管经过多次分支所形成的细支气管为基础构成的,其中各条细支气管的末端膨大形成肺泡。肺泡是肺部气体交换的主要部位,也是肺的功能单位。成人约有3-4亿个肺泡,肺泡的直径平均仅约为0.2毫米,在深呼吸时,肺泡会扩张,此时全部肺泡的总面积近100平方米。肺泡表面有一层完整的上皮,由三种细胞构成:I型泡细胞,此种细胞扁平而较薄,覆盖了肺泡95%的表面积,是进行气体交换的部位。Ⅱ型肺泡细胞,分散在Ⅰ型肺泡细胞之间,细胞呈立方形,可分泌表面活性物质,维持肺泡张力相对稳定,如果表面活性物质缺乏或变性,可引起肺泡不能扩张。肺泡巨噬细胞,有活跃的吞噬能力,肺泡内的尘粒、各种细菌等,多被巨噬细胞吞噬清除。
新冠病毒是新冠肺炎的病原体,但并不是所有的肺细胞都能够感染新冠病毒。表面分布有一种被称作ACE2物质的细胞,才可能被新冠病毒感染。科研人员发现, 肺里面80%以上的ACE2物质,分布在Ⅱ型肺泡上皮细胞的表面。
目前已经知道,新冠病毒主要通过飞沫传播和接触传持,传染性非常强,人群普遍易感。针对新冠肺炎流行的传染源、传播途径、易感人群这三个基本环节,我国政府和全民采取多种措施综合防控,使得该病在我国的流行基本被控制。
(1)肺是___________系统的主要器官,主要由细支气管和数量多、体积小的__________构成。
(2)吸气时,肺泡腔的氧气穿过肺泡壁上扁平面薄的_________型肺泡细胞,向肺泡间质毛细血管内的血液中扩散。流经肺泡后的血液,血氧含量____________(增加/不变/减少)。
(3)新冠病毒更易感染____________型肺泡细胞,这是因为该种细胞表面分布着更多的ACE2物质。被感染后的细胞分泌功能发生障碍,表面活性物质缺乏,肺泡不能__________,出现呼吸窘迫症状。
(4)从肺泡巨噬细胞吞噬的细胞和物质种类上看,它具有的免疫功能属于__________,(非特异性/特异性)免疫。
(5)请例举新冠肺炎流行期间,你或家人针对疫情防控所做的一项具体应对措施:___________。
2020北京延庆初一(下)期末生物含答案: 这是一份2020北京延庆初一(下)期末生物含答案,共28页。试卷主要包含了选择题,非选择题等内容,欢迎下载使用。
2020北京丰台初一(下)期末生物: 这是一份2020北京丰台初一(下)期末生物,共8页。试卷主要包含了07,百合花的主要结构是等内容,欢迎下载使用。
2020北京昌平初一(上)期末生物(教师版): 这是一份2020北京昌平初一(上)期末生物(教师版),共18页。试卷主要包含了选择题,非选择题等内容,欢迎下载使用。

