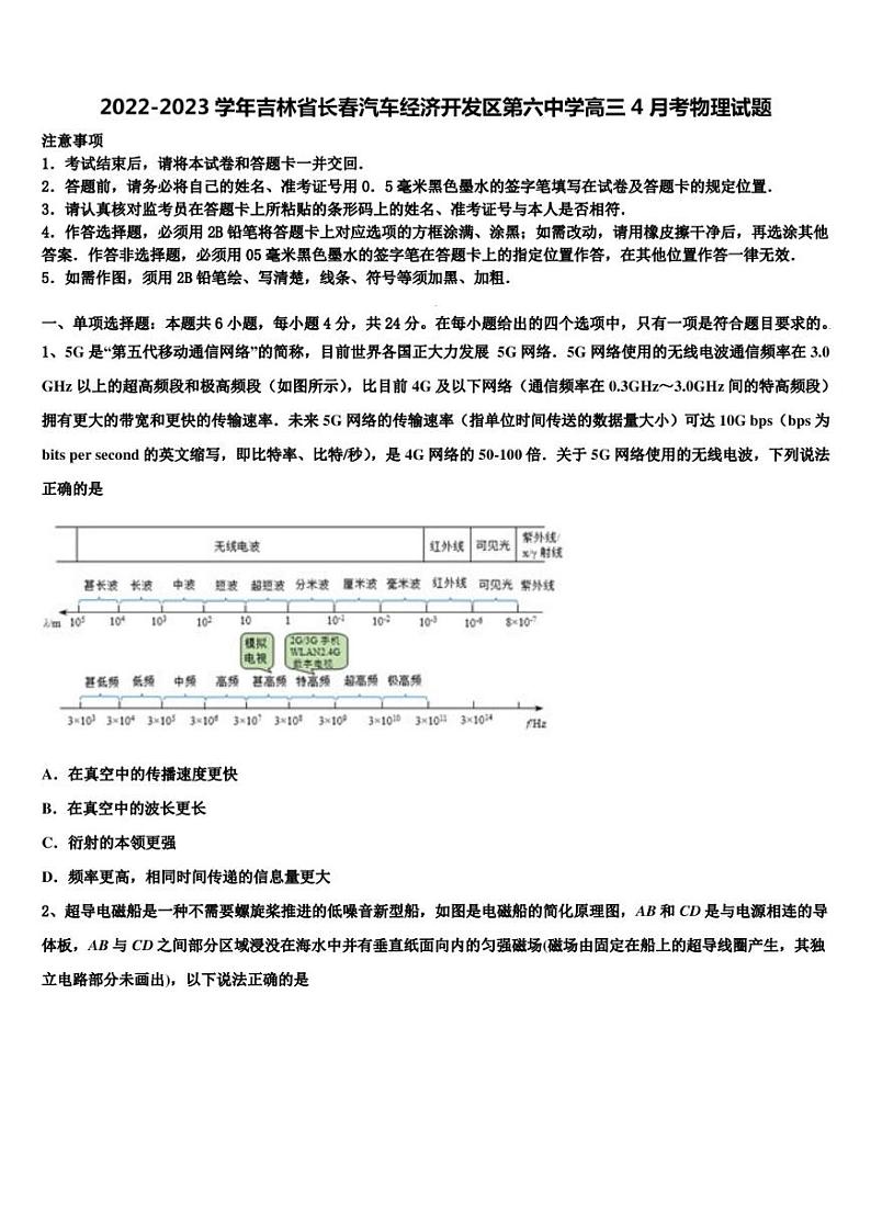
2022-2023学年吉林省长春汽车经济开发区第六中学高三4月考物理试题
展开吉林省长春汽车经济技术开发区第三中学2023-2024学年高一上学期10月月考物理试题: 这是一份吉林省长春汽车经济技术开发区第三中学2023-2024学年高一上学期10月月考物理试题,共4页。
吉林省长春市朝阳区实验中学2022-2023学年高三4月模拟考试(一模)物理试题: 这是一份吉林省长春市朝阳区实验中学2022-2023学年高三4月模拟考试(一模)物理试题,共17页。试卷主要包含了考生要认真填写考场号和座位序号等内容,欢迎下载使用。
2022-2023学年吉林省长春市朝阳区吉林省实验中学高考全真模拟卷物理试题第六套: 这是一份2022-2023学年吉林省长春市朝阳区吉林省实验中学高考全真模拟卷物理试题第六套,共14页。

