03 常考题空3 等电子体、成键方式、晶体类型的判断 (附答案解析)-备战高考化学大题逐空突破系列(全国通用)
展开常考题空3 等电子体、成键方式、晶体类型的判断
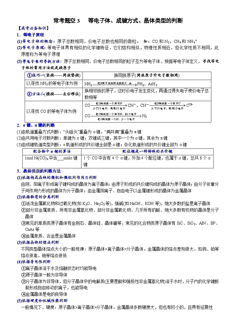
【高考必备知识】
1.等电子原理
(1)等电子体的概念:原子总数相同,价电子总数也相同的微粒。 如:CO和N2,CH4和NH4+
(2)等电子原理:等电子体具有相似的化学键特征,它们结构相似,物理性质相近,但化学性质不相同,此原理称为等电子原理
(3)等电子体的寻找方法:原子总数相同、价电子总数相同的粒子互为等电子体,根据等电子体定义,寻找等电子体的常用方法就是换原子
①技巧一(竖换——同族替换) | 换同族原子(同族原子价电子数相同) |
以寻找NH3的等电子体为例 | NH3PH3、AsH3 |
②方法二(横换——左右移位) | 换相邻族的原子,这时价电子发生变化,再通过得失电子使价电子总数相等 |
以寻找CO的等电子体为例 | COCN-,CN—C CON2 |
2.σ键、π键的判断
(1)由轨道重叠方式判断:“头碰头”重叠为σ键,“肩并肩”重叠为π键
(2)由共用电子对数判断:单键为σ键;双键或三键,其中一个为σ键,其余为π键
(3)由成键轨道类型判断:s轨道形成的共价键全部是σ键;杂化轨道形成的共价键全部为σ键
配合物中σ键的算法 | 配位键是一种特殊的共价键 |
1mol Ni(CO)4中含___molσ键 | 1个CO中含有4个σ键,外加4个配位键,也属于σ键,总共8个σ键 |
3.晶体类别的判断方法
(1)依据构成晶体的微粒和微粒间作用力判断
由阴、阳离子形成离子键构成的晶体为离子晶体;由原子形成的共价键构成的晶体为原子晶体;由分子依靠分子间作用力形成的晶体为分子晶体;由金属阳离子、自由电子以金属键形成的晶体为金属晶体
(2)依据物质的分类判断
①活泼金属氧化物和过氧化物(如K2O、Na2O2等),强碱(如NaOH、KOH等),绝大多数的盐是离子晶体
②部分非金属单质、所有非金属氢化物、部分非金属氧化物、几乎所有的酸、绝大多数有机物的晶体是分子晶体
③常见的单质类原子晶体有金刚石、晶体硅、晶体硼等,常见的化合物类原子晶体有SiC、SiO2、AlN、BP、CaAs等
④金属单质、合金是金属晶体
(3)依据晶体的熔点判断
不同类型晶体熔点大小的一般规律:原子晶体>离子晶体>分子晶体。金属晶体的熔点差别很大,如钨、铂等熔点很高,铯等熔点很低
(4)依据导电性判断
①离子晶体溶于水及熔融状态时均能导电
②原子晶体一般为非导体
③分子晶体为非导体,但分子晶体中的电解质(主要是酸和强极性非金属氢化物)溶于水时,分子内的化学键断裂形成自由移动的离子,也能导电
④金属晶体是电的良导体
(5)依据硬度和机械性能判断
一般情况下,硬度:原子晶体>离子晶体>分子晶体。金属晶体多数硬度大,但也有较小的,且具有延展性
【真题演练】
1.(2022·湖南卷)富马酸亚铁(FeC4H2O4)是一种补铁剂。富马酸分子的结构模型如图所示:
(1)富马酸分子中σ键与π键的数目比为__________
(2)富马酸亚铁中各元素的电负性由大到小的顺序为__________
2.(2022·湖南卷)与NH互为等电子体一种分子为_______(填化学式)
3.(2021·全国甲卷)单晶硅的晶体类型为_________
4.(2021·全国甲卷)CO2分子中存在________个σ键和________个π键
5.(2021·福建卷)类石墨相氮化碳(g-C3N4)作为一种新型光催化材料,在光解水产氢等领域具有广阔的应用前景,研究表明,非金属掺杂(O、S等)能提高其光催化活性。g-C3N4具有和石墨相似的层状结构,其中一种二维平面结构如下图所示
(1)g-C3N4晶体中存在的微粒间作用力有_______(填标号)
a.非极性键 b.金属键 c.π键 d.范德华力
(2)g-C3N4中,C原子的杂化轨道类型_______,N原子的配位数为_______
(3)每个基本结构单元(图中实线圈部分)中两个N原子(图中虚线圈所示)被O原子代替,形成O掺杂的
g-C3N4(OPCN)。OPCN的化学式为_________________
6.(2020·全国III卷)NH3BH3分子中,N—B化学键称为________键,其电子对由________提供。氨硼烷在催化剂作用下水解释放氢气:
在该反应中,B原子的杂化轨道类型由________变为________
7.(2020·全国III卷)NH3BH3分子中,与N原子相连的H呈正电性(Hδ+),与B原子相连的H呈负电性(Hδ-),电负性大小顺序是__________,与NH3BH3原子总数相等的等电子体是__________(写分子式),其熔点比NH3BH3________(填“高”或“低”),原因是在NH3BH3分子之间,存在__________,也称“双氢键”。
8.(2020·江苏卷)与NH互为等电子体的一种分子为________(填化学式)
9.(2020·浙江1月)比较给出能力的相对强弱:H2O________C2H5OH(填“>”“<”或“=”);用一个化学方程式说明OH-和C2H5O-结合H+能力的相对强弱________
10.(2020·浙江1月)CaC2是离子化合物,各原子均满足8电子稳定结构。写出CaC2的电子式________
11.(2020·山东卷)Sn为ⅣA族元素,单质Sn与干燥Cl2反应生成SnCl4。常温常压下SnCl4为无色液体,SnCl4空间构型为________,其固体的晶体类型为________
12.(2020·江苏卷)柠檬酸的结构简式见题图A。1 mol柠檬酸分子中碳原子与氧原子形成的σ键的数目为___mol
13.(2020·浙江7月) CaCN2是离子化合物,各原子均满足8电子稳定结构,CaCN2的电子式是________
14.(2019·全国III卷)苯胺()的晶体类型是________
15.(2019·全国III卷)NH4H2PO4中,电负性最高的元素是_____;P的___杂化轨道与O的2p轨道形成___键
16.(2018·全国I卷)LiAlH4中,存在________(填标号)
A.离子键 B.σ键 C.π键 D.氢键
【题组训练】
1.CO能与金属Fe形成Fe(CO)5,该化合物的熔点为253 K,沸点为376 K,其固体属于________晶体
2.氧和钠的氢化物所属的晶体类型分别为______和______
3.LiAlH4中,存在的微粒间作用力有________________________
4.ZnF2具有较高的熔点(872 ℃),其化学键类型是____________
5.Ge单晶具有金刚石型结构,其微粒之间存在的作用力是______
6.单质铜及镍都是由______键形成的晶体
7.用NH4Cl溶液浸出氧化锌矿石的过程中主要涉及反应2ZnO+4NH+4Cl-===[Zn(NH3)4]2++ZnCl+2H2O。与NH互为等电子体的阴离子为______(写离子符号,写一种即可)。[Zn(NH3)4]2+的结构示意图为_________
8.[Zn(IMI)4](ClO4)2是Zn2+的另一种配合物,IMI的结构为,则1 mol IMI中含有________个σ键;ClO的空间构型为____________
9.碳的一种单质的结构如图a所示。该单质的晶体类型为________,原子间存在的共价键类型有________,碳原子的杂化轨道类型为________
10.四卤化硅SiX4的沸点和二卤化铅PbX2的熔点如图所示。结合SiX4的沸点和PbX2的熔点的变化规律,可推断:依F、Cl、Br、I次序,PbX2中的化学键的离子性_______、共价性________(填“增强”“不变”或“减弱”)
11.AlCl3在178 ℃时升华,其蒸气的相对分子质量约为267,蒸气分子的结构式为_________(标明配位键)
12.[Zn(CN)4]2-中Zn2+与CN-的C原子形成配位键,不考虑立体构型,[Zn(CN)4]2-的结构可用示意图表示为______________
13.有机物丁二酮肟常用于检验Ni2+:在稀氨水介质中,丁二酮肟与Ni2+反应可生成鲜红色沉淀,其结构如下图所示
(1)结构中,碳碳之间的共价键类型是σ键,碳氮之间的共价键类型是_______,氮镍之间形成的化学键_________
(2)该结构中,氧氢之间除共价键外还可存在______________
14.分子中各原子若在同一平面,且有相互平行的p轨道,则p电子可在多个原子间运动,形成“离域π键”,下列物质中存在“离域π键”的是________
A.SO2 B.SO C.H2S D.CS2
15.尿素(H2NCONH2)分子中,σ键与π键数目之比为________
16.写出一种和NH3互为等电子体的阳离子的化学式:________,分子中的大π键可用符号Π表示,其中m代表参与形成大π键的原子数,n代表参与形成大π键的电子数(如苯分子中的大π键可表示为Π),则平面分子中的大π键应表示为__________
17.谷氨酸[HOOC—CH(NH2)—CH2—CH2—COOH]的钠盐——谷氨酸钠(C5H8NO4Na)是味精的主要成分,谷氨酸分子中C原子的杂化方式为__________,C原子与O原子所形成的化学键中σ键与π键的数目比N(σ)∶N(π)=________,π键的特征是两块电子云呈________对称
18.铁是生活中常用的一种金属,其常见的离子有Fe2+、Fe3+,其中Fe2+可用K3[Fe(CN)6](赤血盐)溶液检验。
(1)铁单质中化学键为________(填名称)
(2)K3[Fe(CN)6]晶体中各种微粒的作用力有________
a.金属键 b.共价键 c.配位键 d.离子键
19.在[Ni(NH3)6]2+中Ni2+与NH3之间形成的化学键称为______,提供孤电子对的成键原子是____(填元素符号)
20.1 mol[Co(NH3)6]Cl2中含有σ键的数目为________
21.我国科学家合成了白光材料Ba2[Sn(OH)6][B(OH)4]2,[B(OH)4]-中B的价层电子对数为______________,[Sn(OH)6]2-中,Sn与O之间的化学键不可能是_________
a.π键 b.σ键 c.配位键 d.极性键
22.Si原子间难以形成双键而C原子间可以,是因为Si的原子半径大于C,难形成________键
23.Mn(NO3)2中的化学键是_______、________
24.LiAlH4是有机合成中常用的还原剂,LiAlH4中存在________
A.离子键 B.σ键 C.π键 D.氢键
25.NH4H2PO4中,P的________杂化轨道与O的2p轨道形成________键
26.1 mol丙酮分子中含有σ键的数目为_________
27.1 mol HCHO分子中含有σ键的数目为________mol
28.与H2O分子互为等电子体的阴离子为________
29.与NH3BH3原子总数相等的等电子体是________(写分子式)。
30.与NH互为等电子体的一种分子为________
31.与O3分子互为等电子体的一种阴离子为________
32.与SO互为等电子体的分子为________
33.在铜锰氧化物的催化下,CO被氧化成CO2,HCHO被氧化成CO2和H2O,根据等电子原理,CO分子的结构式为________,1 mol CO2中含有的σ键数目为________
34.KBBF晶体生产原料纯化过程中的重要物质乙酸氧铍[Be4O(CH3COO)6]的分子为四面体对称结构,氧原子位于四面体中心,四个铍原子位于四面体的顶点,六个醋酸根离子则连接在四面体的六条棱上,如图所示。乙酸氧铍晶体中微粒间作用力包括________
A.离子键 B.金属键 C.配位键 D.范德华力 E.非极性键 F.氢键
35.FeS2中存在________
A.离子键 B.非极性共价键 C.极性共价键 D.π键 E.σ键 F.氢键G.范德华力
【常考题空3 等电子体、成键方式、晶体类型的判断】答案
【真题演练】
1.(1)11:3
(2)O>C>H>Fe
2.H2O
3.共价晶体
4.2 2
5.(1)cd
(2)杂化 2,3
(3)C3N3O
6.配位 N sp3 sp2
7.N>H>B CH3CH3 低Hδ+与Hδ-的静电引力
8.CH4或SiH4
9.> C2H5ONa+H2ONaOH+C2H5OH
10.
11.正四面体形 分子晶体
12.7
13. Ca2+[C]2-
14.分子晶体
15.O sp3 σ
16.AB
【题组训练】
1.分子
2.分子晶体 离子晶体
3.离子键、σ键
4.离子键
5.共价键
6.金属
7.BH(或AlH,其他合理答案也可)
8.7.224×1024 正四面体形
9.混合型晶体 σ键、π键 sp2
10.减弱 增强
11.
12.
13.(1)1个σ键、1个π键 配位键
(2)氢键
14.AD
15.7∶1
16.H3O+ Π
17.sp2、sp3 2∶1 镜面
18.(1)金属键 (2) bcd
19.配位键 N
20.24NA
21.4 a
22.pp π
23.σ键 离子键
24.AB
25.sp3 σ
26.9NA
27.3
28.NH
29.CH3CH3
30.CH4或SiH4
31.NO
32.CCl4
33.C≡O 2NA
34.CDE
35.ABE
03 常考题空3 分压平衡常数(Kp)计算 (附答案解析)-备战高考化学大题逐空突破系列(全国通用): 这是一份03 常考题空3 分压平衡常数(Kp)计算 (附答案解析)-备战高考化学大题逐空突破系列(全国通用),共19页。
02 常考题空2 立体构型及杂化类型的判断 (附答案解析)-备战高考化学大题逐空突破系列(全国通用): 这是一份02 常考题空2 立体构型及杂化类型的判断 (附答案解析)-备战高考化学大题逐空突破系列(全国通用),共9页。
01 常考题空1 电子排布、电离能与电负性 (附答案解析)-备战高考化学大题逐空突破系列(全国通用): 这是一份01 常考题空1 电子排布、电离能与电负性 (附答案解析)-备战高考化学大题逐空突破系列(全国通用),共7页。

