2022-2023学年广东省广州市二中高一上学期期末生物试题(解析版)
展开
这是一份2022-2023学年广东省广州市二中高一上学期期末生物试题(解析版),共39页。试卷主要包含了单项选择题等内容,欢迎下载使用。
广州市第二中学2022学年第一学期期末考试
高一生物
一、单项选择题
1. 下列各组物质中,都含有氮元素的大分子物质是( )
A. 胰岛素、淀粉 B. 胰岛素、脂肪 C. 核糖核酸、胰岛素 D. 核糖、性激素
【答案】C
【解析】
【分析】蛋白质的基本组成单位是氨基酸,组成元素是C、H、O、N等,糖类和脂肪的组成元素是C、H、O,核酸的基本组成单位是核苷酸,组成元素是C、H、O、N、P。
【详解】A、胰岛素是蛋白质类激素含有N元素,但淀粉中不含有N元素,A错误;
B、脂肪的组成元素是C、H、O,不含有N,且不是大分子物质,B错误;
C、核糖核酸属于核酸,与胰岛素都是大分子,且都含有N,C正确;
D、核糖和性激素都不属于生物大分子,且都不含有氮元素,D错误。
故选C。
2. 生物体生命活动的主要承担者、遗传信息的携带者、结构和功能的基本单位、生命活动的主要能源物质依次是( )
A. 核酸、蛋白质、细胞、糖类 B. 糖类、蛋白质、细胞、核酸
C. 蛋白质、核酸、细胞、糖类 D. 蛋白质、糖类、细胞、核酸
【答案】C
【解析】
【分析】蛋白质是生命活动的主要承担者,蛋白质的结构多样,在细胞中承担的功能也多样:①有的蛋白质是细胞结构的重要组成成分,如肌肉蛋白;②有的蛋白质具有催化功能,如大多数酶的本质是蛋白质;③有的蛋白质具有运输功能,如载体蛋白和血红蛋白;④有的蛋白质具有信息传递,能够调节机体的生命活动,如胰岛素;⑤有的蛋白质具有免疫功能,如抗体。
【详解】蛋白质是生物体生命活动的主要承担者,蛋白质的结构多样,在细胞中承担的功能也多样;核酸是遗传信息的携带者,是一切生物的遗传物质,在生物体的遗传、变异和蛋白质的生物合成中具有重要作用;细胞是生物体结构和功能的基本单位,自然界中的生物除病毒外,其它生物均是由细胞构成的;生物体生命活动的能量主要来自糖类的氧化分解,所以糖类是生命活动的主要能源物质。
故选C。
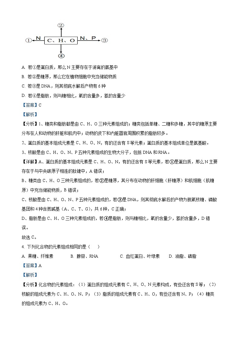
3. 如图为不同化学元素组成的化合物示意图,下列叙述正确的是( )
A. 若①是蛋白质,那么N主要存在于游离的氨基中
B. 若②是糖原,那么它在植物细胞中充当储能物质
C. 若③是DNA,则其彻底水解后产物有6种
D. 若④是脂肪,则与糖相比,氧的含量多,氢的含量少
【答案】C
【解析】
【分析】1、糖类和脂肪都是由C、H、O三种元素组成的;糖类包括单糖、二糖和多糖,其中的糖原主要分布在人和动物的肝脏和肌肉中;动物的皮下和内脏器官周围积累的脂肪较多。
2、蛋白质的基本组成元素是C、H、O、N,有的还含有S等元素;蛋白质的基本组成单位是氨基酸。
3、核酸是由C、H、O、N、P五种元素组成的生物大分子,包括DNA和RNA。
【详解】A、蛋白质的基本组成元素是C、H、O、N,有的还含有S等元素,若①是蛋白质,那么N主要存在于与中央碳原子相连的肽键中,A错误;
B、糖类由C、H、O三种元素组成的,若②是糖原,其分布在动物的肝细胞(肝糖原)和肌细胞(肌糖原)中充当储能物质,B错误;
C、核酸是由C、H、O、N、P五种元素组成的,若③是DNA,则其彻底水解后的产物为脱氧核糖、磷酸基团和4种含氮碱基(A、C、T、G),共6种,C正确;
D、脂肪是由C、H、O三种元素组成的,若④是脂肪,则与糖相比,氧的含量少,氢的含量多,D错误。
故选C。
4. 下列化合物的元素组成相同的是( )
A. 果糖、纤维素 B. 腺苷、RNA C. 血红蛋白、叶绿素 D. 油脂、磷脂
【答案】A
【解析】
【分析】化合物的元素组成:(1)蛋白质的组成元素有C、H、O、N元素构成,有些还含有S等;(2)核酸的组成元素为C、H、O、N、P;(3)脂质的组成元素有C、H、O,有些还含有N、P;(4)糖类的组成元素为C、H、O。
【详解】A、果糖和纤维素的元素组成都是C、H、O,A正确;
B、腺苷的组成元素是C、H、O、N,RNA的组成元素是C、H、O、N、P,B错误;
C、血红蛋白的组成元素是C、H、O、N、S、Fe,叶绿素的组成元素是C、H、O、N、Mg,C错误;
D、油脂组成元素为C、H、O,磷脂的组成元素是C、H、O、N、P,D错误。
故选A。
5. 下列广告语在科学性上正确的是( )
A. 某品牌鱼肝油富含维生素D,适量服用有助于宝宝骨骼健康,促进骨骼发育
B. 某品牌补脑液含丰富的脑蛋白,中小学生服用可直接补充脑蛋白,增强记忆力
C. 某品牌八宝粥由莲子、淀粉、桂圆等食品原料精制而成,适合糖尿病患者食用
D. 某品牌口服液含有丰富的Ca、Fe、Zn 等多种微量元素
【答案】A
【解析】
【分析】1、组成生物体的化学元素根据其含量不同分为大量元素和微量元素两大类。
(1)大量元素是指含量占生物总重量万分之一以上的元素,包括C、H、O、N、P、S、K、Ca、Mg ;
(2)微量元素是指含量占生物总重量万分之一以下的元素,包括Fe、Mn、Zn、Cu、B、Mo等。
2、细胞中的糖类可以分为单糖、二糖、多糖。
3、维生素D能有效地促进人和动物肠道对钙的吸收。
4、服用蛋白质类物质,在动物消化道内被分解为氨基酸,不能整体被吸收。
【详解】A、维生素D能有效地促进人和动物肠道对钙的吸收,适量服用促进宝宝骨骼发育,A正确;
B、蛋白质服用后,在消化道内被分解为氨基酸,吸收后被合成自身蛋白质,不能直接补充脑蛋白,B错误;
C、淀粉是多糖,经肠道消化后会分解成葡萄糖,不适合糖尿病人食用,C错误;
D、Ca是大量元素,Fe、Zn是微量元素,D错误。
故选A。
6. 蚕豆(2N=12)是观察植物细胞有丝分裂的理想材料。下列有关叙述正确的是( )
A. 染色体数较多的生物细胞更易观察染色体形态和数目
B. 解离、漂洗和压片都能使蚕豆根尖分生区细胞分散开来
C. 显微观察各时期的先后顺序为:后期→间期→末期→中期
D. 培养根尖的温度、取材时间等均会影响视野中处于分裂期细胞的比例
【答案】D
【解析】
【分析】观察细胞有丝分裂实验的步骤:解离(解离液由盐酸和酒精组成,目的是使细胞分散开来)、漂洗(洗去解离液,便于染色)、染色(用龙胆紫、醋酸洋红等碱性染料)、制片(该过程中压片是为了将根尖细胞压成薄层,使之不相互重叠影响观察)和观察(先低倍镜观察,后高倍镜观察)。
【详解】A、尽量选择体细胞中染色体数目较少的生物更容易观察到染色体的形态和数目,因为染色体数目太多不便于计数,A错误;
B、解离和压片都有利于根尖分生区细胞的分散,而漂洗的目的是洗去解离液,用于防止解离过度,B错误;
C、因为有丝分裂中期是观察染色体形态、数目的最佳时期,因此,显微观察时,先找到分裂中期的细胞,再找前期、后期、末期的细胞,最后找间期细胞,C错误;
D、温度影响酶的活性,因此会影响细胞周期的长短,据此可推测,培养根尖的温度、取材时间、解离时间长短等都会影响视野中处于分裂期细胞的比例,D正确。
故选D。
【点睛】
7. 下列有关组成细胞的元素和化合物的叙述,不正确的是( )
A. 有些RNA具有催化反应等功能 B. 磷脂分子具有亲水性的头部和疏水性的尾部
C. 细胞骨架的化学本质是纤维素 D. 脂肪只含有C、H、O三种元素
【答案】C
【解析】
【分析】1、酶是由活细胞产生的具有催化作用的有机物,绝大多数酶是蛋白质,极少数酶是RNA。
2、糖类的元素组成是C、H、O,蛋白质的元素组成是C、H、O、N等,不同类的脂质的元素组成不同,脂肪和固醇的元素组成是C、H、O,磷脂的元素组成是C、H、O、N、P,核酸的元素组成是C、H、O、N、P。
【详解】A、绝大多数酶是蛋白质,极少数酶是RNA,故有些RNA具有催化反应等功能,A正确;
B、磷脂分子的头部因含有磷酸和碱基,极性强,是亲水性的;尾部的碳氢链为非极性的,具疏水性,B正确;
C、细胞骨架的化学本质是蛋白质,C错误;
D、脂肪只含有C、H、O三种元素,是生物体储能物质,D正确。
故选C。
8. 关于组成细胞的分子及细胞结构的描述,不正确的是( )
A. 糖类是细胞内的主要的能源物质,也可以用来组成细胞的结构
B. 无机盐在细胞中多为离子状态,进出细胞都为主动运输
C. 水是生命之源,水在细胞中即能参与众多化学反应,也能参与细胞的结构的组成
D. 胆固醇是动物细胞膜的重要组成成分,也参与血液中脂质的运输
【答案】B
【解析】
【分析】无机盐在生物体内主要以离子的形式存在,还有些无机盐是某些大分子化合物的组成成分;生物体内的水以自由水与结合水的形式存在,自由水在细胞中即能参与众多化学反应,结合水是细胞和生物体的重要组成成分;糖类是细胞内主要的能源物质,有些糖类是细胞的结构物质,不能提供能量。
【详解】 A 、糖类是细胞内的主要的能源物质,也会用来组成细胞的结构,如纤维素是构成细胞壁的主要成分, A 正确;
B 、无机盐在细胞中多为离子状态,进出细胞多为主动运输,有些为协助扩散, B 错误;
C 、水是生命之源,水在细胞中即能参与众多化学反应,也能参与细胞的结构的组成, C 正确;
D 、胆固醇是动物细胞膜的重要组成成分,也参与血液中脂质的运输, D 正确。
故选B。
9. 根据下图所示的概念图作出的判断,不正确的是( )
A. 若甲图中a和b分别代表乳酸菌和蓝藻,d可以代表原核生物
B. 乙图能体现酶(c)、蛋白质(a)和固醇类物质(b)的关系
C. 丙图表示糖(b)和糖原(a)的关系
D. 丁图可体现出真核细胞(c)、核糖体(a)和线粒体(b)的关系
【答案】B
【解析】
【分析】1、脂质包括脂肪、磷脂和固醇,固醇又包括胆固醇、性激素和维生素D。
2、常考的原核生物:蓝藻(如颤藻、发菜、念珠藻)、细菌(如乳酸菌、硝化细菌、大肠杆菌、肺炎双球菌等)、支原体、衣原体、放线菌。
3、酶是由活细胞产生的具有催化作用的有机物,绝大多数酶是蛋白质,极少数酶是RNA。
【详解】A、若甲中a和b分别代表乳酸菌和蓝藻,因为两者均是原核生物,所以d可以代表原核生物,A正确;
B、乙图如c表示酶,则绝大多数是蛋白质,少数是RNA,与固醇类物质无关系,B错误;
C、脂质包括脂肪、磷脂和固醇,若a为脂肪,b可表示脂质,C正确;
D、真核细胞中含有线粒体、高尔基体等多种细胞器,故丁图可体现出细胞(c)、核糖体(a)和线粒体(b)的关系,D正确。
故选B。
10. 细胞的结构与功能相适应是生物学的基本观点,下列叙述中不能体现该观点的是( )
A. 哺乳动物成熟的红细胞内没有细胞核和细胞器,内含丰富的血红蛋白
B. 精子很小,尾部含有大量的线粒体
C. 同一叶片,表皮细胞的叶绿体比叶肉细胞的叶绿体大且多
D. 胰腺腺泡细胞具有发达的内质网和高尔基体
【答案】C
【解析】
【分析】细胞的结构总是与功能相适应的:1、血红蛋白的功能是运输氧气,哺乳动物成熟的红细胞内有细胞核和细胞器,细胞内充分容纳血红蛋白,与红细胞运输氧气的功能相适应;2、精子很小,尾部含有大量的线粒体,便于精子的运动,是结构与功能相适应的体现;3、叶绿体是光合作用的场所,同一叶片,接近下表皮细胞的叶绿体比接近上表皮细胞的叶绿体大且多,是与环境(光照强度)相适应的特点;4、分泌蛋白合成旺盛的细胞中,核糖体数目较多,具有发达的内质网和高尔基体。
【详解】A、哺乳动物成熟的红细胞内没有细胞核和细胞器,内含丰富的血红蛋白与红细胞运输氧气的功能相适应,A正确;
B、精子很小,尾部含有大量的线粒体,便于游动,有利于受精作用的完成,B正确;
C、表皮细胞排列紧密,具有保护作用,不含叶绿体,C错误;
D、胰腺腺泡细胞分泌蛋白合成旺盛,具有发达的内质网和高尔基体是结构与功能相适应的观点,D正确。
故选C。
11. 下列有关某细胞结构示意图的叙述,错误的是( )
A. ①②⑤属于生物膜系统 B. 结构③能增大细胞膜的面积
C. ⑤具有选择透过性,而⑥具有全透性 D. 细胞膜不同部位的化学成分和功能有差异
【答案】C
【解析】
【分析】题图分析:图中为动物细胞结构示意图,其中①为内质网,②为细胞膜,③为细胞膜上的突起,④为中心体,⑤为核膜,⑥为核孔。
【详解】A、①内质网、②细胞膜、⑤核膜均属于生物膜系统,因为生物膜系统包括细胞膜、核膜和细胞器膜,A正确;
B、结构③为细胞膜形态的改变形成的突起,能增大细胞膜的面积,B正确;
C、⑤为核膜,具有选择透过性;⑥为核孔,是大分子物质出入细胞核的通道,具有选择性,C错误;
D、细胞膜的主要成分是脂质和蛋白质,其中蛋白质种类和含量的多少与细胞结构和功能的复杂程度有关,且细胞膜中的蛋白质具有不对称性,据此可推侧,细胞膜不同部位的化学成分和功能有差异,D正确。
故选C。
12. 下列关于图中所示的a、b、c、d四种生物的叙述,不正确的是( )
A. a和b都能进行光合作用
B. a、b、c、d都能独立完成繁殖和代谢
C. a和d不具有以核膜为界限的细胞核
D. d中仅含有一种核酸且与其他三种生物在结构上差别最大
【答案】B
【解析】
【分析】分析图示,a蓝藻,b水绵,c酵母菌,d疱疹病毒。病毒无细胞结构,只有蛋白质外壳与遗传物质核酸,原核生物没有成形的细胞核,细胞器只有核糖体,没有其他复杂的细胞器,真核细胞有成形的细胞核,并且含有多种细胞器。
【详解】A、a蓝藻含有与光合作用有关的色素,b水绵含有带状叶绿体,两者都可以进行光合作用,A正确;
B、d疱疹病毒属于病毒,没有细胞结构,寄生在活细胞中,不能独立完成繁殖和代谢,B错误;
C、a蓝藻属于原核生物,不具有细胞核,d是病毒,不具有细胞结构,没有细胞核,C正确;
D、d疱疹病毒中仅含有一种核酸且不具有细胞结构,与其他三种生物在结构上差别最大,D正确。
故选B。
13. 如图为细胞结构的概念图,下列相关叙述正确的是( )
A. 该图表示不够完整,缺少了线粒体、细胞核等结构
B. 图中c是指细胞膜,e是指细胞质
C. 图中b成分是纤维素和果胶
D. 图中g是叶绿体
【答案】D
【解析】
【分析】分析题图可知:a为细胞质,包括细胞质基质(e)呈胶质状态、和细胞器(f);b应为细胞核,是细胞代谢活动的控制中心;c为细胞膜,能够进行细胞间的信息交流;d为细胞壁,植物细胞壁的主要成分是纤维素和果胶,具有全透性;g是叶绿体,可以进行光合作用释放氧气;h是线粒体,进行有氧呼吸释放二氧化碳。
【详解】A、分析题图可知:b应为细胞核,是细胞代谢活动控制中心;h是线粒体,进行有氧呼吸释放二氧化碳;所以该图不缺少细胞核和线粒体等结构,A错误;
B、分析题图可知:a为细胞质,包括细胞质基质(e)呈胶质状态、和细胞器(f);c为细胞膜,能够进行细胞间的信息交流;细胞质基质呈胶质状态,而不是细胞质,B错误;
C、分析题图可知:d为细胞壁,植物细胞壁的主要成分是纤维素和果胶,具有全透性,C错误;
D、分析题图可知:g是叶绿体,可以进行光合作用释放氧气,D正确。
故选D。
14. 下列叙述符合“形态、结构与功能相适应”的生物学观点的是( )
A. 根尖成熟区表皮细胞具有中央大液泡,有利于水分的吸收
B. 内质网膜可与高尔基体膜、细胞膜直接相连,有利于细胞内物质的运输
C. 细胞核有核孔有利于各种物质出入,核仁是遗传物质储存的场所
D. 植物细胞的边界是细胞壁,能控制物质进出
【答案】A
【解析】
【分析】液泡分布在成熟的植物细胞中,能调节植物细胞内的环境,充盈的液泡使植物细胞保持坚挺。
内质网膜内连核膜,外连细胞膜。
核孔是核质之间频繁进行物质交换和信息交流的通道。在代谢旺盛的细胞中,核孔的数目较多。
细胞膜具有选择透过性,是系统的边界。
【详解】A、根尖成熟区表皮细胞具有中央大液泡,有利于水分的吸收, A正确;
B、内质网膜可与核膜、细胞膜相连,有利于细胞内物质的运输, B错误;
C、细胞核有核孔有利于大分子物质进出细胞,而不是各种物质出入,染色体是遗传物质的主要载体,C错误;
D、植物细胞的系统边界是细胞膜,细胞壁具有全透性,不能控制物质进出, D错误。
故选A。
15. 下列说法正确的是( )
A. 性激素的合成场所是核糖体 B. 蛋白质进出细胞都需要载体蛋白的参与
C. 肌细胞的细胞核和线粒体均有DNA D. 抗体不能在细胞外起作用
【答案】C
【解析】
【分析】抗体:属于分泌蛋白,通过胞吐的方式出细胞,作用场所在细胞外。
【详解】A、核糖体是细胞内将氨基酸合成蛋白质的场所,而性激素属于脂质,合成场所是光面内质网,A错误;
B、蛋白质属于生物大分子,进入细胞通过胞吞的方式进入,运出细胞通过胞吐的方式运出细胞,不需要载体蛋白的协助,B错误;
C、肌细胞亦称肌肉细胞,该细胞内含有成形的细胞核和线粒体,细胞核中含有DNA,线粒体基质中含有少量DNA,C正确;
D、抗体属于分泌蛋白,通过胞吐的方式出细胞,作用场所在细胞外,D错误。
故选C。
16. 下列有关动、植物细胞结构的比较不正确的是( )
A. 细胞膜、细胞质、细胞核是动植物细胞共有的结构
B. 液泡主要存在于植物细胞中,中心体常见于动物和某些低等植物细胞中
C. 植物细胞在细胞膜的外面还有一层细胞壁,而动物细胞没有
D. 动植物细胞间信息交流都必须依赖于细胞膜表面的受体
【答案】D
【解析】
【分析】细胞间的信息交流主要有三种方式:(1)通过化学物质来传递信息;(2)通过细胞膜直接接触传递信息;(3)通过细胞通道来传递信息,如高等植物细胞之间通过胞间连丝。
【详解】A、细胞膜、细胞质、细胞核是动、植物细胞共有的结构,细胞壁、叶绿体、液泡等是植物特有的结构,A正确;
B、液泡主要存在于植物细胞中(酵母菌也含有液泡),中心体存在于动物和某些低等植物细胞中,与细胞增殖有关,B正确;
C、植物细胞在细胞膜的外面还有一层细胞壁,起保护细胞的作用,而动物细胞没有,C正确;
D、有些生物细胞间的信息交流可以不依赖细胞膜表面的受体,高等植物可以通过胞间连丝进行细胞间的信息交流,D错误。
故选 D。
17. 下列关于细胞结构和功能的叙述,正确的是( )
A. 线粒体和叶绿体都含有DNA和RNA,能合成自身的全部蛋白质
B. 胰腺细胞和心肌细胞中均能表达控制淀粉酶合成的基因
C. 无丝分裂的前期会发生核仁的解体和核膜的消失,出现纺锤体
D. 线粒体的嵴能增大膜面积,有利于提高细胞呼吸效率
【答案】D
【解析】
【分析】无丝分裂的特点:
(1)核膜和核仁都不消失;(2)没有染色体的出现和染色体复制的规律性变化;(3)染色质、DNA也要进行复制,并且细胞要增大。
【详解】A、线粒体和叶绿体都含有DNA和RNA,但只能合成自身的部分蛋白质,其他蛋白质由核基因控制合成,A错误;
B、胰腺细胞和心肌细胞都不产生淀粉酶,故不能表达控制淀粉酶合成的基因,B错误;
C、无丝分裂前期无核膜消失和核仁解体,也不会出现纺锤体,C错误;
D、线粒体内膜向内突起,形成嵴,能增大膜面积,有利于提高细胞呼吸效率,D正确。
故选D。
18. 如图中 X 代表某一生物学概念,其内容包括①②③④四部分。下列与此概念图相关的描述错误的是 ( )
A. 若 X 是人体细胞干重中含量最多的 4 种元素,则①~④可代表 C、O、N、H
B. 若 X 表示植物细胞的结构,则①~④代表细胞壁、细胞膜、线粒体、细胞核
C. 若 X 为参与合成并分泌消化酶的细胞器,则①~④是核糖体、内质网、高尔基体、线粒体
D. 若 X 为具有单层膜的细胞器,则①~④表示内质网、高尔基体、溶酶体、液泡
【答案】B
【解析】
【分析】1、C、H、O、N基本元素占鲜重的比例从大到小的顺序是:O>C>H>N;C、H、O、N基本元素占干重的比例从大到小的顺序是:C>O>N>H。
2、分泌蛋白合成与分泌过程:核糖体合成蛋白质→内质网进行粗加工→高尔基体进行再加工→细胞膜,整个过程还需要线粒体提供能量。
3、细胞器的分类:①具有双层膜结构的细胞器有:叶绿体、线粒体。②具有单层膜结构的细胞器有内质网、高尔基体、溶酶体、液泡。③不具备膜结构的细胞器有核糖体和中心体。
【详解】A、细胞干重中含量最多的四种元素是C、O、N、H,并且占干重的比例从大到小的顺序是:C>O>N>H,A正确;
B、若X表示植物细胞的结构,则①~④可以代表细胞壁、细胞膜、细胞质、细胞核,B错误;
C、消化酶属于分泌蛋白,其合成场所是核糖体,需要内质网和高尔基体进行加工,整个过程还需要线粒体提供能量,C正确;
D、单层膜的细胞器有内质网、高尔基体、溶酶体、液泡,若X为具有单层膜的细胞器,则①~④则代表上述4种细胞器,D正确。
故选B。
19. 已知某种细胞器的生物膜上能合成ATP,下列相关分析正确的是( )
A. 此ATP能为细胞内的各项生命活动提供能量
B. 在产生ATP的同时该生物膜上还能产生[H]
C. 温度是影响膜上ATP合成唯一环境因素
D. 该细胞器具有双层膜且参与细胞的能量代谢
【答案】D
【解析】
【分析】ATP由一分子腺嘌呤、一分子核糖和三分子磷酸组成,含有高能磷酸键。
【详解】A、若该细胞器是叶绿体,则产生的ATP只能用于暗反应,不能为细胞内各项生命活动提供能量,A错误;
B、若该细胞器是线粒体,在该生物膜为线粒体内膜,其上进行的是有氧呼吸的第三阶段,该阶段产生ATP的同时会消耗[H],B错误;
C、温度、pH等均会影响ATP的合成,C错误;
D、该细胞器可能是线粒体和叶绿体,具有双层膜,线粒体可以参与有氧呼吸,叶绿体可以参与光合作用,D正确。
故选D。
20. 下列关于酵母菌的叙述,正确的是( )
A. 细胞核中DNA和蛋白质紧密结合成染色质
B. 核糖体不含蛋白质
C. 异养生物,无叶绿体,细胞中不能合成有机物
D. 线粒体缺陷型酵母菌不能进行呼吸作用
【答案】A
【解析】
【分析】1.酵母菌属于真核生物,为单细胞真菌;核糖体是细胞中没有生物膜的细胞器。
2.自养生物:一些生物以光能或化学能为能源,能把外界的无机物合成有机物满足自身生命活动,这些生物属于自养生物;
异养生物:一些生物不能把外界的无机物合成有机物满足自身生命活动,但能利用外界有机物合成自身有机物满足自身生命活动,这些生物属于异养生物。
【详解】A、酵母菌属于真核生物,细胞核中的DNA和蛋白质紧密结合成染色质,A正确;
B、核糖体由核糖体RNA和蛋白质组成,没有生物膜结构,不含磷脂,但含有蛋白质,B错误;
C、酵母菌是异养生物,不能把外界的无机物合成有机物满足自身生命活动需求,但能把外界有机物合成自身的有机物满足自身生命活动需求,C错误;
D、线粒体缺陷型酵母菌不能进行有氧呼吸,但可以通过无氧呼吸供给能量,D错误。
故选A。
21. 下列关于“绿叶中色素的提取和分离实验”的叙述不正确的是( )
A. 可以用无水乙醇提取叶绿体中的色素
B. 叶绿体中色素能够分离的原因是不同色素在层析液中的溶解度不同
C. 叶黄素处于滤纸最前方,是因为其在层析液中的溶解度最高
D. 实验结果中得到的滤纸条上最宽的色素带呈蓝绿色
【答案】C
【解析】
【分析】绿叶中色素的提取原理是色素能溶解在酒精等有机溶剂中;分离色素的原理是各种色素在层析液的溶解度不同。
【详解】A、无水乙醇等有机溶剂可以溶解叶绿体中的色素,因而可以用无水乙醇提取叶绿体中的色素,A正确;
B、叶绿体中的色素随层析液在滤纸上扩散速度不同,从而分离色素,B正确;
C、因胡萝卜素在层析液中的溶解度最高,因而处在滤纸最前方,C错误;
D、实验结果中得到的滤纸条上最宽的色素带为叶绿素a,呈蓝绿色,色素带的宽窄与色素含量有关,D正确。
故选C。
22. 下列关于细胞结构与功能的叙述,正确的是( )
A. 降低光照强度,蓝细菌的叶绿体中产生O2的速率将降低
B. 无氧条件下,酵母菌的细胞质基质中能够产生ATP和酒精
C. 在病原体刺激下,免疫细胞的高尔基体合成抗体并形成含抗体的囊泡
D. 剧烈运动时,骨骼肌细胞的线粒体中葡萄糖分解速率将加快
【答案】B
【解析】
【分析】1有氧呼吸全过程:
第一阶段:在细胞质基质中,一分子葡萄糖形成两分子丙酮酸、少量的[H]和少量能量,这一阶段不需要氧的参与。
第二阶段:丙酮酸进入线粒体的基质中,分解为二氧化碳、大量的[H]和少量能量。
第三阶段:在线粒体的内膜上,[H]和氧气结合,形成水和大量能量,这一阶段需要氧的参与。
2.无氧呼吸全过程:
第一阶段:在细胞质的基质中,与有氧呼吸的第一阶段完全相同。即一分子的葡萄糖在酶的作用下分解成两分子的丙酮酸,过程中释放少量的[H]和少量能量。
第二阶段:在细胞质的基质中,丙酮酸在不同酶的催化下,分解为酒精和二氧化碳,或者转化为乳酸。无氧呼吸第二阶段不产生能量。
3.分泌蛋白合成与分泌过程:附着在内质网上的核糖体合成蛋白质→内质网进行粗加工→内质网“出芽”形成囊泡→高尔基体进行再加工形成成熟的蛋白质→高尔基体“出芽”形成囊泡→细胞膜。
【详解】A、蓝藻为原核生物,其细胞中不含叶绿体,A错误;
B、无氧条件下,酵母菌在细胞质基质进行无氧呼吸,产生二氧化碳和酒精,并释放少量的能量,合成少量的ATP,B正确;
C、抗体属于蛋白质,其合成场所是核糖体,C错误;
D、线粒体不能直接分解葡萄糖,葡萄糖需先在细胞质基质分解为丙酮酸,丙酮酸再进入线粒体进一步氧化分解,而剧烈运动时,无氧呼吸供能,骨骼肌细胞的细胞质基质中葡萄糖分解速率将加快,D错误。
故选B。
【点睛】
23. ATP 是细胞的能量“通货”,下图为 ATP 的结构和 ATP 与 ADP 相互转化的关系式。下列说法不正确的是( )
A. ATP 是生命活动的直接能源物质,图 1 中的 A 代表腺苷
B. 图 2 中进行①过程时,图 1 中的 c 键断裂,最远离腺苷的磷酸基团挟大量能量转移
C. 图 2 中的①②若表示某种物质,则①②能降低化学反应的活化能
D. 绿色植物叶肉细胞中,图 2 中过程②可以发生在线粒体、叶绿体以及细胞质基质
【答案】A
【解析】
【分析】图1表示ATP的结构,其中A是腺嘌呤,a是腺嘌呤核糖核苷酸,P是磷酸基团,b、c是特殊的化学键;
图2是ATP与ADP的相互转化,酶1是ATP水解酶,酶2是ATP合成酶。
【详解】A、ATP是直接能源物质,是生物体生命活动所需能量的直接来源,图1的A是腺嘌呤,A错误;
B、图2进行①过程时,ATP水解,远离腺苷的磷酸基团挟大量能量转移,B正确;
C、①②都是酶,能够降低化学反应的活化能,加快化学反应速率,C正确;
D、图 2 中过程②是合成ATP的过程,可以通过光合作用和呼吸作用产生,所以其场所可以在线粒体、叶绿体以及细胞质基质,D正确。
故选A。
24. 下列有关生物体内生理过程的叙述,正确的是( )
A. 水绵细胞内CO2的固定发生在细胞质基质中
B. 人体细胞内DNA分子复制可发生在细胞核中
C. 硝化细菌内[H]与O2结合发生在线粒体内膜上
D. 人体细胞内丙酮酸分解成酒精的过程发生在细胞质基质中
【答案】B
【解析】
【分析】对于真核细胞而言,DNA主要存在细胞核中。原核细胞只有核糖体一种细胞器。
【详解】A、水绵细胞可进行光合作用,场所在叶绿体。CO2的固定发生在暗反应中,场所为叶绿体基质,A错误;
B、人体细胞为真核细胞,其DNA主要存在细胞核中,可发生DNA分子的复制,B正确;
C、硝化细菌为原核生物,没有线粒体,C错误;
D、人体细胞进行无氧呼吸丙酮酸不能分解成酒精,而是分解为乳酸,D错误。
故选B。
25. 下列对各种“比值”变化的叙述中错误的是( )
A. 人体的红细胞运输氧气功能受损后,其呼吸作用释放CO2的量减少
B. 有丝分裂中着丝粒分裂时,细胞中染色体数目:核DNA数的值变大
C. 对某绿色植物进行遮光处理时,遮光后瞬间叶绿体中ATP:ADP的值变小
D. 置于蔗糖溶液中的细胞在质壁分离的过程中细胞液浓度:外界溶液浓度的值变大
【答案】A
【解析】
【分析】动物细胞呼吸方式有无氧呼吸和有氧呼吸两种,其中无氧呼吸的产物为乳酸。
【详解】A、哺乳动物成熟红细胞运输氧气功能受损后,成熟的细胞进行无氧呼吸,产物只有乳酸,不产生二氧化碳,也不消耗氧气,其他组织细胞呼吸作用中二氧化碳释放量与氧气吸收量的比值不变,A错误;
B、在有丝分裂中着丝粒(点)分裂时,为有丝分裂后期,此时细胞中染色体数目从2n变为4n,而核DNA分子数目从前期至末期一直为4n,所以细胞中染色体数目:核DNA数目的值变大,B正确;
C、对某绿色植物进行遮光处理时,遮光后瞬间,光照减弱,光反应产生的ATP减少,但是暗反应中利用ATP的过程照常进行,并产生ADP,故遮光后瞬间叶绿体中ATP减少,ADP增多,ATP:ADP的值变小,C正确;
D、置于蔗糖溶液中的细胞在质壁分离过程中,细胞失水,细胞液浓度变大,外界溶液浓度变小,细胞液浓度与外界溶液浓度的比值变大,D正确。
故选A。
26. 下列关于几种化学元素与植物代谢关系的叙述中,正确的是( )
A. 有氧呼吸中CO2中的O都来自丙酮酸
B. 没有Mg植物就不能吸收光能
C. 植物可在类囊体上通过光合作用形成有机物
D. 光合作用中只有光反应有ATP的合成
【答案】D
【解析】
【分析】 1、有氧呼吸是在氧气充足的条件下,细胞彻底氧化分解有机物产生二氧化碳和水同时释放能量的过程,有氧呼吸的第一阶段是葡萄糖酵解产生丙酮酸和还原氢的过程,发生在细胞质基质中,第二阶段是丙酮酸和水反应形成二氧化碳和还原氢的过程,发生在线粒体基质中,第三阶段是还原氢与氧气结合形成水的过程,发生在线粒体内膜上。
2、无氧呼吸是在无氧条件下,有机物不彻底氧化分解,产生二氧化碳和酒精或者乳酸,同时释放少量能量的过程,第一阶段是葡萄糖酵解形成丙酮酸和还原氢,第二阶段是丙酮酸和还原氢在不同酶的作用下形成二氧化碳和酒精或者乳酸,两个阶段都发生在细胞质基质中。
【详解】A、在有氧呼吸的第二阶段中,丙酮酸和水彻底分解成CO2和[H],CO2中的O来自丙酮酸(葡萄糖)和水,A错误;
B、Mg是叶绿素的组成元素之一,没有Mg就不能合成叶绿素,但植物进行光合作用的色素除了叶绿素,还有类胡萝卜素,类胡萝卜素也能吸收光能,B错误;
C、植物可以在叶绿体基质中通过光合作用的暗反应形成有机物,C错误;
D、光合作用分为光反应和暗反应阶段,其中光反应过程生成ATP,而暗反应过程消耗ATP,D正确。
故选D。
27. 如图为显微镜下某活的植物细胞在0.3g/ml蔗糖溶液中的示意图。下列叙述中错误的是( )
A. 若将细胞置于清水中,B将增大
B. 此时水分没有进出细胞
C. B/A值能表示细胞失水的程度
D. 此图能说明细胞膜具有一定的流动性
【答案】B
【解析】
【分析】分析题图:图示细胞为显微镜下某植物细胞在0.3g/mL蔗糖溶液中发生质壁分离的示意图;细胞失水发生质壁分离时,液泡缩小,细胞液浓度变大,原生质层与细胞壁分离;A表示细胞壁之间的距离,B表示原生质体的长度。
【详解】A、分析题图可知:A表示细胞壁之间的距离,B表示原生质体的长度,图示该植物细胞处于原生质层与细胞壁分离状态,若将该细胞置于清水中,因细胞液浓度大于清水,进入细胞中的水大于出细胞的水,使细胞吸水,B原生质体将增大,A正确;
B、分析题图可知:图示该植物细胞处于原生质层与细胞壁分离状态,该植物细胞维持此状态下,水分子进出细胞处于动态平衡状态,B错误;
C、分析题图可知:A表示细胞壁之间的距离,B表示原生质体的长度,B/A值大,细胞失水少,B/A值小,细胞失水多,所以B/A值能表示细胞失水的程度,C正确;
D、植物细胞在0.3g/ml蔗糖溶液中,B原生质体失水变小,能说明细胞膜具有一定的流动性,D正确。
故选B。
28. 研究发现,水分子进入植物细胞的两种方式如图所示。下列叙述错误的是( )
A. 根细胞吸水能力与其细胞液中水的相对含量有关
B. 土壤溶液浓度过高时,植物细胞吸水需要消耗能量
C. 水分子通过水通道蛋白是顺相对含量梯度运输的
D. 水分子不通过水通道蛋白的跨膜运输方式为自由扩散
【答案】B
【解析】
【分析】①自由扩散:顺浓度梯度、无需能量和载体蛋白;
②协助扩散:顺浓度梯度、需要载体蛋白或通道蛋白、无需能量;
③主动运输:逆浓度梯度、需要载体蛋白和能量;
④胞吞、胞吐:需要能量。
【详解】A、根毛细胞吸水能力与其细胞液中水的相对含量有关,例如细胞液中水的相对含量少,根毛细胞吸水能力强,A正确;
B、土壤溶液浓度过高时,植物细胞可能会发生渗透失水,且该过程不需要消耗能量,B错误;
C、据题图分析,水分子通过水通道蛋白是顺相对含量梯度进行的,C正确;
D、水分子不通过水通道蛋白的跨膜运输方式为自由扩散,水分子通过水通道蛋白的跨膜运输方式为协助扩散,D正确。
故选B。
29. 下图为几种物质进出某哺乳动物细胞膜的示意图,甲侧为细胞膜的外侧,图中膜两侧“® • *”的多少代表对应物质的相对浓度。下列有关分析错误的是
A. 同一种离子(如Na+)进出细胞的方式可能不同
B. 同一种转运蛋白(如离子泵)可运载不同的物质
C. 加入细胞呼吸抑制剂,不影响葡萄糖进入细胞
D. K+以主动运输方式进入细胞,需要消耗ATP
【答案】C
【解析】
【分析】根据能量来源的不同,可将动物细胞膜上的主动运输分为原发性主动转运和继发性主动转运。原发性主动转运直接利用ATP为载体蛋白提供能量,继发性主动转运的能量来源于某种离子的跨膜浓度梯度。图中葡萄糖的运输属于继发性主动转运,而Na+、K+的运输属于原发性主动转运。
【详解】A、据图分析可知,图示中Na+以协助扩散方式进入细胞,以主动运输方式排出细胞,A项正确;
B、依图示,同一种转运蛋白可以运输不同物质,B项正确;
C、图中葡萄糖的转运是通过Na+浓度差形成的势能来驱动载体蛋白实现的,但细胞内外Na+浓度差的维持需要消耗ATP,因此细胞呼吸抑制剂可通过影响ATP的合成来影响细胞内外Na+浓度,从而间接影响葡萄糖进入细胞,C项错误;
D、K+逆浓度梯度进入细胞,为主动运输,需要消耗ATP,D项正确。
故选C。
【点睛】本题的知识点是物质跨膜运输的方式、细胞膜的功能,分析题图获取信息是解题的突破口,对于相关知识点的综合理解与应用是解题的关键,本题重点考查学生的识图能力和图文转换能力。
30. 酶是生物催化剂。下列有关酶的叙述,错误的是( )
A. 所有酶都含有C、H、O、N四种元素
B. 酶不一定只在细胞内起催化作用
C. 高温、低温、过酸、过碱都会使酶永久失活
D. 一般说来,活细胞都能产生酶
【答案】C
【解析】
【分析】1、酶是由活细胞产生的具有催化作用的有机物,绝大多数酶是蛋白质(组成元素是C、H、O、N),少数酶是RNA(组成元素是C、H、O、N、P)。
2、酶可以在细胞内发挥作用,也可以在细胞外发挥作用。
3、影响酶活性的主要因素是温度和pH值。在一定的范围内,酶的活性随着温度的升高而升高,但是温度过高会使酶失活,低温不会破坏酶的空间结构,升高温度可以恢复活性;过酸或过碱都会使酶永久性失活。
【详解】A、绝大多数酶是蛋白质,组成元素是C、H、O、N,还有少数酶是RNA,组成元素是C、H、O、N、P,A正确;
B、酶既可以在细胞内起作用,也可以在细胞外起作用,B正确;
C、强酸、强碱或高温会使酶的高级结构改变,永久性的失活,低温降低酶的活性,不会使酶失活,升温仍可恢复活性,C错误;
D、酶是由活细胞产生的,具有生物催化活性的有机物,D正确。
故选D。
31. 马铃薯块茎储藏不当会出现酸味,这种现象与马铃薯块茎细胞的无氧呼吸有关。下列叙述正确的是( )
A. 马铃薯块茎细胞无氧呼吸的产物是乳酸和CO2
B. 马铃薯块茎细胞无氧呼吸产生的乳酸是由丙酮酸转化而来
C. 马铃薯块茎细胞无氧呼吸产生丙酮酸的过程不能生成ATP
D. 马铃薯块茎储藏库中氧气浓度的升高会增加酸味的产生
【答案】B
【解析】
【分析】有氧呼吸是指细胞在氧气的参与下,通过多种酶的催化作用,把葡萄糖等有机物彻底的氧化分解,产生二氧化碳和水,生成大量ATP的过程;场所是细胞质基质和线粒体。无氧呼吸的场所是细胞质基质,产物是乳酸或酒精和二氧化碳。
【详解】A、马铃薯块茎无氧呼吸的产物是乳酸,无CO2,A错误;
B、马铃薯块茎细胞无氧呼吸的第一阶段,葡萄糖被分解成丙酮酸,丙酮酸在第二阶段转化成乳酸,B正确;
C、马铃薯块茎细胞无氧呼吸产生丙酮酸属于无氧呼吸的第一阶段,会生成少量ATP,在第二阶段转化成乳酸不会生成ATP,C错误;
D、马铃薯块茎储存时,氧气浓度增加会抑制其无氧呼吸,有氧呼吸增强,产生的乳酸减少,酸味会减少,D错误。
故选B。
32. 下列关于植物细胞代谢的叙述,错误的是( )
A. 紫色洋葱鳞片叶外表皮细胞在质壁分离过程中吸水能力逐渐增强
B. 能否利用光能,是光合作用和化能合成作用的根本区别
C. 叶绿体中含有生物的遗传信息
D. 光照条件下,根尖细胞合成ATP的场所是细胞质基质、叶绿体和线粒体
【答案】D
【解析】
【分析】成熟的植物细胞构成渗透系统,可发生渗透作用。质壁分离的原因:外因:外界溶液浓度>细胞液浓度;内因:原生质层相当于一层半透膜,细胞壁的伸缩性小于原生质层;做植物细胞质壁分离实验要选择有颜色的材料,有利于实验现象的观察;紫色洋葱鳞片叶外表皮不同部位细胞的细胞液浓度不一定都相同,用相同浓度的外界溶液进行质壁分离实验时观察到的质壁分离程度可能不同。
【详解】A、紫色洋葱鳞片叶外表皮细胞在质壁分离过程中,随着失水量的增多,细胞液的浓度越来越大,故吸水能力逐渐增强,A正确;
B、光合作用的能量来源是光能,而化能合成作用的能量来源是化学能,故二者的根本区别是能否利用光能,B正确;
C、叶绿体中含有少量的DNA,是半自主性细胞器,故叶绿体中含有生物的遗传信息,C正确;
D、虽然有光照条件下,但因根尖细胞没有叶绿体,故不能进行光合作用,据此可知根尖细胞内合成ATP场所是细胞质基质和线粒体,D错误。
故选D。
33. 科学研究发现,生物膜上的某些蛋白质不仅是膜的组成成分,同时还具有其它功能(如图所示)。下列说法不正确的是( )
A. 图1所示的蛋白质可能位于线粒体内膜,且作为H+的转运载体
B. 图2所示的蛋白质可接收信号,且具备一定的特异性
C. 图3所示的蛋白质可能位于叶绿体内膜上,且具有ATP酶的活性
D. 生物膜上的蛋白质种类和数量越多,功能就越复杂
【答案】C
【解析】
【分析】1、图1表示H+与O2反应生成H2O,该生物膜结构属于线粒体内膜,表示的生理过程是有氧呼吸第三阶段。
2、图2表示信号分子能与其糖蛋白结合,表示生物膜具有信息交流的功能。
3、图3表示H2O分解成H+与O2,属于光反应,发生于叶绿体的类囊体薄膜。
【详解】A、图1表示H+与O2反应生成H2O,该生物膜结构属于线粒体内膜,表示的生理过程是有氧呼吸第三阶段,膜上H+的载体蛋白具有运输和催化的功能,A正确;
B、图2细胞膜上的受体蛋白是糖蛋白,可接受收信号 ,具有一定的特异性,B正确;
C、图3表示H2O分解成H+与O2,属于光反应,发生于叶绿体的类囊体薄膜,膜上H+的载体蛋白具有运输和催化的功能,C错误;
D、蛋白质是生命活动主要承担者,生物膜的功能与膜上蛋白质的种类和数量密切相关,功能越复杂的生物膜,蛋白质的种类和数量越多,D正确。
故选C。
34. 下面关于实验操作,错误的是( )
A. 还原糖鉴定:梨汁→注入1ml 0.1g/ml的NaOH→注入4滴0.01g/mlCuSO4→振荡摇匀→观察
B. 脂肪鉴定:切取花生子叶薄片→染色→去浮色→制片→观察
C. 叶绿体形态分布观察:取黑藻叶片→制片→观察
D. 质壁分离观察:撕取紫色洋葱鳞片叶外表皮→制片→观察→滴加蔗糖溶液→观察
【答案】A
【解析】
【分析】1、还原糖的检测和观察:①向试管内注入2 mL待测组织样液。②向试管内注入1 mL斐林试剂(甲液和乙液等量混合均匀后再注入)。③将试管放入盛有50~65℃温水的大烧杯中加热约2 min。④观察试管中出现的颜色变化。
2、脂肪的检测和观察制作花生子叶临时切片,用显微镜观察子叶细胞的着色情况。取材:取一粒浸泡过的花生种子,去掉种皮。切片:用刀片在花生子叶的横断面上平行切下若干薄片,放入盛有清水的培养皿中待用。制片:从培养皿中选取最薄的切片,用毛笔蘸取放在载玻片中央;在花生子叶薄片上滴2~3滴苏丹Ⅲ染液,染色3 min;用吸水纸吸去染液,再滴加1~2滴体积分数为50%的酒精溶液,洗去浮色;用吸水纸吸去花生子叶周围的酒精,滴一滴蒸馏水,盖上盖玻片,制成临时装片。观察:在低倍镜下找到花生子叶的最薄处,移到视野中央,将物像调节清晰;换高倍镜观察,视野中被染成橘黄色的脂肪颗粒清晰可见。
3、观察细胞质壁分离及复原:制作洋葱鳞片叶表皮装片→观察→滴入0.3g/mL蔗糖溶液→观察→滴入清水→观察。
【详解】A、还原糖鉴定用斐林试剂,斐林试剂的使用方法是现配试剂A(0.1g/ml)的NaOH和试剂B(0.01g/mlCuSO4),使用时两种试剂等比例混合加入待测样液中,且需要水浴加热,A错误;
B、鉴定脂肪时的操作步骤为:切取花生子叶薄片→染色→去浮色→制片→观察,B正确;
C、叶绿体形态分布观察:载玻片上滴一滴清水→取黑藻叶片→制片→观察,C正确;
D、观察植物细胞的质壁分离,常选择紫色洋葱鳞片叶的外表皮细胞,其液泡含有紫色素,其实验步骤为:撕取紫色洋葱鳞片叶外表皮→制片→观察→滴加蔗糖溶液→观察,D正确。
故选A。
35. 科学思维方法和科学实验方法在探究生物学问题过程中非常重要,下列有关方法不合理的是( )
A. 用差速离心法分离哺乳动物成熟红细胞的细胞器
B. 用同位素标记法研究分泌蛋白的合成与运输
C. 用荧光标记法研究细胞膜结构的特点
D. 用不完全归纳法推测动物和植物的统一性
【答案】A
【解析】
【分析】哺乳动物成熟红细胞中没有众多的细胞器和细胞核,可用于提取纯净的细胞膜;用物理性质特殊的同位素来标记化学反应中原子的去向,就是同位素标记法;细胞膜的结构特点是具有一定的流动性;归纳法分为完全归纳法和不完全归纳法,科学研究中经常运用不完全归纳法。
【详解】A、哺乳动物成熟红细胞中没有细胞器,A错误;
B、用3H标记的亮氨酸研究分泌蛋白的合成与运输,这属于同位素标记法,B正确;
C、分别用红色和绿色的荧光染料标记人、鼠细胞表面的蛋白质,诱导两细胞融合,一段时间后发现2种颜色的荧光均匀分布,证明了细胞膜的结构特点—具有一定的流动性,C正确;
D、归纳法分为完全归纳法和不完全归纳法,施莱登和施旺观察了部分动植物的组织细胞,运用不完全归纳法推测动物和植物的统一性,D正确。
故选A。
36. 研究发现,秀丽隐杆线虫发育过程中有131个细胞通过细胞凋亡被去除,成虫体内共有959个细胞。下列有关叙述错误的是( )
A. 细胞凋亡是由基因所决定的细胞自动结束生命的过程
B. 细胞凋亡是在不利因素的影响下正常代谢中断引起的
C. 细胞凋亡使细胞自主有序地死亡,对生物体是有利的
D. 秀丽隐杆线虫体内细胞凋亡的同时也可能产生新细胞
【答案】B
【解析】
【分析】细胞凋亡和细胞坏死的比较是常考知识。细胞凋亡是由基因决定的,属于正常的生命现象,对生物体有利;细胞坏死是由外界环境因素引起的是不正常的细胞死亡,对生物体有害。
【详解】A、细胞凋亡是由基因控制的程序性死亡,A正确;
B、细胞坏死是在不利因素的影响下正常代谢中断引起的,B错误;
C、细胞凋亡由基因所决定的细胞自动结束生命的过程,属于生理性死亡,对生物体是有利的,C正确;
D、生物体内细胞凋亡与细胞增殖并不是矛盾的,因此秀丽隐杆线虫体内细胞凋亡的同时也可能产生新细胞,D正确。
故选B。
37. 如图是某生物的细胞分裂示意图,下列叙述错误的是( )
A. 据图分析可知,图示表示的是动物细胞的有丝分裂过程
B. ①时期为分裂间期,主要进行DNA的复制和有关蛋白质的合成
C. ②时期为分裂前期,细胞中的染色体数是该生物体细胞中的2倍
D. ④时期的染色体行为是保证子细胞中的染色体数与亲代相同的关键
【答案】C
【解析】
【分析】分析题图可知:①细胞处于间期(有丝分裂间期),②细胞处于有丝分裂前期,③细胞处于有丝分裂中期,④细胞处于有丝分裂后期,⑤细胞处于有丝分裂末期。
【详解】A、分析题图可知:⑤细胞处于分裂末期;图示细胞无细胞壁,有中心体,且在⑤分裂末期,细胞从中部向内凹陷缢裂成两个细胞,故表示的是动物细胞的有丝分裂过程,A正确;
B、分析题图可知:①所示细胞时期,具有核仁和核膜,且含有丝状的染色质,为间期(分裂间期),该时期完成DNA的复制和有关蛋白质的合成,同时细胞有适度的生长,B正确;
C、分析题图可知:②所示细胞时期,纺锤体、染色体和着丝粒(点)出现,且每条染色体包括两条姐妹染色单体,核膜逐渐消失,为有丝分裂前期,该时期染色体数目与该生物体细胞中的相同,C错误;
D、分析题图可知:④所示细胞时期,着丝粒(点)分裂成两个,纺锤丝牵引移向两极,染色体的数量加倍,为有丝分裂后期,该时期可以使染色体精确地平均分配到两个子细胞中,从而保证了子细胞中的染色体数与亲代相同,D正确。
故选C。
38. 下列有关细胞生命历程的叙述,正确的是( )
A. 细胞增殖和细胞凋亡是两个不同的过程,不能在多细胞生物体中同时发生
B. 有丝分裂过程中,染色体的行为变化有利于保持亲子代细胞之间遗传的稳定性
C. 衰老细胞内色素积累形成老年斑,是因为衰老细胞的细胞膜通透性增加
D. 人的成熟红细胞可以进行无丝分裂,分裂过程中没有染色体和纺锤体的形成
【答案】B
【解析】
【分析】1.细胞衰老的特征:
(1)水分减少:细胞内水分减少,结果使细胞萎缩,体积变小,细胞新陈代谢速率减慢;
(2)酶活性低:细胞内多种酶的活性降低;
(3)色素积累:细胞内的色素会随着细胞衰老而逐渐累积,它们会妨碍细胞内物质的交流和传递,影响细胞正常的生理功能;
(4)细胞核体积大:细胞内呼吸速度减慢,细胞核的体积增大,核膜内折,染色质收缩,染色加深;
(5)细胞膜通透性改变:细胞膜通透性功能改变,物质运输功能降低。
2.细胞有丝分裂的意义:由于染色体上有遗传物质DNA,因而在细胞的亲代和子代之间保持了遗传性状的稳定性。
【详解】A、细胞增殖和细胞凋亡是两个不同的过程,能在多细胞生物体中同时发生,A错误;
B、有丝分裂将亲代细胞的染色体经过复制以后,其行为的变化有利于精确地平均分配到两个子细胞中去,这有利于保持亲子代细胞之间遗传的稳定性,B正确;
C、衰老细胞内色素积累形成老年斑,是色素积累的结果,C错误;
D、人的成熟红细胞已经高度分化,不再分裂,其中没有染色体结构,D错误。
故选B。
39. 细胞分裂是生物体重要的生命活动,是生物体生长、发育、繁殖和遗传的基础。下列说法错误的是( )
A. 真核细胞的分裂方式有无丝分裂、有丝分裂和减数分裂
B. 细胞分裂时,细胞内染色体数不会大于核DNA数
C. 细胞无丝分裂时必须进行核DNA的复制和有关蛋白质的合成
D. 着丝粒的分裂仅发生在有丝分裂中期
【答案】D
【解析】
【分析】细胞以分裂的方式进行增殖。细胞在分裂之前,必须进行一定的物质准备:如进行DNA复制和蛋白质合成。细胞增殖包括物质准备和细胞分裂整个连续的过程。真核细胞的分裂方式有有丝分裂、无丝分裂、减数分裂。
【详解】A、真核细胞的分裂方式有无丝分裂、有丝分裂和减数分裂,原核细胞的分裂方式是二分裂,A正确;
B、由于核DNA都是分布在染色体上,而一条染色体在DNA复制前,只含1个DNA;复制后,1条染色体含2个DNA,所以细胞内染色体数只能是小于或等于核DNA数,B正确;
C、细胞无丝分裂时必须进行核DNA的复制和有关蛋白质的合成,只是分裂过程中不形成纺锤体和染色体,C正确;
D、着丝粒的分裂发生在有丝分裂后期和减数第二次分裂的后期,D错误。
故选D。
40. “家”的理念根植于中华民族传统文化当中,下列关于一个家庭内不同个体的描述,正确的是( )
A. 老年人体内的细胞都处于衰老状态
B. 成年人体内依然具有分化程度低的细胞
C. 新生儿体内的细胞不会死亡
D. 新生儿的诞生体现了生殖细胞的全能性
【答案】B
【解析】
【分析】1、细胞分化的概念:在个体发育中,相同细胞的后代,在形态、结构和生理功能上发生稳定性差异的过程。细胞分化过程遗传物质不变,只是基因选择性表达的结果。
2、细胞凋亡是由基因决定的细胞编程序死亡的过程.细胞凋亡是生物体正常的生命历程,对生物体是有利的,而且细胞凋亡贯穿于整个生命历程。
3、衰老细胞的特征:细胞内水分减少,细胞萎缩,体积变小,但细胞核体积增大,染色质固缩,染色加深;细胞膜通透性功能改变,物质运输功能降低;细胞色素随着细胞衰老逐渐累积;有些酶的活性降低;呼吸速度减慢,新陈代谢减慢。
【详解】A、人个体衰老的过程是组成个体的细胞普遍衰老的过程,但老年人体内的细胞并不都是处于衰老状态,A错误;
B、成年人体内依然具有分化程度低的细胞,如:造血干细胞,造血干细胞的分化程度很低,B正确;
C、出生不久的新生儿体内也会有细胞的衰老、死亡,C错误;
D、新生儿的诞生体现了受精卵的全能性,D错误。
故选B。
二、单项选择题
41. 下列关于原核细胞和真核细胞的叙述正确的是( )
A. 常见的原核生物有蓝细菌、乳酸菌、霍乱弧菌、酵母菌等
B. 原核生物和真核生物的DNA都主要分布在细胞质
C. 没有核膜和染色体的细胞一定是原核细胞
D. 含有叶绿素的细胞不一定是真核细胞
【答案】D
【解析】
【分析】生物包括细胞生物和非细胞生物,非细胞生物是指病毒类生物,而细胞生物分为原核生物和真核生物。其中原核生物包括:细菌、蓝藻、放线菌、支原体、衣原体等;真核生物包括:动物、植物、原生动物、低等植物、真菌等。原核细胞和真核细胞最主要的区别就是原核细胞没有核膜包被的典型的细胞核;它们的共同点是均具有细胞膜、细胞质、核糖体和遗传物质DNA。
【详解】A、常见的原核生物有蓝细菌、大肠杆菌、乳酸菌,但酵母菌是真菌,属于真核生物,A错误;
B、原核生物的DNA主要分布在拟核,真核生物的DNA主要分布在细胞核,B错误;
C、成熟的哺乳动物红细胞无细胞核,也没有核膜和染色体,C错误;
D、有些原核生物如蓝细菌,其细胞中有叶绿素和藻蓝素等光合色素,能进行光合作用,D正确;
故选D。
42. 关于下列四图的叙述中,正确的是( )
A. 甲图和丙图分别是构成生物体遗传信息的携带者和生命活动的体现者的基本单位
B. 乙图小麦种子在晒干和烘烤过程中所失去的水相同
C. 若丙图中a为脱氧核糖,则由b构成的核酸初步水解,得到的化合物有4种
D. 在小鼠的体细胞内检测到的化合物丁很可能是蔗糖
【答案】C
【解析】
【分析】细胞中的水包含自由水和结合水。蛋白质的基本单位为氨基酸。核酸的基本单位为核苷酸。
【详解】A、甲图为一种氨基酸,为蛋白质的基本单位,蛋白质是生命活动的主要承担者;丙图为核酸的基本单位,核酸是生物体遗传信息的携带者,A错误;
B、乙图中,小麦种子晒干失去的是自由水,烘烤失去的是结合水,二者不相同,B错误;
C、若丙图中a为脱氧核糖,则b构成的是脱氧核苷酸,是DNA的基本单位。DNA初步水解得到4种脱氧核苷酸,C正确;
D、小鼠的体细胞为动物细胞,不存在蔗糖。蔗糖存在植物细胞中,D错误。
故选C。
43. 食品安全是经济发展水平和人民生活质量的重要标志,如表所示的有关实验设计正确的是( )
选项
探究主题
实验试剂
预期结果
结论
A
某色拉油是否含有脂肪
苏丹Ⅲ染液
红色
含有脂肪
B
某奶粉是否含有蛋白质
双缩脲试剂
砖红色
含有蛋白质
C
某无糖饮料中是否含有葡萄糖
斐林试剂
砖红色
含有还原糖,但不一定是葡萄糖
D
某奶片是否添加淀粉
碘液
蓝色
含有淀粉,不含有蛋白质
A. A B. B C. C D. D
【答案】C
【解析】
【分析】苏丹Ⅲ能把脂肪染成橘黄色,蛋白质与双缩脲试剂发生紫色反应,还原糖与斐林试剂水浴加热产生砖红色沉淀,淀粉遇碘变蓝色。
【详解】A、苏丹Ⅲ能把脂肪染成橘黄色,A错误;
B、蛋白质与双缩脲试剂反应呈紫色,B错误;
C、还原糖与斐林试剂反应生成砖红色沉淀,由于还原糖包括葡萄糖、麦芽糖等,因此某无糖饮料中加入斐林试剂出现了砖红色沉淀,可以说明该饮料中含有还原糖,但不一定是葡萄糖,C正确;
D、奶片加碘变蓝色,说明其中含有淀粉,并不能说明不含蛋白质,D错误。
故选C
【点睛】
44. 下列有关细胞结构与功能的叙述,错误的是
A. 细胞间进行信息交流时不一定需要细胞膜上的受体参与
B. 用台盼蓝鉴定细胞死活的原理是细胞膜的选择透过性
C. 控制细胞器进行物质合成、能量转换等的指令,主要是通过核孔从细胞核到达细胞质的
D. 线粒体内膜上的蛋白质和脂质的比值小于外膜
【答案】D
【解析】
【详解】A、高等植物细胞之间通过胞间连丝进行信息交流,不需要细胞膜上的受体参与,A正确;
B、生物膜具有选择透过性,细胞死亡后,生物膜的选择透过性功能丧失,因此台盼蓝染液能进入细胞内而使细胞着色,B正确;
C、核孔实现了核质之间频繁的物质交换和信息交流,因此控制细胞器进行物质合成、能量转换等的指令,主要通过核孔从细胞核到达细胞质,C正确;
D、线粒体内膜上附着有与有氧呼吸有关的酶,所以内膜上的蛋白质和脂质的比值大于外膜,D错误。
故选D。
45. 为了研究温度对某种酶活性的影响,设置三个实验组:A组(20℃)、B组(40℃)和C组(60℃),测定各组在不同反应时间内的产物浓度(其他条件相同),结果如图。下列有关叙述错误的是( )
A. 三个温度条件下,该酶活性最高的是B组
B. 在t1之前,若A组温度提高10℃,则A组酶催化反应的速度会加快
C. 该实验的无关变量是酶的种类和数量、反应物的浓度和量、除温度外的其他反应条件等
D. 在t2时,C组增加底物的量,则C组产物量会增加
【答案】D
【解析】
【分析】1、酶是由活细胞产生的具有催化作用的有机物,绝大多数酶是蛋白质,极少数酶是RNA。
2、酶的特性:高效性、专一性和作用条件温和的特性。
3、影响酶活性的因素主要是温度和pH,在最适温度(pH)前,随着温度(pH)的升高,酶活性增强;到达最适温度(pH)时,酶活性最强;超过最适温度(pH)后,随着温度(pH)的升高,酶活性降低。另外低温酶不会变性失活,但高温、pH过高或过低都会使酶变性失活。
4、分析题图:题图是研究温度对某种酶活性的影响时,设置的三个实验组:A组(20℃)、B组(40℃)和C组(60℃),测定各组在不同反应时间内的产物浓度(其他条件相同)的结果图,由图可知,在40℃酶的活性最高,其次是20℃时,60℃条件下,由于温度过高,t1时酶已失活。
【详解】A、分析曲线图可知在B组(40℃),反应到达化学平衡所需要的时间最短,故三个温度(20℃、40℃、60℃)条件下,40℃时该酶的活性最高,A正确;
B、在这三种温度中,40℃该酶的活性最强,在时间t1之前,限制A组酶促反应速率的因素是自变量温度,如果A组温度提高10℃,那么A组酶催化反应的速度会加快,B正确;
C、题意分析,本实验的目的是研究“温度对某种酶活性的影响”,因此,自变量为不同的温度,因变量是酶促反应的速率,其它影响酶促反应速率的反应条件均为无关变量,要求相同且适宜,C正确;
D、在时间t2时,C组的酶已经完全失活,所以增加底物的量,其产物的总量也不会改变,D错误。
故选D。
46. 如图是光合作用和细胞呼吸过程中某些物质相互转化的示意图,其中C1、C2、C3、C6分别代表物质中含有的碳原子个数。下列叙述正确的是( )
A. ①③过程均需要光反应产生的ATP
B. ②既可以发生在细胞质基质也可以发生在线粒体基质
C. ④过程中释放的能量大部分储存在ATP中
D. ⑤过程产生的C2可用澄清石灰水检测
【答案】B
【解析】
【分析】分析题图可知:图中①③皆为光合作用暗反应阶段,其中①为CO2的固定,③为C3的还原;②④⑤为细胞呼吸过程,④为细胞呼吸的第一阶段,②可能为有氧呼吸的第二阶段或无氧呼吸的第二阶段,⑤为无氧呼吸的第二阶段。
【详解】A、分析题图可知:图中①③皆为光合作用暗反应阶段,其中①为CO2的固定,③为C3的还原,只有③C3的还原需要光反应阶段提供ATP,A错误;
B、分析题图可知:②可能为有氧呼吸的第二阶段或无氧呼吸的第二阶段,若为有氧呼吸的第二阶段,发生场所为线粒体基质,若为无氧呼吸的第二阶段,发生场所是细胞质基质,B正确;
C、分析题图可知:④为细胞呼吸的第一阶段,该阶段释放的能量少部分储存在ATP中,大部分以热能丧失,C错误;
D、分析题图可知:⑤为无氧呼吸的第二阶段,该阶段产生的C2是酒精,应用酸性重铬酸钾检测,D错误。
故选B。
47. 如图表示在适宜的光强度、温度和水分等条件下,某实验小组所测得的甲、乙两种植株叶片O2生成速率与CO2浓度的关系,下列说法正确的是( )
A. 若将纵轴改为“CO2的吸收速率”,坐标系的生物学意义不变
B. 若将甲、乙植株置于同一玻璃钟罩内甲植株将先于乙死亡
C. 适当提高温度,a点将左移,b点将右移
D. a点时,甲植株叶肉细胞的光合速率与呼吸速率相等
【答案】B
【解析】
【分析】影响光合作用的环境因素。
1、温度对光合作用的影响:在最适温度下酶的活性最强,光合作用强度最大,当温度低于最适温度,光合作用强度随温度的增加而加强,当温度高于最适温度,光合作用强度随温度的增加而减弱。
2、二氧化碳浓度对光合作用的影响:在一定范围内,光合作用强度随二氧化碳浓度的增加而增强。当二氧化碳浓度增加到一定的值,光合作用强度不再增强。
3、光照强度对光合作用的影响:在一定范围内,光合作用强度随光照强度的增加而增强。当光照强度增加到一定的值,光合作用强度不再增强。
【详解】A、若将纵轴改为“CO2的吸收速率”表示净光合速率,而O2的生成速率表示总光合速率,故坐标系的生物学意义改变,A错误;
B、由于甲植物能够进行光合作用的二氧化碳浓度高于乙,故若将甲、乙植株置于同一玻璃钟罩内甲植株将先于乙死亡,B正确;
C、适当提高温度,则温度的变化将不再是光合作用的最适温度,与光合速率有关酶的活性会下降,则a点将右移,C错误;
D、a点时,甲植株叶片总光合速率为零,D错误。
故选B。
48. 有关“一定”的说法正确的有几项( )
①光合作用一定要在叶绿体中进行 ②有细胞结构的生物遗传物质一定是DNA ③有氧呼吸的第二、三阶段一定在线粒体中进行 ④酶催化作用的最适温度一定是37℃ ⑤没有细胞结构的生物一定是原核生物 ⑥有H2O生成一定不是无氧呼吸 ⑦产生CO2一定不是无氧呼吸产生乳酸的过程
A. 3 B. 4 C. 5 D. 2
【答案】A
【解析】
【分析】1、原核生物,没有叶绿体,也可能进行光合作用;没有线粒体,也可能进行有氧呼吸;2、病毒没有细胞结构;3、不同酶的最适温度可以不同;4、原核细胞和真核细胞内都含有DNA和RNA两种核酸,但是遗传物质都是DNA;5、无氧呼吸没有水的生成;6、产生CO2的呼吸过程为有氧呼吸或者酒精式无氧呼吸。
【详解】①原核生物,没有叶绿体,也可能进行光合作用,①错误;
②原核细胞和真核细胞内都含有DNA和RNA两种核酸,但是遗传物质都是DNA,②正确;
③原核生物没有线粒体,也可能进行有氧呼吸,③错误;
④不同酶的最适温度可以不同,④错误;
⑤原核生物有细胞结构,没有细胞结构的生物一定是病毒,⑤错误;
⑥无氧呼吸没有水的生成,有H2O生成一定不是无氧呼吸 ,⑥正确;
⑦产生CO2的呼吸过程为有氧呼吸或者产生酒精的无氧呼吸,⑦正确;
综上分析可知,正确的有②⑥⑦,共3项,A正确。
故选A。
49. 下列有关细胞生命历程的说法不正确的有几项( )
①细胞生长过程中,核糖体的数量增加,物质交换效率增强②细胞分化,核遗传物质没有发生改变,但蛋白质的种类有变化③小鼠体细胞经核移植培育成小鼠体现动物细胞细胞核具有全能性④衰老的细胞内多种酶活性降低,染色质收缩,但有的基因还在表达⑤细胞的分裂、分化、衰老、凋亡和坏死对生物体均有积极的意义
A. 二项 B. 三项 C. 四项 D. 五项
【答案】B
【解析】
【分析】细胞分化是指在个体发育中,由一个或一种细胞增殖产生的后代,在形态、结构和生理功能上发生稳定性差异的过程;细胞分化的实质是基因的选择性表达。
【详解】①细胞生长过程中,细胞体积增大,但相对表面积减小,物质交换效率降低,①错误;
②细胞分化的实质是基因的选择性表达,因此核遗传物质没有发生改变,但蛋白质的种类有变化,②正确;
③小鼠体细胞经核移植技术培育成小鼠,即动物细胞核有发育成完整个体的潜能,故体现了动物细胞细胞核具有全能性,③错误;
④衰老的细胞内多种酶活性降低,染色质收缩,但调控细胞衰老的基因仍在表达,④正确;
⑤细胞的分裂、分化、衰老、凋亡对生物体均具有积极的意义,而细胞坏死是由于外界不利因素影响下,导致细胞正常代谢活动受损或中断而引起的细胞损伤和死亡,对细胞是有害的,⑤错误。
故选B。
50. 如图1和图2表示有丝分裂不同时期染色体和核DNA的数量关系,下列有关叙述不正确的是( )
A. 观察染色体形态和数目的最佳时期处于图1的C→D段
B. 图1中D→E段的细胞染色体数目加倍,但核DNA含量不变
C. 图2中a对应图1中的A→B段,c对应图1中的E→F段
D. 有丝分裂过程不会出现图2中d所示的情况
【答案】C
【解析】
【分析】
分析图1:图1表示有丝分裂过程中染色体与核DNA之比,其中BC段表示每条染色体上DNA含量由1个变为2个,是由于间期DNA的复制;CD段表示每条染色体含有2个DNA分子,处于有丝分裂前期和中期;DE表示每条染色体上的DNA由2个变为1个,是由于后期着丝点的分裂;EF段表示有丝分裂后期和末期;分析图2:a、c表示染色体∶DNA=1∶1;b表示染色体∶DNA=1∶2;d表示染色体∶DNA=2∶1,这种情况不存在。
【详解】A、图1中的CD段包括有丝分裂G2期、前期和中期,中期是观察染色体形态和数目的最佳时期,A正确;
B、图1中D→E段形成的原因是着丝粒分裂,此时细胞中染色体数目加倍,但核DNA含量不变,B正确;
C、图2中a染色体数为4n,表示有丝分裂后期,对应图1中的E→F段,c时期染色体与核DNA的数量比a时期减少一半,对应图1中的A→B段或有丝分裂末期即E→F段,C错误;
D、图2中d表示染色体∶DNA=2∶1,有丝分裂过程中这种情况不存在,D正确。
故选C。
第Ⅱ卷非选择题
51. 哺乳动物成熟红细胞不含细胞核和复杂的细胞器,常被用作科学研究的材料。实验人员测定任氏血中葡萄糖含量,通过其变化反映人成熟红细胞在保存过程中的代谢能力,实验步骤如下:
步骤一:从人的血液中分离得到成熟红细胞,加入含有葡萄糖的任氏液(成分与血浆相似),混合成为任氏血,测定任氏血中初始葡萄糖含量。
步骤二:将任氏血灌入血袋,在适宜条件下保存。
步骤三:5小时后,测定任氏血中葡萄糖的含量,分析数据。
请回答下列问题:
(1)上述实验步骤中的对照实验操作是______。
(2)成熟红细胞通过______方式吸收葡萄糖,人成熟红细胞中钾离子的浓度比任氏血中高将近30倍,推测红细胞吸收钾离子需要的条件是______。
(3)哺乳动物红细胞在清水中能迅速吸水涨破,有人推测这可能与细胞膜上的水通道蛋白有关。水通道蛋白能介导水分子跨膜运输,显著提高了水分子的运输速率。请以甲乙两组哺乳动物红细胞为材料,设计实验,验证这个推测是正确的。请完善一下实验思路和预期实验结果。
①将甲组红细胞膜中的蛋白质破坏,乙组红细胞______;
②将两组细胞同时置于______中;
③一段时间后测定两组细胞吸水涨破所需的时间。
④若______,说明推测正确。
(4)蛋白A是存在于多种组织细胞膜表面的蛋白质,为验证蛋白A是否为水通道蛋白,研究者选用细胞膜中缺乏此蛋白的非洲爪蟾卵母细胞进行实验,处理及结果如表。
实验组号
在等渗溶液中进行的处理
在低渗溶液中测定卵细胞的水通透速率(cm/s·10-4)
Ⅰ
向卵母细胞注入微量水(对照)
27.9
Ⅱ
向卵母细胞注入蛋白A的mRNA
210.0
Ⅲ
将部分Ⅱ组细胞放入含HgCl2的等渗溶液中
80.7
Ⅳ
将部分III组细胞放入含试剂M的等渗溶液中
188.0
注:卵母细胞接受蛋白A的mRNA后可以合成蛋白A,并将其整合到细胞膜上
①与Ⅰ组细胞相比,Ⅱ组细胞对水的通透性______。
②Ⅱ和Ⅲ组实验结果说明HgCl2对蛋白A的功能有______作用。
③Ⅲ和Ⅳ组实验结果说明试剂M能够使蛋白A的功能______,推测HgCl2没有改变蛋白A的氨基酸序列,
而是破坏了蛋白A的______。
④综合上述结果,可以得出蛋白A(是/否)______为水通道蛋白。
【答案】(1)测定初始葡萄糖含量
(2) ①. 协助扩散 ②. 主动运输
(3) ①. 不做处理 ②. 蒸馏水 ③. 乙组吸水涨破所需时间小于甲组
(4) ①. 增大 ②. 抑制 ③. 部分恢复 ④. 空间结构 ⑤. 是
【解析】
【分析】实验设计的原则有:科学性原则、对照原则、单一变量原则和平行重复原则等。从做题的角度出发,在设计实验时,应着重注意单一变量原则和对照原则。单一变量原则即一个实验中只能有一个自变量,即实验过程中欲处理的实验因素,其他实验条件各组应当一致,以避免或减少无关变量和额外变量的干扰。对照原则是设计和实施实验的准则之一。通过设置实验对照对比,排除无关变量的影响,增加实验结果的可信度和说服力。
【小问1详解】
上述实验步骤中起对照作用的操作是测定初始葡萄糖含量,通过葡萄糖的变化情况来反映人成熟红细胞代谢能力。
【小问2详解】
成熟红细胞吸收葡萄糖需要载体协助,不消耗能量,属于协助扩散,人成熟红细胞中钾离子的浓度比任氏血中高将近30倍,可见钾离子是逆浓度梯度进入红细胞的,为主动运输,需要载体和能量。
【小问3详解】
根据题意,要验证哺乳动物红细胞在低渗溶液中能迅速吸水涨破,与水通道蛋白有关,则根据实验的单一变量原则和对照性原则,设计实验步骤为:①将甲组红细胞膜中的蛋白质破坏,乙组红细胞不做处理;
②将两组细胞同时置于蒸馏水中;
③测定两组细胞吸水涨破所需的时间;
④若乙组吸水涨破所需时间短,说明推测正确。
【小问4详解】
①根据表格数据可知,与Ⅰ组细胞相比,Ⅱ组细胞对水的通透性增大。
②将部分II细胞放入含HgCl2的等渗溶液中,在低渗溶液中测定卵细胞的水通透速率为80.7,远远低于实验Ⅱ组的210.0,说明HgCl2对蛋白A的功能有抑制作用。
③Ⅲ和Ⅳ组实验结果中,在低渗溶液中测定卵细胞的水通透速率Ⅳ>Ⅲ,说明试剂M能够使蛋白A的功能部分恢复,故可推测HgCl2没有改变蛋白A的氨基酸序列,而是破坏了蛋白A的空间结构。
④综合上述结果,可以得出蛋白A是水通道蛋白的结论。
52. 图甲是某绿色植物细胞内生命活动示意图,其中①~⑤表示生理过程,A、B、C、D表示生命活动产生的物质。图乙为该植物的光合速率、呼吸速率随温度变化的曲线图,请分析回答:
(1)图甲中过程①的场所是______,过程④的场所是_____,A表示_____,D表示_____。
(2)据图乙分析,温室栽培该植物,为了获得最大经济效益,应控制的最低温度为_____℃。图中_____点光合作用制造的有机物是呼吸作用消耗有机物的两倍。
(3)图乙中A点时,叶肉细胞中O2的移动方向是______。
(4)研究者用含18O的葡萄糖追踪根细胞有氧呼吸中的氧原子,其转移途径是______。
(5)若光照强度突然减弱,短时间内叶绿体中含量随之减少的物质有______(填序号:①C5、②ATP、③NADPH、④C3)。
【答案】(1) ①. 细胞质基质 ②. 类囊体薄膜 ③. 丙酮酸 ④. ATP和NADPH
(2) ①. 20 ②. B、D
(3)从叶绿体移向线粒体、从叶绿体移向细胞外
(4)葡萄糖→丙酮酸→二氧化碳 (5)①②③
【解析】
【分析】分析图甲:①表示有氧呼吸的第一阶段,反应场所在细胞质基质;②表示有氧呼吸的第二阶段,反应场所在线粒体基质,③表示有氧呼吸的第三阶段,反应场所在线粒体内膜,④表示光合作用的光反应阶段,反应场所在叶绿体的类囊体薄膜上;⑤表示光合作用的暗反应阶段,反应场所在叶绿体基质,物质A表示丙酮酸;D表示ATP和NADPH。分析图乙:温室栽培该植物,为获得最大经济效益,应该保持植物的净光合积累量是最大,即净光合速率最大。
【小问1详解】
图甲中①表示有氧呼吸的第一阶段,反应场所在细胞质基质;④表示光合作用的光反应阶段,反应场所在叶绿体的类囊体薄膜上;物质A为丙酮酸,物质D表示ATP和NADPH,用于暗反应中C3的还原。
【小问2详解】
据乙图分析,温室栽培该植物,为获得最大经济效益,应该保持植物的净光合积累量是最大的,达到最大值的最低温度为20℃时;图中B、D两点净光合作用强度等于呼吸作用强度,光合作用制造的有机物是呼吸作用消耗有机物的两倍。
【小问3详解】
A点时,该植物的光合作用强度等于呼吸作用强度,叶肉细胞光合作用强度大于呼吸作用强度,所以此时光合作用产生的氧气从叶绿体移向线粒体被呼吸作用利用、从叶绿体移向细胞外。
【小问4详解】
根细胞只进行呼吸作用,有氧呼吸过程中,葡萄糖中氧的转移途径是葡萄糖→丙酮酸→二氧化碳。
【小问5详解】
若光照强度突然减弱,则光反应产生的ATP和[H]减少,C3的还原减弱,但CO2的固定不变,则短时间内,C3含量增加,C5含量减少,故选①②③。
53. 图表示细胞的生物膜系统的部分组成在结构与功能上的联系。其中COPⅠ、COPⅡ是不同种类的囊泡,可以介导“货物”如蛋白质在甲与乙之间的运输。请据图回答以下问题。
(1)细胞能够吞噬细菌以及分泌蛋白质都离不开生物膜系统在结构上的统一和功能上的联系,其一囊泡膜、细胞膜、细胞器膜具有相同的基本支架[ ]______(分别填数字和名称),其二生物膜在结构上具有______(填结构特点)。
(2)膜功能的复杂程度与膜蛋白密切相关。吞噬细胞细胞膜由于具有[ ]______(分别填数字和成分)而能够识别细胞外细菌并将其吞噬;甲状腺滤泡上皮细胞可以逆浓度梯度运输碘,而不能运输某些离子,体现了细胞膜具有______的功能。
(3)可以利用技术研究“货物”转运过程。COPⅡ囊泡负责从甲______(细胞器名称)向乙运输“货物”。若定位在甲中的某些蛋白质偶然掺入到乙中,则图中的______可以帮助实现这些蛋白质的回收。
(4)溶酶体起源于______(细胞器名称)。除了图中所示的功能外,溶酶体还能______
【答案】(1) ①. 3磷脂双分子层 ②. 一定的流动性
(2) ①. 2糖蛋白 ②. 控制物质进出细胞
(3) ①. 内质网 ②. COPⅠ
(4) ①. 高尔基体 ②. 分解衰老损伤的细胞器
【解析】
【分析】1、分析左图可知:图示表示细胞的生物膜系统的部分组成在结构与功能上的联系,其中COPⅠ、COPⅡ是囊泡,可以介导蛋白质在甲与乙之间的运输;甲是内质网;乙是高尔基体。
2、分析右图可知:1为载体蛋白,2为糖蛋白,3为磷脂双分子层。
【小问1详解】
分析右图可知:1是载体蛋白,2为糖蛋白,3为磷脂双分子层;其一囊泡膜、细胞膜和细胞器膜具有相同的基本支架,即3磷脂双分子层,其二生物膜在结构上具有一定的流动性。
【小问2详解】
分析右图可知:1是载体蛋白,2为糖蛋白,3为磷脂双分子层;2糖蛋白与细胞表面的识别密切相关,所以吞噬细胞细胞膜是由于具有2糖蛋白而能够识别细胞外细菌并将其吞噬;甲状腺滤泡上皮细胞可以逆浓度运输碘,而不能运输某些离子,体现了细胞膜具有控制物质进出细胞的功能,即细胞需要的营养物质可以从外界进入细胞,细胞不需要的物质不容易进入细胞。
【小问3详解】
分析左图可知:甲是内质网,乙是高尔基体,COPⅠ、COPⅡ是不同种类囊泡,COPⅠ来自高尔基体并移向内质网与内质网融合,COPⅡ来自内质网,移向高尔基体,与高尔基体融合;若定位在内质网中的某些蛋白质偶然掺入到高尔基体中,则图中COPⅠ可以帮助实现这些蛋白质的回收。
【小问4详解】
分析左图可知:溶酶体起源于高尔基体;除了图中所示吞噬并杀死侵入细胞的病菌,溶酶体还能分解衰老损伤的细胞器。
相关试卷
这是一份广东省广州市2022-2023学年高一上学期期末联考生物试题,共9页。试卷主要包含了考生必须保证答题卡的整洁等内容,欢迎下载使用。
这是一份2022-2023学年广东省广州市五中高一上学期期末模拟测试生物试题(解析版),共19页。试卷主要包含了单项选择题等内容,欢迎下载使用。
这是一份2022-2023学年湖南省衡阳市耒阳市二中高一上学期期末生物试题含解析,共20页。试卷主要包含了单选题,多选题,综合题等内容,欢迎下载使用。

