河北省衡水中学2017届高三上学期第一次调研考试(A卷)生物试题解析
展开第I卷(23题46分)
一、选择题(毎小题所给选项只有一项符合题意)
1.生物学是一门以实验为基础的科学,下面有关科学家的经典实验及结论,叙述错误的是
A.施莱登、施旺的细胞学说指出细胞通过分裂产生新细胞 [来源:学科网]
B.科学家在电镜下看到细胞膜呈现出暗—亮—暗三层结构,大胆提出生物膜都由蛋白质—脂质—蛋白质三层结构构成
C.卡尔文用14C标记的14CO2供小球藻进行光合作用,发现碳在光合作用中的转移途径为14CO2→14C3→(14CH2O)
D.赫尔希和蔡斯利用同位素标记的T2噬菌体侵染细菌实验,证实了DNA是遗传物质,但没有证实蛋白质是否是遗传物质
2.下列关于酒精在生物实验中的相关应用,叙述不正确的是
A.在使用苏丹Ⅲ鉴定脂肪的实验中,酒精的作用是洗去实验材料上的浮色
B.无水酒精在绿叶中色素的提取和分离实验中起到提取色素的作用
C.探究酵母细胞呼吸的方式实验中,用酸性条件下的重铬酸钾溶液检验酒精会变成灰绿色
D.在观察DNA和RNA分布的实验中,可用酒精来改变细胞膜通透性,加速染色剂进入细胞[来源:Zxxk.Com]
3.人们经常食用的牛、羊、猪等肉类和白菜、土豆等蔬菜,经消化吸收后,其中的成分可被转化为人体的组成成分。对以上事实解释合理的是
A.组成生物体细胞的化学元素在无机自然界都能找到
B.在不同生物的细胞内,组成它们的化学元素和化合物种类大体相同
C.组成生物体细胞的生物分子都是以碳链作为骨架
D.不同生物的细胞内,组成它们的化学元素的含量大体相同
4.关于真核细胞结构和功能的叙述,错误的是
A.水在光下分解发生在叶绿体的类囊体薄膜上
B.核孔可实现细胞核与细胞质之间进行信息交流的通道
C.正常情况下,溶酶体执行功能时伴随其膜组分的更新
D.水稻细胞的中心体参与有丝分裂过程中纺锤体形成
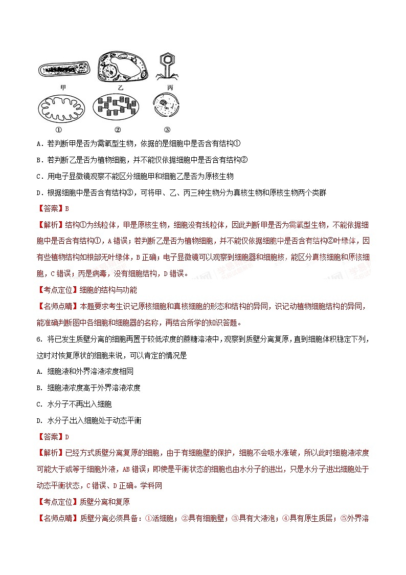
5.结合图形分析下列说法,正确的是
A.若判断甲是否为需氧型生物,依据的是细胞中是否含有结构①
B.若判断乙是否为植物细胞,并不能仅依据细胞中是否含有结构②
C.用电子显微镜观察不能区分细胞甲和细胞乙是否为原核生物
D.根据细胞中是否含有结构③,可将甲、乙、丙三种生物分为真核生物和原核生物两个类群
6.将已发生质壁分离的细胞再置于较低浓度的蔗糖溶液中,观察到质壁分离复原,直到细胞体积稳定下列,这时对恢复原状的细胞来说,可以肯定的情况是
A. 细胞液和外界溶液浓度相同
B. 细胞液浓度高于外界溶液浓度
C. 水分子不再出入细胞
D. 水分子出入细胞处于动态平衡
7.下列物质吸收方式中,符合下图所示的两种曲线的是
A.肾小管吸收原尿中的葡萄糖
B.胃黏膜上皮细胞吸收食物中的乙醇
C.神经纤维受刺激时的Na+内流
D.肝细胞从组织液中吸收氨基酸
8.下列有关细胞膜的叙述,正确的是
A. 细胞膜两侧的离子浓度差是通过自由扩散实现的
B. 细胞膜与线粒体膜、核膜中所含蛋白质的功能相同
C. 分泌蛋白质分泌到细胞外的过程存在膜脂的流动现象
D. 膜中的磷脂分子是由胆固醇、脂肪酸和磷酸组成的
9.下列有关细胞中的有机物说法正确的是
A.ATP化学组成中含有核糖核苷酸 B.胆固醇参与动物细胞膜的构建
C.遗传物质可以使RNA D.蛋白质与双缩脲试剂反应需沸水浴
10.“有氧运动”近年来成为一个很流行的词汇,得到很多学者和专家的推崇,它是指人体吸入的氧气与需求相等,达到生理上的平衡状态。如图所示为人体运动强度与血液中乳酸含量和氧气消耗率的关系。结合所学知识,分析下列说法正确的是
A. ab段为有氧呼吸,bc段为有氧呼吸和无氧呼吸,cd段为无氧呼吸
B. 运动强度大于c后,肌肉细胞CO2的产生量将大于O2消耗量
C. 无氧呼吸使有机物中的能量大部分以热能散失,其余储存在ATP中
D. 若运动强度长期超过c,会因为乳酸大量积累而使肌肉酸胀乏力
11.现将某植物放入一个密封的玻璃钟罩内培养,罩中养有以此植物为食的小动物,罩内的氧气用18O标记。给予光照若干天后,下列有关叙述正确的是
A.18O 既能在植物体内的有机物中出现,也能在动物体的有机物中出现
B.该植物固定CO2用于合成有机物,CO2都要穿过3层膜性结构
C.18O 首先出现在C3化合物中
D.有氧呼吸第一阶段所释放能量都转移到ATP中去了
12.将叶面积相等的甲、乙两种植物的叶片分别放置在相同体积、温度适宜且恒定的密闭小室中,给予充足的光照,下列有关说法正确的是
A.甲、乙两叶片的光合作用强度一定相同
B.甲、乙两叶片的光合作用强度在一段时间后都将逐渐下降
C.若实验一段时间后,甲叶片所在小室中的CO2浓度较乙低,则甲叶片呼吸强度一定比乙低
D.若实验一段时间后,甲叶片所在小室中的CO2浓度较乙低,则甲固定CO2的能力较低
13.如图是细胞中几种重要化合物的元素组成。下列相关叙述中,错误的是
A.植物组织培养过程中,如果缺乏了Mg元素,植物的叶片呈黄色
B.蛋白质若含Fe或S元素,这些元素一定位于R基团中
C.ATP中含有腺嘌呤
D.人体缺乏I元素,促甲状腺激素释放激素分泌减少
14.下列有关“用高倍显微镜观察叶绿体和线粒体”实验的叙述中,正确的是
A.为简化操作过程,可用同一个材料同时观察线粒体和叶绿体
B.两个实验都必须使实验材料保持有水状态
C.由于二者都具有双层膜结构,因此高倍镜下不易区分
D.甲基绿、吡罗红染色剂可分别将叶绿体、线粒体染成绿色和红色
15.某生物小组用某种酶进行了三组实验,有关实验的结果如图所示,下列说法正确的是
A.本实验研究的酶有麦芽糖酶和蔗糖酶
B.三组实验能够证明酶具有专一性、高效性和温和性
C.通过实验可以证明该种酶活性最大时的条件接近30 ℃、pH=7
D.在 pH=5或温度为 20 ℃的情况下该酶活性下降的原因相同
16.酶是细胞代谢不可缺少的催化剂,ATP是一切生命活动的直接能源物质。如图是ATP中磷酸键逐级水解的过程图,下列说法不正确的是
A.绿色植物叶肉细胞内,叶绿体和线粒体均能合成ATP,但两者合成ATP的用途不同
B.酶a~c催化的反应(底物的物质的量相同),产生⑤最少的是Ⅲ过程
C.酶a发挥作用时一般伴随着放能反应的进行
D.②是组成HIV遗传物质的单体之一
17.甲图是细胞呼吸示意图,乙图是某细胞器结构示意图。下列说法中正确的是
A.①②④阶段均放出少量能量
B.水参与第④阶段的反应,该过程发生在乙图中的b处
C.人体细胞分解等量的葡萄糖,③阶段释放CO2的量是④阶段的
D.①⑤分别发生在乙图中的a、c处[来源:学科网]
18.以下甲、乙两图都表示某植物的非绿色器官CO2释放量和O2吸收量的变化。下列相关叙述不正确的是
A.甲图中氧浓度为a时的情况对应的是乙图中的A点
B.甲图中氧浓度为b时的情况对应的是乙图中的D点
C.甲图的a、b、c、d四种浓度中c是最适合贮藏的
D.甲图中氧浓度为d时没有酒精产生
19.植物甲与植物乙的净光合速率随叶片温度(叶温)变化的趋势如图所示。错误的是
A.植物甲和乙光合作用所需要的能量都来自于太阳能
B.叶温在36~50℃时,植物甲的净光合速率比植物乙的高
C.叶温为25℃时,植物甲的光合与呼吸作用强度的差值不同于植物乙的
D.叶温为35℃时,甲、乙两种植物的光合与呼吸作用强度的差值均为0
20.关于叶绿素的叙述错误的
A.叶绿素a和叶绿素b都含有镁元素
B.被叶绿素吸收的光可用于光合作用
C.叶绿素a和叶绿素b在红光区的吸收峰值不同
D.植物呈现绿色是由于叶绿素能有效地吸收绿光
21.下列有关光合作用的几个实验,不可能出现的实验结果是
选项 | 实验操作处理 | 实验结果 |
A | 绿叶移至玻璃罩内检验放射性 | 叶内淀粉含14C |
B | 绿叶叶绿素检验吸收光谱 | 吸收了红光和蓝紫光 |
C | 绿叶色素溶液加碘液检验 | 溶液不呈蓝色 |
D | 绿叶处理后的绿叶碘蒸气检验 | 遮光处不呈蓝色 |
22.下图为物质出入细胞的四种方式的示意图,判断下列相关说法中正确的是
A.影响A、B方式的因素分别是浓度差和载体蛋白数量
B.向细胞中注入某种呼吸抑制剂,则 C、D方式受影响最大
C.氨基酸和葡萄糖进入红细胞的方式相同,都是C方式
D.上述4种运输方式的实现均能体现细胞膜的流动性
23.取生理状态相同的某种植物,新鲜叶片若干,去除主脉后剪成大小相同的小块儿,随机分成三等份,之后分别放入三种浓度的蔗糖溶液(甲、乙、丙)中,一定时间后测得钾的浓度变小,乙的浓度不变,丙的浓度变大。假设蔗糖分子不进出细胞,则关于这一实验结果,下列说法正确的是
A.实验前,丙的浓度>乙的浓度>甲的浓度
B.乙的浓度不变是因为细胞内蔗糖浓度与乙的浓度相等
C.实验中,细胞与蔗糖溶液间的水分移动属于协助扩散
D.甲、丙的浓度变化是由水分在细胞与蔗糖溶液间移动引起的
第Ⅱ卷(44分)
二、非选择题
24.(20分)回答下列与高中生物实验有关的问题:
(1)在验证还原性糖的实验中,选择甘蔗为生物材料,实验过程和方法规范,但没有观察到相应的显著颜色变化,原因可能是 。
(2)观察植物细胞的质壁分离与复原现象:为便于观察,选用紫色洋葱鳞片叶外表皮最佳,原因是 。
(3)探究温度对酶活性的影响实验中,使用过氧化氢酶往往不能达到预期实验结果,其原因是 。
(4)如果用纸层析法对小球藻的色素进行分离,其利用的原理是色素在层析液中的 不同,扩散最快的一条色素带呈 色,该色素主要吸收 光,该色素主要分布在 上。
(5)图一表示人体某种酶在适宜的温度和PH条间下,作用于一定量的底物时,生成物量与反应时间的关系。在140分钟后曲线变成水平,这是因为 。若其他条件不变,将该酶的浓度增加一倍,请在答卷的图一上画出生成物量变化的曲线。图二表示酶促反应速度与底物浓度的关系。若酶量增加一倍,曲线如何变化?请在答卷的图二上画出。
25.(24分)图1表示植物的某个叶肉细胞中的两种膜结构以及在这两种膜上发生的生化反应,图2为某种细胞器的模式图,请回答下列问题。
[来源:Zxxk.Com]
(1)图1中膜结构 (填“甲”或“乙”)中的反应会发生图2中,发生的场所是图2中的 (填标号),图1中膜结构 (填“甲”或“乙”)中的反映昼夜不停。
(2)该叶肉细胞中除了图1所示的两种膜结构所属的细胞器外,还有 具有双层膜结构;除了图2所示结构中含有色素外,还有 也含有色素。
(3)若图1中膜结构甲释放的O2的量与膜结构乙需要的O2的量相等,表明表明叶肉细胞的光合作用速率 (填“>”、“=”、“小于”)呼吸速率。
(4)图二中②处含有与光合作用 反应有关的酶,当光照强度减弱时,②处 (填“C3”、“C5 ”或)含量会间减少。[来源:学*科*网Z*X*X*K]
河北省衡水中学2023-2024学年高三上学期第一次调研考试生物试题: 这是一份河北省衡水中学2023-2024学年高三上学期第一次调研考试生物试题,共11页。试卷主要包含了选择题,非选择题等内容,欢迎下载使用。
河北省衡水中学2017届高三上学期第一次调研考试(B卷)生物试题解析: 这是一份河北省衡水中学2017届高三上学期第一次调研考试(B卷)生物试题解析,文件包含精品解析全国百强校河北省衡水中学2017届高三上学期第一次调研考试B卷生物试题解析解析版doc、精品解析全国百强校河北省衡水中学2017届高三上学期第一次调研考试B卷生物试题解析原卷版doc等2份试卷配套教学资源,其中试卷共25页, 欢迎下载使用。
河北省衡水中学2017届高三上学期第三次调研考试(B卷)生物试题解析: 这是一份河北省衡水中学2017届高三上学期第三次调研考试(B卷)生物试题解析,文件包含精品解析全国百强校河北省衡水中学2017届高三上学期第三次调研考试B卷生物试题解析解析版doc、精品解析全国百强校河北省衡水中学2017届高三上学期第三次调研考试B卷生物试题解析原卷版doc等2份试卷配套教学资源,其中试卷共22页, 欢迎下载使用。

