河北省衡水中学2017届高三上学期第三次调研考试(A卷)生物试题解析
展开第I卷(选择题 共46分)
一、选择题(每小题2分,共46分。每小题所给选项只有一项符合题,将正确答案的序号填涂在答题卡上)
1.下列有关真核细胞结构与功能的对应关系,正确的是
A. 核仁——作为核质间物质交换的通道
B. 中心体——参与所有细胞的有丝分裂
C. 液泡——合成葡萄糖
D. 细胞膜——保障细胞内部环境相对稳定
2.叶肉细胞内的下列生理过程,一定在生物膜上进行的是
A. H2O的产生 B. O2的生成 C. ATP的合成 D. [H]的消耗
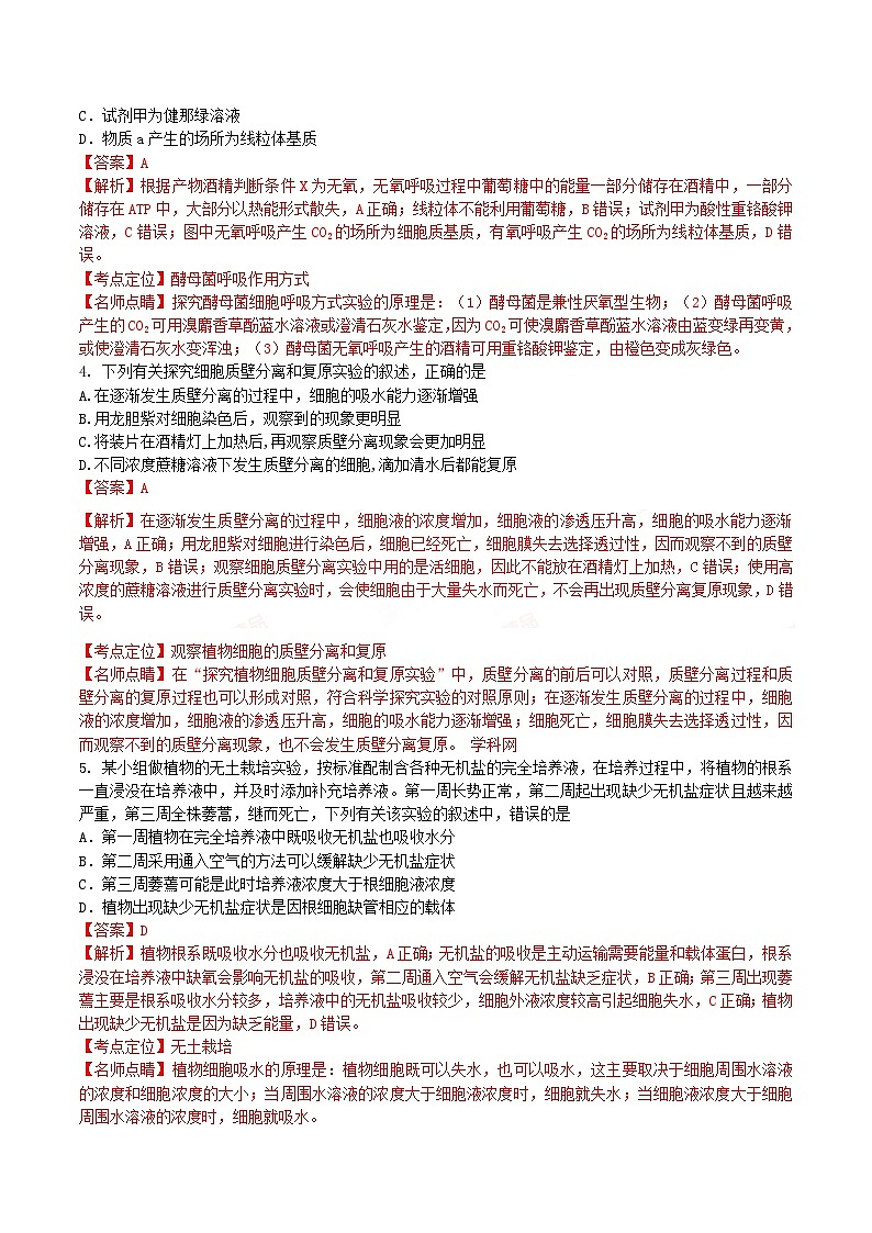
3.如图是酵母菌呼吸作用实验示意图,相关叙述正确的是
[来源:学科网]
A.条件X下葡萄糖中能量的去向有三处
B.条件Y下,葡萄糖在线粒体中被分解,并产生CO2和水
C.试剂甲为健那绿溶液
D.物质a产生的场所为线粒体基质
4.下列有关探究细胞质壁分离和复原实验的叙述,正确的是
A.在逐渐发生质壁分离的过程中,细胞的吸水能力逐渐增强
B.用龙胆紫对细胞染色后,观察到的现象更明显
C.将装片在酒精灯上加热后,再观察质壁分离现象会更加明显
D.不同浓度蔗糖溶液下发生质壁分离的细胞,滴加清水后都能复原
5.某小组做植物的无土栽培实验,按标准配制含各种无机盐的完全培养液,在培养过程中,将植物的根系一直浸没在培养液中,并及时添加补充培养液。第一周长势正常,第二周起出现缺少无机盐症状且越来越严重,第三周全株萎蒿,继而死亡,下列有关该实验的叙述中,错误的是
A.第一周植物在完全培养液中既吸收无机盐也吸收水分
B.第二周采用通入空气的方法可以缓解缺少无机盐症状
C.第三周萎蔫可能是此时培养液浓度大于根细胞液浓度
D.植物出现缺少无机盐症状是因根细胞缺管相应的载体
6.下列对细胞分化不同水平的分析中,不正确的是
A.从细胞水平分析,细胞分化时细胞形态、结构和功能发生了改变
B.从细胞器水平分析,细胞分化是细胞器的种类、数目改变的结果
C.从蛋白质分子角度分析,细胞分化是蛋白质种类、数量改变的结果,这是细胞分化的根本原因
D.从核酸分子角度分析,细胞分化是基因选择性表达的结果
7.在细胞的生命历程中,会出现分裂、分化等现象。下列叙述错误的是
A.细胞的有丝分裂对生物性状的遗传有贡献
B.细胞分化是细胞内基因选择性表达的结果
C.细胞衰老的表现有细胞核体积变小,核膜内折,染色质收缩、蓝色加深
D.细胞凋亡,相关基因活动加强有利于生物的个体发育
8.下图表示某男性体内细胞分裂过程中细胞内同源染色体对数的变化曲线,下列说法正确的是
A.该曲线只表示有丝分裂过程中细胞内同源染色体数目的变化情况
B.在同源染色体的非姐妹染色体之间发生交叉互换可导致Y染色体携带靠维生素D的佝偻病基因
C.FG时期,细胞可产生可遗传的变异
D.HI时期,细胞中染色体数一定是体细胞的一半
9.若观察到一个动物细胞中染色体正两两配对。你认为正确的判断是
A.这个细胞可能来自肝脏
B.此时细胞的染色体上含有染色单体
C.此时细胞中的染色体数和DNA分子数均为体细胞的二倍
D.染色单体的形成和染色单体变成染色体发生在同一个细胞中
10.等位基因A与a的最本质的区别是
A.A控制显性性状,a控制隐性性状 B.在减数分裂时,A与a分离
C.两者的碱基序列不同 D.A对a起显性的作用
11.玉米是雌雄同株异花的植物,籽粒黄色对白色为显性。若有一粒黄色玉米,判断其基因型简便的方案是
A.用显微镜观察该玉米细胞中的同源染色体,看其上是否携带等位基因[来源:学科网ZXXK]
B.种下玉米后让其做母本与白色玉米植株杂交,观察果穗上的籽粒颜色
C.种下玉米后让其做亲本进行同株异花传粉,观察果穗上的籽粒颜色
D.种下玉米后让其做亲本进行自花受粉,观察果穗上的籽粒颜色
12.雌性火鸡的两条性染色体是异型的(ZW)。将3只表现正常但产生过患白化病火鸡的雄火鸡与多只正常雌火鸡(无亲缘关系)交配,共得到229只幼禽,其中有55只白化幼禽且均为雌性。下列叙述正确的是
A.火鸡白化性状属于显性性状
B.控制白化性状的基因位于W染色体上
C.表现正常的幼禽基因型相同
D.表现白化的幼禽不一定都是纯合子
13.下列有关性染色体及半袖遗传的叙述,正确的是
A.XY型性别决定的生物,Y染色体都比X染色体短小
B.在不发生基因突变的情况下,双亲表现正常,不可能生出患红绿色盲的女儿
C.含X染色体的配子是雌配子,含Y染色体的配子是雄配子
D.各种生物细胞中的染色体都可分为性染色体和常染色体
14.鉴定下图中男孩8于本家族的亲缘关系,最科学的鉴定方案是
A.比较8与1的常染色体DNA序列
B.比较8与3的X染色体DNA序列
C.比较8与5的Y染色体DNA序列
D.比较8与2的X染色体DNA序列
15.下列关于人类性别决定与伴性遗传的叙述,正确的是
A.性染色体上的基因都与性别决定有关
B.性染色体上的基因都伴随性染色体遗传
C.生殖细胞中不含性染色体上的基因
D.初级精母细胞和次级精母细胞中都含Y染色体[来源:学。科。网]
16.研究发现,大豆有黄色种皮(俗称黄豆)和黑色种皮(俗称黑豆),若用纯合黄豆和纯合黑豆杂交,F1的种皮颜色为黑黄镶嵌(俗称花脸豆),F2表现为1/4黄豆,1/2花脸豆,1/4黑豆,这种现象称为镶嵌显性。则
A.种皮的黄色对黑色为显性性状
B.红色花与自色花杂交后代为粉色花也属于镶嵌显性
C.镶嵌显性现象出现的原因是个体发仔过程中基因的选择性表达
D.花脸豆的出现是基因重组的结果
17.已知某植物花瓣的形态和颜色受两对独立遗传的等位基因控制,其中AA、Aa、aa分别控制大花瓣、小花瓣、无花瓣;BB和Bb控制红色,bb控制白色。下列相关叙述正确的是
A.基因型为AaBb的植株自交,后代有6种表现型,9种基因型
B.大花瓣与无花瓣植株杂交,后代出现白色小花瓣的概率为100%
C.基因型为AaBb的植株自交,稳定遗传的后代有4种基因型、4种表现型
D.基因型为AaBb的植株自交,后代中红色大花瓣植株占3/16
18.利用两种类型的肺炎双球菌进行相关转化实验。各组肺炎双球菌先进行图示处理后培养,观察菌落。下列说法不正确的是
A.通过E、F对照,能说明转化因子是DNA而不是蛋白质
B.F组可以分离出S和R两种肺炎双球菌
C.已知S型菌在体外培养时荚膜可能丢失,则C中出现粗糙型菌落不能证明DNA是转化因子
D.将各组获得群体注入小鼠会能导致小鼠死亡的是A、B、C、D四组
19.在肺炎双球菌的体内和体外转化实验中,R型菌和S型菌的数量变化曲线依次为
A.①② B.③② C.①④ D.③④
20.DNA熔解温度(Tm)是使DNA双螺旋结构解开一半时所需要的温度,不同种类DNA的Tm值不同。如图表示的DNA分子中G+C含量(占全部碱基的比例)与Tm的关系。下列有关叙述,不正确的是
A.一般地说.DNA分子的Tm值与G+C含量呈正相关
B.Tm值相同的DNA分了中G+C数量有可能不同
C.生物体内解旋酶也能使DNA双螺旋结构的氢键断裂而解开螺旋
D.DNA分子中G与C之间的氢键总数比A与T之间多
21.将一个不含放射性同位素32P标记的大肠杆菌(拟核DNA呈环状,共含有m个碱基,其中有a个胸腺嘧啶)放在含有32P标记的胸腺嘧啶脱氧核苷酸的培养基中培养一段时间,检测到如图I、Ⅱ两种类型的DNA(虚线表示含有放射性的脱氧核苷酸链)。下列有关该实验的结果预测与分析,正确的是
A.DNA第二次复制产生的子代DNA有I、Ⅱ两种类型,比例为1:3
B.DNA复制后分配到两个子细胞时,其上的基因遵循基因分离定律
C.复制n次需要胞嘧啶的数目是(2n-1)
D.复制n次形成的放射性脱氧核苷酸单链为2n+1-2[来源:学科网]
22.正常情况下,下列生理过程能够发生的是
A.相同的DNA复制成不同的DNA
B.相同的DNA转录出不同的DNA
C.相同的密码子翻译成不同的氨基酸
D.相同的tRNA携带不同的氨基酸
23.下列关于基因表达的叙述,正确的是
A.T细胞受病毒刺激后有特定mRNA的合成
B.线粒体、叶绿体和核糖体中均存在A-T和U-A的配对方式
C.转运20种氨基酸的tRNA总共有64种
D.基因的两条链可分别做模板进行转录,以提高蛋白质合成的效率
第II卷(非选择题 共45分)
二、非选择题(共44分,答在答题卡上)
24.(12分)下图为真核细胞结构及细胞内物质合成与转运的示意图。回答下列问题:
(1)图中细胞内含有DNA和RNA的结构有___________________(填序号)。
(2)若该细胞为人的胰岛B细胞,合成胰岛素的场所是_____________(填序号),合成后运输到____________(填序号)中进一步加工。
(3)新转录产生的 mRNA 经一系列加工后穿过细胞核上的____________转运到细胞质中。由图可知一条mRNA可同时结合几个①结构,其生理作用是________________________。
(4)结合示意图以及④⑤的结构功能分析,虽然线粒体和叶绿体有自己的DNA和核糖体,但仍然需要______________控制合成某些蛋白质或酶。
25.(22分)某雌雄异株的植物(2N=16),红花与白花相对性状由常染色体上的一对等位基因控制(相关基因用A与a表示),宽叶与窄叶相对性状由X染色体上的基因控制(相关基因用B 与b表示)。研究表明:含XB或Xb 的雌雄配子中有一种配子无受精能力。现将表现型相同
的一对亲本杂交得F1(亲本是通过人工诱变得到的宽叶植株),F表现型及比例如表:
| 红花宽叶 | 白花宽叶 | 红花窄叶 | 白花窄叶 |
雌株 | 3/4 | 1/4 | 0 | 0 |
雄株 | 0 | 0 | 3/4 | 1/4 |
(1)杂交亲本的基因型分别是(♀)____________、(♂)____________。
(2)无受精能力的配子是______________________。
(3)F1中纯合的红花窄叶植株产生的配子基因型共有_______种,比例是_________(仅写出比例即可)。(4)将F1白花窄叶雄株的花粉随机授于F1红花宽叶雌株得到F2,F2中雄株的表现型是___________和___________,相应的比例是___________。
26.(10分)AS综合征是一种由于患儿脑细胞中UBE3A蛋白含量缺乏导致的神经系统发育性疾病。UBE3A蛋白由位于15号染色体上的UBE3A基因控制合成,该基因在人脑细胞中的表达与其来源有关:来自母方的UBE3A基因可正常表达,来自父方的UBE3A基因由于邻近的SNRPN基因产生的反义RNA干扰而无法表达(如下图所示)。请分析回答以下问题:
(1)UBE3A蛋白是泛素-蛋白酶体的核心组分之一,后者可特异性“标记”P53蛋白并使其降解。由此可知AS综合征患儿脑细胞中P53蛋白积累量较__________________。细胞内蛋白质降解的另一途径是通过 __________________(细胞器)来完成的。
(2)由于UBE3A基因和SNRPN基因__________________,所以它们的遗传关系不遵循自由组合定律。对绝大多数AS综合征患儿和正常人的UBE3A基因进行测序,相应部分碱基序列如右图所示。由此判断绝大多数AS综合征的致病机理是:来自__________________方的UBE3A基因发生碱基(对)的替换,从而导致基因突变发生。
研究表明,人体非神经组织中的来自母方或父方的UBE3A基因都可以正常表达,只有在神经组织中才会发生UBE3A基因被抑制的现象,说明该基因的表达具有_______________性。
河北省衡水中学2017届高三上学期第一次调研考试(B卷)生物试题解析: 这是一份河北省衡水中学2017届高三上学期第一次调研考试(B卷)生物试题解析,文件包含精品解析全国百强校河北省衡水中学2017届高三上学期第一次调研考试B卷生物试题解析解析版doc、精品解析全国百强校河北省衡水中学2017届高三上学期第一次调研考试B卷生物试题解析原卷版doc等2份试卷配套教学资源,其中试卷共25页, 欢迎下载使用。
河北省衡水中学2017届高三上学期第一次调研考试(A卷)生物试题解析: 这是一份河北省衡水中学2017届高三上学期第一次调研考试(A卷)生物试题解析,文件包含精品解析全国百强校河北省衡水中学2017届高三上学期第一次调研考试A卷生物试题解析解析版doc、精品解析全国百强校河北省衡水中学2017届高三上学期第一次调研考试A卷生物试题解析原卷版doc等2份试卷配套教学资源,其中试卷共27页, 欢迎下载使用。
河北省衡水中学2017届高三上学期第三次调研考试(B卷)生物试题解析: 这是一份河北省衡水中学2017届高三上学期第三次调研考试(B卷)生物试题解析,文件包含精品解析全国百强校河北省衡水中学2017届高三上学期第三次调研考试B卷生物试题解析解析版doc、精品解析全国百强校河北省衡水中学2017届高三上学期第三次调研考试B卷生物试题解析原卷版doc等2份试卷配套教学资源,其中试卷共22页, 欢迎下载使用。

