2024年高考化学一轮总复习 第7单元 第1讲 电离平衡 学案(含高考真题和课后作业)(教师版 )
展开第七单元 水溶液中的离子反应与平衡
第1讲 电离平衡
复习目标
1.理解弱电解质在水中电离平衡建立及其影响因素。
2.能利用电离平衡常数进行相关计算。
考点一 弱电解质的电离平衡
1.电离平衡的建立
在一定条件下,当弱电解质分子电离成离子的速率和离子结合成分子的速率相等时,电离过程就达到平衡。
如图所示
(1)开始时,v(电离)最大,而v(结合)为0。
(2)平衡的建立过程中,v(电离)≥v(结合)。
(3)当v(电离)=v(结合)时,电离过程达到平衡状态。
2.电离平衡的特征
3.影响弱电解质电离平衡的因素
内因:弱电解质本身的性质是决定因素。
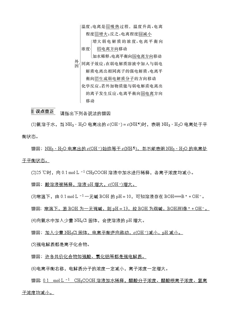
请指出下列各说法的错因
(1)氨溶于水,当NH3·H2O电离出的c(OH-)=c(NH)时,表明NH3·H2O电离处于平衡状态。
错因:NH3·H2O电离出的c(OH-)始终等于c(NH),并不能表明NH3·H2O的电离处于平衡状态。
(2)25 ℃时,向0.1 mol·L-1 CH3COOH溶液中加水进行稀释,各离子浓度均减小。
错因:酸溶液被稀释,溶液pH增大,c(OH-)增大。
(3)常温下,由0.1 mol·L-1一元碱BOH的pH=10,可知溶液存在BOH===B++OH-。
错因:常温下,若BOH为一元强碱,则pH=13,故BOH为弱碱,BOHB++OH-。
(4)向氨水中加入少量NH4Cl固体,会使溶液的pH增大。
错因:加入少量NH4Cl固体,电离平衡逆向移动,c(OH-)减小,pH减小。
(5)强电解质都是离子化合物。
错因:许多共价化合物如强酸、氯化铝等都是强电解质。
(6)电离平衡右移,电解质分子的浓度一定减小,离子浓度一定增大。
错因:0.1__mol·L-1__CH3COOH溶液加水稀释,醋酸分子浓度、醋酸根离子浓度、氢离子浓度均减小。
1.电离平衡也属于平衡体系,具有平衡体系的一切特征,也受外界条件如温度、浓度等的影响,其变化也适用平衡移动原理来解释。
以CH3COOHCH3COO-+H+ ΔH>0为例分析:
改变条件
移动方向
n(H+)
c(H+)
c(CH3COO-)
电离程度
升温
向右
增大
增大
增大
增大
浓度
加水稀释
向右
增大
减小
减小
增大
加冰醋酸
向右
增大
增大
增大
减小
同离子效应
加固体醋酸钠
向左
减小
减小
增大
减小
通入HCl气体
向左
增大
增大
减小
减小
加入与弱电解质离子反应的物质
加固体氢氧化钠
向右
减小
减小
增大
增大
加入镁粉
向右
减小
减小
增大
增大
2.外界条件对电离平衡影响的四个“不一定”
(1)加水稀释电解质时,溶液中离子的离子浓度不一定减小。如因为温度不变,
Kw=c(H+)·c(OH-)不变,稀醋酸加水稀释时,溶液中的c(H+)减小,故c(OH-)增大。
(2)电离平衡右移,电解质分子的浓度不一定减小。如对于NH3·H2ONH+OH-,平衡后,通入氨气,c(NH3·H2O)增大,平衡右移,根据勒夏特列原理,只能“减弱”而不能消除这种改变,再次达到平衡时,c(NH3·H2O)比原平衡时大。
(3)电离平衡右移,离子的浓度不一定增大,如在CH3COOH溶液中加水稀释或加少量NaOH固体,都会引起平衡右移,但c(H+)比原平衡时要小。
(4)电离平衡右移,电离程度也不一定增大,如增大弱电解质的浓度,电离平衡向右移动,弱电解质的电离程度减小。
3.电解质溶液导电能力的判断
电解质溶液的导电能力取决于自由移动离子的浓度和离子所带电荷数,自由移动离子的浓度越大、离子所带电荷数越多,导电能力越强。
将冰醋酸和稀醋酸分别加水稀释,其导电能力随加水量的变化曲线如图所示:
(1)OA段随加水量的增多,导电能力增强,其原因是冰醋酸发生了电离,溶液中离子浓度增大。
(2)AB段导电能力减弱,原因是随着水的加入,溶液的体积增大,离子浓度减小,导电能力减弱。
角度一 弱电解质的电离特点
1.下列操作能证明HF是弱电解质的是( )
A.用氢氟酸在玻璃上刻字
B.用氢氟酸做导电性试验,灯泡很暗
C.在0.1 mol/L的HF溶液中加水,测得c(OH-)增大
D.常温下,在10 mL pH=2的HF溶液中加入10 mL 0.01 mol/L NaOH溶液,混合溶液呈酸性
答案 D
解析 用氢氟酸在玻璃上刻字,是因为HF与玻璃中的二氧化硅反应,不能证明HF是弱电解质;用氢氟酸做导电性试验,灯泡很暗,没有指明浓度,没有与强酸对比,不能说明它是否全部电离;不论是强酸还是弱酸,在0.1 mol/L的酸溶液中加水,c(OH-)均增大;在10 mL pH=2的HF溶液中加入10 mL 0.01 mol/L NaOH溶液,混合溶液呈酸性,说明酸因浓度大而过量,没有完全电离。
2.下列不能用来判断CH3COOH是一种弱酸的说法是( )
A.向pH=3的HCl溶液中加入CH3COONa固体,溶液pH增大
B.pH相同的盐酸和CH3COOH溶液,取相同体积分别用标准NaOH溶液滴定测其浓度,CH3COOH溶液消耗的NaOH溶液的体积较大
C.0.1 mol·L-1 CH3 COOH溶液的pH>1
D.相同物质的量浓度、相同体积的CH3COOH溶液和盐酸分别与足量的活泼金属反应,消耗金属的量相同
答案 D
解析 相同浓度和体积的两溶液中溶质物质的量相同,消耗的金属的量相同,不能说明二者的酸性强弱。
弱电解质的判断方法
(1)浓度与pH的关系。如0.1 mol·L-1 CH3COOH溶液的pH>1,则可证明CH3COOH是弱电解质。
(2)测定对应盐溶液的酸碱性。如CH3COONa溶液呈碱性,则可证明CH3COOH是弱酸。
(3)稀释前后溶液的pH与稀释倍数的关系。例如,将pH=2的酸溶液稀释至原体积的1000倍,若pH小于5,则证明该酸为弱酸;若pH为5,则证明该酸为强酸。
角度二 弱电解质的电离平衡及影响因素
3.稀氨水中存在着下列平衡:NH3·H2ONH+OH-,若要使平衡逆向移动,同时使c(OH-)增大,应加入的适量物质或操作是( )
A.NH4Cl固体 B.硫酸
C.NaOH固体 D.加热
答案 C
4.常温下,将浓度为0.1 mol·L-1的HF溶液加水稀释,下列各量保持增大的是( )
①c(H+) ②c(F-) ③c(OH-) ④Ka(HF) ⑤Kw ⑥ ⑦
A.①⑥ B.②④
C.③⑦ D.④⑤
答案 C
解析 HF是弱电解质,加水稀释促进HF的电离,但c(H+)、c(F-)、c(HF)都减小;温度不变,Kw不变,c(H+)减小,则c(OH-)增大;温度不变,Ka(HF)不变,=,c(F-)减小,则增大;根据电荷守恒知,c(H+)=c(OH-)+c(F-),则==1-,增大,故减小。综上所述,c(OH-)、保持增大。
电离平衡移动过程中粒子浓度比值变化的判断
(1)同一溶液,浓度比等于物质的量比。如HF溶液:=。(由浓度比变成物质的量比)
(2)将浓度比换算成含有某一常数的式子,然后分析。如HF溶液:==。(由两个变量转变为一个变量)
角度三 电离平衡与溶液导电性综合判断
5.一定温度下,将一定质量的冰醋酸加水稀释过程中,溶液的导电能力变化如图所示,下列说法正确的是( )
A.a、b、c三点溶液的pH:c B.a、b、c三点CH3COOH的电离程度:c C.用湿润的pH试纸测量a处溶液的pH,测量结果偏小
D.a、b、c三点溶液用1 mol·L-1 NaOH溶液中和,消耗NaOH溶液体积:c 答案 C
解析 A项,由导电能力知c(H+):b>a>c,故pH:c>a>b;B项,加水体积越大,越利于CH3COOH电离,故电离程度:c>b>a;D项,a、b、c三点n(CH3COOH)相同,用NaOH溶液中和时消耗n(NaOH)相同,故消耗V(NaOH):a=b=c。
6.电导率可用于衡量电解质溶液导电能力的强弱。室温下,用0.100 mol·L-1氨水滴定10 mL浓度均为0.100 mol·L-1的HCl和CH3COOH的混合液,滴定过程中溶液电导率曲线如图所示。下列说法正确的是( )
A.①溶液中c(H+)为0.200 mol·L-1
B.溶液温度高低为①>③>②
C.③点溶液中有c(Cl-)>c(CH3COO-)
D.③点后因离子数目减少使电导率略减小
答案 C
解析 醋酸为弱电解质,①点溶液c(H+)<0.200 mol·L-1,故A错误;酸碱中和反应放热,①点溶液温度较低,故B错误;③点时恰好完全反应生成等物质的量的氯化铵和醋酸铵,其中CH3COO-发生微弱水解,则③点溶液中:c(Cl-)>c(CH3COO-),故C正确;③点后,溶液体积变大,溶液中离子浓度减小导致电导率减小,故D错误。
考点二 电离平衡常数
1.电离平衡常数的概念
在一定条件下,弱电解质达到电离平衡时,溶液里各组分的浓度之间存在一定的关系。对一元弱酸或一元弱碱来说,溶液中弱电解质电离所生成的各种离子浓度的乘积,与溶液中未电离分子的浓度之比是一个常数,该常数叫做电离平衡常数,简称电离常数,用K表示(弱酸的电离平衡常数用Ka表示,弱碱的电离平衡常数用Kb表示)。
2.电离平衡常数的表达式
(1)对于一元弱酸HA
HAH++A-
电离常数Ka=
(2)对于一元弱碱BOH
BOHB++OH-
电离常数Kb=
3.电离平衡常数的影响因素及特点
(1)影响因素
①内因(决定因素):弱电解质本身的性质。
②外因:电离平衡常数只受温度影响。
(2)特点
①某弱电解质的电离常数只与温度有关,与该弱电解质的浓度、酸碱性无关,由于电离过程是吸热的,故温度升高,K增大。
②多元弱酸是分步电离的,各步电离平衡常数的大小关系为Ka1>Ka2>Ka3,通常Ka1≫Ka2,故多元弱酸的酸性一般取决于其第一步电离。多元弱碱的情况与多元弱酸类似。
4.电离平衡常数表示的意义
相同条件下,K值越大,表示该弱电解质越易电离,其酸性或碱性相对越强。
例如,在25 ℃时,Ka(HNO2)=4.6×10-4,Ka(CH3COOH)=1.8×10-5,因而相同条件下,HNO2的酸性比CH3COOH强。
请指出下列各说法的错因
(1)不同浓度的同一弱电解质,其电离平衡常数(K)不同。
错因:对于同一弱电解质,K仅受温度影响,与浓度无关。
(2)电离平衡右移,电离平衡常数一定增大。
错因:温度不变,K不变。
(3)电离常数大的酸溶液中的c(H+)一定比电离常数小的酸溶液中的c(H+)大。
错因:溶液中c(H+)还与酸溶液浓度有关。
(4)H2CO3的电离常数表达式:
Ka=。
错因:H2CO3是二元弱酸,分两步电离,则Ka1=、Ka2=。
1.电离平衡常数的应用
(1)判断弱酸(或弱碱)的相对强弱。电离常数越大,酸性(或碱性)越强。如常温下,CH3COOH的Ka=1.75×10-5,HClO的Ka=2.95×10-8,则酸性强弱为CH3COOH>HClO。
(2)判断盐溶液的酸性(或碱性)强弱。弱酸或弱碱的电离常数越大,对应盐的水解程度越小,盐溶液的碱性(或酸性)越弱。如醋酸的Ka=1.75×10-5,次氯酸的Ka=2.95×10-8,则相同浓度的醋酸钠和次氯酸钠溶液的pH:醋酸钠<次氯酸钠。
(3)判断反应能否发生或者判断产物是否正确。一般强酸能将弱酸从其盐溶液中置换出来。
如:常温下,H2CO3和HClO的电离常数分别为H2CO3:Ka1=4.4×10-7,Ka2=4.7×10-11
HClO:Ka=3.0×10-8
故酸性:H2CO3>HClO>HCO
因此:①HClO与NaHCO3溶液不反应。
②HClO与Na2CO3溶液反应:CO+HClO===HCO+ClO-。
③向NaClO溶液中通入CO2:ClO-+H2O+CO2===HClO+HCO(反应方程式与通入CO2的量无关)。
(4)判断溶液微粒浓度比值的变化。利用温度不变,电离常数不变来判断。如:0.1 mol·L-1 CH3COOH溶液中加水稀释,==,加水稀释时,c(H+)减小,Ka不变,则增大。
2.有关电离常数计算的三种题型(以弱酸HX为例)
(1)已知c始(HX)和c(H+),求电离常数。
则Ka==
由于弱酸只有极少一部分电离,c(H+)的数值很小,可做近似处理:c始(HX)-c(H+)≈c始(HX),则Ka≈,代入数值求解即可。
(2)已知c始(HX)和电离常数,求c(H+)。
同理可得Ka=≈,则c(H+)=,代入数值求解即可。
(3)特定条件下的Ka或Kb的有关计算
25 ℃时,a mol·L-1弱酸盐NaA溶液与b mol·L-1的强酸HB溶液等体积混合,溶液呈中性,则HA的电离常数Ka求算三步骤:
第一步—电荷守恒:c(Na+)+c(H+)=c(OH-)+c(A-)+c(B-)⇨c(A-)=c(Na+)-c(B-)=。
第二步—元素质量守恒:c(HA)+c(A-)=⇨c(HA)=-。
第三步—Ka==。
3.电离度
(1)概念:一定条件下,当弱电解质在溶液中达到电离平衡时,溶液中已经电离的电解质分子数占原来弱电解质总分子数的百分数。
(2)表达式:α=×100%或α=×100%。
(3)影响因素
温度
升高温度,电离平衡向右移动,电离度增大;降低温度,电离平衡向左移动,电离度减小
浓度
当弱电解质溶液浓度增大时,电离度减小;当弱电解质溶液浓度减小时,电离度增大
(4)意义:衡量弱电解质的电离程度,在相同条件下(浓度、温度相同),不同弱电解质的电离度越大,弱电解质的电离程度越大。
角度一 电离平衡常数的应用
1.已知下面三个数据:7.2×10-4、4.6×10-4、4.9×10-10分别是下列有关的三种酸的电离常数,若已知下列反应可以发生:NaCN+HNO2===HCN+NaNO2;NaCN+HF===HCN+NaF;NaNO2+HF===HNO2+NaF,由此可判断下列叙述不正确的是( )
A.Ka(HF)=7.2×10-4
B.Ka(HNO2)=4.9×10-10
C.根据其中两个反应即可得出三种酸的强弱关系
D.Ka(HCN)
2.相同温度下,根据三种酸的电离常数,下列判断正确的是( )
酸
HX
HY
HZ
电离常数K
9×10-7
9×10-6
1×10-2
A.三种酸的强弱关系:HX>HY>HZ
B.反应HZ+Y-===HY+Z-能够发生
C.相同温度下,0.1 mol/L的NaX、NaY、NaZ溶液,NaZ溶液pH最大
D.相同温度下,1 mol/L HX溶液的电离常数大于0.1 mol/L HX溶液的电离常数
答案 B
角度二 电离平衡常数的相关计算
3.(1)在25 ℃下,将a mol·L-1的氨水与0.01 mol·L-1的盐酸等体积混合,反应平衡时溶液中c(NH)=c(Cl-),则溶液显________(填“酸”“碱”或“中”)性;用含a的代数式表示NH3·H2O的电离常数Kb=____________。
(2)已知常温常压下,空气中的CO2溶于水,达到平衡时,溶液的pH=5.60,c(H2CO3)=1.5×10-5 mol·L-1。若忽略水的电离及H2CO3的第二级电离,则H2CO3HCO+H+的平衡常数Ka1=________。(已知10-5.60=2.5×10-6,保留两位有效数字)
答案 (1)中 (2)4.2×10-7
解析 (1)氨水与盐酸等体积混合后的溶液中,电荷守恒关系式为c(NH)+c(H+)=c(Cl-)+c(OH-),因c(NH)=c(Cl-),故有c(H+)=c(OH-),溶液显中性。Kb===。
4.已知草酸为二元弱酸:H2C2O4HC2O+H+ Ka1,HC2OC2O+H+ Ka2,常温下,向某浓度的H2C2O4溶液中逐滴加入一定浓度的KOH溶液,所得溶液中H2C2O4、HC2O、C2O三种微粒的物质的量分数(δ)与溶液pH的关系如图所示。
则常温下:
(1)Ka1=________。
(2)Ka2=________。
(3)溶液中=________。
答案 (1)10-1.2 (2)10-4.2 (3)1000
利用分布系数图像计算弱酸的电离常数
某二元弱酸(H2A)溶液中,H2A、HA-、A2-的物质的量分数δ(x)随pH的变化如图所示:
二元弱酸中存在电离平衡:
H2AH++HA- Ka1
HA-H++A2- Ka2
a点(pH=1.5):δ(H2A)=δ(HA-)即c(HA-)=c(H2A)
Ka1==c(H+)=10-1.5
b点(pH=4):δ(HA-)=δ(A2-),即c(HA-)=c(A2-)
Ka2==c(H+)=10-4
核心素养 科学探究与创新意识——强酸(碱)与弱酸(碱)的比较
[素养要求] 通过对强酸(碱)与弱酸(碱)的性质比较进行总结,加强对强弱电解质概念的理解,提高理论联系实际的能力。
弱电解质与强电解质的根本区别在于弱电解质不完全电离,存在电离平衡,常用以下几种形式进行比较。
1.实验设计判断强、弱电解质
实验设计思路:以判断室温下某酸(HA)是否为弱酸为例
实验方法
结论
①测0.01 mol·L-1 HA溶液的pH
pH=2,HA为强酸pH>2,HA为弱酸
②测NaA溶液的pH
pH=7,HA为强酸pH>7,HA为弱酸
③相同条件下,测相同浓度的HA和HCl溶液的导电能力
若HA溶液的导电能力比HCl溶液的弱,则HA为弱酸
④测相同pH的HA溶液与盐酸稀释相同倍数前后的pH变化
若HA溶液的pH变化较小,则HA为弱酸
⑤测等体积、等pH的HA溶液、盐酸分别与足量锌反应产生H2的快慢及H2的量
若HA溶液反应过程中产生H2较快且最终产生H2的量较多,则HA为弱酸
⑥测等体积、等pH的HA溶液和盐酸中和等浓度碱所需碱的量
若HA溶液耗碱量大,则HA为弱酸
2.两方面突破一元强酸与一元弱酸的比较
(1)相同物质的量浓度、相同体积的盐酸与醋酸溶液的比较
比较
项目
酸
c(H+)
pH
中和碱的能力
与活泼金属反应产生H2的量
开始与金属反应的速率
盐酸
大
小
相同
相同
大
醋酸溶液
小
大
小
(2)相同pH、相同体积的盐酸与醋酸溶液的比较
比较
项目
酸
c(H+)
c(酸)
中和碱的能力
与足量活泼金属反应产生H2的量
开始与金属反应的速率
盐酸
相同
小
小
少
相同
醋酸溶液
大
大
多
注意:一元强碱与一元弱碱的比较规律与以上类似。
3.图像法理解强酸、弱酸的稀释规律
(1)相同体积、相同浓度的盐酸、醋酸
加水稀释相同的倍数,醋酸的pH大
加水稀释到相同的pH,盐酸加入的水多
(2)相同体积、相同pH的盐酸、醋酸
加水稀释相同的倍数,盐酸的pH大
加水稀释到相同的pH,醋酸加入的水多
4.一元弱酸和一元强酸与金属的反应(以盐酸和醋酸为例)图像
实验操作
图像
同体积、同浓度的盐酸和醋酸分别与足量Zn反应
同体积、同pH的盐酸和醋酸分别与足量Zn反应
角度一 强、弱电解质的判断
1.室温下,下列事实不能说明NH3·H2O为弱电解质的是( )
A.0.1 mol·L-1 NH3·H2O的pH小于13
B.0.1 mol·L-1 NH4Cl溶液的pH小于7
C.相同条件下,浓度均为0.1 mol·L-1 NaOH溶液和氨水,氨水的导电能力弱
D.0.1 mol·L-1 NH3·H2O能使无色酚酞试液变红色
答案 D
解析 D项,只能说明NH3·H2O显碱性,不能说明其是弱碱。
2.下列能说明醋酸是弱电解质的组合是( )
①醋酸能与水以任意比例互溶 ②白醋中滴入石蕊溶液呈红色 ③0.1 mol·L-1醋酸的pH比0.1 mol·L-1盐酸的pH大 ④蛋壳浸入白醋中有气体放出 ⑤0.1 mol·L-1醋酸钠溶液pH=8.9 ⑥大小相同的锌粒与相同物质的量浓度的盐酸和醋酸反应,醋酸产生H2的速率慢
A.②⑤⑥ B.③④⑤⑥
C.③⑤⑥ D.①②
答案 C
角度二 强酸(碱)与弱酸(碱)的性质比较
3.某温度下,HNO2和CH3COOH的电离常数分别为5.0×10-4和1.7×10-5。将pH和体积均相同的两种酸溶液分别稀释,其pH随加水体积的变化如图所示。下列叙述正确的是( )
A.曲线Ⅰ代表HNO2溶液
B.溶液中水的电离程度:b点>c点
C.从c点到d点,溶液中保持不变(其中HA、A-分别代表相应的酸和酸根离子)
D.相同体积a点的两溶液分别与NaOH恰好中和后,溶液中n(Na+)相同
答案 C
解析 由Ka(HNO2)>Ka(CH3COOH)可知,酸性HNO2>CH3COOH。pH相同的两种酸稀释相同倍数时,酸性强的pH变化大,所以曲线Ⅱ为HNO2,A错误。b、c两点处,b点酸性强,对水的电离抑制程度大,所以水的电离程度:c点>b点,B错误。从c点到d点,==,Kw和Ka是两个常数,只要温度不变,比值就不变,C正确。a点pH相同,则CH3COOH的浓度大,恰好中和时消耗的NaOH多,即溶液中n(Na+)多,D错误。
4.在一定温度下,有a.盐酸,b.硫酸,c.醋酸三种酸(用a、b、c填空)。
(1)当三种酸物质的量浓度相同时,c(H+)由大到小的顺序是________。
(2)同体积、同物质的量浓度的三种酸,中和同物质的量浓度的NaOH溶液的能力由大到小的顺序是________。
(3)若三者c(H+)相同时,物质的量浓度由大到小的顺序是________。
(4)当三者c(H+)相同且体积也相同时,分别放入足量的锌,相同状况下产生气体的体积由大到小的顺序是________。
(5)当三者c(H+)相同且体积相同时,同时加入形状、密度、质量完全相同的锌,则开始瞬间反应速率的大小关系为________,若产生相同体积的H2(相同状况),反应所需时间的长短关系是________。
(6)将c(H+)相同的三种酸均加水稀释至原来的100倍后,c(H+)由大到小的顺序是________。
答案 (1)b>a>c (2)b>a=c (3)c>a>b
(4)c>a=b (5)a=b=c a=b>c
(6)c>a=b
高考真题演练
1.(2022·海南高考改编)NaClO溶液具有漂白能力。已知25 ℃时,Ka(HClO)=4.0×10-8。下列关于NaClO溶液说法不正确的是( )
A.0.01 mol·L-1溶液中,c(ClO-)<0.01 mol·L-1
B.长期露置在空气中,释放O2,漂白能力减弱
C.通入过量SO2,反应的离子方程式为SO2+ClO-+H2O===HSO+HClO
D.25 ℃,pH=7.0的NaClO和HClO的混合溶液中,c(HClO)>c(ClO-)=c(Na+)
答案 C
2.(2022·浙江6月选考)25 ℃时,苯酚(C6H5OH)的Ka=1.0×10-10,下列说法正确的是( )
A.相同温度下,等pH的C6H5ONa和CH3COONa溶液中,c(C6H5O-)>c(CH3COO-)
B.将浓度均为0.10 mol·L-1的C6H5ONa和NaOH溶液加热,两种溶液的pH均变大
C.25 ℃时,C6H5OH溶液与NaOH溶液混合,测得pH=10.00,则此时溶液中c(C6H5O-)=c(C6H5OH)
D.25 ℃时,0.10 mol·L-1的C6H5OH溶液中加少量C6H5ONa固体,水的电离程度变小
答案 C
3.(2022·全国乙卷)常温下,一元酸HA的Ka(HA)=1.0×10-3。在某体系中,H+与A-离子不能穿过隔膜,未电离的HA可自由穿过该膜(如图所示)。
设溶液中c总(HA)=c(HA)+c(A-),当达到平衡时,下列叙述正确的是( )
A.溶液Ⅰ中c(H+)=c(OH-)+c(A-)
B.溶液Ⅱ中的HA的电离度为
C.溶液Ⅰ和Ⅱ中的c(HA)不相等
D.溶液Ⅰ和Ⅱ中的c总(HA)之比为10-4
答案 B
解析 常温下,溶液Ⅰ的pH=7.0,则溶液Ⅰ中c(H+)=c(OH-)=1×10-7 mol/L,c(H+)<c(OH-)+c(A-),A错误;常温下,溶液Ⅱ的pH=1.0,溶液中c(H+)=0.1 mol/L,Ka==1.0×10-3,c总(HA)=c(HA)+c(A-),则=1.0×10-3,解得=,B正确;根据题意,未电离的HA可自由穿过隔膜,故溶液Ⅰ和Ⅱ中的c(HA)相等,C错误;常温下溶液Ⅰ的pH=7.0,则c(H+)=1×10-7 mol/L,Ka==1.0×10-3,c总(HA)=c(HA)+c(A-),=1.0×10-3,则溶液Ⅰ中c总(HA)=(104+1)c(HA),溶液Ⅱ的pH=1.0,则c(H+)=0.1 mol/L,Ka==1.0×10-3,c总(HA)=c(HA)+c(A-),=1.0×10-3,溶液Ⅱ中c总(HA)=1.01c(HA),因为溶液Ⅰ和Ⅱ中的c(HA)相等,故溶液Ⅰ和Ⅱ中c总(HA)之比为[(104+1)c(HA)]∶[1.01c(HA)]=(104+1)∶1.01≈104,D错误。
4.(2022·辽宁高考)甘氨酸(NH2CH2COOH)是人体必需氨基酸之一。在25 ℃时,NHCH2COOH、NHCH2COO-和NH2CH2COO-的分布分数与溶液pH关系如图。下列说法错误的是( )
A.甘氨酸具有两性
B.曲线c代表NH2CH2COO-
C.NHCH2COO-+H2ONHCH2COOH+OH-的平衡常数K=10-11.65
D.c2(NHCH2COO-)<c(NHCH2COOH)·c(NH2CH2COO-)
答案 D
5.(2021·浙江高考)某同学拟用pH计测定溶液pH以探究某酸HR是否为弱电解质。下列说法正确的是( )
A.25 ℃时,若测得0.01 mol·L-1 NaR溶液pH=7,则HR是弱酸
B.25 ℃时,若测得0.01 mol·L-1 HR溶液pH>2且pH<7,则HR是弱酸
C.25 ℃时,若测得HR溶液pH=a,取该溶液10.0 mL,加蒸馏水稀释至100.0 mL测得pH=b,b-a<1,则HR是弱酸
D.25 ℃时,若测得NaR溶液pH=a,取该溶液10.0 mL,升温至50 ℃,测得pH=b,a>b,则HR是弱酸
答案 B
解析 25 ℃时,若测得0.01 mol·L-1 NaR溶液pH=7,可知NaR为强酸强碱盐,则HR为强酸,A错误;25 ℃时,若测得0.01 mol·L-1 HR溶液pH>2且pH<7,可知溶液中c(H+)<0.01 mol·L-1,则HR未完全电离,HR为弱酸,B正确;假设HR为强酸,取pH=6的该溶液10.0 mL,加蒸馏水稀释至100.0 mL测得此时溶液pH<7,C错误;假设HR为强酸,则NaR为强酸强碱盐,溶液呈中性,升温至50 ℃,促进水的电离,水的离子积常数增大,pH减小,D错误。
6.(2020·浙江高考)下列说法不正确的是( )
A.2.0×10-7 mol·L-1的盐酸中c(H+)=2.0×10-7 mol·L-1
B.将KCl溶液从常温加热至80 ℃,溶液的pH变小但仍保持中性
C.常温下,NaCN溶液呈碱性,说明HCN是弱电解质
D.常温下,pH为3的醋酸溶液中加入醋酸钠固体,溶液pH增大
答案 A
解析 溶剂水电离出的氢离子浓度的数量级与溶质HCl电离的氢离子浓度的数量级相差不大,则计算盐酸中氢离子浓度时,不能忽略水电离出的氢离子,其数值应大于2.0×10-7,故A错误。
7.(2020·北京高考)室温下,对于1 L 0.1 mol·L-1醋酸溶液。下列判断正确的是( )
A.该溶液中CH3COO-的粒子数为6.02×1022
B.加入少量CH3COONa固体后,溶液的pH降低
C.滴加NaOH溶液过程中,n(CH3COO-)与n(CH3COOH)之和始终为0.1 mol
D.与Na2CO3溶液反应的离子方程式为CO+2H+===H2O+CO2↑
答案 C
8.(2021·河北高考节选)雨水中含有来自大气的CO2,溶于水中的CO2进一步和水反应,发生电离:
①CO2(g)CO2(aq)
②CO2(aq)+H2O(l)H+(aq)+HCO(aq)
25 ℃时,反应②的平衡常数为K。
溶液中CO2的浓度与其在空气中的分压成正比(分压=总压×物质的量分数),比例系数为y mol·L-1·kPa-1,当大气压强为p kPa,大气中CO2(g)的物质的量分数为x时,溶液中H+浓度为______________mol·L-1(写出表达式,考虑水的电离,忽略HCO的电离)。
答案
解析 由题可知,p(CO2)=p kPa·x,则c(CO2)=y mol·L-1·kPa-1×p(CO2)=pxy mol·L-1,忽略HCO的电离,c(H+)=c(HCO)+c(OH-),结合K=,可得c(H+)=。
9.(2020·全国卷Ⅱ节选)次氯酸为一元弱酸,具有漂白和杀菌作用,其电离平衡体系中各成分的组成分数δ与pH的关系如图所示。HClO的电离常数Ka值为________。
答案 10-7.5
课时作业
建议用时:40分钟
一、选择题(每小题只有1个选项符合题意)
1.室温下,能说明乙酸是弱电解质的是( )
A.乙酸溶液能导电
B.0.01 mol·L-1乙酸溶液的pH>2
C.乙酸可以与金属钠反应放出氢气
D.乙酸溶液能使紫色石蕊试液变红
答案 B
2.已知室温时,0.1 mol·L-1某一元酸HA在水中有0.1%发生电离,下列叙述错误的是( )
A.该溶液的pH=4
B.升高温度,溶液的pH增大
C.此酸的电离常数约为1×10-7
D.由HA电离出的c(H+)约为水电离出的c(H+)的106倍
答案 B
3.下列说法正确的是( )
A.同浓度的醋酸和硫酸相比,醋酸的导电性弱不能说明醋酸是弱电解质
B.用等pH的氨水和氢氧化钠分别中和等物质的量的盐酸,消耗氢氧化钠的体积小
C.等体积等浓度的醋酸和盐酸,稀释相同倍数后与足量镁反应,醋酸产生氢气多
D.醋酸溶液加水稀释后,溶液中的值增大
答案 A
解析 相同条件下,等pH的氨水和氢氧化钠,氨水的浓度远大于氢氧化钠,分别中和等物质的量的盐酸,消耗NH3·H2O和NaOH的物质的量相等,故消耗氢氧化钠的体积大于消耗氨水的体积,B错误;盐酸和醋酸都是一元酸,等体积等浓度的醋酸和盐酸溶质的物质的量相等,稀释相同倍数后与足量镁反应,产生的氢气一样多,C错误;根据Ka=,得=,加水稀释后,溶液中氢离子浓度降低,Ka不变,故的值减小,D错误。
4.25 ℃时,向0.2 mol·L-1的氨水中加水稀释,则图中的y轴可以表示( )
①电离程度 ②c(NH3·H2O) ③c(NH) ④c(H+) ⑤溶液的导电能力 ⑥pH ⑦ ⑧c(H+)·c(OH-)
A.①②③⑤ B.②③⑤⑥
C.②③⑥⑦ D.①②⑤⑥
答案 B
5.pH=12的X、Y两种碱溶液各10 mL,分别稀释至1000 mL,其pH与溶液体积(V)的关系如图所示,下列说法正确的是( )
A.若10 B.X、Y两种碱的物质的量浓度一定相等
C.完全中和等体积、pH相同的X、Y两溶液时,消耗同浓度盐酸的体积:V(X)>V(Y)
D.稀释后,X溶液的碱性比Y溶液的碱性强
答案 A
解析 若X为强碱,则10 mL pH=12的X溶液稀释至1000 mL,pH应该为10,故若10 6.下列曲线中,可以描述乙酸(甲,Ka=1.8×10-5)和一氯乙酸(乙,Ka=1.4×10-3)在水中的电离度与浓度关系的是( )
答案 B
解析 这两种物质都是弱电解质,在同温、同浓度时,电离程度:CH3COOH
A.0.10 mol·L-1、0.010 mol·L-1的醋酸溶液的电离度分别为α1、α2,则α1<α2
B.pH相等的盐酸、CH3COOH溶液,c(Cl-)=c(CH3COO-)
C.1 L pH=7的CH3COONH4溶液中水电离出的H+的物质的量为1.0×10-7 mol
D.中和pH和体积均相等的醋酸、盐酸,所需NaOH的物质的量前者多
答案 C
解析 弱电解质的浓度越小,电离度越大,故α1<α2,A正确;pH相等的盐酸、CH3COOH溶液,氢离子、氢氧根离子浓度分别相等,根据电荷守恒可得c(Cl-)=c(CH3COO-),B正确;25 ℃时,纯水中水电离出的H+浓度为1.0×10-7 mol·L-1,CH3COONH4是弱酸弱碱盐,其水解促进水的电离,因此其溶液中水电离出的氢离子浓度大于1.0×10-7 mol·L-1,物质的量大于1.0×10-7 mol,C错误;醋酸部分电离,因此pH和体积均相等的醋酸、盐酸,醋酸浓度大于盐酸浓度,中和时所需NaOH的物质的量前者多,D正确。
8.(2022·黑龙江省八校高三期末联考)MOH和ROH是两种一元碱,常温下其水溶液分别加水稀释时,pH变化如图所示。下列说法正确的是( )
A.稀释前,c(ROH)=10c(MOH)
B.稀释前的ROH溶液与等体积pH=1的硫酸混合后所得溶液显酸性
C.等体积、等浓度的MOH溶液和盐酸混合后,溶液中离子浓度大小关系:c(Cl-)>c(M+)>c(OH-)>c(H+)
D.在X点时,由H2O电离出的c(H+)相等,c(M+)=c(R+)
答案 D
9.25 ℃时,pH=2的盐酸和醋酸各1 mL分别加水稀释,pH随溶液体积变化的曲线如图所示。下列说法不正确的是( )
A.曲线Ⅱ代表醋酸的稀释过程
B.a点溶液的导电性比c点溶液的导电性强
C.Ⅰ溶液中和NaOH的能力强于Ⅱ溶液
D.将a、b两点溶液加热至30 ℃,变小
答案 C
解析 1 mL pH=2的盐酸加水稀释至1000 mL,溶液的pH=5;1 mL pH=2的醋酸加水稀释至1000 mL,溶液的pH<5,故曲线Ⅰ代表盐酸的稀释过程,曲线Ⅱ代表醋酸的稀释过程,A正确;盐酸加水稀释时,溶液中c(Cl-)、c(H+)减小,溶液的导电能力减弱,故a点溶液的导电性比c点溶液的导电性强,B正确;pH=2且体积相等的盐酸和醋酸相比,n(CH3COOH)>n(HCl),与NaOH溶液发生中和反应时,CH3COOH消耗NaOH多,故Ⅱ溶液中和NaOH的能力强于Ⅰ溶液,C错误;升高温度,CH3COOH的电离平衡正向移动,c(CH3COO-)增大,而c(Cl-)基本不变,故变小,D正确。
10.25 ℃时,对于pH=2的CH3COOH溶液,下列判断不正确的是( )
A.加水稀释,电离平衡正向移动,溶液中c(H+)增大,也增大
B.通入少量HCl气体,电离平衡逆向移动,c(CH3COO-)减小,Ka不变
C.加入少量CH3COONa固体,电离平衡逆向移动,c(H+)减小,Ka不变
D.升高温度,电离平衡正向移动,c(H+)增大,pH减小
答案 A
解析 CH3COOH溶液中存在电离平衡:CH3COOHCH3COO-+H+,加水稀释,促进CH3COOH的电离,但由于溶液体积增大,c(H+)减小,=Ka,温度不变,Ka不变,A错误。
11.下表是在相同温度下三种酸的一些数据,下列判断正确的是( )
酸
HX
HY
HZ
浓度/(mol·L-1)
0.12
0.2
0.9
1
1
电离度
0.25
0.2
0.1
0.3
0.5
电离常数
Ka1
Ka2
Ka3
Ka4
Ka5
A.从HX的数据可以说明:弱电解质溶液浓度越低,电离度越大,且Ka1>Ka2>Ka3=0.01
B.室温时,若在NaZ溶液中加水,则变小,若加少量盐酸,则变大
C.含等物质的量的NaX、NaY和NaZ的混合溶液:c(Z-)
答案 D
解析 相同温度下电离度随溶液浓度的增大而减小,结合表中数据判断,当HX的浓度为1 mol·L-1时,HX的电离度小于0.1,故三种酸的酸性强弱顺序为HZ>HY>HX,即Ka5>Ka4>Ka3,D正确;电离常数只与温度有关,温度相同,则Ka1=Ka2=Ka3,A错误;依据Z-+H2OHZ+OH-可知,是Z-水解平衡常数的倒数,其只随温度的变化而变化,B错误;依据“越弱越水解”可知,NaX的水解程度最大,c(X-)最小,C错误。
12.(2022·吉林市高三第二次调研)常温下,H3AsO3和H3AsO4水溶液中含砷的各种微粒的分布分数(平衡时某含砷微粒的浓度占所有含砷微粒浓度之和的分数)与pH的关系分别如图所示。
下列说法错误的是( )
A.H3AsO4第一步电离方程式为H3AsO4H2AsO+H+
B.pH=11时,H3AsO3水溶液中三种微粒浓度由大到小的顺序为c(H2AsO)>c(HAsO)>c(H3AsO3)
C.以酚酞为指示剂,将NaOH溶液逐滴加入H3AsO3溶液中,当溶液由无色变为浅红色时停止滴加,该过程中主要反应的离子方程式为OH-+H2AsO===HAsO+H2O
D.若pKa2=-lg Ka2,H3AsO4第二步电离的电离常数为Ka2,则pKa2=7.0
答案 C
二、非选择题
13.已知亚磷酸(H3PO3)为二元弱酸,常温下,向某浓度的亚磷酸溶液中逐滴加入一定物质的量浓度的KOH溶液,混合溶液的pH与离子浓度的关系如图所示。
(1)写出亚磷酸的电离方程式:
_________________________________________________________________、
_________________________________________________________________。
(2)表示pH与lg 变化关系的曲线是________(填“Ⅰ”或“Ⅱ”)。
(3)根据图像计算亚磷酸的Ka1=________。
答案 (1)H3PO3H2PO+H+ H2POHPO+H+ (2)Ⅰ
(3)10-1.4
解析 由于Ka1=,
Ka2=,且Ka1>Ka2,由图像可知,当=时,“曲线Ⅱ”对应的c(H+)较大,为一级电离(Ka1),“曲线Ⅰ”对应的c(H+)较小,为二级电离(Ka2)。选用“曲线Ⅱ”中的特殊点B计算Ka1,Ka1==101×10-2.4=10-1.4。
14.在25 ℃时,对于0.10 mol·L-1的氨水,请回答以下问题:
(1)若向氨水中加入少量硫酸铵固体,溶液的pH将________(填“增大”“减小”或“不变”),这是因为____________________________________________________
___________________________________________________________________________________________________________________________________________。
(2)若向氨水中加入等体积pH=1的硫酸,此时溶液的pH________7(填“>”“<”或“=”);用离子方程式表示其原因_______________________________________;
此时溶液中各离子浓度由大到小的顺序为_____________________________。
(3)向氨水中加入0.05 mol·L-1稀硫酸至溶液正好呈中性,则c(NH)________2c(SO)(填“>”“<”或“=”),此时混合溶液中c(NH)=176c(NH3·H2O),则NH3·H2O的电离常数Kb为________。
答案 (1)减小 NH3·H2ONH+OH-,加入硫酸铵后NH浓度增大,平衡逆向移动,使得OH-浓度减小,从而使pH减小
(2)< NH+H2ONH3·H2O+H+ c(NH)>c(SO)>c(H+)>c(OH-)
(3)= 1.76×10-5
研究电解质在水溶液中的电离平衡能了解它的存在形式。
(1)已知部分弱酸的电离常数如下表:
化学式
HF
H2CO3
H2S
电离常数Ka(25 ℃)
7.2×10-4
Ka1=4.4×10-7
Ka2=4.7×10-11
Ka1=9.1×10-8
Ka2=1.1×10-12
①写出H2S的Ka1表达式:______________________。
②常温下,pH相同的三种溶液NaF、Na2CO3、Na2S,物质的量浓度最大的是________。
③将少量H2S通入Na2CO3溶液,反应的离子方程式是__________________。
(2)室温下,用0.100 mol·L-1盐酸滴定20.00 mL 0.100 mol·L-1的氨水,滴定曲线如图甲所示。
①a点所示的溶液中:c(NH3·H2O)____c(Cl-)(填“>”“<”或“=”,下同)。
②b点所示的溶液中:c(Cl-)____c(NH)。
③室温下pH=11的氨水与pH=5的NH4Cl溶液中,由水电离出的c(H+)之比为____________。
(3)二元弱酸H2A溶液中H2A、HA-、A2-的物质的量分数δ(X)随pH的变化如图乙所示。则H2A的二级电离平衡常数Ka2=________。
答案 (1)①Ka1= ②NaF ③CO+H2S===HS-+HCO
(2)①< ②= ③10-6∶1 (3)10-4.2
解析 (1)②由图表中数据分析可知酸性:HF>H2CO3>H2S>HCO>HS-,可知对应盐的水解程度F-<HCO<HS-<CO<S2-,浓度相同时溶液的碱性:Na2S>Na2CO3>NaF,所以常温下,pH相同的三种溶液NaF、Na2CO3、Na2S中物质的量浓度由大到小的顺序为NaF>Na2CO3>Na2S。
(2)①a点溶液中溶质为等物质的量浓度的一水合氨和氯化铵,溶液呈碱性,说明一水合氨的电离程度大于铵根离子的水解程度,氯离子不水解,则c(NH3·H2O)<c(Cl-)。②b点溶液呈中性,则c(OH-)=c(H+),溶液中存在电荷守恒c(Cl-)+c(OH-)=c(H+)+c(NH),则c(Cl-)=c(NH)。③一水合氨抑制水的电离、氯化铵促进水的电离,由水电离出的c(H+)之比=10-11 mol·L-1∶10-5 mol·L-1=10-6∶1。
2024年高考化学一轮总复习 第7单元 第4讲 沉淀溶解平衡 学案(含高考真题和课后作业)(教师版 ): 这是一份2024年高考化学一轮总复习 第7单元 第4讲 沉淀溶解平衡 学案(含高考真题和课后作业)(教师版 ),共37页。
2024年高考化学一轮总复习 第7单元 第3讲 盐类的水解 学案(含高考真题和课后作业)(教师版 ): 这是一份2024年高考化学一轮总复习 第7单元 第3讲 盐类的水解 学案(含高考真题和课后作业)(教师版 ),共32页。
2024年高考化学一轮总复习 第7单元 第2讲 水的电离和溶液的pH 学案(含高考真题和课后作业)(教师版 ): 这是一份2024年高考化学一轮总复习 第7单元 第2讲 水的电离和溶液的pH 学案(含高考真题和课后作业)(教师版 ),共39页。

