2022-2023学年四川省绵阳市江油中学高二下学期期中测试物理试题含解析
展开江油中学2021级高二下期半期考试物理试题
一、必考选择题。本题共9小题,每小题4分,共36分。每小题给出的四个选项中,第1-6题只有一项符合题目要求,第7-9题有多项符合题目要求。全部选对的得4分,选对但不全的得2分,有选错的得0分。
1. 关于生产和生活中的交流电,下列说法正确的是( )
A. 在一个周期内,交流电的方向改变一次
B. 交流用电设备上标出的电压和电流值是有效值
C. 某正弦交流电压的最大值为311V,则该交流电压的最小值为-311V
D. 用交流电表测交变电流和电压时,测得的是交变电流和电压的最大值
【答案】B
【解析】
【详解】A. 在一个周期内,交流电的方向改变二次,故A错误;
BD.用交流电表测交变电流和电压测得的数值以及交流用电设备上标出的电压和电流值是有效值,故B正确,D错误;
C. 某正弦交流电压的最大值为311V,则该交流电压的最小值为0,故C错误;
故选B。
2. 老师做了一个物理小实验让学生观察:一轻质横杆两侧各固定一金属环,横杆克绕中心点自由转动,老师拿一条形磁铁插向其中一个小环,后又取出插向另一个小环,同学们看到的现象是( )
A. 磁铁插向左环,横杆发生转动
B. 磁铁插向右环,横杆发生转动
C. 无论磁铁插向左环还是右环,横杆都不发生转动
D. 无论磁铁插向左环还是右环,横杆都发生转动
【答案】B
【解析】
【详解】左环没有闭合,在磁铁插入过程中,不产生感应电流,故横杆不发生转动.右环闭合,在磁铁插入过程中,产生感应电流,横杆将发生转动,故B正确,ACD错误.
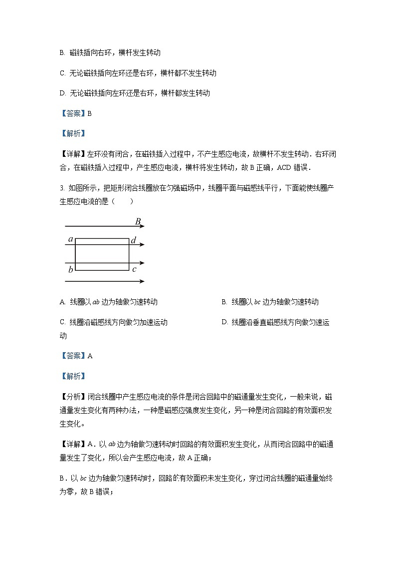
3. 如图所示,把矩形闭合线圈放在匀强磁场中,线圈平面与磁感线平行,下面能使线圈产生感应电流的是( )
A. 线圈以ab边为轴做匀速转动 B. 线圈以bc边为轴做匀速转动
C. 线圈沿磁感线方向做匀加速运动 D. 线圈沿垂直磁感线方向做匀速运动
【答案】A
【解析】
【分析】闭合线圈中产生感应电流的条件是闭合回路中的磁通量发生变化,一般来说,磁通量发生变化有两种办法,一种是磁感应强度发生变化,另一种是闭合回路的有效面积发生变化。
【详解】A.以ab边为轴做匀速转动时回路的有效面积发生变化,从而闭合回路中的磁通量发生了变化,所以会产生感应电流,故A正确;
B.以bc边为轴做匀速转动时,回路有效面积未发生变化,穿过闭合线圈的磁通量始终为零,故B错误;
C.线圈沿磁感线方向做匀加速运动,闭合回路的有效面积未发生变化,穿过闭合线圈的磁通量始终为零,故C错误;
D.沿垂直磁感线方向做匀速运动,同样的闭合回路的有效面积未发生变化,穿过闭合线圈的磁通量始终为零,故D错误。
故选A。
4. 如图所示,L1、L2是高压输电线,图中两电表示数分别是220V和1A,已知甲图中原副线圈匝数比为 100:1,乙图中原副线圈匝数比为1:10,则( )
A. 甲图中的电表是电压表,输电电压为22000V
B. 甲图是电流互感器。输电电流是100A
C. 乙图中的电表是电压表,输电电压为22000V
D. 乙图是电流互感器,输电电流是100A
【答案】A
【解析】
【详解】AB.甲是电压互感器,根据变压器电压表电压比等于匝数比
可得输电电压为
故A正确,B错误;
CD.乙图是电流互感器,电表是电流表。只有一个副线圈的变压器,电流比等于匝数的反比
可得输电电流为
故CD错误。
故选A。
5. 如图所示电路中,电阻R、电感器L、电容器C并联接在某一交流电源上,三个相同的交流电流表的示数相同,若保持电源的电压不变,而将其频率增大,则三个电流表的示数I1、I2、I3的大小关系是( )
A. I3>I1>I2 B. I3>I2>I1 C. I1>I3>I2 D. I1=I2=I3
【答案】A
【解析】
【详解】开始时交流电流表示数相等,设为I,若保持电源的电压不变,而将其频率增大,对电阻来说,频率的变化不改变电阻的阻值,故电流不变,即
频率增大,线圈L的感抗增大,故电流减小,即
频率增大,电容器C的容抗减小,故电流增大,即
所以有
故选A。
6. 我国第一艘航母“辽宁舰”交接入列后,歼—15飞机顺利完成了起降飞行训练,图为一架歼—15飞机刚着舰时的情景。已知该飞机机身长为l,机翼两端点C、D的距离为d,某次在我国近海海域训练中飞机降落时的速度沿水平方向,大小为v,该空间地磁场磁感应强度的水平分量为Bx,竖直分量为By。C、D两点间的电势差为U,下列分析正确的是( )
A. U=Bxlv,C点电势低于D点电势
B. U=Bxdv,C点电势高于D点电势
C. U=Bylv,C点电势低于D点电势
D U=Bydv,C点电势高于D点电势
【答案】D
【解析】
【详解】歼—15飞机在北半球的上空以速度v水平飞行,切割磁感应强度的竖直分量,切割的长度等于机翼的长度,所以
U=Bydv
北半球的磁感应强度的竖直分量是向下的,根据右手定则,感应电动势的方向D指向C,所以C点的电势高于D点的电势;故D正确,ABC错误。
故选D。
7. 两块水平放置的金属板间的距离为d,用导线与一个n匝线圈相连,线圈电阻为r,线圈中有竖直方向的磁场,电阻R与金属板连接,如图所示,两板间有一个质量为m、电荷量+q的油滴恰好处于静止。则线圈中的磁感应强度B的变化情况和磁通量的变化率分别是( )
A. 磁感应强度B竖直向上且正增强,
B. 磁感应强度B竖直向下且正增强,
C. 磁感应强度B竖直向上且正减弱,
D. 磁感应强度B竖直向下且正增强,
【答案】CD
【解析】
【详解】AC.由题,电荷量+q的油滴恰好静止金属板间,受到的电场力与重力平衡,由平衡条件得知,油滴受到的电场力竖直向上,则金属板上板带负电,下板带正电。若磁感应强度B竖直向上,B正在增强时,根据楞次定律得知,线圈中产生的感应电动势是下负上正,金属板下板带负电,上板带正电,油滴不能平衡,则磁感应强度B竖直向上且B正在减弱时,油滴能保持平衡。根据法拉第电磁感应定律得
金属板间的电压为
要使油滴平衡,则有
解得
故A错误,C正确;
BD.同理,磁感应强度B竖直向下且正增强时,则有
故B错误,D正确。
故选CD。
8. 国家电网公司推进智能电网推广项目建设,拟新建智能变电站1 400座。变电站起变换电压作用的设备是变压器,如图所示,理想变压器原线圈输入电压,电压表、电流表都为理想电表。下列判断正确的是( )
A. 输入电压有效值为200 V,电流频率为50 Hz
B. S打到a处,当变阻器的滑片向下滑动时,两电压表的示数都增大
C. S打到a处,当变阻器的滑片向下滑动时,两电流表的示数都减小
D. 若变阻器的滑片不动,S由a处打到b处,电压表V2和电流表A1的示数都减小
【答案】AD
【解析】
【详解】A.理想变压器原线圈输入电压,则输入电压的峰值
输入电压有效值
输入电压的角频率
则电流的频率
故A正确;
B.S打到a处,当滑动变阻器的滑片向下滑动时,原线圈输入电压不变,原副线圈匝数不变,则原副线圈两端电压不变,两电压表示数都不变,故B错误;
C.S打到a处,滑动变阻器滑片向下滑动时,滑动变阻器接入电路的阻值减小,副线圈总电阻R副减小,副线圈电压U2不变,副线圈电流
增大,电流表A2示数增大,原线圈电流
增大,电流表A1示数增大,故C错误;
D.若滑动变阻器的滑片不动,S由a处打到b处,副线圈匝数减小,输入电压不变,输出电压减小,即电压表V2的示数减小,变压器输出功率可知,副线圈输出功率减小,根据输入功率等于输出功率,可知减小,U1不变,则I1减小,即电流表A1的示数减小,故D正确。
故选AD。
9. 某电站向用户输送电能,若输送功率为P,输送电压为U,输电线电阻为R,用户得到的电压为,则下列说法正确的是( )
A. 输电线损失的功率为 B. 输电线损失功率为
C. 用户得到的功率为 D. 以上说法均不对
【答案】AB
【解析】
【分析】由求出输电线路上的电流,也可根据求出输电线路上的电流,然后根据算出输电线路上的消耗的功率。
【详解】A.输送功率为P,输送电压为U,故输电电流为
输电线损失的功率为
故A正确;
B.输电线损失的电压
故输电线损失的功率为
故B正确;
C.用户的电阻不是R,用户得到的功率为
故C错误;
D.由上面的分析可知,故D错误。
故选AB。
二、 必考非选择题。 本题共4小题,共44分
10. 如图所示为“研究电磁感应现象”的实验装置。
如果在闭合开关时发现灵敏电流计的指针向左偏了一下,那么闭合开关后可能出现的情况有:
(1)将原线圈迅速插入副线圈时,灵敏电流计指针将________。(填“左偏”或“右偏”)
(2)原线圈插入副线圈后,将滑动变阻器的触头迅速向左拉时,灵敏电流计指针将________。
【答案】 ①. 左偏 ②. 右偏
【解析】
【详解】(1)[1]闭合开关,副线圈中的磁通量增加,发现灵敏电流计的指针向左偏,现将原线圈迅速插入副线圈时,同样副线圈中的磁通量也是增加的,故灵敏电流计的指针同样向左偏。
(2)[2]原线圈插入副线圈后,将滑动变阻器的触头迅速向左拉时,滑动变阻器接入的电阻值增大,电流减小,则穿过副线圈的磁通量减小,故灵敏电流计的指针会与原来的偏转相反,即向右偏。
11. 某学校开展研究性学习,某研究小组的同学根据所学的光学知识,设计了一个测量液体折射率的仪器,如图所示。在一个圆盘上,过其圆心O作两条互相垂直的直径BC、EF,在半径OA上垂直盘面插下两枚大头针P1、P2,并保持P1、P2位置不变,每次测量时让圆盘的下半部分竖直进入液体中,而且总使得液面与直径BC相平,EF作为界面的法线,而后在图中右上方区域观察P1、P2的像,并在圆周上插上大头针P3,使P3正好挡住P1、P2的像,同学们通过计算,预先在圆周EC部分刻好了折射率的值,这样只要根据P3所插的位置,就可直接读出液体折射率的值,则:
(1)若,OP3与OC的夹角为30°,则P3处所对应的折射率的值为___________;光在该液体中速度为___________(真空中光速为c)。
(2)图中P3、P4两位置中___________(填“P3”或“P4”)所对应的折射率的值大。
(3)作AO的延长线交圆周于K,K处所对应的折射率值应为___________。
(4)甲乙两介质折射率分别为n1 和 n2,且n1大于n2。光在甲乙介质传播,当光由___________(填“甲传向乙”或“乙传向甲”)可能发生全反射。
【答案】 ①. ②. ③. P4 ④. 1 ⑤. 甲传向乙
【解析】
【详解】(1)[1]由图可知
则P3处所对应的折射率的值为
[2]由,可知光在该液体中速度为
(2)[3] P4处对应的入射角较大,根据折射定律,可知P4处对应的折射率较大。
(3)[4] 作AO的延长线交圆周于K,这种情况下折射角与折射角相等,则知K处所对应的折射率的值是1。
(4)[5] 当光只有从光密介质射入光疏介质时,才有可能发生全反射现象;由于n1大于n2,故介质甲相对介质乙来说是光密介质,故光从甲传向乙可能发生全反射现象。
12. 某矩形线圈,切割磁感线边长ab=40cm,宽ad=20cm,共50匝,在磁感强度为0.5T的匀强磁场中以300r/min,绕中心轴OO´匀速转动,如图所示。
(1)求出电动势的最大值。
(2)若t=0时线圈恰在图中位置,写出感应电动势的瞬时表达式,并求出当t=0.025s时感应电动势的瞬时值。
(3)从图示位置转动90°过程中的平均感应电动势值又是多少?
【答案】(1)20πV;(2),;(3)40V
【解析】
【详解】(1)线圈的转速
线圈的角速度
周期为
电动势的最大值为
(2)若t=0时线圈恰在图中位置,则感应电动势的瞬时表达式为
当t=0.025s时,感应电动势的瞬时值为
(3)从图示位置转动90°过程中的平均感应电动势值为
13. 如图所示,在坐标xoy平面内存在B=2.0T的匀强磁场,OA与OCA为置于竖直平面内的光滑金属导轨,其中OCA满足曲线方程,C为导轨的最右端,导轨OA与OCA相交处的O点和A点分别接有体积可忽略的定值电阻R1和R2,其R1=4.0Ω、R2=12.0Ω.现有一足够长、质量m=0.10kg的金属棒MN在竖直向上的外力F作用下,以v=3.0m/s的速度向上匀速运动,设棒与两导轨接触良好,除电阻R1、R2外其余电阻不计,g取10m/s2,求:
(1)金属棒MN在导轨上运动时感应电流的最大值;
(2)外力F的最大值;
(3)金属棒MN滑过导轨OC段,整个回路产生的热量.
【答案】(1)1.0A(2)2.0N(3)1.25J
【解析】
【详解】(1)金属棒MN沿导轨竖直向上运动,进入磁场中切割磁感线产生感应电动势.当金属棒MN匀速运动到C点时,电路中感应电动势最大,产生的感应电流最大.
金属棒MN接入电路的有效长度为导轨OCA形状满足的曲线方程中的x值.因此接入电路的金属棒的有效长度为
Lm=xm=0.5m
Em=3.0V
且
A
(2)金属棒MN匀速运动中受重力mg、安培力F安、外力F外作用
N
N
(3)金属棒MN在运动过程中,产生的感应电动势
有效值为
金属棒MN滑过导轨OC段的时间为t
m
s
滑过OC段产生热量J.
三、选考题。本部分共6小题,共30分。第14~18题每小题4分,给出的四个选项中只有一项符合题目要求,用铅笔把答题卡上对应题目的答案标号涂黑。第19题10分。
14. 两个相同的电阻,分别通以如图甲、乙所示的正弦式交变电流和方波式交变电流,两种交变电流的最大值相等,周期相等.则在一个周期内,正弦式交变电流在电阻上产生的焦耳热Q1与方波式交变电流在电阻上产生的焦耳热Q2之比等于( )
A. 3∶1 B. 1∶2 C. 2∶1 D. 4∶3
【答案】B
【解析】
【详解】当题图甲电流通过电阻R时,电阻产生的焦耳热Q1=()2RT;当题图乙中电流通过电阻R时,电阻产生的焦耳热Q2=RT,所以Q1∶Q2=1∶2,故B正确,ACD错误.
故选:B
15. 电磁波包含了射线、红外线、紫外线、无线电波等,按波长由长到短的排列顺序是( )
A. 无线电波、红外线、紫外线、射线
B. 红外线、无线电波、射线、紫外线
C. 射线、红外线、紫外线、无线电波
D. 紫外线、无线电波、射线、红外线
【答案】A
【解析】
【详解】试题分析:按照波长从大到小的顺序依次是无线电波、红外线、可见光、紫外线、X射线和γ射线.
故选A.
考点:考查电磁波谱的相关知识
点评:电磁波谱按照波长从大到小的顺序依次是无线电波、红外线、可见光、紫外线、X射线和γ射线
16. 如图所示,π形光滑金属导轨与水平地面倾斜固定,空间有垂直于导轨平面的磁场,将一根质量为m的金属杆ab垂直于导轨放置.金属杆ab从高度h2处从静止释放后,到达高度为h1的位置(图中虚线所示)时,其速度为v,在此过程中,设重力G和磁场力F对杆ab做的功分别为WG和WF,那么
A. mv2=mgh1-mgh2
B. mv2=WG+WF
C. mv2>WG+WF
D. mv2<WG+WF
【答案】B
【解析】
【详解】金属杆bc从高度h1处下滑到高度为h2的过程中,只有重力和磁场力对杆bc做的功,其他力不做功,根据动能定理:总功等于物体动能的变化,则有
故选B。
17. 如图,一个边长为l的正方形虚线框内有垂直于纸面向里的匀强磁场;一个边长也为l的正方形导线框所在平面与磁场方向垂直;虚线框对角线ab与导线框的一条边垂直,ba的延长线平分导线框.在t=0时,使导线框从图示位置开始以恒定速度沿ab方向移动,直到整个导线框离开磁场区域.以i表示导线框中感应电流的强度,取逆时针方向为正.下列表示i-t关系的图示中,可能正确的是
A. B.
C. D.
【答案】C
【解析】
【详解】从正方形线框下边开始进入到下边完全进入过程中,线框切割磁感线的有效长度逐渐增大,感应电流也逐渐增大,如图的位置Ⅰ;从正方形线框下边完全进入至下边刚穿出磁场边界,切割磁感线的有效长度不变,感应电流不变,如图的位置Ⅰ→Ⅱ;当正方形线框下边部分离开磁场,上边尚未进入磁场过程中,线框切割磁感线的有效长度逐渐减小,感应电流也逐渐减小,如图的位置Ⅱ→Ⅲ;当正方形线框下边部分继续离开磁场,上边也进入磁场过程中,上下两边线框切割磁感线产生的感应电动势方向相反,感应电流减小得更快,当上下两边在磁场中长度相等,感应电动势为零,如图的位置Ⅲ→Ⅳ;以后的过程与上述过程相反,故正确的选项为C.
18. 如图为一列沿x轴负方向传播的简谐横波在t=0时的波形图,当Q点在t=0时的振动状态传到P点时,则()
A. 1cm<x<3cm范围内的质点正在向y轴的负方向运动
B. Q处的质点此时的加速度沿y轴的正方向
C. Q处的质点此时正在波峰位置
D. Q处的质点此时运动到P处
【答案】B
【解析】
【详解】A.画出将Q点的振动状态传到P点,即时的波形图如图
由波的传播方向知,1 cm<x<2 cm范围内的质点沿y轴正方向运动,A错误;
BC.此时Q处的质点在波谷,具有沿y轴正向的加速度,B正确,C错误。
D.质点不随波迁移,选项D错误。
故选B。
19. 如图所示,一截面为直角三角形的玻璃棱镜ABC,,一条光线以45°的入射角从AC边上的D点射入棱镜,光线垂直BC边射出。
(1)画出光在玻璃棱镜中的传播路线;
(2)求玻璃的折射率;
(3)AD长L,光在真空中速度为c,则光由D点传到AB边的时间t。
【答案】(1)见解析;(2);(3)
【解析】
【详解】(1)由题意可作出光由AC面射入,从BC面射出的传播路线如图所示
(2)由题意知由几何关系可知,光线进入AC面的折射角为
由折射定律可知玻璃的折射率
(3)设玻璃中光速为v,由,得
由几何关系得,光由D点传到AB边的路程s为
所以则光由D点传到AB边的时间
四川省绵阳市江油中学2022-2023学年高二物理下学期期末试题(Word版附解析): 这是一份四川省绵阳市江油中学2022-2023学年高二物理下学期期末试题(Word版附解析),共19页。试卷主要包含了必考选择题,必考非选择题,选考题等内容,欢迎下载使用。
2022-2023学年四川省绵阳市三台中学高二下学期期中物理试题含解析: 这是一份2022-2023学年四川省绵阳市三台中学高二下学期期中物理试题含解析,共26页。试卷主要包含了本大题2小题,共24分等内容,欢迎下载使用。
四川省绵阳市江油中学2022-2023学年高二物理下学期期中试题(Word版附解析): 这是一份四川省绵阳市江油中学2022-2023学年高二物理下学期期中试题(Word版附解析),共18页。试卷主要包含了必考选择题, 必考非选择题,选考题等内容,欢迎下载使用。

