五年级奥数典型题——冲刺100测评卷02《等差数列》(原卷及解析版)
展开【五年级奥数举一反三—全国通用】
测评卷02《等差数列》
试卷满分:100分 考试时间:100分钟
姓名:_________班级:_________得分:_________
一.选择题(共6小题,满分12分,每小题2分)
1.(2分)(2011•其他模拟)有20个数,第一个数是9,以后每一个数都比前一个数大2,第20个数是( )
A.47 B.49 C.51 D.53
【分析】由于第一个数是9,从第二个数起,每一个数都比前一个数大2,所以第20个数比9大19个2.
【解答】解:9+(20﹣1)×2
=9+19×2
=9+38
=47.
答:第20个数是47.
故选:A.
2.(2分)下面一列数5、8、11、14、…、第( )个数为2015.
A.667 B.668 C.669 D.671
【分析】此题首项是5,末项是2015,公差是3,求第几个数为2015,即求项数,根据等差数列的通项公式进行求解即可.
【解答】解:首项是5,末项是2015,公差是3,
(2015﹣5)÷3+1
=2010÷3+1
=671
答:第671个数为2015.
故选:D.
3.(2分)(2015•创新杯)从小到大排列99个数,每两个相邻数的差都相等,第7个与第93个的和为262,则这列数的第50个数为( )
A.50 B.51 C.120 D.131
【分析】因为一共有99个,所以正中间的一个数是50,这个数就是这个数列之和的平均数.第93个数是倒数第7个数,所以此题常采用画图的方法解决.
【解答】解:
262÷2=131
故选:D.
4.(2分)(2014•迎春杯)一个12项的等差数列,公差是2,且前8项的和等于后4项的和,那么,这个数列的第二项是( )
A.7 B.9 C.11 D.13
【分析】找出前8项数字和与后4项数字和相等,列出关系式,求出其中一项即可.
【解答】解:根据题意后4项和前8项数字和相等可知,这个数列是递增数列,
(a1+a8)×8÷2=(a9+a12)×4÷2,
因为a8=a1+14,a9=a1+16,a12=a1+22,
所以代入得(a1+a1+14)×8÷2=(a1+16+a1+22)×4÷2,
解得 a1=5,
所以 a2=a1+2=7.
故选:A.
5.(2分)5个连续自然数的和是315,那么紧接在这5个自然数后面的5个连续自然数的和是( )
A.360 B.340 C.350 D.无法求出
【分析】这些自然数是等差数列,紧接在这5个自然数后面的5个连续自然数的和比315多5×5,然后进一步解答即可.
【解答】解:315+5×5
=315+25
=340
故选:B.
6.(2分)(2011•其他模拟)有10只盒子,44只羽毛球.能不能把44只羽毛球放到盒子中去,使各个盒子里的羽毛球不相等?( )
A.能 B.不能 C.不确定
【分析】这是一个等差数列的应用题,解题关键是由已知数列所有项的个数按最少量算出它们的总和,然后与题意中给的羽毛球的总数44相比较,如果相等,就说明能够将44只羽毛球放到10个盒子中去,且使各盒子里的羽毛球数不相等;否则就不能.
【解答】解:由题意,要使10个盒子中羽毛球的数量不相等,
最少的放法是:
0,1,2…9.
计算总和:
0+1+2+…+9
=9×5
=45,
因为45>44,
所以原题不能.
答:不能使各个盒子里的羽毛球数不相等.
故选:B.
二.填空题(共12小题,满分31分)
7.(2分)(2017•走美杯)一箱苹果60个,第一天大家一起吃了17个,以后我每天吃1个,过了几天发现只剩下16个,苹果怎么少这么快?有人告诉我,小张每天都去偷偷地拿2个.请你算一算:这几天小张共拿了 18 个苹果.
【分析】可以先用总数减去大家吃的苹果数和剩下的苹果数,再除以我每天吃的苹果数和小张偷的苹果数之和,就能求得天数,就能知道小张偷了几天,不难求得小张偷拿了多少苹果.
【解答】解:根据分析,先求得小张偷拿苹果的天数,故有:
(60﹣17﹣16)÷(2+1)=9(天),
小张共偷了:9×2=18个.
故答案是:18.
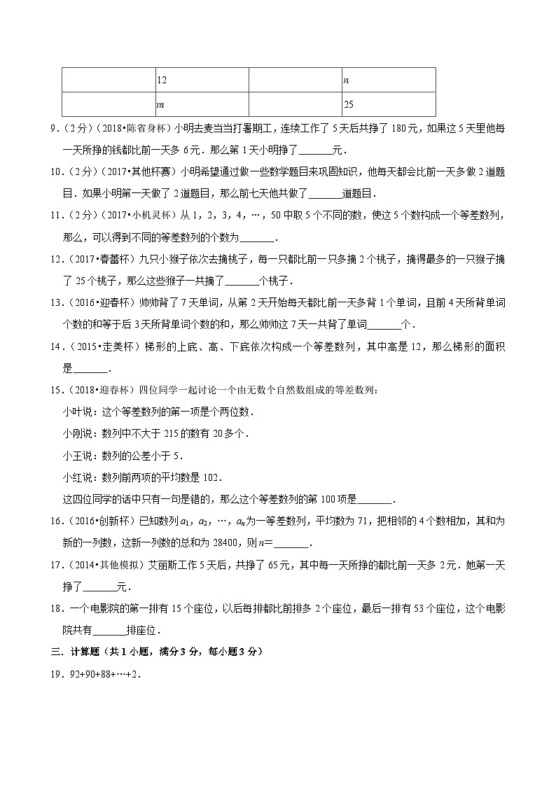
8.(2分)(2016•学而思杯)表中每行,每列分别从左至右、从上至下构成等差数列,那么m×n= 300 .
4
8
9
15
12
n
m
25
【分析】首先,确定第一行公差,填全第一行;
从第二列确定公差,确定m;
同样从第四列,确定n.
【解答】解:
第一行公差为(8﹣4)÷2=2,第一行数字为:4、6、8、10;
确定第二列确定公差为12﹣9=3,确定m=12+3=15;
同样确定n=20.
m×n=300
即:填300
9.(2分)(2018•陈省身杯)小明去麦当当打暑期工,连续工作了5天后共挣了180元,如果这5天里他每一天所挣的钱都比前一天多6元.那么第1天小明挣了 24 元.
【分析】根据等差数列的规律,第三天小明挣了180÷5=36元,公差是6,所以第一天小明挣了36﹣6×2=24元,据此解答即可.
【解答】解:180÷5=36(元)
36﹣6×2=24(元)
故答案为:24.
10.(2分)(2017•其他杯赛)小明希望通过做一些数学题目来巩固知识,他每天都会比前一天多做2道题目.如果小明第一天做了2道题目,那么前七天他共做了 56 道题目.
【分析】首项是2,末项是2+(7﹣1)×2=14,然后利用等差数列求和公式:(首项+末项)×项数÷2求出结果.
【解答】解:2+(7﹣1)×2=14(道)
(2+14)×7÷2=56(道)
故填56.
11.(2分)(2017•小机灵杯)从1,2,3,4,…,50中取5个不同的数,使这5个数构成一个等差数列,那么,可以得到不同的等差数列的个数为 576 .
【分析】根据题意,分析当得到的等差数列公差为1、2、3时,可以得到的等差数列的数目,依此类推,发现其数目的变化规律,进而根据等差数列的前n项公式计算可得答案.
【解答】解:根据题意,当得到的等差数列公差为1时,有1、2、3、4、5,…,46、47、48、49、50,共46种情况;
当其公差为2时,有1、3、5、7、9,…,42、44、46、48、50,共42种情况;
…
当其公差为12时,有1、13、25、37、49,2、14、26、38、50,共2种情况;
综上所述,共有2+6+…+46==288种,
考虑到等差数列也可以是从大到小,所以共有288×2=576种不同的等差数列,
故答案为576.
12.(2017•春蕾杯)九只小猴子依次去摘桃子,每一只都比前一只多摘2个桃子,摘得最多的一只猴子摘了25个桃子,那么这些猴子一共摘了 153 个桃子.
【分析】九只小猴子摘桃子数,构成一个等差数列,公差是2,末项是25,那么首项是25﹣2×(9﹣1)=9,然后根据高斯求和公式解答即可.
【解答】解:25﹣2×(9﹣1)=9(个)
(9+25)×9÷2=153(个)
故答案为:153.
13.(2016•迎春杯)帅帅背了7天单词,从第2天开始每天都比前一天多背1个单词,且前4天所背单词个数的和等于后3天所背单词个数的和,那么帅帅这7天一共背了单词 84 个.
【分析】首先表示出这7天的数量关系,然后根据前4天等于后3天的数量列出等式,求出每天的数量相加即可.
【解答】解:依题意可知:
设帅帅背单词的数量为:a,a+1,a+2,a+3,a+4,a+5,a+6共7天
a+a+1+a+2+a+3=a+4+a+5+a+6
解:a=9.
共背9+10+11+12+13+14+15=84
故答案为:84
14.(2015•走美杯)梯形的上底、高、下底依次构成一个等差数列,其中高是12,那么梯形的面积是 144 .
【分析】首先根据梯形的上底、高、下底依次构成一个等差数列,可得:上底+下底=高×2,据此求出梯形的上底和下底的和是多少;然后根据:梯形的面积=(上底+下底)×高÷2,求出梯形的面积是多少即可.
【解答】解:(12×2)×12÷2
=24×12÷2
=288÷2
=144
答:梯形的面积是144.
故答案为:144.
15.(2018•迎春杯)四位同学一起讨论一个由无数个自然数组成的等差数列:
小叶说:这个等差数列的第一项是个两位数.
小刚说:数列中不大于215的数有20多个.
小王说:数列的公差小于5.
小红说:数列前两项的平均数是102.
这四位同学的话中只有一句是错的,那么这个等差数列的第100项是 496 .
【分析】如果小叶和小红说得对,那么前两项的和是102×2=204,根据小叶说的,可以确定第一个数最大是99,那第二个数就是105,说明公差至少是105﹣99=6,与小王说的相矛盾,因此可以判断出小叶、小红和小王三人之中肯定有一个是错的,那么小刚说的话肯定是对的.根据小刚说的,那说明公差一定不大于215÷20≈10,假设小王说的是错的,则说明公差大于或等于6,根据小叶和小红说的话可以确定公差是一个偶数,因此接下来验证公差是6、8、10的情况.如果公差是6,则第1项是99,第2项是105,那么第21项就是99+20×6=219,大于215,所以公差不是6;如果公差是8,那么第1项就是98,第21项就是98+20×8>215,所以公差也不是8,同样的道理公差也不是10,由此可以判断出小王说的话是对的.那只有小叶和小红两人有一个说错了.根据公差小于5,说明公差最大是4,那第一个数最大是215﹣28×4=103,最小是215﹣28×4﹣3=100,说明小叶说错了;同样根据公差是3、2、1,也能得出第一个数是三位数.根据前两项的和的平均数是102,说明这两个数可能是100和104,也可能是101和103,如果是100和104,那么第100项就是100+99×4=496;如果前两项是101和103,那么215之前就不止20多个数,故不对.
【解答】解:根据上面的推理可以知道是小叶说错了.
102×2=100+104=101+103
如果公差是104﹣100=4,则第100项是100+99×4=496;
如果公差是103﹣101=2,则第30项是101+29×2=159<215,与小刚说的话矛盾.
故答案为:496.
16.(2016•创新杯)已知数列a1,a2,…,an为一等差数列,平均数为71,把相邻的4个数相加,其和为新的一列数,这新一列数的总和为28400,则n= 103 .
【分析】由题意,a1+a2+…+an﹣1+an=71n①,a1+2a2+3a3+4a4+4a5+…+4an﹣4+4an﹣3+3an﹣2+﹣2an﹣1+an=28400②,②﹣①可以得到a2+2a3+3a4+3a5+…+3an﹣4+3an﹣3+2an﹣2+an﹣1=28400﹣71n③,依次利用①式进行变换最后得出a4+a5+…+an﹣4+an﹣3=28400﹣71(3n﹣6)⑤,利用等差数列的求和公式,即可得出结论.
【解答】解:由题意,a1+a2+…+an﹣1+an=71n①,
a1+2a2+3a3+4a4+4a5+…+4an﹣4+4an﹣3+3an﹣2+﹣2an﹣1+an=28400②,
②﹣①可得a2+2a3+3a4+3a5+…+3an﹣4+3an﹣3+2an﹣2+an﹣1=28400﹣71n③,
a2+a3+…+an﹣2+an﹣1=71(n﹣2)④,
③﹣④可得a3+2a4+2a5+…+2an﹣4+2an﹣3+an﹣2=28400﹣71(2n﹣2)⑤,
a3+a4+…+an﹣3+an﹣2=71(n﹣4)④,
⑤﹣④可得a4+a5+…+an﹣4+an﹣3=28400﹣71(3n﹣6)⑤,
(n﹣3﹣4+1)×71=28400﹣71(3n﹣6),
解得n=103,
故答案为:103.
17.(2014•其他模拟)艾丽斯工作5天后,共挣了65元,其中每一天所挣的都比前一天多2元.她第一天挣了 9 元.
【分析】每天的钱数构成一个公差为“2”的等差数列,首项是要求的数,项数为5.因此本题根据高斯求和公式“Sn=na1+n(n﹣1)÷2”进行计算即可:
【解答】解:设她第一天挣了x元,
5x+5×(5﹣1)×2÷2=65
5x+20=65
5x=45
x=9
故答案为:9.
18.一个电影院的第一排有15个座位,以后每排都比前排多2个座位,最后一排有53个座位,这个电影院共有 20 排座位.
【分析】把座位数可以看作是一个等差数列:首项是15,末项是53,公差是2,求这个电影院共有几排座位,就相当于等差数列的项数,列式是(53﹣15)÷2+1=20,然后解答即可求出一共有的排数.
【解答】解:根据分析可得,
(53﹣15)÷2+1,
=38÷2+1,
=20(排),
答:这个电影院共有20排座位.
故答案为:20.
三.计算题(共1小题,满分3分,每小题3分)
19.92+90+88+…+2.
【分析】根据等差数列通项公式:项数=(末项﹣首项)÷公差+1,(首数+尾数)×项数÷2=和解答即可.
【解答】解:(2+92)×[(92﹣2)÷2+1]÷2
=94×46÷2
=2162
四.解答题(共12小题,满分54分)
20.(4分)(2012•其他模拟)把一堆苹果分给8个朋友,要使每个人都能拿到苹果,而且每个人拿到苹果个数都不同的话,这堆苹果至少应该有几个?
【分析】由题意可知,要使8个人中的每个人都能拿到苹果,而且每个人拿到苹果个数都不同,则分到苹果最少的应为1个,而其他人至少分别分到2,3…8个苹果.那么这堆苹果应有的个数为:1+2+3+…+8.计算这个公差为1的等差数列的和即可.
【解答】解:1+2+3+4+5+6+7+8
=(1+8)×8÷2
=9×8÷2
=72÷2
=36(个).
答:这堆苹果至少应有36个.
21.(4分)小张看一本故事书,第一天看了25页,以后每天比前一天多看5页,最后一天看55页,刚好看完,这本故事书一共有多少页?
【分析】根据题意,可得小红每天看故事书的页数是一个等差数列,数列的首项是25,末项是55,公差是5,所以求出等差数列的项数,即可求出这本故事书共多少页.
【解答】解:(55﹣25)÷5+1
=30÷5+1
=7
(25+55)×7÷2
=80×7÷2
=280(页)
答:这本故事书一共有280页.
22.(4分)已知一个等差数列第9项等于131,第10项等于137,这个数列的第1项是多少?第19项是多少?
【分析】由题可知,本题是一个公差为137﹣131=6的等差数列,因此本题根据高斯求和的有关公式解答即可:末项=首项+(项数﹣1)×公差,首项=末项﹣(项数﹣1)×公差.
【解答】解:公差:137﹣131=6
第1项:131﹣(9﹣1)×6
=131﹣48
=83
第19项:83+(19﹣1)×6
=83+18×6
=83+108
=191
答:这个数列的第1项是83,第19项是191.
23.(4分)某电影院有26排座位,后一排比前一排多1个座位,最后一排有45个座位,求这个影院一共有多少个座位?
【分析】因后一排在比前一排多1个座位,可看作是看作一个等差数列,末项是45,所以首项是45﹣26+1=20,本题可根据高斯求和公式解答即可.
【解答】解:45﹣26+1=20(个)
(20+45)×26÷2=845(个)
答:这个影院一共有845个座位.
24.(4分)有一堆粗细均匀的圆木,最上面一层有6根,每向下一层增加一根,如果最下面一层有98根,那么共堆了多少层?
【分析】每层的根数构成了一个等差数列,首项是6,公差是1,末项是98,求项数,根据“项数=(末项﹣首项)÷公差+1”解答即可.
【解答】解:(98﹣6)÷1+1
=92+1
=93(层)
答:共堆了93层.
25.(4分)求1,5,9,13,…,这个等差数列的第30项.
【分析】首先求出1,5,9,13,…,这个等差数列的公差,然后根据:an=a1+(n﹣1)d(a1、an、d分别是等差数列的第1项、第n项、公差),求出这个等差数列的第30项即可.
【解答】解:1+(30﹣1)×(5﹣1)
=1+29×4
=1+116
=117
答:这个等差数列的第30项是117.
26.(5分)(2012•其他杯赛)把90米长的一条绳子分成三段,要使后一段都比前一段多3米.三段绳子的长度各是多少?
【分析】设第一段绳子长x米,那么第二段,第三段绳子的长度分别是:(x+3)米,(x+3+3)米,根据三段绳子的长度是90米列方程,依据等式的性质即可解答.
【解答】解:设第一段绳子长x米,
x+(x+3)+(x+3+3)=90,
3x+9=90,
3x+9﹣9=90﹣9,
3x=81,
3x÷3=81÷3,
x=27,
27+3=30(米),
27+3+3,
=30+3,
=33(米),
答:第一段绳子长27米,第二段绳子长30米,第三段绳子长33米.
27.(5分)(2009•两岸四地)张师傅做一批零件,第一天做了20个,以后每天都比前一天多做2个,第30天做了78个,正好做完.这批零件共有几个?
【分析】第一天20个,根据“以后每天都比前一天多做2个”,求得第二天是22个,第三天为24个,第30天为78个,设s=20+22+24+…+76+78 ①,则s=78+76+74+…+24+22+20 ②,①+②得,2s=(20+22+24+…+76+78)+(78+76+74+…+24+22+20 )=(20+78)+(22+76)+…+(76+22)+(78+20)=98×30,求得问题的答案.
【解答】解:因为第一天20个,第二天是22个,第三天为24个,••,则第30天为78个,
设s=20+22+24+…+76+78 ①,
则s=78+76+74+…+24+22+20 ②,
①+②得,
2s=(20+22+24+…+76+78)+(78+76+74+…+24+22+20),
=(20+78)+(22+76)+…+(76+22)+(78+20),
=98×30,
=2940,
所以s=1470.
答:这批零件共有1470个.
28.(5分)(2016•学而思杯)若一个三位数的三个数字a、b、c按从小到大排列后,怡好可组成一个等差数列(公差可以为0),这我们
将这样的三位数叫做“和谐数”,如375,102,….
(1)100至199之间,有多少个“和谐数”?
(2)总共有多少个“和谐数”?
(3)将所有的“和谐数”排成一列,546排在第几位?
【分析】将公差分类,求出相应的“和谐数”,即可得出结论.
【解答】解:(1)公差为0:111;
公差为1:102,120,123,132;
公差为2:135,153;
公差为3:147,174;
公差为4:159,195,
所以100至199之间,有11个“和谐数”;
(2)公差为0:111,222,…,999;
公差为1,(0,1,2),(1,2,3),…,(7,8,9),共8组,第1组有四种情况,其它组有6种情况,4+7×6=46个;
公差为2,(0,2,4),(1,3,5),…,(5,7,9),共6组,第1组有四种情况,其它组有6种情况,4+5×6=34个;
公差为3,(0,3,6),(1,4,7),(2,5,8),(3,6,9),共4组,第1组有四种情况,其它组有6种情况,4+3×6=22个;
公差为4,(0,4,8),(1,5,9),共2组,第1组有四种情况,其它组有6种情况,4+1×6=10个;
总共有9+46+34+22+10=121个“和谐数”;
(3)将所有的“和谐数”排成一列,100~199:11个;
200~299:
公差为0:222;
公差为1:201,210,213,231,234,243;
公差为2:204,240,246,264;
公差为3:258,285,共13个;
300~399:
公差为0:333;
公差为1:312,321,324,342,345,354;
公差为2:315,351,357,375;
公差为3:306,360,369,396,共15个;
400~499:
公差为0:444;
公差为1:423,432,435,453,456,465;
公差为2:402,420,426,462,468,486;
公差为3:417,471;
公差为4:408,480,共17个;
500~599:
公差为0:555;
公差为1:534,543,546,564,567,576;
公差为2:513,531,537,573,579,597;
公差为3:528,582;
公差为4:519,591,共17个;
11+13+15+17+8=64,
所以546排在第64位.
29.(5分)从一列数1,5,9,13,…,93,97中,任取14个数.证明:其中必有两个数的和等于102.
【分析】首先根据题意可知这列数是一组公差是4等差数列,根据项数=(末项﹣首项)÷公差+1,求出这组等差数列一共有几项,据此分析解答即可.
【解答】解:(97﹣1)÷4+1=25(个)
将这25个组分成13组:{1},{5,97},{9,93},{13,89},…,{45,57},{49,53}.
在这25个数中任取14个数来,必有二数属于上述13组中的同一组,故这一组二数之和是102.
30.(5分)一个项数是偶数的等差数列,奇数项和偶数项的和分别是240和300.若最后一项超过第一项105,那么,该等差数列有多少项?
【分析】设给出的数列有2n项,由偶数项的和减去奇数项的和等于n倍的公差,再根据最后一项比第一项多105得到一个关于项数和公差的式子,联立后可求项数.
【解答】解:假设数列有2n项,公差为d,
因为奇数项之和与偶数项之和分别是240与300
所以S偶﹣S奇=300﹣240=nd,
即nd=60①.
又因为a2n﹣a1=105
即a1+(2n﹣1)d﹣a1=105
所以(2n﹣1)d=105②.
联立①②得:n=4.
则这个数列一共有2n项,即8项.
答:该等差数列有8项.
31.(5分)一堆电线杆,共有5层,第一层有8根,下面每层比上层多一根,这堆电线杆一共有多少根?
【分析】根据题意,把第一层的根数看作梯形的上底,最下层的根数看作梯形的下底,层数看作梯形的高,由梯形的面积公式就可以求出结果.
【解答】解:根据题意可得最下面的一层的根数是:8+5﹣1=12(根),由梯形的面积公式可得:
这垛电线杆的总数为:
(12+8)×5÷2
=100÷2
=50(根);
答:这一堆电线杆共有50根.
2024奥数竞赛五年级培训试题100题: 这是一份2024奥数竞赛五年级培训试题100题,文件包含2024奥数竞赛5年级培训题-答案版docx、2024奥数竞赛5年级培训题-答案版pdf、2024奥数竞赛5年级培训题-学生版docx、2024奥数竞赛5年级培训题-学生版pdf等4份试卷配套教学资源,其中试卷共72页, 欢迎下载使用。
五年级奥数典型题——冲刺100测评卷06《奇数和偶数》(原卷及解析版): 这是一份五年级奥数典型题——冲刺100测评卷06《奇数和偶数》(原卷及解析版),文件包含五年级奥数典型题冲刺100测评卷06《奇数和偶数》解析版doc、五年级奥数典型题冲刺100测评卷06《奇数和偶数》原卷版doc、五年级奥数典型题冲刺100测评卷06《奇数和偶数》答题卡doc等3份试卷配套教学资源,其中试卷共17页, 欢迎下载使用。
五年级奥数典型题——冲刺100测评卷05《算式谜》(原卷及解析版): 这是一份五年级奥数典型题——冲刺100测评卷05《算式谜》(原卷及解析版),文件包含五年级奥数典型题冲刺100测评卷05《算式谜》解析版doc、五年级奥数典型题冲刺100测评卷05《算式谜》原卷版doc、五年级奥数典型题冲刺100测评卷05《算式谜》答题卡doc等3份试卷配套教学资源,其中试卷共26页, 欢迎下载使用。

