2024届高考一轮复习化学课时练 第52练 溶液中“粒子”浓度关系(含答案)
展开A.溶液中c(Cl-)>c(NHeq \\al(+,4))>c(H+)>c(OH-)
B.溶液中存在:c(H+)+c(NHeq \\al(+,4))=c(Cl-)+c(OH-)
C.适当升高温度,溶液中c(H+)减小
D.工业上可用于除去铁锈
2.用物质的量都是0.1 ml的CH3COOH和CH3COONa配成1 L混合溶液,已知其中c(CH3COO-)>c(Na+),对该溶液的下列判断正确的是( )
A.c(H+)>c(OH-)
B.c(CH3COO-)=0.1 ml·L-1
C.c(CH3COOH)>c(CH3COO-)
D.c(CH3COO-)+c(OH-)=0.1 ml·L-1
3.(2022·河北开滦二中模拟)氰化氢(HCN)可应用于电镀业(镀铜、镀金、镀银)、采矿业等。常温下,浓度均为0.01 ml·L-1的HCN和NaCN的混合溶液的pH≈8,下列说法正确的是( )
A.常温下,Ka(HCN)≈10-8
B.该混合溶液中水的电离程度大于纯水中水的电离程度
C.该混合溶液中c(HCN)
4.一定温度下,下列溶液的离子浓度关系式正确的是( )
A.pH=5的H2S溶液中,c(H+)=c(HS-)=1×10-5 ml·L-1
B.pH=a的氨水,稀释10倍后,其pH=b,则a=b+1
C.pH=2的H2C2O4溶液与pH=12的NaOH溶液以任意比例混合:c(Na+)+c(H+)=c(OH-)+c(HC2Oeq \\al(-,4))
D.pH相同的①CH3COONa、②NaHCO3、③NaClO三种溶液的c(Na+):①>②>③
5.(2023·常州模拟)常温下,下列溶液中的微粒浓度关系正确的是( )
A.NaH2PO4溶液中:c(H+)+c(H3PO4)=c(OH-)+c(POeq \\al(3-,4))+c(HPOeq \\al(2-,4))
B.pH=7的CH3COOH和CH3COONa混合溶液中:c(Na+)=c(CH3COO-)
C.NH4Cl溶液中:c(Cl-)>c(NHeq \\al(+,4))>c(OH-)>c(H+)
D.等物质的量浓度的Na2S和NaHS混合溶液中:c(Na+)=c(S2-)+c(HS-)+c(H2S)
6.(2021·河北1月选考模拟,9)醋酸为一元弱酸,25 ℃时,其电离常数Ka=1.75×10-5。下列说法错误的是( )
A.0.1 ml·L-1 CH3COOH溶液的pH在2~3范围内
B.CH3COONa溶液中,c(CH3COOH)+c(H+)=c(OH-)
C.将0.1 ml·L-1 CH3COOH溶液加水稀释,其电离常数和eq \f(cH+,cCH3COOH)均不变
D.等体积的0.1 ml·L-1 NaOH溶液和0.1 ml·L-1 CH3COOH溶液混合后,溶液pH>7,且c(Na+)>c(CH3COO-)>c(OH-)>c(H+)
7.(2021·湖北1月选考模拟,15)25 ℃时,按下表配制两份溶液。
下列说法错误的是( )
A.溶液Ⅰ中,c(A-)>c(Na+)>c(H+)>c(OH-)
B.Ⅰ和Ⅱ的pH相差1.0,说明eq \f(KaHA,KaHB)=10
C.混合Ⅰ和Ⅱ:c(Na+)+c(H+)=c(A-)+c(B-)+c(OH-)
D.混合Ⅰ和Ⅱ:c(HA)>c(HB)
8.常温下,下列溶液中,有关微粒的物质的量浓度关系不正确的是( )
A.0.1 ml·L-1(NH4)2Fe(SO4)2溶液:c(SOeq \\al(2-,4))>c(NHeq \\al(+,4))>c(Fe2+)>c(H+)
B.将10 mL 0.1 ml·L-1 Na2CO3溶液逐滴滴加到10 mL 0.1 ml·L-1盐酸中:c(Na+)>c(Cl-)>c(COeq \\al(2-,3))>c(HCOeq \\al(-,3))
C.0.01 ml·L-1 NaOH溶液与等体积pH=2的醋酸混合后的溶液中:c(CH3COO-)>c(Na+)>
c(H+)>c(OH-)
D.0.1 ml·L-1 NaHCO3溶液:c(H+)+2c(H2CO3)=c(OH-)+c(COeq \\al(2-,3))
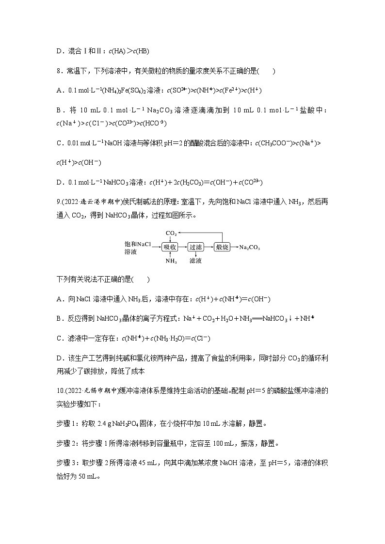
9.(2022·连云港市期中)侯氏制碱法的原理:室温下,先向饱和NaCl溶液中通入NH3,然后再通入CO2,得到NaHCO3晶体,过程如图所示。
下列有关说法不正确的是( )
A.向NaCl溶液中通入NH3后,溶液中存在:c(H+)+c(NHeq \\al(+,4))=c(OH-)
B.反应得到NaHCO3晶体的离子方程式:Na++CO2+H2O+NH3===NaHCO3↓+NHeq \\al(+,4)
C.滤液中一定存在:c(NHeq \\al(+,4))+c(NH3·H2O)=c(Cl-)
D.该生产工艺得到纯碱和氯化铵两种产品,提高了食盐的利用率,同时部分CO2的循环利用减少了碳排放,降低了成本
10.(2022·无锡市期中)缓冲溶液体系是维持生命活动的基础。配制pH=5的磷酸盐缓冲溶液的实验步骤如下:
步骤1:称取2.4 g NaH2PO4固体,在小烧杯中加10 mL水溶解,静置。
步骤2:将步骤1所得溶液转移到容量瓶中,定容至100 mL,振荡,静置。
步骤3:取步骤2所得溶液45 mL,向其中滴加某浓度NaOH溶液,至pH=5,溶液的体积恰好为50 mL。
步骤4:将步骤3所得溶液分成两等份,向其中一份滴加0.5 mL 0.1 ml·L-1NaOH溶液,向另一份溶液中滴加0.5 mL 0.1 ml·L-1盐酸,充分振荡,测得两溶液的pH=5。
H3PO4的电离平衡常数:Ka1=7.1×10-3;Ka2=6.2×10-8;Ka3=4.5×10-13。下列说法正确的是( )
A.步骤2所配制的溶液中:c(NaH2PO4)=2 ml·L-1
B.在NaH2PO4溶液中:c(H3PO4)
D.从步骤4的实验数据可得出:NaH2PO4与NaOH和HCl均不反应
11.(2022·济南外国语学校质检)下列有关溶液(室温下)的说法正确的是( )
A.Na2CO3和NaHCO3形成的混合溶液中:2c(Na+)=3[c(COeq \\al(2-,3))+c(HCOeq \\al(-,3))+c(H2CO3)]
B.0.10 ml·L-1 NaHSO3溶液中通入NH3至溶液pH=7:c(Na+)>c(NHeq \\al(+,4))>c(SOeq \\al(2-,3))
C.物质的量浓度相等的①(NH4)2SO4溶液、②NH4HCO3溶液、③NH4Cl溶液、④(NH4)2Fe(SO4)2溶液中,c(NHeq \\al(+,4))的大小关系:④>①>②>③
D.0.10 ml·L-1 CH3COONa溶液中通入HCl至溶液pH=7:c(Na+)>c(CH3COOH)=c(Cl-)
12.(2023·镇江模拟)室温下,通过下列实验探究NH4HCO3的性质:
下列说法正确的是( )
A.0.1 ml·L-1 NH4HCO3溶液中存在:c(H+)+c(H2CO3)=c(COeq \\al(2-,3))+c(OH-)+c(NH3·H2O)
B.由实验1可得:Kb(NH3·H2O)
D.实验3中所得滤液中存在:c(NHeq \\al(+,4))+c(NH3·H2O)=c(H2CO3)+c(HCOeq \\al(-,3))+c(COeq \\al(2-,3))
13.(2022·连云港第二次调研)室温下,通过下列实验探究Na2SO3、NaHSO3溶液的性质。
下列说法不正确的是( )
A.0.1 ml·L-1Na2SO3溶液中存:c(OH-)=c(H+)+2c(H2SO3)+c(HSOeq \\al(-,3))
B.实验2得到的溶液中存在:c(Na+)>c(HSOeq \\al(-,3))+2c(SOeq \\al(2-,3))
C.实验3可以得出:Ka1(H2SO3)·Ka2(H2SO3)>Kw
D.实验4中反应后的溶液中存在:c(SOeq \\al(2-,3))+3c(SOeq \\al(2-,4))=c(H2SO3)
14.常温下,将某一元酸HA的溶液和KOH溶液等体积混合(忽略体积变化),两种溶液的浓度和混合后所得溶液的pH如表所示。
下列判断不正确的是( )
A.实验①反应后的溶液中:c(K+)>c(A-)>c(OH-)>c(H+)
B.实验①反应后的溶液中:c(OH-)=c(K+)-c(A-)=eq \f(Kw,1×10-9) ml·L-1
C.实验②反应后的溶液中:c(A-)+c(HA)>0.1 ml·L-1
D.实验②反应后的溶液中:c(K+)=c(A-)>c(OH-)=c(H+)
15.醋酸是日常生活中最常见的调味剂和重要的化工原料,醋酸钠是其常见的盐[已知:25 ℃,Ka(CH3COOH)=1.69×10-5]。请回答下列问题:
(1)下列对于醋酸溶液和醋酸钠溶液的说法正确的是________(填字母,下同)。
A.加水稀释,醋酸的电离程度增大,醋酸钠的水解程度减小
B.升高温度,可以促进醋酸的电离,抑制醋酸钠的水解
C.醋酸和醋酸钠混合液中,醋酸抑制醋酸钠的水解,醋酸钠抑制醋酸的电离
(2)物质的量浓度均为0.1 ml·L-1的CH3COOH和CH3COONa溶液等体积混合(混合前后体积变化忽略不计),混合液中的下列关系式正确的是________。
A.c(CH3COOH)+c(H+)=c(CH3COO-)+c(OH-)
B.c(H+)+c(Na+)=c(CH3COO-)+c(OH-)
C.c(CH3COO-)+c(CH3COOH)=0.1 ml·L-1
(3)常温时,pH=3的醋酸溶液和pH=11的NaOH溶液等体积混合后,溶液中c(Na+)____(填“>”“<”或“=”)c(CH3COO-),该溶液中电荷守恒表达式为_________________________
______________________。
(4)常温时,将m ml·L-1醋酸溶液和n ml·L-1 NaOH溶液等体积混合后,所得溶液的pH=7,则m与n的大小关系是m____(填“>”“<”或“=”,下同)n,醋酸溶液中c(H+)______NaOH溶液中c(OH-)。
第52练 溶液中“粒子”浓度关系
1.C 2.A 3.B 4.D 5.B 6.C 7.B
8.D [亚铁离子和铵根离子都水解,但水解程度较小,硫酸根离子不水解,所以c(SOeq \\al(2-,4))>c(NHeq \\al(+,4)),故A正确;将10 mL 0.1 ml·L-1 Na2CO3溶液逐滴滴加到10 mL 0.1 ml·L-1盐酸中:因为酸过量会放出CO2气体,根据COeq \\al(2-,3)+2H+===CO2↑+H2O知有Na2CO3剩余,所以离子浓度大小关系为c(Na+) >c(Cl-)>c(COeq \\al(2-,3))>c(HCOeq \\al(-,3)),故B正确;0.01 ml·L-1 NaOH溶液与等体积pH=2的醋酸混合后的溶液中溶质为醋酸钠和醋酸,所以离子浓度大小的关系为c(CH3COO-)>c(Na+)>c(H+)>c(OH-),故C正确;溶液中存在质子守恒,c(H+)+c(H2CO3)=c(OH-)+c(COeq \\al(2-,3)),故D错误。]
9.C [向NaCl溶液中通入NH3后,溶液中存在电荷守恒:c(H+)+c(NHeq \\al(+,4))+c(Na+)=c(OH-)+c(Cl-),钠离子和氯离子浓度相等,故c(H+)+c(NHeq \\al(+,4))=c(OH-),A正确;滤液中含氯化钠和氯化铵,根据物料守恒:c(NHeq \\al(+,4))+c(NH3·H2O)+c(Na+)=c(Cl-),C错误;该生产工艺得到纯碱和氯化铵两种产品,提高了食盐的利用率,同时煅烧碳酸氢钠产生的CO2可循环利用,减少了碳排放,降低了成本,D正确。]
10.B[步骤2所配制的溶液中,c(NaH2PO4)=eq \f(2.4 g,120 g·ml-1×0.1 L)=0.2 ml·L-1,A错误;NaH2PO4溶于水完全电离,H2POeq \\al(-,4)既能电离又能水解,H2POeq \\al(-,4)电离:H2POeq \\al(-,4)H++HPOeq \\al(2-,4) Ka2=6.2×10-8,H2POeq \\al(-,4)水解:H2POeq \\al(-,4)+H2OH3PO4+OH- Kh=eq \f(Kw,Ka1)=eq \f(1.0×10-14,7.1×10-3)≈1.4×10-12,则Ka2>Kh,H2POeq \\al(-,4)的电离程度大于其水解程度,因此c(H3PO4)
11.D
12.A [根据质子守恒,0.1 ml·L-1 NH4HCO3溶液中存在:c(H+)+c(H2CO3)=c(COeq \\al(2-,3))+c(OH-)+c(NH3·H2O),A正确;由实验1溶液呈碱性可知,水解程度:NHeq \\al(+,4)
13.D
14.B [实验①二者等浓度等体积混合恰好完全反应生成KA,反应后溶液的pH=9,即溶液显碱性,说明HA为弱酸,A-水解,A项正确;实验①反应后的溶液中,由电荷守恒式知c(H+)+c(K+)=c(A-)+c(OH-)知,c(K+)-c(A-)=c(OH-)-c(H+),B项错误;因为HA为弱酸,如果与等体积等浓度的KOH溶液混合,溶液显碱性,若溶液显中性,则在两溶液体积相等的条件下,HA溶液的浓度应大于0.2 ml·L-1,所以实验②反应后的溶液中,c(A-)+c(HA)>0.1 ml·L-1,C项正确;实验②反应后溶液显中性,根据电荷守恒得c(H+)+c(K+)=c(A-)+c(OH-),且c(H+)=c(OH-),则c(K+)=c(A-),即c(K+)=c(A-)>c(H+)=c(OH-),D项正确。]
15.(1)C (2)BC
(3)< c(H+)+c(Na+)=c(CH3COO-)+c(OH-)
(4)> <
解析 (1)加水稀释或升高温度,醋酸的电离平衡和醋酸钠的水解平衡均正向移动,则醋酸的电离程度、醋酸钠的水解程度均增大,A、B错误。
(2)物质的量浓度均为0.1 ml·L-1的CH3COOH和CH3COONa溶液等体积混合,据电荷守恒可得:c(H+)+c(Na+)=c(CH3COO-)+c(OH-),根据物料守恒有2c(Na+)=c(CH3COOH)+c(CH3COO-),联立两式可得2c(H+)+c(CH3COOH)=c(CH3COO-)+2c(OH-),A错误、B正确;据物料守恒可得:c(CH3COO-)+c(CH3COOH)=2c(Na+)=0.1 ml·L-1,C正确。
(3)常温时,pH=3的醋酸和pH=11的NaOH溶液等体积混合,发生中和反应后,醋酸剩余,所得溶液呈酸性,则有c(H+)>c(OH-);据电荷守恒可得:c(H+)+c(Na+)=c(CH3COO-)+c(OH-),从而推知:c(Na+)
一元弱酸溶液
加入的NaOH溶液
混合后所得溶液
HA 10.0 mL 0.20 ml·L-1
5.0 mL0.20 ml·L-1
溶液ⅠpH=5.0
HB 10.0 mL 0.20 ml·L-1
5.0 mL0.20 ml·L-1
溶液ⅡpH=4.0
实验
实验操作和现象
1
用pH试纸测定0.1 ml·L-1 NH4HCO3溶液的pH,测得pH约为10
2
向浓度为0.1 ml·L-1 NH4HCO3溶液中加入足量NaOH,有刺激性气味气体产生
3
浓度均为2.0 ml·L-1 NH4HCO3溶液和NaCl溶液等体积混合,有晶体析出,过滤
实验
实验操作和现象
1
用pH试纸测定0.1 ml·L-1Na2SO3溶液的pH,测得pH约为10
2
向0.1 ml·L-1Na2SO3溶液中通入少量SO2,测得溶液pH约为8
3
用pH试纸测定0.1 ml·L-1NaHSO3溶液的pH,测得pH约为5
4
向0.1 ml·L-1Na2SO3溶液中通入少量Cl2,无明显现象
实验编号
起始浓度/(ml·L-1)
反应后溶液的pH
c(HA)
c(KOH)
①
0.1
0.1
9
②
x
0.2
7
2024届高考一轮复习化学课时练 第53练 反应过程中溶液粒子浓度变化的图像分析(含答案): 这是一份2024届高考一轮复习化学课时练 第53练 反应过程中溶液粒子浓度变化的图像分析(含答案),共10页。试卷主要包含了已知H2A为二元弱酸等内容,欢迎下载使用。
新高考化学一轮复习讲义 第8章 第50讲 溶液中“粒子”浓度关系: 这是一份新高考化学一轮复习讲义 第8章 第50讲 溶液中“粒子”浓度关系,共14页。试卷主要包含了全面,扎实训练学科基本技能,培养学生积极的学习态度,有计划等内容,欢迎下载使用。
(新高考)高考化学一轮复习讲义第8章第50讲溶液中“粒子”浓度关系(含解析): 这是一份(新高考)高考化学一轮复习讲义第8章第50讲溶液中“粒子”浓度关系(含解析),共14页。试卷主要包含了25),76)等内容,欢迎下载使用。

