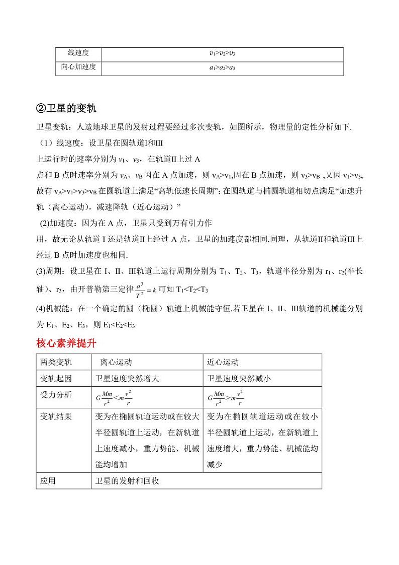
还剩43页未读,
继续阅读
高考物理二轮复习《万有引力与航天》(原卷版+解析版)
展开
这是一份高考物理二轮复习《万有引力与航天》(原卷版+解析版),共46页。
相关试卷
专题08破解万有引力与航天——【备考2023】高考物理小题集训(原卷版+解析版):
这是一份专题08破解万有引力与航天——【备考2023】高考物理小题集训(原卷版+解析版),文件包含专题08破解万有引力与航天备考2023高考物理小题集训解析版docx、专题08破解万有引力与航天备考2023高考物理小题集训原卷版docx等2份试卷配套教学资源,其中试卷共18页, 欢迎下载使用。
10 万有引力与航天 ——【冲刺2023】高考物理考试易错题(全国通用)(原卷版+解析版):
这是一份10 万有引力与航天 ——【冲刺2023】高考物理考试易错题(全国通用)(原卷版+解析版),文件包含易错点10万有引力与航天解析版冲刺2023高考物理易错题docx、易错点10万有引力与航天原卷版冲刺2023高考物理易错题docx等2份试卷配套教学资源,其中试卷共35页, 欢迎下载使用。
高中物理高考 06 万有引力与航天【原卷版】:
这是一份高中物理高考 06 万有引力与航天【原卷版】,共14页。试卷主要包含了考查万有引力定律等内容,欢迎下载使用。

