精练02 人体的新陈代谢-浙江中考科学复习易错点重难点精炼
展开精练02 人体的新陈代谢
【知识储备】
1、新陈代谢
(1)含义:人体与外界环境的物质和能量的交换,以及自身的物质和能量的转移,叫新陈代谢。
(2)新陈代谢包括同化作用和异化作用。
同化作用——生物体不断地从外界吸收营养物质,合成身体新的组成成分,贮存能量。
异化作用——不断地氧化分解身体内原有的部分物质,释放能量,排出废物。
(3)意义:是生物生存的基本条件,是生命的基本特征。在新陈代谢过程中生物体通过对有机物的氧化分解获得生命活动所需的能量。一旦停止,生命也将终结。
【专题精炼】
一.选择题(共13小题)
1.(2023•鹿城区模拟)肝脏是脊椎动物身体内以代谢功能为主的一个器官,它和小肠是食物消化吸收的主要场所。它们都是人体消化系统的器官,其血液流动情况如图(箭头表示血流方向)。请判断某人在进食后,血管E、F、G和H中,血糖浓度最高及血液中胰岛素含量最高的血管分别是( )
A.G血管和H血管 B.H血管和E血管
C.H血管和F血管 D.G血管和E血管
【解答】解:小肠进行消化和吸收葡萄糖,进入图示的G血管,则G血管内血糖浓度最高。血液流经肝脏后,葡萄糖合成肝糖原,血糖浓度降低,则H血管血糖浓度最低;E血管来自胰腺方向,血管内含有胰岛素流经肝脏后,起降低血糖浓度的作用,则E血管内胰岛素浓度最高。故某人在进食后,血管E、F、G和H中,血糖浓度最高及血液中胰岛素含量最高的血管分别是G血管和E血管。
故选:D。
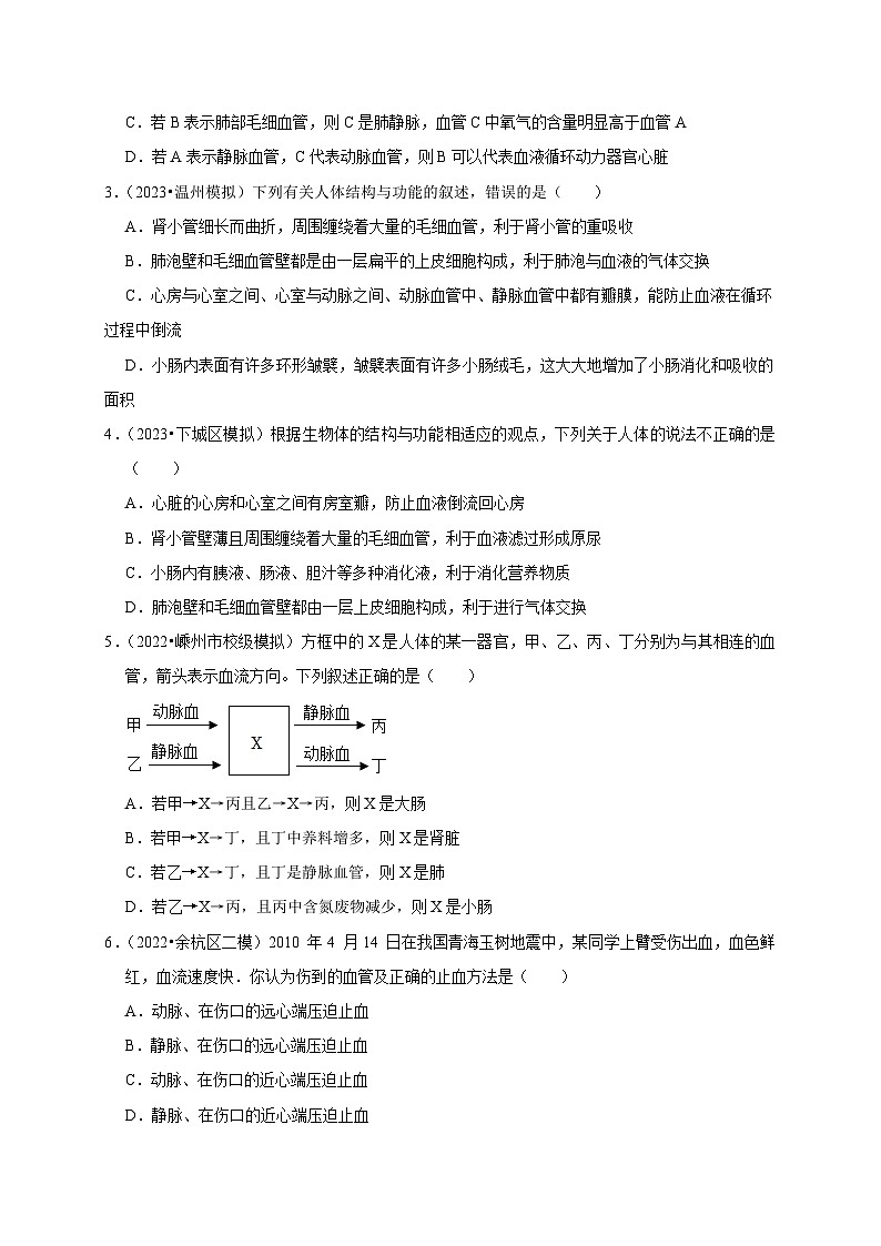
2.(2023•鹿城区模拟)如图为人体内某结构的血流情况示意图,B代表某结构,A、C代表与其相连的血管,箭头代表血流方向。下列表述错误的是( )
A.若B是毛细血管,则A血管一定是小动脉,C血管一定是小静脉
B.若B表示小肠绒毛周围的毛细血管,则血管C中葡萄糖的含量明显高于血管A
C.若B表示肺部毛细血管,则C是肺静脉,血管C中氧气的含量明显高于血管A
D.若A表示静脉血管,C代表动脉血管,则B可以代表血液循环动力器官心脏
【解答】解:A、若B为肾小球,A、C分别是入球小动脉和出球小动脉。A错误;
B、小肠是消化食物、吸收营养物质的主要场所,营养物质通过小肠壁进入小肠壁内的毛细血管中的血液里。若B表示小肠绒毛周围的毛细血管,葡萄糖会被吸收,则血管C中葡萄糖的含量明显高于血管A.B正确;
C、在肺循环过程中,血流方向是:肺动脉→肺部毛细血管→肺静脉,所以若B表示肺部毛细血管,则血管C的名称是肺静脉,血管A是肺动脉。由于血液流经肺部毛细血管时,肺泡内的氧气扩散至血液,血液中的二氧化碳扩散到肺泡,所以血管C中氧气的含量明显高于血管A,二氧化碳含量明显低于血管A.C正确;
D、静脉是把身体各部分血液送回心脏的血管即静脉→心脏,动脉是把心脏内的血液输送到全身各部分的血管即心脏→动脉,心脏是血液循环的动力器官,结合题干信息,可以判断B是心脏。B正确。
故选:A。
3.(2023•温州模拟)下列有关人体结构与功能的叙述,错误的是( )
A.肾小管细长而曲折,周围缠绕着大量的毛细血管,利于肾小管的重吸收
B.肺泡壁和毛细血管壁都是由一层扁平的上皮细胞构成,利于肺泡与血液的气体交换
C.心房与心室之间、心室与动脉之间、动脉血管中、静脉血管中都有瓣膜,能防止血液在循环过程中倒流
D.小肠内表面有许多环形皱襞,皱襞表面有许多小肠绒毛,这大大地增加了小肠消化和吸收的面积
【解答】解:A、尿液的形成包括肾小球和肾小囊壁的过滤作用和肾小管的重新收作用,其中肾小管细长而曲折,周围缠绕着大量的毛细血管,利于肾小管的重吸收,A正确。
B、肺是呼吸系统中最主要的呼吸器官,是进行气体交换的主要场所。肺泡是进行气体交换的主要部位,数量很多,增加了气体交换的效率;肺泡外面包绕着丰富的毛细血管和弹性纤维;肺泡的壁和毛细血管壁都很薄,只有一层上皮细胞构成,这些特点都有利于肺泡与血液内的气体交换,B正确。
C、心房和心室之间的瓣膜叫房室瓣,它只能朝向心室开,保证血液只能从心房流向心室;心室和相连的动脉之间的瓣膜叫动脉瓣,只能朝向动脉开,保证血液只能从心室流向动脉。这样就保证了血液只能按一定方向流动:心房→心室→动脉,而不能倒流;心脏中没有静脉瓣,C错误。
D、小肠是消化吸收的主要场所,小肠内表面有许多环形皱襞和绒毛,以增加小肠消化和吸收的面积,D正确。
故选:C。
4.(2023•下城区模拟)根据生物体的结构与功能相适应的观点,下列关于人体的说法不正确的是( )
A.心脏的心房和心室之间有房室瓣,防止血液倒流回心房
B.肾小管壁薄且周围缠绕着大量的毛细血管,利于血液滤过形成原尿
C.小肠内有胰液、肠液、胆汁等多种消化液,利于消化营养物质
D.肺泡壁和毛细血管壁都由一层上皮细胞构成,利于进行气体交换
【解答】解:A、心脏的心房和心室之间有房室瓣,防止血液倒流回心房,只能流向心室,正确;
B、肾小管壁薄且周围缠绕着大量的毛细血管,有利于原尿重吸收形成尿液而不是有利于血液滤过形成原尿,不正确;
C、小肠内有胰液、肠液、胆汁等多种消化液,利于消化营养物质,正确;
D、肺泡壁和毛细血管壁都由一层上皮细胞构成,利于进行气体交换,正确。
故选:B。
5.(2022•嵊州市校级模拟)方框中的X是人体的某一器官,甲、乙、丙、丁分别为与其相连的血管,箭头表示血流方向。下列叙述正确的是( )
A.若甲→X→丙且乙→X→丙,则X是大肠
B.若甲→X→丁,且丁中养料增多,则X是肾脏
C.若乙→X→丁,且丁是静脉血管,则X是肺
D.若乙→X→丙,且丙中含氮废物减少,则X是小肠
【解答】解:A、若甲→X→丙且乙→X→丙中,器官X既有动脉血流入,又有静脉血流入,所以,X是心脏。A错误。
B、与肾小球相连的血管分别是入球小动脉与出球小动脉,血管内流动的均是动脉血,所以,若甲→X→丁,则X是肾小球。如X是肾脏,则流入肾脏的是动脉血,从肾脏流出的应是静脉血。并且,由于器官细胞的呼吸作用会消耗营养物质,所以,流出的血液中的养料会减少。B错误。
C、若乙→X→丁,即流入X器官的是静脉血,流出X器官的是动脉血,肺符合这一特征,所以,X是肺,血液流出X的血管丁是静脉。C正确。
D、若乙→X→丙,即流入X器官的是静脉血,流出X器官的是静脉血,没有符合这一特点的人体器官。D错误。
故选:C。
6.(2022•余杭区二模)2010 年4 月14 日在我国青海玉树地震中,某同学上臂受伤出血,血色鲜红,血流速度快.你认为伤到的血管及正确的止血方法是( )
A.动脉、在伤口的远心端压迫止血
B.静脉、在伤口的远心端压迫止血
C.动脉、在伤口的近心端压迫止血
D.静脉、在伤口的近心端压迫止血
【解答】解:动脉、静脉、毛细血管的特点为:
血管类型
功能
分布
管壁特点
管腔特点
血流速度
动脉
把心脏中的血液输送到全身各处
大多分布在身体较深的部位
较厚、弹性大
较小
快
毛细血管
进行物质交换
数量多,分布广
非常薄,只有一层上皮细胞构成
很小,只允许红细胞呈单行通过
最慢
静脉
把血液从全身各处送回心脏
有的分布较深,有的分布较浅
较薄,弹性小
较大
慢
根据血流的速度和血液的颜色可以判断出上臂受伤的血管是动脉血管,由于动脉血管内血流的方向是从心脏流向四肢。所以止血的部位应是近心端。
故选:C。
7.(2022•温州二模)如图所示,A、B、C、D、E表示与人体新陈代谢直接相关的生理过程。下列说法错误的是( )
A.完成A过程的主要器官是小肠
B.经过B过程血液由动脉血变为静脉血
C.C过程可以表示组织内气体交换
D.完成D、E过程的结构单位是肾单位
【解答】解:A、在消化道内将食物分解成可以吸收的营养物质的过程叫做消化,营养物质通过消化道壁进入循环系统的过程叫做吸收;分析图示可知:过程A表示营养物质的吸收,小肠是消化食物和吸收营养物质的主要场所,A正确。
B、B表示肺泡与血液的气体交换,经过B过程,血液中的二氧化碳扩散到肺泡,肺泡中的氧气扩散到血液,血液由静脉血变为动脉血,B错误。
C、C过程可以表示组织内气体交换,当血液流经全身的毛细血管的时,由于组织细胞中氧的浓度比血液中氧浓度低,血红蛋白与氧迅速分离扩散进入组织细胞,组织细胞中的二氧化碳扩散进入血液。因此通过组织的气体交换,血液由动脉血变为静脉血,C正确。
D、肾单位是肾脏的结构和功能的基本单位,由肾小球、肾小囊和肾小管组成。D表示肾小球和肾小囊壁过滤作用,E表示肾小管的重吸收过程,因此完成D、E过程的结构单位是肾单位,D正确。
故选:B。
8.(2022•丽水模拟)如图为“探究馒头在口腔中的变化”的实验设计,图中试管均置于 37℃温水中10分钟,以下说法正确的是( )
A.①与②对照,可探究唾液对馒头的消化作用
B.滴加碘液后,①号试管变蓝色、②③不变蓝色
C.本探究实验的变量不唯一,无法得出任何结论
D.②与③对照,可探究牙齿的咀嚼和舌的搅拌对馒头消化的作用
【解答】解:A、①与②对照,唯一的变量是唾液,因此可探究唾液对馒头的消化作用,A正确;
B、①试管中唾液淀粉酶将馒头中的淀粉全部分解成麦芽糖,因此滴加碘液不变蓝;②试管中清水对淀粉没有分解作用,因此滴加碘液变蓝;③号试管中唾液淀粉酶未与馒头中的淀粉充分混合,唾液唾液淀粉酶没有将淀粉全部分解消化,因此滴加碘液变蓝。所以滴加碘液后,①号试管不变蓝色、②③变蓝色,B错误;
C、①与②对照,唯一的变量是唾液;①与③对照,唯一的变量是牙齿的咀嚼和舌的搅拌,C错误;
D、②与③有两个变量唾液、牙齿的咀嚼和舌的搅拌,因此②③不能形成对照,D错误。
故选:A。
9.(2022•定海区校级模拟)如图是心脏工作示意图(①②③④为与心脏相连的血管,ABCD为心脏四腔)和心脏跳动一次心房与心室收缩和舒张的时间关系示意图,据图回答,下列关于心脏的工作情况,描述正确的是( )
A.甲图表示心房收缩、房室瓣打开,血液流向心室
B.甲图表示心房和心室都收缩,房室瓣和动脉瓣都打开
C.甲图表示心室收缩、心房舒张,对应乙图的的时间段是0.1s﹣0.4s
D.甲图表示心房和心室都舒张,对应乙图的的时间段是0.4s﹣0.8s
【解答】解:A、甲图表示心室舒张,心房舒张,动脉瓣关闭,房室瓣打开,A错误。
B、心房和心室是不可能同时收缩的,B错误。
CD、甲图表示心房、心室都舒张,血液由静脉流回心房,由心房流入心室,对应乙图中的时间段是0.4s﹣0.8s,C错误,D正确。
故选:D。
10.(2022•北仑区模拟)如图是人体与外界环境之间的部分物质交换示意图,a~f为各种血管,①、②为相关气体,③为相关液体。则下列说法正确的是( )
A.与c相比,d中血液含氧量明显增多
B.与e相比,f中血液含氮废物含量明显减少
C.c血管中血液的定向流动是血管内瓣膜的作用
D.肋间外肌和膈肌舒张时,气体②进入肺,氧气进入血液后首先到达心脏的右心房
【解答】解:A、血液流经小肠时,由于小肠壁的细胞需要氧化分解有机物为其提供能量,因此血液中的氧气会减少,故与c小肠动脉相比,d小肠静脉内血液的含氧量会降低,A错误。
B、肾脏是泌尿系统的主要器官,血液流经肾脏时部分水、无机盐和含氮废物尿素等形成③尿液被排出体外,所以与血管e肾动脉相比,血管f肾静脉血液中的代谢废物尿素的含量明显减少。B正确。
C、c血管是小肠动脉,动脉血管内没有防止血液倒流的瓣膜,C错误。
D、肋间外肌和膈肌舒张时,肺内气压降低,气体②进入肺,氧气进入血液后经b肺动脉首先到达心脏的左心房,D错误。
故选:B。
11.(2022•杭州二模)如图表示淀粉、脂肪和蛋白质在消化道中各部位(依次用A、B、C、D、E表示)被消化的程度。据图分析,下列有关叙述中正确的是( )
A.X曲线代表脂肪的消化过程
B.食物进入大肠前,Z被分解成氨基酸
C.淀粉、蛋白质、脂肪主要消化的部位是C胃
D.在消化道D中,不含消化酶的消化液是胆汁
【解答】解:A、淀粉的消化是在口腔中开始的,根据图像可知,X在口腔开始被消化,所以X曲线代表的是淀粉的消化过程,A错误。
B、脂肪的消化是从小肠开始的,所以Z表示的是脂肪的消化,脂肪在小肠中被分解成甘油和脂肪酸,B错误。
C、淀粉、蛋白质、脂肪主要的消化部位是D小肠,C错误。
D、肝脏分泌胆汁,胆汁中不含消化酶,所以在消化道D小肠中不含消化酶的消化液是胆汁,D正确。
故选:D。
12.(2022•慈溪市模拟)学习科学时我们经常会用图像来建模。下列对如图图像的分析中,正确的是( )
A.若图表示胃蛋白酶的活性受pH的影响,则b点的pH=7
B.若图表示肺容积在呼吸过程中的变化,则bc段膈肌由收缩变为舒张
C.若图中ab段表示血液中尿素含量的变化,则ab段含量增大是因为经过了肾脏
D.若图表示正常人餐后一段时间内血糖含量的变化,则bc段下降的原因是甲状腺激素分泌物减少
【解答】解:A、胃液呈酸性,若图表示胃蛋白酶的活性受pH的影响,则b点的pH<7,A错误。
B、曲线图中,曲线bc段表示肺内气体容量由大变小,表示呼气,当肋间肌舒张时,肋骨因重力回落向下运动,使胸廓的前后景和左右镜都变小,同时膈肌舒张,膈顶部上升,使胸廓的上下径变小,这样胸廓的容积就变小,肺也随之回缩,肺内气压高于外界大气压,肺内气体通过呼吸道排出体外,完成呼气,B正确。
C、肾脏是形成尿的器官,因此血液流经肾脏后尿素等含氮废物会明显减少,与图示不相符,C错误。
D、胰岛素的作用是调节糖代谢,如图表示正常人餐后一段时间内血糖含量的变化,则bc段下降的原因是胰岛素分泌量增加,D错误。
故选:B。
13.(2022•西湖区二模)如图表示的是pH值对植物和人的淀粉酶活性的影响;题图表示的是3种脱氢酶(A、B、C)的活性受温度影响的情况。下列叙述正确的是( )
A.从题图中可以知道pH=6左右时植物淀粉酶的活性达到最大
B.从题图中知道酶C活性会随着温度的升高不断增强
C.从题图中可知若细胞由酸性变成碱性时,淀粉酶活性逐渐升高
D.从题图中可知活性温度的范围最广的酶是B
【解答】解:A、从左图中可以知道pH=5时,植物淀粉酶活性最高,A错误。
B、从右图中可以看出酶C的活性随着温度的升高还在继续上升,B正确。
C、由左图可知,若酶未失活的情况下,pH由酸性变成碱性时淀粉酶的活性先升高,后降低,C错误。
D、根据右图曲线变化趋势,酶活性温度范围最广的酶是C,D错误。
故选:B。
二.填空题(共1小题)
14.(2023•鹿城区模拟)如图所示,微穿刺法是利用显微操纵仪将微细玻璃管插入肾小体的囊腔中,提取囊内液进行微量化学分析的一种方法。
(1)正常情况下,微细玻璃管提取的囊内液中,不含血细胞和大分子蛋白质,原因是经过 肾小球和肾小囊内壁的滤过 作用,这两种成分无法透过。
(2)①内流动的是动脉血,②中流动的血液颜色是 鲜红 色(选填“鲜红”或“暗红”)。
(3)③的液体中,含有下列哪些成分? ABCD
A.水
B.无机盐
C.尿素
D.葡萄糖
(4)与①中液体相比,等量的④中液体中尿素的含量 增加 (选填“增加”“减少”或“相等”)
【解答】解:(1)经过肾小球和肾小囊内壁的滤过作用,除了血细胞和大分子蛋白质外,其余物质被滤过到肾小囊腔形成原尿,微吸管提取的液体内不含血细胞和大分子蛋白质。
(2)血液经过肾小球时没有发生气体交换,因此①出球小动脉、②入球小动脉都流动脉血,血液颜色是鲜红的动脉血。
(3)③是肾小囊腔,④是肾小管,③内含有的液体是原尿,原尿中含有水、无机盐、尿素和葡萄糖。
(4)经过肾小球和肾小囊内壁的滤过作用,除了血细胞和大分子蛋白质外,其余物质被滤过到肾小囊腔形成原尿,肾小管重吸收了大量的水而不重吸收尿素,因此与①中液体相比,等量的④中液体尿素的含量增加。
故答案为:(1)肾小球和肾小囊内壁的滤过。
(2)鲜红。
(3)ABCD。
(4)增加。
三.实验探究题(共4小题)
15.(2023•舟山一模)为探究新鲜肝脏研磨液中的过氧化氢酶是否适合于研究温度对酶活性的影响,有人做了相关实验,结果如图1、图2所示。
(1)本实验通过 过氧化氢分解速度 来判断酶活性强弱。
(2)由图可知,过氧化氢酶在37℃时的活性 大于 在90℃时的活性。(填“大于”“小于”或“等于”)。
(3)小乐同学根据实验结果得出:过氧化氢酶不适合于研究温度对酶活性的影响。他的理由是 过氧化氢在高温下易分解,会干扰实验结果 。
【解答】解:(1)(2)由图可知,在37℃下,过氧化氢分解最快,说明37℃时过氧化氢酶活性比90℃时活性大。因此,本实验通过过氧化氢分解速度来判断酶活性强弱。
(3)过氧化氢在高温下易分解,会干扰实验结果,不宜选用过氧化氢酶研究温度对酶活性的影响。
故答案为:(1)过氧化氢分解速度;
(2)大于;
(3)过氧化氢在高温下易分解,会干扰实验结果。
16.(2023•鹿城区校级一模)小温查阅资料知道:酶的催化效率不仅与温度、酸碱度有关,还与离子种类有关。如铜离子能降低唾液淀粉酶的催化效率,氯离子能提高唾液淀粉酶的催化效率,而钠离子对唾液淀粉酶的催化效率无影响。为探究硝酸根离子能否提高唾液淀粉酶的催化效率,小温设计了如下实验:
①取2支洁净的试管,按下表中从左到右的顺序,将药品加入相应试管中。
试管号
1%淀粉溶液
1%稀硫酸
蒸馏水
碘液
1
2mL
0
1mL
2滴
2
2mL
1mL
0
2滴
②在2支试管中各加入1毫升稀释唾液后摇匀。
③将两支试管放入37℃的水浴中加热5分钟,观察并记录现象。
(1)步骤③中37℃的水浴加热的目的是 模拟口腔温度,37℃是酶的最佳催化温度 。
(2)小温的实验还不能确定硝酸根离子能否提高唾液淀粉酶的催化效率,需如何改进? 第1步中,2号试管内所加稀硫酸改成1毫升1%的硫酸钠溶液 。
(3)有同学认为,无需水浴加热,直接把两支试管握在手心,也可达到实验效果。你认为是否可行?请简述理由 不可行,对照实验需要控制单一变量,一是手心的温度不是恒温,而是两手心的温度不能保证完全相同 。
【解答】解:(1)步骤③中37℃的水浴加热的目的是模拟口腔温度,37℃是酶的最佳催化温度。
(2)设计对照实验时要遵守单一变量原则,不能存在其它干扰离子,加入1%稀硫酸不但加入了硫酸根离子同时也带入了氢离子,所以在不知道氢离子对唾液淀粉镁催化效率有无影响的前提下,不可以加入稀硫酸,结合题干中钠离子对唾液淀粉酶的催化作用无影响,所以此处应该为1mL1%硫酸钠溶液加入到2号试管;
(3)对照实验需要控制单一变量,一是手心的温度不是恒温,而是两手心的温度不能保证完全相同,因此,此操作不可行;
故答案为:(1)模拟口腔温度,37℃是酶的最佳催化温度;
(2)第1步中,2号试管内所加稀硫酸改成1毫升1%的硫酸钠溶液;
(3)不可行;对照实验需要控制单一变量,一是手心的温度不是恒温,而是两手心的温度不能保证完全相同。
17.(2023•上城区一模)某科学兴趣小组的同学,利用唾液(含唾液淀粉酶)、淀粉液等材料探究温度对酶活性的影响,为此设计了四组探究活动。
提示:斐林试剂在一定条件下遇淀粉的消化产物(麦芽糖)会产生砖红色沉淀。
实验操作步骤如下:
步骤一:取四只同样的试管,编号甲、乙、丙、丁。均依次加入淀粉液2毫升,唾液1毫升
步骤二:将甲、乙、丙、丁四支试管分别在20℃、40℃、60℃、100℃的水浴中放置10分钟
步骤三:分别向各试管加入1毫升斐林试剂,并置于50﹣60℃水浴中1分钟,观察现象。
实验结果:四组试管均出现了明显的砖红色沉淀。
(1)加入1毫升斐林试剂后,将试管置于50﹣60℃水浴中一段时间的理由是 使斐林试剂与麦芽糖充分反应
(2)本实验没有取得成功的原因是 在步骤一中,将唾液与淀粉溶液一起加入试管内,在常温下,四支试管中都会有部分淀粉分解为麦芽糖。
(3)在合理的实验方案下,出现如下实验结果:甲、乙、丙三组都出现了砖红色沉淀,且乙组比甲组和丙组的颜色更明显,丁组无砖红色沉淀出现。分析以上实验结果,可以得出的结论是 温度对酶活性有影响,40℃时,酶的活性最强
【解答】解:(1)斐林试剂与麦芽糖产生砖红色沉淀需要一定的温度条件,只有在在50﹣60℃的条件下才能产生砖红色沉淀;因此,要将试管置于50﹣60℃水浴中一段时间。
(2)本实验没有取得成功的原因是在步骤一中,将唾液与淀粉溶液一起加入试管内,在常温下,四支试管中都会有部分淀粉分解为麦芽糖;因此四组试管均出现了明显的砖红色沉淀。
(3)由题干可知:在实验方案和操作合理的情况下,实验结果是:甲、乙、丙三组都出现了砖红色沉淀,且乙组比甲组和丙组的颜色更明显,丁组无砖红色沉淀出现,说明:酶的活性受温度的影响,乙组的温度是酶活性最强的温度,即 40℃时,酶的活性最强;100℃时,酶失活。
故答案为:(1)使斐林试剂与麦芽糖充分反应。
(2)在步骤一中,将唾液与淀粉溶液一起加入试管内,在常温下,四支试管中都会有部分淀粉分解为麦芽糖。
(3)温度对酶活性有影响,40℃时,酶的活性最强。
18.(2023•温州模拟)酶的催化效率不仅与温度、酸碱度有关,还与离子种类有关,如氯离子(C1﹣)能提高唾液淀粉酶的催化效率,铜离子(Cu2+)能降低唾液淀粉酶的催化效率,钠离子(Na+)对唾液淀粉酶的催化效率没有影响。为了进一步探究硫酸根离子SO42﹣)能否提高唾液淀粉酶的催化效率,小科设计了如下实验方案:
试管号
1%淀粉溶液
1%稀硫酸
蒸馏水
碘液
1号
2毫升
0
1毫升
2滴
2号
2毫升
1毫升
0
2滴
①取2支洁净的试管,按表中从左到右的顺序,将药品加入到相应的试管中。
②在2支试管中各加入1毫升稀释唾液后摇匀。
③将两支试管放入37℃的水浴中加热5分钟,观察并记录现象。
(1)步骤③中37℃的水浴加热的目的是 模拟人体口腔温度,唾液淀粉酶在该温度下的活性最强 。
(2)小衢认真阅读了小科的实验方案,指出该方案还不能确定硫酸根离子能否提高唾液淀粉酶的催化效率,需作如何改进?
(3)如果硫酸根离子能提高唾液淀粉酶的催化效率,则实验改进后观察到的现象应该是 2号试管先褪色 。
【解答】解:(1)本实验探究的是馒头在口腔中的变化,所以,37℃水浴加热目的是:模拟人体口腔温度,唾液淀粉酶在该温度下的活性最强。
(2)设计对比试验时不能存在其它干扰离子,加入1%稀硫酸不但加入了硫酸根离子同时也带入了氢离子,所以在不知道氢离子对唾液淀粉酶催化效率有无影响的前提下,不可以加入稀硫酸,结合题干中钠离子对唾液淀粉酶的催化作用无影响,所以此处应该为1mL1%硫酸钠溶液加入到2号试管。
(3)如果硫酸根离子能提高唾液淀粉酶的催化效率,根据淀粉遇碘会变蓝色,只要淀粉消失则蓝色就会褪去,那么改进实验后的现象应是2号试管蓝色首先褪去。
故答案为:
(1)模拟人体口腔温度,唾液淀粉酶在该温度下的活性最强
(2)将硫酸改为硫酸钠
(3)两支试管的蓝色同时褪去
四.解答题(共1小题)
19.(2023•舟山一模)人体是一个协调配合、和谐统一的整体。如图为小舟同学精心绘制的消化、呼吸、泌尿、内分泌和循环系统间关联的概念图解,其中①②代表气体,③④代表生理过程。请运用所学知识分析作答:
(1)小舟吃的早餐主要在消化道中的 小肠 处被消化和吸收,后随血液送达组织细胞,在氧气的参与下被分解利用,提供能量。
(2)若体检时发现尿中含有葡萄糖,可能是图中 ④ (填序号)所示的生理过程异常所致。
(3)小肠绒毛壁、肺泡壁、毛细血管壁、肾小球壁、肾小囊内壁等结构的共同特点都是由一层细胞构成,利于 物质交换 。这充分体现出结构和功能相适应的生物学观点。
【解答】解:(1)小肠是消化和吸收的主要场所。消化终产物随血液输送到组织细胞后在氧的作用下分解释放能量。
(2)正常情况下原尿流经肾小管时,肾小管把全部的葡萄糖重新吸收回血液,因此正常的尿液中没有葡萄糖。如果肾小管发生病变,使肾小管的重吸收作用发生障碍,导致葡萄糖没有被完全吸收,使一部分葡萄糖随尿液排出。因此“丁大爷的体检报告显示其血液中葡萄糖含量正常,尿液中含有葡萄糖”,该结果可能是肾小管的重吸收作用,即④表示的生理过程异常所致。也可能是胰岛素分泌不足造成的。
(3)小肠绒毛壁、肺泡壁及其外面包绕的毛细血管壁、肾小球壁及肾小囊内壁的共同特点是都很薄,有利于物质的交换,这体现了结构和功能相适应的生物学观点。
故答案为:
(1)小肠;
(2)④;
(3)物质交换。
精练05 生物实验-浙江中考科学复习易错点重难点精炼: 这是一份精练05 生物实验-浙江中考科学复习易错点重难点精炼,文件包含精练05生物实验解析版docx、精练05生物实验原卷版docx等2份试卷配套教学资源,其中试卷共34页, 欢迎下载使用。
精练04 人体健康-浙江中考科学复习易错点重难点精炼: 这是一份精练04 人体健康-浙江中考科学复习易错点重难点精炼,文件包含精练04人体健康解析版docx、精练04人体健康原卷版docx等2份试卷配套教学资源,其中试卷共25页, 欢迎下载使用。
精练06 化学实验-浙江中考科学复习易错点重难点精炼: 这是一份精练06 化学实验-浙江中考科学复习易错点重难点精炼,文件包含精练06化学实验解析版docx、精练06化学实验原卷版docx等2份试卷配套教学资源,其中试卷共39页, 欢迎下载使用。

