真题重组卷05——2023年高考化学真题汇编重组卷(山东专用)
展开绝密★启用前
冲刺2023年高考化学真题重组卷05
山东专用(解析版)
本卷满分100分,考试时间90分钟。
注意事项:
1.答卷前,考生务必将自己的姓名、考生号等填写在答题卡和试卷指定位置上。
2.回答选择题时,选出每小题答案后,用铅笔把答题卡对应题目的答案标号涂黑。如需改动,用橡皮擦干净后,再选涂其他答案标号。回答非选择题时,将答案写在答题卡上。写在本试卷上无效。
3.考试结束后,将本试卷和答题卡一并交回。
可能用到的相对原子质量:H 1 C 12 N 14 O 16 Na 23 S 32 Ag 108
一、选择题:本题共10小题,每小题2分,共20分。每小题只有一个选项符合题目要求。
1.(2022·全国甲卷)化学与生活密切相关。下列叙述正确的是
A.漂白粉与盐酸可混合使用以提高消毒效果 B.温室气体是形成酸雨的主要物质
C.棉花、麻和蚕丝均为碳水化合物 D.干冰可用在舞台上制造“云雾”
2.(2021·河北卷)高分子材料在生产生活中应用广泛。下列说法错误的是
A.芦苇可用于制造黏胶纤维,其主要成分为纤维素
B.聚氯乙烯通过加聚反应制得,可用于制作不粘锅的耐热涂层
C.淀粉是相对分子质量可达几十万的天然高分子物质
D.大豆蛋白纤维是一种可降解材料
3. (2018·北京卷)下列实验中的颜色变化,与氧化还原反应无关的是
| A | B | C | D |
实验 | NaOH溶液滴入FeSO4溶液中 | 石蕊溶液滴入氯水中 | Na2S溶液滴入AgCl浊液中 | 热铜丝插入稀硝酸中 |
现象 | 产生白色沉淀,随后变为红褐色 | 溶液变红,随后迅速褪色 | 沉淀由白色逐渐变为黑色 | 产生无色气体,随后变为红棕色 |
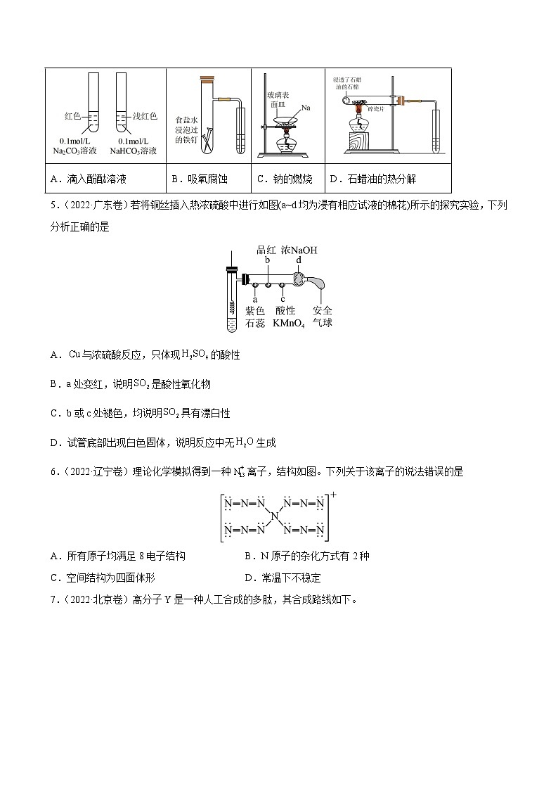
4.(2022·湖北卷)下列实验装置(部分夹持装置略)或现象错误的是
A.滴入酚酞溶液 | B.吸氧腐蚀 | C.钠的燃烧 | D.石蜡油的热分解 |
5.(2022·广东卷)若将铜丝插入热浓硫酸中进行如图(a~d均为浸有相应试液的棉花)所示的探究实验,下列分析正确的是
A.与浓硫酸反应,只体现的酸性
B.a处变红,说明是酸性氧化物
C.b或c处褪色,均说明具有漂白性
D.试管底部出现白色固体,说明反应中无生成
6.(2022·辽宁卷)理论化学模拟得到一种离子,结构如图。下列关于该离子的说法错误的是
A.所有原子均满足8电子结构 B.N原子的杂化方式有2种
C.空间结构为四面体形 D.常温下不稳定
7.(2022·北京卷)高分子Y是一种人工合成的多肽,其合成路线如下。
下列说法不正确的是
A.F中含有2个酰胺基 B.高分子Y水解可得到E和G
C.高分子X中存在氢键 D.高分子Y的合成过程中进行了官能团保护
8.(2021·山东卷)X、Y均为短周期金属元素,同温同压下,0.1molX的单质与足量稀盐酸反应,生成H2体积为V1L;0.1molY的单质与足量稀硫酸反应,生成H2体积为V2L。下列说法错误的是
A.X、Y生成H2的物质的量之比一定为
B.X、Y消耗酸的物质的量之比一定为
C.产物中X、Y化合价之比一定为
D.由一定能确定产物中X、Y的化合价
9.(2022·重庆卷)R、X、Y、Z均为短周期主族元素,Y与Z同主族且Z的原子序数大于Y。R和X的原子获得1个电子均可形成稀有气体原子的电子层结构,R的最高化合价为+1。1mol化合物RZY3X含58mol电子。下列说法正确的是
A.R与X形成的化合物水溶液呈碱性 B.X是四种元素中原子半径最大的
C.Y单质的氧化性比Z单质的弱 D.Z的原子最外层电子数为6
10.(2020·新课标Ⅱ)据文献报道:Fe(CO)5催化某反应的一种反应机理如下图所示。下列叙述错误的是
A.OH−参与了该催化循环 B.该反应可产生清洁燃料H2
C.该反应可消耗温室气体CO2 D.该催化循环中Fe的成键数目发生变化
二、选择题:本题共5小题,每小题4分,共20分。每小题有一个或两个选项符合题目要求,全部选对得4分,选对但不全的得2分,有选错的得0分。
11.(2022·海南卷)已知,的酸性比强。下列有关说法正确的是
A.HCl的电子式为 B.Cl-Cl键的键长比I-I键短
C.分子中只有σ键 D.的酸性比强
12.某实验小组设计如下实验探究的制备,下列有关分析不合理的是
实验 | 操作 | 现象 |
Ⅰ | 将一块晶体浸入蒸馏水中 | 一分钟后,晶块表面仍为浅绿色,溶液呈更浅的绿色。 |
Ⅱ | 将另一块晶体浸入溶液中 | 一分钟后,晶块表面变白;捞出晶块露置空气中,表面逐渐变为红褐色。 |
Ⅲ | 将溶液与溶液混合 | 立即出现大量灰绿色浑浊,一分钟后,液面附近出现红褐色浑浊。 |
A.实验Ⅰ起对照作用,排除晶体自身在水中的颜色变化
B.实验Ⅱ晶块表面长时间保持白色,与难溶、未分散于水有关
C.捞出晶块后发生了反应:
D.实验Ⅲ溶液中氧气含量明显多于实验Ⅱ中
13.将含银废液中的银回收具有实际应用价值。实验室利用沉淀滴定废液回收银的流程如下所示,下列有关说法错误的是
A.回收过程的主要分离操作为过滤,所用到的玻璃仪器有漏斗、烧杯和玻璃棒
B.氯化银中加入氨水发生的离子反应为:
C.当析出4.3200 g Ag时理论上至少消耗甲醛物质的量为0.01 mol
D.操作X为:减压蒸发、结晶、30℃下干燥
14.(2021·广东卷)钴()的合金材料广泛应用于航空航天、机械制造等领域。如图为水溶液中电解制备金属钴的装置示意图。下列说法正确的是
A.工作时,Ⅰ室和Ⅱ室溶液的均增大
B.生成,Ⅰ室溶液质量理论上减少
C.移除两交换膜后,石墨电极上发生的反应不变
D.电解总反应:
15.(2022·全国乙卷)常温下,一元酸的。在某体系中,与离子不能穿过隔膜,未电离的可自由穿过该膜(如图所示)。
设溶液中,当达到平衡时,下列叙述正确的是
A.溶液Ⅰ中
B.溶液Ⅱ中的HA的电离度为
C.溶液Ⅰ和Ⅱ中的不相等
D.溶液Ⅰ和Ⅱ中的之比为
三、非选择题:本题共5小题,共60分。
16.(12分)(2022·全国甲卷)2008年北京奥运会的“水立方”,在2022年冬奥会上华丽转身为“冰立方”,实现了奥运场馆的再利用,其美丽的透光气囊材料由乙烯(CH2=CH2)与四氟乙烯(CF2=CF2)的共聚物(ETFE)制成。回答下列问题:
(1)基态F原子的价电子排布图(轨道表示式)为_______。
(2)图a、b、c分别表示C、N、O和F的逐级电离能Ⅰ变化趋势(纵坐标的标度不同)。第一电离能的变化图是_______(填标号),判断的根据是_______;第三电离能的变化图是_______(填标号)。
(3)固态氟化氢中存在(HF)n形式,画出(HF)3的链状结构_______。
(4) CF2=CF2和ETFE分子中C的杂化轨道类型分别为_______和_______;聚四氟乙烯的化学稳定性高于聚乙烯,从化学键的角度解释原因_______。
(5)萤石(CaF2)是自然界中常见的含氟矿物,其晶胞结构如图所示,X代表的离子是_______;若该立方晶胞参数为a pm,正负离子的核间距最小为_______pm。
17.(12分)(2022·湖北卷)全球对锂资源的需求不断增长,“盐湖提锂”越来越受到重视。某兴趣小组取盐湖水进行浓缩和初步除杂后,得到浓缩卤水(含有和少量),并设计了以下流程通过制备碳酸锂来提取锂。
时相关物质的参数如下:
的溶解度:
化合物 | |
回答下列问题:
(1)“沉淀1”为___________。
(2)向“滤液1”中加入适量固体的目的是___________。
(3)为提高的析出量和纯度,“操作A”依次为___________、___________、洗涤。
(4)有同学建议用“侯氏制碱法”的原理制备。查阅资料后,发现文献对常温下的有不同的描述:①是白色固体;②尚未从溶液中分离出来。为探究的性质,将饱和溶液与饱和溶液等体积混合,起初无明显变化,随后溶液变浑浊并伴有气泡冒出,最终生成白色沉淀。上述现象说明,在该实验条件下___________(填“稳定”或“不稳定”),有关反应的离子方程式为___________。
(5)他们结合(4)的探究结果,拟将原流程中向“滤液2”加入改为通入。这一改动能否达到相同的效果,作出你的判断并给出理由___________。
18.(12分)(2022·北京卷)煤中硫的存在形态分为有机硫和无机硫(、硫化物及微量单质硫等)。库仑滴定法是常用的快捷检测煤中全硫含量的方法。其主要过程如下图所示。
已知:在催化剂作用下,煤在管式炉中燃烧,出口气体主要含。
(1)煤样需研磨成细小粉末,其目的是___________。
(2)高温下,煤中完全转化为,该反应的化学方程式为___________。
(3)通过干燥装置后,待测气体进入库仑测硫仪进行测定。
已知:库仑测硫仪中电解原理示意图如下。检测前,电解质溶液中保持定值时,电解池不工作。待测气体进入电解池后,溶解并将还原,测硫仪便立即自动进行电解到又回到原定值,测定结束,通过测定电解消耗的电量可以求得煤中含硫量。
①在电解池中发生反应的离子方程式为___________。
②测硫仪工作时电解池的阳极反应式为___________。
(4)煤样为,电解消耗的电量为x库仑,煤样中硫的质量分数为___________。
已知:电解中转移电子所消耗的电量为96500库仑。
(5)条件控制和误差分析。
①测定过程中,需控制电解质溶液,当时,非电解生成的使得测得的全硫含量偏小,生成的离子方程式为___________。
②测定过程中,管式炉内壁上有残留,测得全硫量结果为___________。(填“偏大”或“偏小”)
19.(12分)(2021·广东卷)天然产物Ⅴ具有抗疟活性,某研究小组以化合物Ⅰ为原料合成Ⅴ及其衍生物Ⅵ的路线如下(部分反应条件省略,Ph表示-C6H5):
已知:
(1)化合物Ⅰ中含氧官能团有_______(写名称)。
(2)反应①的方程式可表示为:I+II=III+Z,化合物Z的分子式为_______。
(3)化合物IV能发生银镜反应,其结构简式为_______。
(4)反应②③④中属于还原反应的有_______,属于加成反应的有_______。
(5)化合物Ⅵ的芳香族同分异构体中,同时满足如下条件的有_______种,写出其中任意一种的结构简式:_______。
条件:a.能与NaHCO3反应;b. 最多能与2倍物质的量的NaOH反应;c. 能与3倍物质的量的Na发生放出H2的反应;d.核磁共振氢谱确定分子中有6个化学环境相同的氢原子;e.不含手性碳原子(手性碳原子是指连有4个不同的原子或原子团的饱和碳原子)。
(6)根据上述信息,写出以苯酚的一种同系物及HOCH2CH2Cl为原料合成的路线_______(不需注明反应条件)。
20.(12分)(2022·全国乙卷)油气开采、石油化工、煤化工等行业废气普遍含有的硫化氢,需要回收处理并加以利用。回答下列问题:
(1)已知下列反应的热化学方程式:
①
②
③
计算热分解反应④的________。
(2)较普遍采用的处理方法是克劳斯工艺。即利用反应①和②生成单质硫。另一种方法是:利用反应④高温热分解。相比克劳斯工艺,高温热分解方法的优点是________,缺点是________。
(3)在、反应条件下,将的混合气进行热分解反应。平衡时混合气中与的分压相等,平衡转化率为________,平衡常数________。
(4)在、反应条件下,对于分别为、、、、的混合气,热分解反应过程中转化率随时间的变化如下图所示。
①越小,平衡转化率________,理由是________。
②对应图中曲线________,计算其在之间,分压的平均变化率为________。
真题重组卷05——2023年高考化学真题汇编重组卷(辽宁专用): 这是一份真题重组卷05——2023年高考化学真题汇编重组卷(辽宁专用),文件包含真题重组卷05辽宁专用解析版docx、真题重组卷05辽宁专用原卷版docx、真题重组卷05辽宁专用参考答案docx等3份试卷配套教学资源,其中试卷共31页, 欢迎下载使用。
真题重组卷05——2023年高考化学真题汇编重组卷(浙江专用): 这是一份真题重组卷05——2023年高考化学真题汇编重组卷(浙江专用),文件包含真题重组卷052023年高考化学真题汇编重组卷解析版docx、真题重组卷052023年高考化学真题汇编重组卷原卷版docx、真题重组卷052023年高考化学真题汇编重组卷参考答案docx等3份试卷配套教学资源,其中试卷共39页, 欢迎下载使用。
真题重组卷05——2023年高考化学真题汇编重组卷(江苏专用): 这是一份真题重组卷05——2023年高考化学真题汇编重组卷(江苏专用),文件包含真题重组卷052023年高考化学真题汇编重组卷江苏专用解析版docx、真题重组卷052023年高考化学真题汇编重组卷江苏专用原卷版docx、真题重组卷052023年高考化学真题汇编重组卷江苏专用参考答案docx等3份试卷配套教学资源,其中试卷共30页, 欢迎下载使用。

