真题重组卷01——2023年高考化学真题汇编重组卷(山东专用)
展开绝密★启用前
冲刺2023年高考化学真题重组卷01
山东专用(原卷版)
本卷满分100分,考试时间90分钟。
注意事项:
1.答卷前,考生务必将自己的姓名、考生号等填写在答题卡和试卷指定位置上。
2.回答选择题时,选出每小题答案后,用铅笔把答题卡对应题目的答案标号涂黑。如需改动,用橡皮擦干净后,再选涂其他答案标号。回答非选择题时,将答案写在答题卡上。写在本试卷上无效。
3.考试结束后,将本试卷和答题卡一并交回。
可能用到的相对原子质量:H 1 C 12 N 14 O 16 Na 23 Fe 56 Cu 64 Ag 108 Ba 137
一、选择题:本题共10小题,每小题2分,共20分。每小题只有一个选项符合题目要求。
1.发射中心按照预定时间精准点火发射,这是中国空间站关键技术验证阶段第六次飞行。下列叙述错误的是
A.火箭箭体采用的高强度新型钛合金结构属于金属材料
B.航天员航天服上的橡胶属于有机高分子材料
C.二氧化硅是飞船搭载的太阳能电池板的核心材料
D.航天员手臂“延长器”——操纵棒中的碳纤维材料属于新型材料
2.(2022·全国乙卷)生活中处处有化学,下列叙述正确的是
A.HB铅笔芯的成分为二氧化铅 B.碳酸氢钠可做食品膨松剂
C.青铜和黄铜是不同结构的单质铜 D.焰火中红色来源于钠盐灼烧
3.(2022·湖南卷)化学实验操作是进行科学实验的基础。下列操作符合规范的是
A.碱式滴定管排气泡 | B.溶液加热 | C.试剂存放 | D.溶液滴加 |
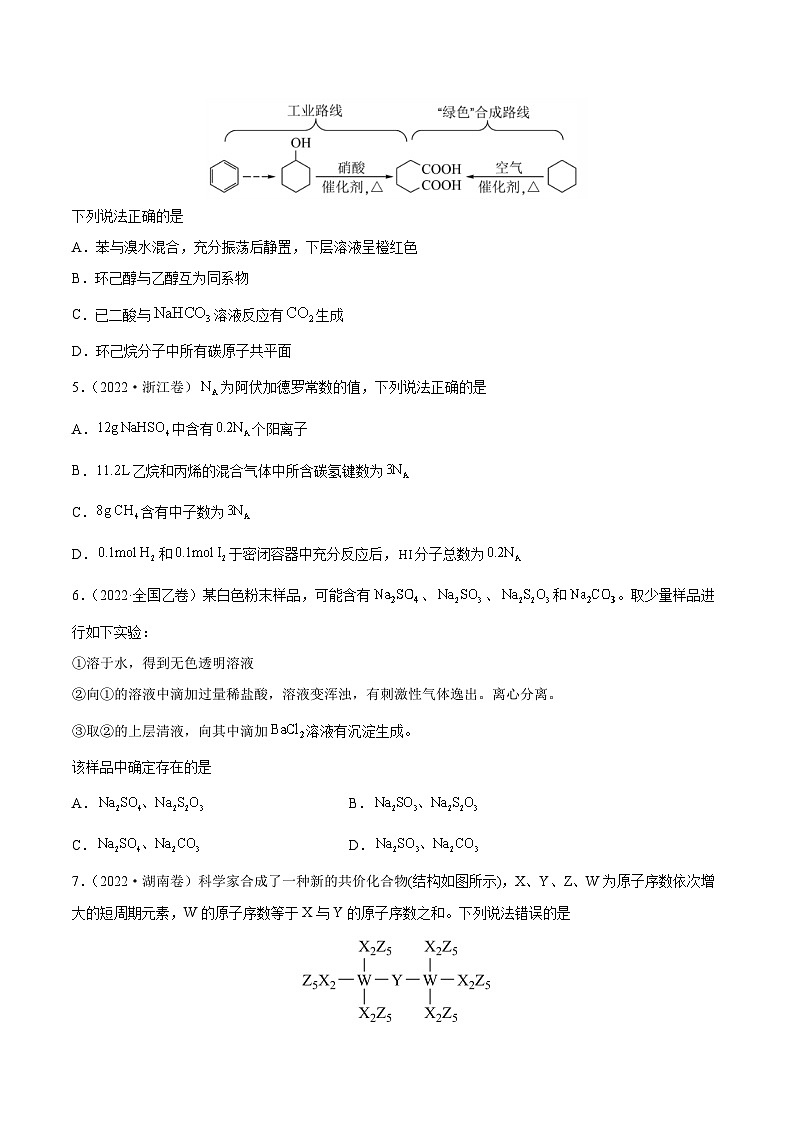
4.(2021·湖南)已二酸是一种重要的化工原料,科学家在现有工业路线基础上,提出了一条“绿色”合成路线:
下列说法正确的是
A.苯与溴水混合,充分振荡后静置,下层溶液呈橙红色
B.环己醇与乙醇互为同系物
C.已二酸与溶液反应有生成
D.环己烷分子中所有碳原子共平面
5.(2022·浙江卷)为阿伏加德罗常数的值,下列说法正确的是
A.中含有个阳离子
B.乙烷和丙烯的混合气体中所含碳氢键数为
C.含有中子数为
D.和于密闭容器中充分反应后,分子总数为
6.(2022·全国乙卷)某白色粉末样品,可能含有、、和。取少量样品进行如下实验:
①溶于水,得到无色透明溶液
②向①的溶液中滴加过量稀盐酸,溶液变浑浊,有刺激性气体逸出。离心分离。
③取②的上层清液,向其中滴加溶液有沉淀生成。
该样品中确定存在的是
A. B.
C. D.
7.(2022·湖南卷)科学家合成了一种新的共价化合物(结构如图所示),X、Y、Z、W为原子序数依次增大的短周期元素,W的原子序数等于X与Y的原子序数之和。下列说法错误的是
A.原子半径:
B.非金属性:
C.Z的单质具有较强的还原性
D.原子序数为82的元素与W位于同一主族
8.(2022·广东卷)以熔融盐为电解液,以含和等的铝合金废料为阳极进行电解,实现的再生。该过程中
A.阴极发生的反应为 B.阴极上被氧化
C.在电解槽底部产生含的阳极泥 D.阳极和阴极的质量变化相等
9.(2022·湖南卷)铝电解厂烟气净化的一种简单流程如下:
下列说法错误的是
A.不宜用陶瓷作吸收塔内衬材料
B.采用溶液喷淋法可提高吸收塔内烟气吸收效率
C.合成槽中产物主要有和
D.滤液可回收进入吸收塔循环利用
10.(2022·全国乙卷)由实验操作和现象,可得出相应正确结论的是
| 实验操作 | 现象 | 结论 |
A | 向NaBr溶液中滴加过量氯水,再加入淀粉KI溶液 | 先变橙色,后变蓝色 | 氧化性: |
B | 向蔗糖溶液中滴加稀硫酸,水浴加热,加入新制的悬浊液 | 无砖红色沉淀 | 蔗糖未发生水解 |
C | 石蜡油加强热,将产生的气体通入的溶液 | 溶液红棕色变无色 | 气体中含有不饱和烃 |
D | 加热试管中的聚氯乙烯薄膜碎片 | 试管口润湿的蓝色石蕊试纸变红 | 氯乙烯加聚是可逆反应 |
二、选择题:本题共5小题,每小题4分,共20分。每小题有一个或两个选项符合题目要求,全部选对得4分,选对但不全的得2分,有选错的得0分。
11.(2022·全国甲卷)辅酶具有预防动脉硬化的功效,其结构简式如下。下列有关辅酶的说法正确的是
A.分子式为
B.分子中含有14个甲基
C.分子中的四个氧原子不在同一平面
D.可发生加成反应,不能发生取代反应
12.(2022·浙江卷改编)通过电解废旧锂电池中的可获得难溶性的和,电解示意图如下(其中滤布的作用是阻挡固体颗粒,但离子可自由通过。电解过程中溶液的体积变化忽略不计)。下列说法不正确的是
A.电极A为阴极,发生氧化反应
B.电极B的电极发应:
C.电解一段时间后溶液中浓度保持不变
D.电解结束,可通过调节除去,再加入溶液以获得
13.(2022·湖南卷)为探究的性质,进行了如下实验(和溶液浓度均为)。
实验 | 操作与现象 |
① | 在水中滴加2滴溶液,呈棕黄色;煮沸,溶液变红褐色。 |
② | 在溶液中滴加2滴溶液,变红褐色; 再滴加溶液,产生蓝色沉淀。 |
③ | 在溶液中滴加2滴溶液,变红褐色; 将上述混合液分成两份,一份滴加溶液,无蓝色沉淀生; 另一份煮沸,产生红褐色沉淀。 |
依据上述实验现象,结论不合理的是
A.实验①说明加热促进水解反应
B.实验②说明既发生了水解反应,又发生了还原反应
C.实验③说明发生了水解反应,但没有发生还原反应
D.整个实验说明对的水解反应无影响,但对还原反应有影响
14.(2022·湖南卷)科学家发现某些生物酶体系可以促进和的转移(如a、b和c),能将海洋中的转化为进入大气层,反应过程如图所示。
下列说法正确的是
A.过程Ⅰ中发生氧化反应
B.a和b中转移的数目相等
C.过程Ⅱ中参与反应的
D.过程Ⅰ→Ⅲ的总反应为
15.(2022·海南卷)某元素M的氢氧化物在水中的溶解反应为:、,25℃,-lgc与pH的关系如图所示,c为或浓度的值,下列说法错误的是
A.曲线①代表与pH的关系
B.的约为
C.向的溶液中加入NaOH溶液至pH=9.0,体系中元素M主要以存在pH=9.0,体系中元素M主要以存在
D.向的溶液中加入等体积0.4mol/L的HCl后,体系中元素M主要以存在
三、非选择题:本题共5小题,共60分。
16.(12分)(2022·全国乙卷)卤素单质及其化合物在科研和工农业生产中有着广泛的应用。回答下列问题:
(1)氟原子激发态的电子排布式有_______,其中能量较高的是_______。(填标号)
a. b. c. d.
(2)①一氯乙烯分子中,C的一个_______杂化轨道与Cl的轨道形成_______键,并且Cl的轨道与C的轨道形成3中心4电子的大键。
②一氯乙烷、一氯乙烯、一氯乙炔分子中,键长的顺序是_______,理由:(ⅰ)C的杂化轨道中s成分越多,形成的键越强:(ⅱ)_______。
(3)卤化物受热发生非氧化还原反应,生成无色晶体X和红棕色液体Y。X为_______。解释X的熔点比Y高的原因_______。
(4)晶体中离子作体心立方堆积(如图所示),主要分布在由构成的四面体、八面体等空隙中。在电场作用下,不需要克服太大的阻力即可发生迁移。因此,晶体在电池中可作为_______。
已知阿伏加德罗常数为,则晶体的摩尔体积_______(列出算式)。
17.(12分)(2022·广东卷)稀土()包括镧、钇等元素,是高科技发展的关键支撑。我国南方特有的稀土矿可用离子交换法处理,一种从该类矿(含铁、铝等元素)中提取稀土的工艺如下:
已知:月桂酸熔点为;月桂酸和均难溶于水。该工艺条件下,稀土离子保持价不变;的,开始溶解时的pH为8.8;有关金属离子沉淀的相关pH见下表。
离子 | ||||
开始沉淀时的pH | 8.8 | 1.5 | 3.6 | 6.2~7.4 |
沉淀完全时的pH | / | 3.2 | 4.7 | / |
(1)“氧化调pH”中,化合价有变化的金属离子是_______。(2)“过滤1”前,用溶液调pH至_______的范围内,该过程中发生反应的离子方程式为_______。
(3)“过滤2”后,滤饼中检测不到元素,滤液2中浓度为。为尽可能多地提取,可提高月桂酸钠的加入量,但应确保“过滤2”前的溶液中低于_______(保留两位有效数字)。
(4)①“加热搅拌”有利于加快溶出、提高产率,其原因是_______。
②“操作X”的过程为:先_______,再固液分离。
(5)该工艺中,可再生循环利用的物质有_______(写化学式)。
(6)稀土元素钇(Y)可用于制备高活性的合金类催化剂。
①还原和熔融盐制备时,生成1mol转移_______电子。
②用作氢氧燃料电池电极材料时,能在碱性溶液中高效催化的还原,发生的电极反应为_______。
18.(12分)(2022·湖南卷)某实验小组以溶液为原料制备,并用重量法测定产品中的含量。设计了如下实验方案:
可选用试剂:晶体、溶液、浓、稀、溶液、蒸馏水
步骤1.的制备
按如图所示装置进行实验,得到溶液,经一系列步骤获得产品。
步骤2,产品中的含量测定
①称取产品,用水溶解,酸化,加热至近沸;
②在不断搅拌下,向①所得溶液逐滴加入热的溶液,
③沉淀完全后,水浴40分钟,经过滤、洗涤、烘干等步骤,称量白色固体,质量为。
回答下列问题:
(1)Ⅰ是制取_______气体的装置,在试剂a过量并微热时,发生主要反应的化学方程式为_______;
(2)Ⅰ中b仪器的作用是_______;Ⅲ中的试剂应选用_______;
(3)在沉淀过程中,某同学在加入一定量热的溶液后,认为沉淀已经完全,判断沉淀已完全的方法是_______;
(4)沉淀过程中需加入过量的溶液,原因是_______;
(5)在过滤操作中,下列仪器不需要用到的是_______(填名称);
(6)产品中的质量分数为_______(保留三位有效数字)。
19.(12分)(2022·海南卷)黄酮哌酯是一种解痉药,可通过如下路线合成:
回答问题:
(1)A→B的反应类型为_______。
(2)已知B为一元强酸,室温下B与NaOH溶液反应的化学方程式为_______。
(3)C的化学名称为_______,D的结构简式为_______。
(4)E和F可用_______(写出试剂)鉴别。
(5)X是F的分异构体,符合下列条件。X可能的结构简式为_______(任马一种)。
①含有酯基 ②含有苯环 ③核磁共振氢谱有两组峰
(6)已知酸酐能与羟基化合物反应生成酯。写出下列F→G反应方程式中M和N的结构简式_______、_______。
(7)设计以为原料合成的路线_______(其他试剂任选)。已知:+CO2
20.(12分)(2021·广东卷)我国力争于2030年前做到碳达峰,2060年前实现碳中和。CH4与CO2重整是CO2利用的研究热点之一。该重整反应体系主要涉及以下反应:
a)CH4(g)+CO2(g)2CO(g)+2H2(g) ∆H1
b)CO2(g)+H2(g)CO(g)+H2O(g) ∆H2
c)CH4(g)C(s)+2H2(g) ∆H3
d)2CO(g)CO2(g)+C(s) ∆H4
e)CO(g)+H2(g)H2O(g)+C(s) ∆H5
(1)根据盖斯定律,反应a的∆H1=_______(写出一个代数式即可)。
(2)上述反应体系在一定条件下建立平衡后,下列说法正确的有_______。
A.增大CO2与CH4的浓度,反应a、b、c的正反应速率都增加
B.移去部分C(s),反应c、d、e的平衡均向右移动
C.加入反应a的催化剂,可提高CH4的平衡转化率
D.降低反应温度,反应a~e的正、逆反应速率都减小
(3)一定条件下,CH4分解形成碳的反应历程如图所示。该历程分_______步进行,其中,第_______步的正反应活化能最大。
(4)设K为相对压力平衡常数,其表达式写法:在浓度平衡常数表达式中,用相对分压代替浓度。气体的相对分压等于其分压(单位为kPa)除以p0(p0=100kPa)。反应a、c、e的ln K随(温度的倒数)的变化如图所示。
①反应a、c、e中,属于吸热反应的有_______(填字母)。
②反应c的相对压力平衡常数表达式为K=_______。
③在图中A点对应温度下、原料组成为n(CO2):n(CH4)=1:1、初始总压为100kPa的恒容密闭容器中进行反应,体系达到平衡时H2的分压为40kPa。计算CH4的平衡转化率,写出计算过程_______。
(5)CO2用途广泛,写出基于其物理性质的一种用途:_______。
真题重组卷01——2023年高考化学真题汇编重组卷(辽宁专用): 这是一份真题重组卷01——2023年高考化学真题汇编重组卷(辽宁专用),文件包含真题重组卷01辽宁专用解析版docx、真题重组卷01辽宁专用原卷版docx、真题重组卷01辽宁专用参考答案docx等3份试卷配套教学资源,其中试卷共37页, 欢迎下载使用。
真题重组卷01——2023年高考化学真题汇编重组卷(浙江专用): 这是一份真题重组卷01——2023年高考化学真题汇编重组卷(浙江专用),文件包含真题重组卷012023年高考化学真题汇编重组卷解析版docx、真题重组卷012023年高考化学真题汇编重组卷原卷版docx、真题重组卷012023年高考化学真题汇编重组卷参考答案docx等3份试卷配套教学资源,其中试卷共36页, 欢迎下载使用。
真题重组卷01——2023年高考化学真题汇编重组卷(江苏专用): 这是一份真题重组卷01——2023年高考化学真题汇编重组卷(江苏专用),文件包含真题重组卷012023年高考化学真题汇编重组卷江苏专用解析版docx、真题重组卷012023年高考化学真题汇编重组卷江苏专用原卷版docx、真题重组卷012023年高考化学真题汇编重组卷江苏专用参考答案docx等3份试卷配套教学资源,其中试卷共29页, 欢迎下载使用。

