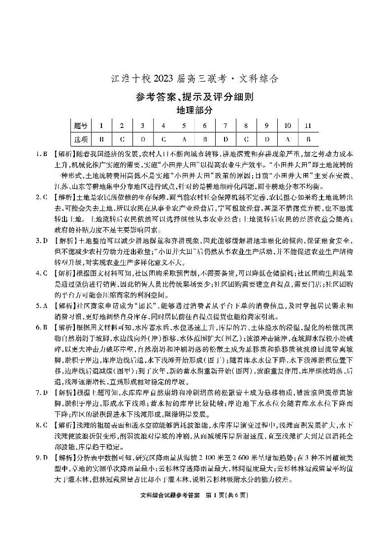
2023届安徽省江淮名校高三下学期5月联考文科综合答案
展开2023届河南省名校青桐鸣高三5月联考文科综合试卷+答案: 这是一份2023届河南省名校青桐鸣高三5月联考文科综合试卷+答案,共17页。试卷主要包含了该地处于极夜的时段大致是,戊日,该地太阳视运动特点是,1月,爱尔兰岛的气温分布特点是等内容,欢迎下载使用。
2023届安徽省江淮名校高三下学期5月联考文综试卷: 这是一份2023届安徽省江淮名校高三下学期5月联考文综试卷,共6页。
安徽省皖江名校联盟高考2023届高三下学期开学摸底联考 文科综合试题及答案(含答题卡): 这是一份安徽省皖江名校联盟高考2023届高三下学期开学摸底联考 文科综合试题及答案(含答题卡),文件包含文科综合试题·2023高三开学摸底联考pdf、历史参考答案·2023高三第五次联考pdf、政治参考答案·2023高三第五次联考pdf、地理参考答案·2023高三第五次联考pdf、文科综合答题卡·2023高三开学摸底联考pdf等5份试卷配套教学资源,其中试卷共22页, 欢迎下载使用。

