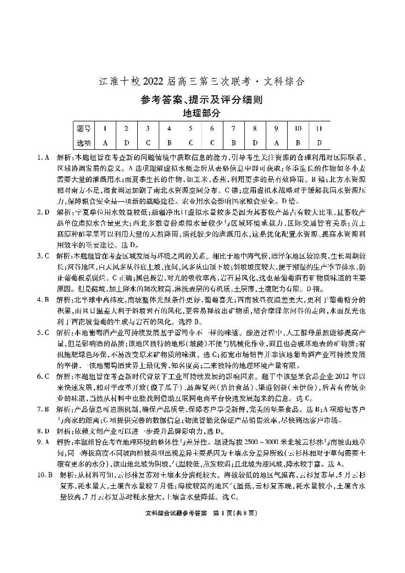
江淮十校2022届高三第三次联考 文科综合试题及答案
展开2023届安徽省江淮十校高三第四次联考文综试题: 这是一份2023届安徽省江淮十校高三第四次联考文综试题,文件包含江淮十校-文科综合答案pdf、江淮十校2023高三联考文综试卷pdf、江淮十校2023高三联考文综答题卡pdf等3份试卷配套教学资源,其中试卷共14页, 欢迎下载使用。
2022届安徽省江淮十校高三下学期第三次联考试题(4月) 文综政治 Word版含答案: 这是一份2022届安徽省江淮十校高三下学期第三次联考试题(4月) 文综政治 Word版含答案,文件包含安徽“江淮十校”2022届高三第三次4月质量检测文科综合政治试题doc、江淮十校政治参考答案pdf等2份试卷配套教学资源,其中试卷共8页, 欢迎下载使用。
2022年江西上尧六校高三第三次联考文科综合试题含答案: 这是一份2022年江西上尧六校高三第三次联考文科综合试题含答案,共20页。

