必刷卷04——【高考三轮冲刺】2023年高考地理考前20天冲刺必刷卷(全国乙卷)(原卷版+解析版)
展开绝密★启用前
2023年高考地理考前信息必刷卷04
全国乙卷
全国乙卷2023年高考试题卷结构仍然是单项选择题(共11题)+必做题(共2题)+选做题(旅游地理和环境保护,2选1)。选择性必修三以“资源、环境与国家安全”为大概念,整合“自然资源”“环境保护”“国家安全与国际合作”“可持续发展”等内容进行教材编排,突出自然环境与国家安全的关系、强调人地协调发展。同时“国家安全”作为核心概念反复出现在教材中,可见其重要地位。
中共二十大报告中,“国家安全”被提升至事关“民族复兴的根基”这一高度予以阐述。同时,二十大报告提及“确保粮食、能源资源、重要产业链供应链安全”。因此,需要重点关注粮食安全、能源资源安全、重要产业链供应链安全、环境安全等国家安全相关内容。
一、选择题:本题共11小题,每小题4分,共44分。在每小题给出的四个选项中,只有一项是符合题目要求的。
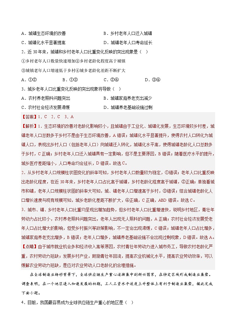
人口老龄化是我国人口变化的重要趋势,详细了解其发展的新趋势,才能有效应对人口老龄化加剧带来的挑战。下图示意1990~2020年我国城乡老年人口规模和比重变化,据此完成下面小题。
1.2010~2020年间,城镇老年人口总数首次超过乡村主要是由于( )
A.城镇生态环境的改善 B.乡村老年人口迁入城镇
C.城镇化水平显著提高 D.城镇老年人口寿命延长
2.近30年来,城镇和乡村老年人口比重变化反映的突出现象是( )
①乡村老年人口数量快速增加②乡村老龄化程度高于城镇
③城镇老年人口增速低于乡村④城乡老龄化差距不断扩大
A.①② B.①③ C.②④ D.③④
3.城乡老年人口比重变化反映的突出现象将导致( )
A.农村养老照料问题突出 B.城镇家庭养老支出减少
C.农村社会经济发展滞缓 D.城镇养老基础设施过剩
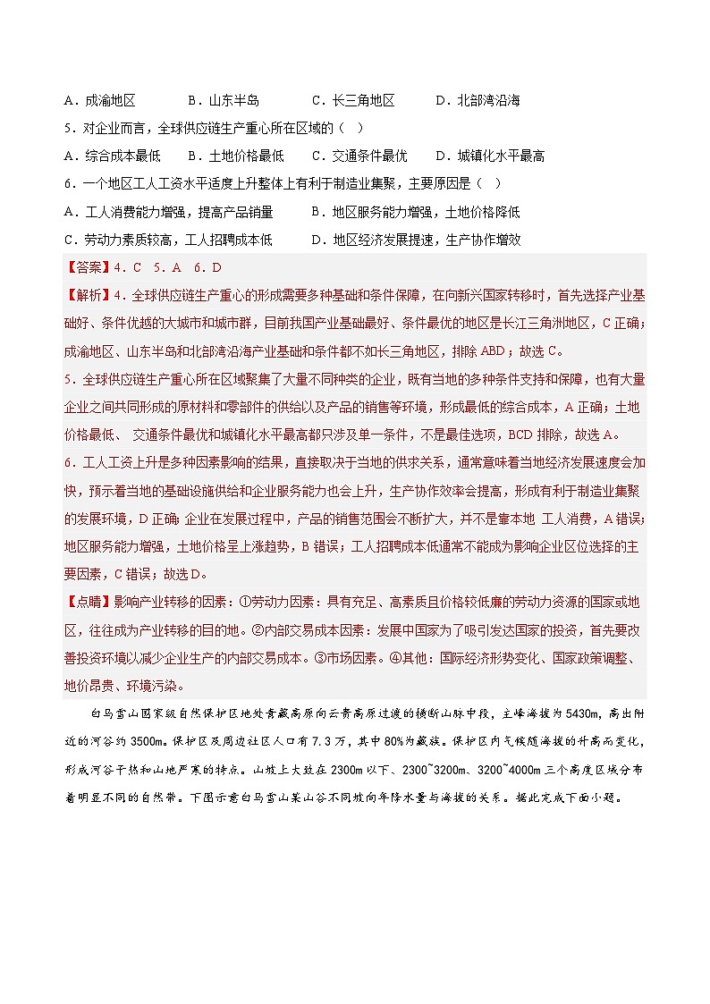
在全球制造业转移背景下,全球供应链生产重心逐渐集中到新兴国家,在特定区域形成制造业集聚。调查表明,在一个地区进入加速发展的初期,工人工资水平适度上升整体上有利于制造业集聚,据此完成下面小题。
4.目前,我国最容易成为全球供应链生产重心的地区是( )
A.成渝地区 B.山东半岛 C.长三角地区 D.北部湾沿海
5.对企业而言,全球供应链生产重心所在区域的( )
A.综合成本最低 B.土地价格最低 C.交通条件最优 D.城镇化水平最高
6.一个地区工人工资水平适度上升整体上有利于制造业集聚,主要原因是( )
A.工人消费能力增强,提高产品销量 B.地区服务能力增强,土地价格降低
C.劳动力素质较高,工人招聘成本低 D.地区经济发展提速,生产协作增效
白马雪山国家级自然保护区地处青藏高原向云贵高原过渡的横断山脉中段,主峰海拔为5430m,高出附近的河谷约3500m。保护区及周边社区人口有7.3万,其中80%为藏族。保护区内气候随海拔的升高而变化,形成河谷干热和山地严寒的特点。山坡上大致在2300m以下、2300~3200m、3200~4000m三个高度区域分布着明显不同的自然带。下图示意白马雪山某山谷不同坡向年降水量与海拔的关系。据此完成下面小题。
7.保护区内河谷干热的主要原因是( )
A.海拔低,地形封闭,冷空气不易进入 B.山高谷深,暖湿气流越过山脉下沉增温
C.处于副热带高压控制之下,高温少雨 D.人口众多,人类活动引起热岛效应
8.白马雪山三个不同高度区域由低到高对应自然带的排列及所在坡向,正确的是( )
A.针叶阔叶混交林、亚高山暗针叶林、疏林灌丛草坡西坡
B.亚高山暗针叶林、针叶阔叶混交林、疏林灌丛草坡西坡
C.疏林灌丛草坡、针叶阔叶混交林、亚高山暗针叶林东坡
D.针叶阔叶混交林、疏林灌丛草坡、亚高山暗针叶林东坡
9.白马雪山国家级自然保护区生物多样性丰富的原因有( )
①纬度较低②海拔较高③相对高度大④人类活动丰富
A.①②③ B.②③④ C.①②④ D.①③④
有研究团队利用某观测站5月下旬至6月中旬期间的气象数据,分析珠穆朗玛峰北坡某河谷的局地环流日变化特征,发现该河谷主要受山谷风和冰川风的影响。山谷风、冰川风都是冷热不均引起的局地环流,冰川风影响主要集中在下午时段且强度大。图为某年5月28日风向、风速日变化图。完成下面小题。
注:风向以正北为0°,顺时针增大到360°
10.该团队选择5月下旬至6月中旬期间的气象数据来分析局地环流是因为( )
①大气环流影响弱 ②天气系统影响强 ③阴雨天气为主 ④晴朗天气为主
A.①③ B.①④ C.②③ D.②④
11.冰川位于河谷的方位及冰川风对山谷风的主要影响分别是( )
A.南方 削弱了山风 B.南方 削弱了谷风
C.北方 加强了山风 D.北方 加强了谷风
二、非选择题:第12、13题为必做题,第14、15为选做题,共56分。
(一)必做题:共46分。
36.(22分)阅读图文材料,完成下列要求。
近年来,新加坡着力建设“亲生物城市”,赋予不同层次的生态空间以不同的生态功能和使用功能,对现有的4处自然保护区进行严格的保护,并在其周边建立自然公园作为居民休闲的主要空间,同时利用地理信息技术规划、建成约170千米的自然道路(种植有特定乔木、灌木和草类)将各生态空间连接起来,形成一个以自然保护区、自然公园和其他绿地为主的城市生态安全体系。下图示意新加坡部分生态空间及自然道路的分布。
(1) 简述新加坡在自然保护区周边建立的自然公园应具备的生态功能和使用功能。(8分)
(2) 说明自然道路在新加坡城市生态安全体系中所起的作用,并指出规划这些自然道路主要利用的地理信息技术。(8分)
(3) 结合新加坡“亲生物城市”建设经验,阐述你的两点感受。(6分)
37.(24分)阅读图文材料,完成下列要求。
我国东北地区是全球三大黑土分布区之一。某校中学生到黑龙江省拜泉县进行野外研学。读图,回答下列问题。
任务一 探究黑土侵蚀的原因
拜泉县位于黑土分布区,曾经是土壤侵蚀强烈的地区季节性冻融是原因之一。
(1) 推测拜泉县土壤冻融侵蚀最严重的季节,并说明其侵蚀原理。(8分)
任务二 调研耕作技术的改进
不合理的耕作方式也是导致黑土退化的原因。为解决黑土变“薄”变“瘦”的问题,当地农民采用了多种保护性耕作技术。秸秆覆盖条带耕作技术(简称涤耕技术),是在秸秆全覆盖的基础上,利用条耕机械整理出无秸秆的苗带用于播种,全田土壤扰动不超过1/3。
(2) 阐述条耕技术对保护黑土的作用。(8分)
任务三 考察保护性耕作的意义
21世纪以来,我国粮食净进口量持续增加,其中进口大豆约占进口粮食总量的60%,占大豆消费总量的80%以上。拜泉县是大豆种植保护性耕作技术的示范基地,创造了保黑土与增产量的双赢。
(3)简述拜泉县的做法对我国粮食安全的意义。(8分)
(二)选做题:10分。请考生从14、15两道题中任选一题作答,如果多做,则按所做第一题计分。
43.(10分)【地理——选修3:旅游地理】
天目湖旅游度假区位于江苏省溧阳市,该景区依托两座国家级大型水库,打造了“山水园”和“南山竹海”两个核心景区,并陆续推出御水温泉、水世界主题乐园、研学游、亲子游、机车帐篷节、老年疗养基地等众多旅游产品。目前天目湖景区的净收益稳定在同行业前列。
分析天目湖景区净收益高的原因。
44.(10分)【地理——选修6:环境保护】
我国城市中随处可见大草坪,但绿化草坪往往采用非当地的单一物种,且维护需要大量用水和农药。近几年,我国很多城市逐渐采用“草本、灌木、木本”组合的绿化方式建成了“小森林”,大草坪渐渐“失宠”。
试分析采用“草本、灌木、木本”组合的绿化方式对城市物种多样性的好处。
必刷卷04——【高考三轮冲刺】2023年高考地理考前20天冲刺必刷卷(辽宁专用)(原卷版+解析版): 这是一份必刷卷04——【高考三轮冲刺】2023年高考地理考前20天冲刺必刷卷(辽宁专用)(原卷版+解析版),文件包含必刷卷04高考三轮冲刺2023年高考地理考前20天冲刺必刷卷辽宁专用解析版docx、必刷卷04高考三轮冲刺2023年高考地理考前20天冲刺必刷卷辽宁专用原卷版docx等2份试卷配套教学资源,其中试卷共19页, 欢迎下载使用。
必刷卷04——【高考三轮冲刺】2023年高考地理考前20天冲刺必刷卷(浙江专用)(原卷版+解析版): 这是一份必刷卷04——【高考三轮冲刺】2023年高考地理考前20天冲刺必刷卷(浙江专用)(原卷版+解析版),文件包含必刷卷04高考三轮冲刺2023年高考地理考前20天冲刺必刷卷浙江6月高考专用解析版docx、必刷卷04高考三轮冲刺2023年高考地理考前20天冲刺必刷卷浙江6月高考专用原卷版docx等2份试卷配套教学资源,其中试卷共25页, 欢迎下载使用。
必刷卷04——【高考三轮冲刺】2023年高考地理考前20天冲刺必刷卷(全国甲卷)(原卷版+解析版): 这是一份必刷卷04——【高考三轮冲刺】2023年高考地理考前20天冲刺必刷卷(全国甲卷)(原卷版+解析版),文件包含必刷卷04高考三轮冲刺2023年高考地理考前20天冲刺必刷卷全国甲卷专用解析版docx、必刷卷04高考三轮冲刺2023年高考地理考前20天冲刺必刷卷全国甲卷专用原卷版docx等2份试卷配套教学资源,其中试卷共16页, 欢迎下载使用。

