- 必刷题03 离子方程式的正误判断——【高考三轮冲刺】2023年高考化学考前20天冲刺必刷题(全国卷)(原卷版+解析版) 试卷 4 次下载
- 必刷题04 化学实验基础——【高考三轮冲刺】2023年高考化学考前20天冲刺必刷题(全国卷)(原卷版+解析版) 试卷 4 次下载
- 必刷题06 元素周期表与元素周期律——【高考三轮冲刺】2023年高考化学考前20天冲刺必刷题(全国卷)(原卷版+解析版) 试卷 4 次下载
- 必刷题07 化学反应机理——【高考三轮冲刺】2023年高考化学考前20天冲刺必刷题(全国卷)(原卷版+解析版) 试卷 4 次下载
- 必刷题08 化学反应的速率与限度——【高考三轮冲刺】2023年高考化学考前20天冲刺必刷题(全国卷)(原卷版+解析版) 试卷 4 次下载
必刷题05 以工艺流程为载体的元素化合物知识考查——【高考三轮冲刺】2023年高考化学考前20天冲刺必刷题(全国卷)(原卷版+解析版)
展开2023年高考化学考前名校必杀题(全国卷)
选择题基础必杀
必杀05 以工艺流程为载体的元素化合物知识考查(20题)
1.(辽宁省抚顺市抚顺县高级中学2022-2023学年高三上学期11月月考化学试题)某混合物可能含有Al、Cu、、,为探究该混合物成分,某兴趣小组设计如图分析方案。下列分析错误的是
A.固体P一定是纯净物
B.若,则原混合物中可能含有Al
C.蓝绿色溶液中一定含有的金属阳离子为、
D.向溶液N中通入足量的,一定可观察到有白色沉淀生成
2.(2023春·湖南衡阳·高三衡阳市一中校考阶段练习)近日,清华大学等重点高校为解决中国“芯”——半导体芯片,成立了“芯片学院”。某小组拟在实验室制造硅,其流程如图:
制造原理:
除杂原理:,
下列说法中正确的是
A.操作1、操作2均为过滤
B.均含有共价键,等质量的二者分子数之比为8:15
C.点燃石英砂和镁粉的混合物发生的副反应为
D.当有2mol电子转移时,能生成14 g Si
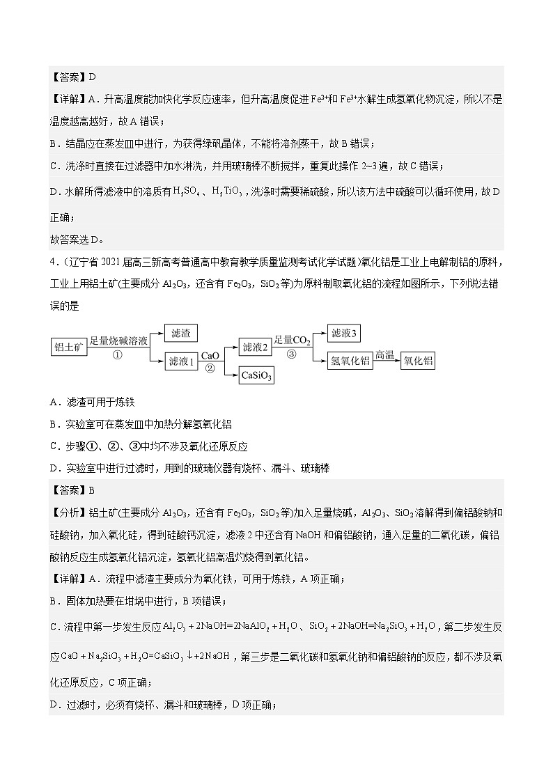
3.(湖北省应城市第一高级中学2022-2023学年高三上学期8月热身考试化学试题)二氧化钛()是一种重要的工业原料,某学习小组由酸性含钛废液(含、、、)制备的主要流程如下,已知不溶于水和硫酸。下列说法正确的
A.加入铁粉时可以加热,温度越高越好 B.结晶时可在坩埚中蒸干溶剂获得绿矾
C.“洗涤”时先将沉淀转移至烧杯中再加入洗涤剂 D.该方法中可以循环使用
4.(辽宁省2021届高三新高考普通高中教育教学质量监测考试化学试题)氧化铝是工业上电解制铝的原料,工业上用铝土矿(主要成分Al2O3,还含有Fe2O3,SiO2等)为原料制取氧化铝的流程如图所示,下列说法错误的是
A.滤渣可用于炼铁
B.实验室可在蒸发皿中加热分解氢氧化铝
C.步骤①、②、③中均不涉及氧化还原反应
D.实验室中进行过滤时,用到的玻璃仪器有烧杯、漏斗、玻璃棒
5.(河南省名校2022-2023学年高三上学期10月联考化学试题)工业上以铝土矿(主要成分是Al2O3,含Fe2O3杂质)为原料冶炼铝的工艺流程如图:
下列叙述错误的是
A.试剂X是NaOH溶液,滤液A中的溶质有两种
B.滤渣C为Fe2O3,滤液B为Na2CO3溶液
C.试剂Y是二氧化碳,它与滤液A反应生成Al(OH)3沉淀
D.图中所示转化反应中只包含1个氧化还原反应
6.(2023春·湖南娄底·高三娄底一中校考开学考试)以冰晶石型氟化物熔体作溶剂能够溶解氧化铝,冰晶石具有稳定性好,导电性好等特点。氟硅酸法制取冰晶石(微溶于水)的一种实验流程如图,下列说法不正确的是
已知:H2SiF6+6NH4HCO3=6NH4F+SiO2+6CO2↑+4H2O
A.步骤①应将NH4HCO3溶液滴入H2SiF6溶液中
B.“滤渣1”的成分是SiO2
C.由步骤②到产品的过程中包含的操作有过滤、水洗及干燥
D.“母液2”溶质的主要成分为(NH4)2SO4
7.(北京市第一六一中学2022-2023学年高三上学期10月月考化学试题)金属铬常用于提升特种合金的性能。工业上以铬铁矿(主要成分为,含有少量)为原料制备金属铬的流程如下图。下列说法不正确的是
A.①中需持续吹入空气做氧化剂
B.②中需加入过量稀硫酸
C.③中浓硫酸的作用是提高促使元素转化为
D.④中每生成,转移
8.(重庆市长寿中学校2022-2023学年高三上学期期中考试化学试题)某电解精炼铜的阳极泥(含Cu2Te)经预处理后主要含有TeO2和少量Ag、Au,以此预处理阳极泥为原料制备单质碲的一种工艺流程如图:
已知:TeO2是两性氧化物,微溶于水,易溶于较浓的强酸和强碱分别生成Te4+和TeO。下列说法不正确的是
A.Cu2Te中Te的化合价为−2
B.阳极泥预处理时发生反应:Cu2Te+O2→CuO+TeO2,该反应中氧化剂与还原剂的物质的量之比为1:2
C.步骤④发生反应的离子方程式是Te4++2SO2+4H2O=Te↓+2SO+8H+
D.要从滤渣1中分离出Au,可以向滤渣1中稀硝酸
9.(河北省霸州市第一中学2022-2023学年高三上学期摸底考试化学试题)铼(Re)是一种极其稀少的贵金属。一种以辉钼矿(主要含有MoS2以及少量ReS2、CuReS4、FeS、SiO2等)为原料制备铼的工艺流程如下:
已知“氧化焙烧”后成分有:SiO2、Re2O7、MoO3、CuO、Fe3O4,其中Re2O7、MoO3与氨水反应分别生成NH4ReO4、(NH4)2MoO4。
下列说法错误的是
A.“氧化焙烧”时,ReS2反应后的氧化产物为Re2O7和SO2
B.若改用NaOH溶液代替氨水“浸出”,滤渣成分不变
C.由MoS2生成1mol MoO3,转移14mol电子
D.“电沉积”后,金属铼在阴极生成
10.(河北省邯郸市2023届高三一模考试化学试题)“太空金属”钛广泛应用于新型功能材料等方面,工业上用钛铁矿(主要成分是TiO2,含少量FeO和Fe2O3)冶炼金属钛的工艺流程如图所示,下列说法正确的是
A.基态钛原子核外有4个未成对电子
B.金属Mg与TiCl4可在氮气气氛条件下进行反应
C.步骤II加热可促进TiO2+的水解
D.步骤III中可能发生的反应为TiO2+2Cl2+CTiCl4+CO
11.(河北省邢台市2023届高三学生全过程纵向评价(二)化学试题)钛(熔点为1668℃)广泛应用于生活和科技等各领域,用镁还原制取金属钛是钛生产的重要方法,其简化工艺流程如下,下列说法错误的是
A.工业上,一般选择电解熔融制备金属
B.“高温还原”时,发生反应的化学方程式为
C.“真空蒸馏”的目的是为了降低单质和的沸点,使其气化分离出去
D.“电解”时,阴极上生成单质a,可用作其他联产过程的氧化剂
12.(新疆维吾尔自治区部分名校2022-2023学年高三上学期期末大联考化学试题)碳酸锂是制备高纯锂化合物和锂合金的主要原料,在玻璃和陶瓷制造、医药、有色金属冶炼、锂电池电极材料等领域具有广阔的应用前景。某化学小组在实验室用含锂废渣(主要含Li2O,还含有少量其他能溶于盐酸的金属氧化物及少量碳单质)制备碳酸锂的流程如图所示:
下列说法错误的是
A.“浸渣”的主要成分是碳单质
B.“萃取”和“反萃取”均应在烧杯中进行
C.“蒸发浓缩”的目的之一是除去过量的HCl
D.“沉锂”后所得母液中含有NaCl
13.(天津市河北区2022-2023学年高三上学期期末考试化学试题)纳米ZnS具有独特的光电效应。以工业废渣锌灰(主要成分为Zn、ZnO,还含有、FeO、CuO等杂质)为原料制备纳米ZnS的工业流程如下:
下列说法正确的是
A.“酸浸”时FeO反应的离子方程式为
B.“还原”的目的是将转化为
C.“沉淀”的离子方程式为
D.ZnS晶胞(如图所示)中每个周围距离最近的有4个
14.(湖南省九校联盟2023届高三上学期第一次联考化学试题)大力推广锂电池新能源汽车对实现“碳达峰”和“碳中和”具有重要意义。与都是锂离子电池的电极材料,可利用钛铁矿(主要成分为,还有少量MgO、等杂质)来制备,工艺流程如下:
已知:“酸浸”后,钛主要以形式存在,。下列说法不正确的是。
A.在制备时需要加入水,同时加热,促使水解反应趋于完全
B.在制备的过程中会生成(Ti为价),则中过氧键的数目为8
C.滤液②中的阳离子有、、
D.高温煅烧反应中氧化剂与还原剂物质的量之比为2∶1
15.(辽宁省名校联盟2021届高三下学期开学考试(新高考)化学试题)磷酸铝是一种用途广泛的材料,由磷硅渣[主要成分为、、等]制备磷酸铝的工艺流程如下:
下列叙述错误的是
A.废渣中一定含
B.“浸出”和“除硫”的操作均在高温下进行
C.“除硫”的化学反应方程式为
D.流程中的循环操作可以提高P、Al元素的利用率
16.(山东省菏泽市郓城第一中学2022-2023学年高二上学期期中考试化学试题)金属铬常用于制备特种合金。工业上以铬铁矿(主要成分为,含有少量)为原料,电解制备金属铬的流程如图。下列说法正确的是
A.过程①会生成气体
B.过程②需加入过量稀硫酸
C.物质A的化学式为
D.过程③生成金属的电极反应式为
17.(河南省驻马店市2022-2023学年高三上学期阶段性检测化学试题)西北干旱地区地下水丰富,某同学取某山区的地下水进行检验。已知水中存在、、、、、、、、中的五种离子,且浓度均为0.01mol/L。检验过程如图所示(部分产物省略),溶液Y与地下水X所含的阴离子种类相同。
下列说法正确的是
A.气体甲转变为气体乙的过程中发生了复分解反应
B.该地下水中可能含有,一定没有
C.该地下水中含两种阳离子和三种阴离子
D.将足量的气体乙分别通入沉淀甲和沉淀乙的悬浊液中,沉淀甲溶解,沉淀乙不溶解
18.(2023【杭二滨江】【高中化学】)铝氢化钠(NaAlH4)是有机合成中的一种重要还原剂。 以铝土矿(主要成分为Al2O3,含SiO2和Fe2O3等杂质)为原料制备铝氢化钠的一种工艺流程如图:
下列说法中不正确的是
A.为了提高“碱溶”效率,在“碱溶”前对铝土矿进行粉碎
B.“滤渣”的主要成分在高温下可与铝单质发生化学反应
C.“反应I”的部分化学原理与泡沫灭火器的原理相同
D.“反应III”为非氧化还原反应
19.(湖南省湘潭市第一中学2023届高三下学期入学考试化学试题)工业上以软锰矿(主要成分为)为原料通过固体碱熔氧化法生产高锰酸钾,主要流程如下,下列说法错误的是
A.“熔融氧化”应在铁坩埚中进行
B.“锰酸钾歧化(锰元素化合价既升高又降低)”可以用代替
C.该流程中可循环使用的物质是
D.“滤液蒸发结晶”过程中加热蒸发至有较多晶体析出时停止加热
【答案】D
【分析】软锰矿(主要成分为)、KOH和KClO3混合熔融氧化生成锰酸钾、氯化钾和水,加蒸馏水浸取得到锰酸钾溶液,通入CO2,锰酸钾发生歧化反应,生成高锰酸钾和MnO2,过滤得到高锰酸钾溶液,再蒸发结晶得到高锰酸钾。
【详解】A.因为在“熔融氧化”过程中存在KOH,不能用瓷坩埚,可以用铁坩埚,A正确;
B.锰酸钾歧化过程需要加入酸性物质使溶液显酸性,可以用代替,B正确;
C.锰酸钾发生歧化反应,生成高锰酸钾和MnO2,MnO2可以循环使用,C正确;
D.“滤液蒸发结晶”过程温度不能太高,且应该蒸发出现晶膜时停止加热,因为KMnO4受热易分解,D错误;
故答案为:D。
20.(江苏省南通市通州区2022-2023学年高三上学期期中质量监测化学试题)废旧锌锰电池处理后的废料[含MnO2、MnOOH、Zn(OH)2、 Fe等]制备Zn和MnO2的一种工艺流程如下:
已知:Mn的金属活动性强于Fe,Mn2+在pH大于5.5时易被氧化。
下列说法不正确的是
A.“还原焙烧”时Mn元素被还原
B.“酸浸” 过程中适当加热,主要目的是加快浸取速率
C.“净化”时MnCO3的作用是调节溶液的pH,使Fe3+形成Fe(OH)3沉淀而除去
D.“电解”时阳极反应式为Mn2+-2e-+4OH-=MnO2+2H2O
必刷题15 化学实验综合题——【高考三轮冲刺】2023年高考化学考前20天冲刺必刷题(全国卷)(原卷版+解析版): 这是一份必刷题15 化学实验综合题——【高考三轮冲刺】2023年高考化学考前20天冲刺必刷题(全国卷)(原卷版+解析版),文件包含必刷题15化学实验综合题高考三轮冲刺2023年高考化学考前20天冲刺必刷题全国卷解析版docx、必刷题15化学实验综合题高考三轮冲刺2023年高考化学考前20天冲刺必刷题全国卷原卷版docx等2份试卷配套教学资源,其中试卷共64页, 欢迎下载使用。
必刷题14 工艺流程综合题——【高考三轮冲刺】2023年高考化学考前20天冲刺必刷题(全国卷)(原卷版+解析版): 这是一份必刷题14 工艺流程综合题——【高考三轮冲刺】2023年高考化学考前20天冲刺必刷题(全国卷)(原卷版+解析版),文件包含必刷题14工艺流程综合题高考三轮冲刺2023年高考化学考前20天冲刺必刷题全国卷解析版docx、必刷题14工艺流程综合题高考三轮冲刺2023年高考化学考前20天冲刺必刷题全国卷原卷版docx等2份试卷配套教学资源,其中试卷共61页, 欢迎下载使用。
必刷题09 有机化学基础知识——【高考三轮冲刺】2023年高考化学考前20天冲刺必刷题(全国卷)(原卷版+解析版): 这是一份必刷题09 有机化学基础知识——【高考三轮冲刺】2023年高考化学考前20天冲刺必刷题(全国卷)(原卷版+解析版),文件包含必刷题09有机化学基础知识高考三轮冲刺2023年高考化学考前20天冲刺必刷题全国卷解析版docx、必刷题09有机化学基础知识高考三轮冲刺2023年高考化学考前20天冲刺必刷题全国卷原卷版docx等2份试卷配套教学资源,其中试卷共20页, 欢迎下载使用。

