精品解析:河南省驻马店市2022-2023学年高一上学期期末考试化学试题(解析版)
展开驻马店市2022~2023学年度第一学期期终考试
高一化学试题
可能用到的相对原子质量:H1 C12 N14 O16 Na23 S32 Fe56 Ba137
第I卷(选择题共45分)
一、选择题:本题共15小题,每小题3分,共55分。在每小题给出的四个选项中,只有一项是符合题目要求的。
1. 下列说法不正确的是
A. 侯德榜发明联合制碱法,为我国化学工业发展作出重要贡献
B. 我国化学家徐光宪院士在稀土元素的分离及应用中作出了重要贡献
C. 英国科学家道尔顿提出分子是构成物质的基本粒子,是不可再分的实心球,为近代化学的发展奠定了坚实的基础
D. 俄国化学家门捷列夫发现了元素周期律,使化学的研究变得有规律可循
【答案】C
【解析】
【详解】A.我国化学家侯德榜改进了制碱工艺,发明了联合制碱法,为化学工业做出了重大贡献,故A正确;
B.我国化学家徐光宪院士在稀土元素的分离及应用中作出了重要贡献,促进了我国稀土工业的发展,故B正确;
C.19世纪初,英国化学家道尔顿提出近代原子学说,认为原子是不可再分的实心球体,故C错误;
D.俄国化学家门捷列夫发现了元素周期律,使化学的研究变得有规律可循,故D正确;
故选C。
2. 2022年诺贝尔化学奖授予了三位在“点击化学”及其应用方面做出了重大贡献的三位化学家——卡罗琳·贝尔托西、莫滕桦尔达和巴里·夏普莱斯。卡罗琳·贝尔托西将“点击化学”运用在生物学领域,并开创了“正交化学”,她的研究中需要对糖类进行示踪和定位。在很多研究糖类的实验中,会选用具有放射性的进行示踪研究。以下有关同位素的说法正确的是
A. 、互为同位素
B. D、T发生核聚变成为其它元素,属于化学反应
C. 、的质子数相同,电子数不同
D. 同一元素各核素的近似相对原子质量不同,但它们的化学性质几乎完全相同
【答案】D
【解析】
【详解】A.、是氮气单质,不是原子,不互为同位素,故A错误;
B.D、T发生核聚变成为其它元素,属于物理反应,故B错误;
C.、的质子数相同,电子数相同,故C错误;
D.同一元素各核素的近似相对原子质量不同,化学性质主要由最外层电子数决定,同一元素的各种核素最外层电子数相同,因此它们的化学性质几乎完全相同,故D正确。
综上所述,答案为D。
3. 如图是一种具有磁性的“纳米药物”,可利用磁性引导该药物到达人体内的病变部位。该技术可大大提高治疗效果。下列有关说法不正确的是
A. 该“纳米药物分子车"属于混合物
B. 葡萄糖等这类含碳化合物属于有机物
C 该“纳米约物分子车”分散于水中可得胶体
D. 该“纳米药物分子车”中四氧化三铁中铁的价态为+2、+3价
【答案】C
【解析】
【详解】A.根据“纳米药物分子车"的成分得到该物质属于混合物,故A正确;
B.葡萄糖是单糖,属于有机物,故B正确;
C.胶体粒子直径在1nm~100nm之间,而“纳米约物分子车”分散于水中,粒子直径大于100nm,因此得到的不是胶体,故C错误;
D.四氧化三铁中铁的价态为+2、+3价,一个+2价,两个+3价,故D正确。
综上所述,答案为C。
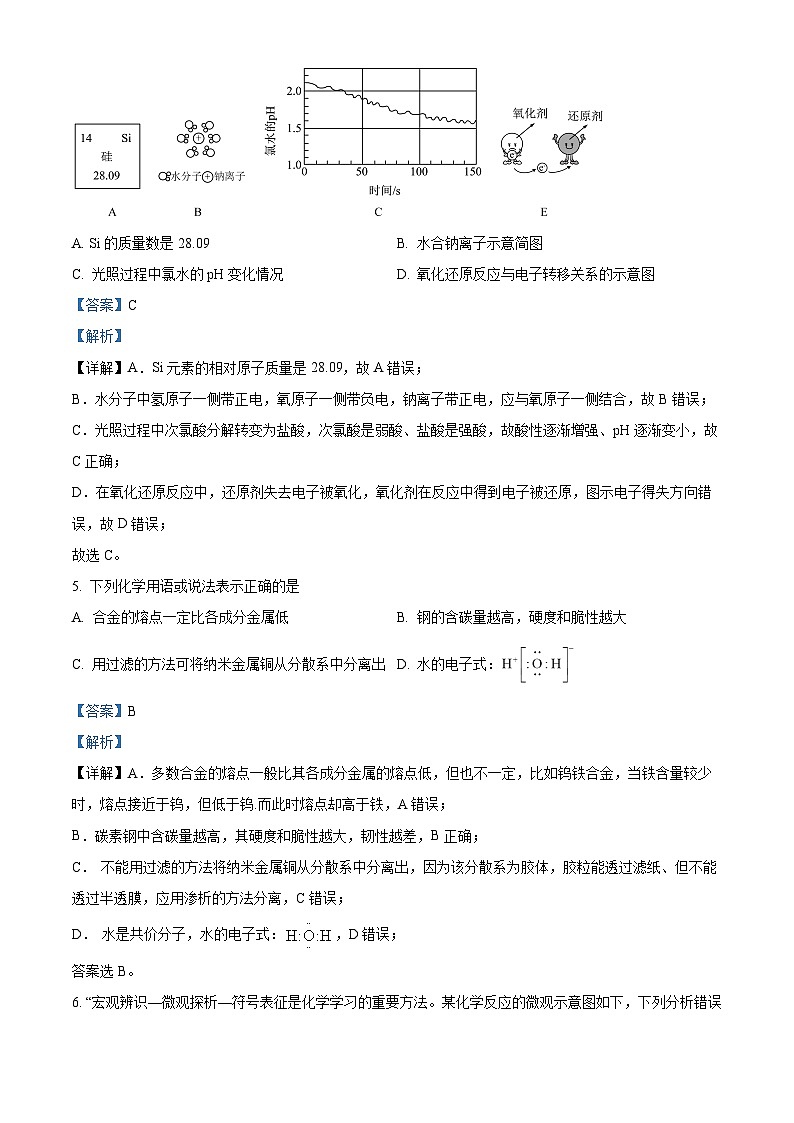
4. 用示意图或图示的方法能够直观形象地将化学知识传授给学生,下列示意图或者说法正确的是
A. Si的质量数是28.09 B. 水合钠离子示意简图
C. 光照过程中氯水的pH变化情况 D. 氧化还原反应与电子转移关系的示意图
【答案】C
【解析】
【详解】A.Si元素的相对原子质量是28.09,故A错误;
B.水分子中氢原子一侧带正电,氧原子一侧带负电,钠离子带正电,应与氧原子一侧结合,故B错误;
C.光照过程中次氯酸分解转变为盐酸,次氯酸是弱酸、盐酸是强酸,故酸性逐渐增强、pH逐渐变小,故C正确;
D.在氧化还原反应中,还原剂失去电子被氧化,氧化剂在反应中得到电子被还原,图示电子得失方向错误,故D错误;
故选C。
5. 下列化学用语或说法表示正确的是
A. 合金的熔点一定比各成分金属低 B. 钢的含碳量越高,硬度和脆性越大
C. 用过滤的方法可将纳米金属铜从分散系中分离出 D. 水的电子式:
【答案】B
【解析】
【详解】A.多数合金的熔点一般比其各成分金属的熔点低,但也不一定,比如钨铁合金,当铁含量较少时,熔点接近于钨,但低于钨.而此时熔点却高于铁,A错误;
B.碳素钢中含碳量越高,其硬度和脆性越大,韧性越差,B正确;
C. 不能用过滤的方法将纳米金属铜从分散系中分离出,因为该分散系为胶体,胶粒能透过滤纸、但不能透过半透膜,应用渗析的方法分离,C错误;
D. 水是共价分子,水的电子式:,D错误;
答案选B。
6. “宏观辨识—微观探析—符号表征是化学学习的重要方法。某化学反应的微观示意图如下,下列分析错误的是
A. 分析反应类型:该反应属于氧化还原反应
B. 分析物质种类:图中反应物均为电解质
C. 分析反应价值:该反应实现了有机物向无机物的转化
D. 分析表示方法:该反应的化学方程式为:
【答案】B
【解析】
【详解】A.氧气转化为水,有元素化合价变化,则该反应属于氧化还原反应,故A正确;
B.甲烷是有机物,是非酸性气态氢化物,属于非电解质,氧气是单质,既不是电解质也不是非电解质,故B错误;
C.甲烷是有机物,甲烷与氧气点燃生成二氧化碳和水,该反应实现了有机物向无机物的转化,故C正确;
D.该反应是甲烷和氧气点燃反应生成二氧化碳和水,其反应的化学方程式为:,故D正确。
综上所述,答案为B。
7. 为阿伏加德罗常数的值。下列说法正确的是
A. 2.0g 与的混合物中含有的中子数为
B. 标准状况下,中含有的水分子数为
C. 1mol 中含有的共价键数为
D. 标准状况下2.24L 溶于水时所得溶液中含氯微粒总数为
【答案】A
【解析】
【详解】A.H、D摩尔质量分别为1、2, 与的摩尔质量均为20,H、D中子数分别为0、1,与均含有10个中子,2.0g与的物质的量为0.1mol,故含有的中子数为,A项正确;
B.标准状况下水为液体,中含有的水分子数远大于,B项错误;
C.为离子化合物,其中铵根离子存在四个共价键,故1mol中含有的共价键数为4,C项错误;
D.溶于水时部分与水反应生成HCl和HClO,部分以分子形式存在,标准状况下2.24L气体物质的量为0.1mol,故溶液中含氯微粒总数应小于0.2,D项错误。
故选A。
8. 下列各组离子能大量共存的是
A. 含有大量KI的溶液中:、、、
B. 无色透明的溶液中:、、、
C. 含有大量的溶液中:、、、
D. 无色酚酞试液呈红色的溶液中:、、、
【答案】D
【解析】
【详解】A.含有大量KI的溶液中:、、与I- 发生氧化还原反应,不能大量共存,A项错误;
B.、反应生成气体,不能大量共存,B项错误;
C.硝酸银中的银离子会和氯离子结合生成氯化银沉淀,不能大量共存,C项错误;
D.无色酚酞试液呈红色的溶液中,说明溶液中含有氢氧根,氢氧根与、、、相互之间不反应、可以共存,D项正确;
答案选D。
9. 下列化学反应的离子方程式书写正确的是
A. 铁和稀盐酸反应:
B. 用溶解:
C. 强碱性溶液中NaClO将氧化:
D. 澄清石灰水与少量碳酸氢钠溶液混合:
【答案】C
【解析】
【详解】A. 铁和稀盐酸反应:,A错误;
B. 用溶解时碳酸钙不拆写:2CH3COOH+CaCO3=Ca2++2CH3COO-+H2O+CO2↑,B错误;
C. 强碱性溶液中NaClO将氧化,得到高铁酸根和氯离子:,C正确;
D. 澄清石灰水与少量碳酸氢钠溶液混合得到碳酸钙沉淀和氢氧化钠溶液:,D错误;
答案选C。
10. 对下列图片中的变化解释正确的是
A
B
C
D
向Ba(OH)2溶液中加入硫酸铜溶液,溶液导电能力变化
CuCl2溶液导电
Na在Cl2中燃烧
将氯气通入如图装置
B点时没有自由移动的离子
CuCl2电离方程式:
单线桥表示电子转移过程:
证明Cl2无漂白性,HClO有漂白性
A. A B. B C. C D. D
【答案】D
【解析】
【详解】A.向Ba(OH)2溶液中加入硫酸铜溶液发生反应,B点时导电性几乎为0,说明B点恰好反应,溶液中自由移动的离子浓度很小,故A错误;
B.电离不需要通电,CuCl2电离方程式为CuCl2=Cu2++2Cl-,故B错误;
C.单线桥表示电子转移过程,故C错误;
D.干燥的氯气不能使干燥的红布条褪色,干燥的氯气能使潮湿的红布条褪色,证明氯气没有漂白性,次氯酸有漂白性,次氯酸由氯气和水反应生成,故D正确;
选D。
11. NaCl是一种化工原料,可以制备一系列物质,如图所示。下列说法中正确的是
A. 同浓度的溶液的碱性强于溶液
B. 工业上可用石灰乳与反应制取漂白粉
C. 和在点燃的条件下安静燃烧,产生淡蓝色火焰
D. 如图所示转化反应都是氧化还原反应
【答案】B
【解析】
【详解】A.根据越弱越水解,同浓度的溶液的碱性强于溶液,故A错误;
B.氯气和氢氧化钙反应生成氯化钙、次氯酸钙和水,因此工业上可用石灰乳与反应制取漂白粉,故B正确;
C.和在点燃的条件下安静燃烧,产生苍白色火焰,故C错误;
D.碳酸氢钠到碳酸钠的转变是非氧化还原反应,故D错误。
综上所述,答案为B。
12. 有A、B、C、D四种元素,质子数均小于18。A元素原子的最外层电子数是其电子层数的3倍;B元素的原子失去1个电子,所得到的微粒具有与氖原子相同的电子层结构;C元素是地壳中含量最多的金属元素;D元素的原子M层电子数是K层的3倍,下列说法不正确的是
A. A元素可以形成多种同素异形体 B. 简单气态氢化物的稳定性:A>D
C. 最高价氧化物对应的水化物的碱性:B>C D. 离子半径:B
【解析】
【分析】有A、B、C、D四种元素,质子数均小于18。A元素原子的最外层电子数是其电子层数的3倍,则A为O;B元素的原子失去1个电子,所得到的微粒具有与氖原子相同的电子层结构,则B为Na;C元素是地壳中含量最多的金属元素,则C为Al;D元素的原子M层电子数是K层的3倍,则D为S。
【详解】A.A元素可以形成多种同素异形体,比如氧气、臭氧,故A正确;
B.根据非金属性越强,其简单氢化物稳定性越强,同主族从上到下非金属性逐渐减弱,则简单气态氢化物的稳定性:A(H2O)>D(H2S),故B正确;
C.同周期从左到右金属性逐渐减弱,其最高价氧化物对应的水化物的碱性减弱,则最高价氧化物对应的水化物的碱性:B(NaOH)>C [Al(OH)3],故C正确;
D.根据层多径大,同电层结构核多径小,则离子半径:B(Na+)>C(Al3+),故D错误。
综上所述,答案为D。
13. 根据元素周期表与元素周期律,下列推断不合理的是
A. 第六周期0族元素的原子序数为86 B. 第37号元素的最高化合价是+1
C. 第53号元素的单质在常温常压下是固态 D. 位于第四周期第ⅤA族的元素为金属元素
【答案】D
【解析】
【详解】A.根据元素周期表规律,第六周期0族元素的原子序数为86,A不符合题意;
B.第37号元素Rb,其最高化合价是+1,B不符合题意;
C.第53号元素的单质为碘单质,在常温常压下是固态,C不符合题意;
D.位于第四周期第ⅤA族的元素砷元素不是金属元素,D符合题意;
故选D。
14. 硫化氢的转化是资源利用和环境保护的重要研究课题。将和空气的混合气体通入、和的混合溶液中回收S,其转化如图所示(CuS不溶于水)。下列说法中,不正确的是
A. 过程①中,生成CuS的反应为复分解反应
B. 过程②中,发生的反应为
C. 过程③中,当有1mol 参与反应,转移个电子
D. 过程②中为氧化剂,过程③中为氧化产物
【答案】C
【解析】
【详解】A.过程①中,生成CuS的反应为H2S+Cu2+=CuS↓+2H+,发生复分解反应,A正确;
B.过程②中,三价铁离子具有氧化性将-2价硫氧化为硫单质,即发生的反应为,B正确;
C.过程③中,氧气作氧化剂,氧元素化合价由0价降到-2价,即当有1mol参与反应,转移个电子,C错误;
D.由转化关系图知,过程②中为氧化剂,过程③中为氧化产物,D正确;
故选C。
15. 向一定量的Cu、FeO、的混合物中加入100mL 的盐酸,恰好使混合物完全溶解,所得溶液中加入KSCN溶液无红色出现。若用足量的CO在高温下还原相同质量的此混合物,固体质量减少为
A. 1.6g B. 2.4g C. 3.8g D. 无法计算
【答案】B
【解析】
【详解】向一定量的Cu、FeO、的混合物中加入100mL 的盐酸,恰好使混合物完全溶解,所得溶液中加入KSCN溶液无红色出现,说明全部变为了氯化铜和氯化亚铁,根据质量守恒分析盐酸中的氢和氧化物中氧形成了水,若用足量的CO在高温下还原相同质量的此混合物,固体质量减少为氧的质量,氧化物中氧的物质的量等于盐酸的物质的量的一般即0.15mol,则氧化物中氧的质量为0.15mol×16g∙mol−1=2.4g,故B符合题意。
综上所述,答案为B。
第II卷(非选择题,共55分)
二、非选择题:本题共4小题,共55分。
16. 现有下列9种物质:① ②淀粉液 ③ ④ ⑤ ⑥Al ⑦纯醋酸 ⑧NaOH溶液 ⑨ ⑩,根据所学知识回答下列问题:
(1)以上物质属于电解质的是______(填写序号)。
(2)标准状况下,若④和⑤混合气体相对于氢气的密度为14.5,则④和⑤物质的量之比为______。标准状况下,VL 溶入100mL (1g/mL)中,溶液密度为g/mL,则氨水物质的量浓度表达式为______mol/L。
(3)物质⑥对应的氧化物为______(填“酸”、“碱”或“两性”)性氧化物,其与⑧反应的化学方程式为______。
(4)根据世界环保联盟的要求,⑩将逐渐取代成为水的消毒剂。工业上常用和溶液混合并加入稀酸化后制得,反应的离子方程式为:______。
______。
【答案】(1)①③⑦⑨
(2) ①. 4:5 ②.
(3) ①. 两性 ②.
(4)
【解析】
【小问1详解】
①是盐,属于电解质;②淀粉液是混合物,不是电解质也不是非电解质;③属于盐,是电解质;④是非金属性氧化物,属于非电解质;⑤是非酸性气态氢化物,属于非电解质;⑥Al是单质,既不是电解质也不是非电解质;⑦纯醋酸是酸,属于电解质;⑧NaOH溶液是电解质溶液,不属于电解质;⑨是盐,属于电解质;⑩是非金属性氧化物,属于非电解质,则属于电解质的是①③⑦⑨;故答案为:①③⑦⑨。
【小问2详解】
标准状况下,若④和⑤混合气体相对于氢气的密度为14.5,其平均摩尔质量等于14.5×2g∙mol−1=29 g∙mol−1,设二氧化碳物质的量为xmol,氨气物质的量为ymol,,解得,则④和⑤物质的量之比为4:5。标准状况下,VL (物质的量为)溶入100mL (1g/mL)中,溶液密度为g/mL,则氨水物质的量浓度表达式为;故答案为:4:5;。
【小问3详解】
物质⑥对应的氧化物是氧化铝,氧化铝为两性性氧化物,氧化铝与⑧(NaOH)反应生成偏铝酸钠和水,其反应的化学方程式为;故答案为:两性;。
【小问4详解】
工业上常用和溶液混合并加入稀酸化后制得,中氯化合价降低1个价态,亚硫酸根化合价升高2个价态,根据化合价升降守恒得到氯酸根系数配2,亚硫酸根系数配1,根据质量守恒ClO2系数为2,硫酸根系数为1,根据前面差氢元素,在根据电荷守恒,则前面应该添加正电荷即氢离子,氢离子系数为2,则水系数为1,则反应的离子方程式为:;故答案为:。
17. I.配制480mL 1.00mol/L碳酸钠溶液。如图是一些关键步骤和操作。
a
b
c
d
e
f
(1)配制过程所需玻璃仪器有烧杯、玻璃棒、量筒、______。
(2)配制过程的先后顺序是______(用字母序号填写)。
(3)某同学用晶体来配制此溶液,需要用托盘天平称量______g晶体。
(4)①如定容时仰视,配制的溶液的浓度会______(填“偏高”、“偏低”、“不变”)
②如晶体已经部分失去结晶水,配制的溶液的浓度会______(填“偏高”、偏低”、“不变”。)
Ⅱ.某小组利用下列装置继续对和的性质进行探究(夹持装置已略去,气密性已检验)。
(5)方框中试剂a为饱和溶液,其作用为______。
(6)请将该洗气装置补充完整______。
(7)实验持续一段时间后,观察到饱和溶液中有细小晶体析出,用化学方程式表示产生细小晶体的原因______。
0℃
10℃
20℃
30℃
40℃
的溶解度(g)
7.1
12.5
21.5
39.7
49.0
的溶解度(g)
6.9
8.1
9.6
11.1
12.7
【答案】(1)500mL容量瓶、胶头滴管
(2)dbcafe (3)143.0
(4) ①. 偏低 ②. 偏高
(5)除去中HCl
(6) (7)
【解析】
【分析】盐酸与产生CO2, CO2中混有的HCl可用饱和碳酸氢钠溶液洗气去除,再把二氧化碳通入饱和碳酸钠溶液中,由于、且碳酸氢钠的溶解度小于碳酸钠,故得到碳酸氢钠的过饱和溶液、析出了碳酸氢钠晶体。
【小问1详解】
实验室没有480 mL规格的容量瓶,应该选择500 mL容量瓶,则配制480mL 1.00mol/L碳酸钠溶液配制过程所需的玻璃仪器有烧杯、玻璃棒、量筒、500mL容量瓶、胶头滴管。
【小问2详解】
配制溶液的步骤为计算、称量(量取)、溶解(稀释)、移液、洗涤、定容、摇匀、装瓶,根据图中操作步骤,配制过程的先后顺序是dbcafe。
【小问3详解】
某同学用晶体来配制此溶液,需要用托盘天平称量晶体。
【小问4详解】
①如定容时仰视,使溶液体积偏大,则配制的溶液的浓度会偏低
②如晶体已经部分失去结晶水,使得碳酸钠的质量偏大,配制的溶液的浓度会偏高。
【小问5详解】
碳酸氢钠能与盐酸反应、但不与二氧化碳反应,则方框中试剂a饱和溶液,其作用为除去中HCl。
【小问6详解】
盐酸与产生CO2,盐酸具有挥发性CO2中混有HCl,用饱和碳酸氢钠溶液洗气去除其中的HCl,洗气瓶应长管进短管出,故装置为。
【小问7详解】
持续一段时间后,观察到饱和溶液中有细小晶体析出,是因为CO2与溶液反应生成,溶解度比小,故会有晶体析出,化学方程式为。
18. 铜和三氧化一铁在工农业生产中用途广泛,用黄铜矿(主要成分为,其中Cu为+2价、Fe为+2价)制取铜和三氧化二铁的工艺流程如图所示
已知:
(1)高温焙烧时发生的反应是,该反应中,氧化产物是______;1mol 参加反应时,反应中转移电子______mol。
(2)具有较强的氧化生,具有较强的还原性,当把通入滤液A中,检验产物中是否有生成的试剂最好为______(写化学式)。
(3)某同学想用酸性溶液检验溶液B中是否还有,你认为是否合适______(填“是”或“否”)。请简述理由______。
(4)经检验后溶液B中无,向溶液B中通入后发生反应的离子方程式为______。
【答案】(1) ①. ②. 6
(2)KSCN溶液 (3) ①. 否 ②. 根据题给已知信息,可将溶液B中的氧化而褪色,干扰了的检验,故不合适
(4)或
【解析】
【分析】黄铜矿粉碎后通入氧气焙烧得到铜、硫化亚铁和二氧化硫,得到固体加入盐酸酸溶后得到氯化亚铁,铜不反应过滤得到铜和滤液A,A加入氯气将二价铁转化为三价铁,加入氨气得到氢氧化铁沉淀,焙烧得到氧化铁;
【小问1详解】
该反应中,中硫元素化合价由-2升高为+4,发生氧化反应生成氧化产物二氧化硫;反应中电子转移情况为,1mol参加反应时,反应中转移电子6mol。
【小问2详解】
铁离子和KSCN溶液变为红色,故检验产物中是否有生成的试剂最好为KSCN溶液;
【小问3详解】
已知:,溶液B中含有氯离子,酸性高锰酸钾和氯离子也会反应使得溶液褪色,故不能用酸性溶液检验溶液B中是否还有;
【小问4详解】
溶液B中无,则铁以铁离子存在,向溶液B中通入后发生反应生成氢氧化铁沉淀和铵根离子,离子方程式为或。
19. 溶液A中可能含有如下离子中的若干种:、、、、、、、。所含离子浓度均相同。为确定其组成,某实验小组按如下流程进行了实验:
已知:(NO为无色气体)
(1)溶液A中各离子的物质的量浓度为______。
(2)溶液A中一定存在的离子是______。
(3)溶液A中一定不存在的离子是和______,请结合数据简述判断理由为______。
(4)为确定溶液A中是否存在,请写出简要的实验步骤:______。
【答案】(1)
(2)、、、
(3) ①. ②. 根据题意,溶液C中加入过量溶液,生成的白色沉淀D为,物质的量为,溶液A中加入的物质的量为0.02mol,则A中含有为0.01mol,因有存在,则A中一定不含
(4)用洁净的铁丝或铂丝䔨取待测液,在酒精灯外焰上灼烧,若火焰呈黄色则存在,反之则不存在或取少量溶液A,加入过量溶液,过滤,往滤液中滴加溶液,若有白色沉淀生成,证明溶液A中含有,根据溶液呈电中性原则,则一定含有,否则不含有。
【解析】
【分析】溶液A加入稀硫酸(物质的量为0.02mol)得到不能使澄清石灰水变浑浊的无色气体B,则说明不是,则说明是发生氧化还原反应,则含有、,得到溶液C后加入过量氯化钡,得到白色沉淀6.99g即0.03mol硫酸钡,说明原溶液中含有0.01mol硫酸根,说明溶液中没有钡离子,溶液E中加入过量氢氧化钠溶液得到0.01mol氨气、氢氧化铁沉淀,说明含有铵根离子。
【小问1详解】
所含离子浓度均相同,根据前面分析得到铵根和硫酸根都为0.01mol,则溶液A中各离子的物质的量浓度为;故答案为:。
【小问2详解】
根据前面分析得到溶液A中一定存在的离子是、、、;故答案为:、、、。
【小问3详解】
根据前面分析得到溶液A中一定不存在的离子是和,其原因的根据题意,溶液C中加入过量溶液,生成的白色沉淀D为,物质的量为,溶液A中加入的物质的量为0.02mol,则A中含有为0.01mol,因有存在,则A中一定不含;故答案为:;根据题意,溶液C中加入过量溶液,生成的白色沉淀D为,物质的量为,溶液A中加入的物质的量为0.02mol,则A中含有为0.01mol,因有存在,则A中一定不含。
【小问4详解】
为确定溶液A中是否存在,可以用焰色实验进行验证或则从是否有氯离子角度来验证,再通过溶液呈中性角度来回答,其实验为:用洁净的铁丝或铂丝䔨取待测液,在酒精灯外焰上灼烧,若火焰呈黄色则存在,反之则不存在或取少量溶液A,加入过量溶液,过滤,往滤液中滴加溶液,若有白色沉淀生成,证明溶液A中含有,根据溶液呈电中性原则,则一定含有,否则不含有;故答案为:用洁净的铁丝或铂丝䔨取待测液,在酒精灯外焰上灼烧,若火焰呈黄色则存在,反之则不存在或取少量溶液A,加入过量溶液,过滤,往滤液中滴加溶液,若有白色沉淀生成,证明溶液A中含有,根据溶液呈电中性原则,则一定含有,否则不含有。
河南省驻马店市2022-2023学年高二下学期期末考试化学试题(含解析): 这是一份河南省驻马店市2022-2023学年高二下学期期末考试化学试题(含解析),共25页。试卷主要包含了单选题,实验题,工业流程题,填空题,原理综合题,有机推断题等内容,欢迎下载使用。
精品解析:河南省驻马店市2022-2023学年高二下学期5月月考化学试题(解析版): 这是一份精品解析:河南省驻马店市2022-2023学年高二下学期5月月考化学试题(解析版),共21页。试卷主要包含了请将各题答案填写在答题卡上,本试卷主要考试内容,可能用到的相对原子质量, 甲硫醇是合成蛋氨酸的重要原料等内容,欢迎下载使用。
精品解析:山东省烟台市2022-2023学年高一上学期期末考试化学试题(解析版): 这是一份精品解析:山东省烟台市2022-2023学年高一上学期期末考试化学试题(解析版),共18页。试卷主要包含了 关于下列仪器说法错误的是, 下列离子方程式书写正确的是等内容,欢迎下载使用。

