所属成套资源:【中考三轮】2023年新中考物理总复习三轮冲刺试卷精选(原卷版+解析版)
2023年新人教版中考物理总复习 三轮冲刺 专题03 《质量和密度》中考试题精选
展开这是一份2023年新人教版中考物理总复习 三轮冲刺 专题03 《质量和密度》中考试题精选,文件包含物理中考总复习三轮冲刺专题03《质量和密度》中考试题精选解析版docx、物理中考总复习三轮冲刺专题03《质量和密度》中考试题精选原卷版docx等2份试卷配套教学资源,其中试卷共47页, 欢迎下载使用。
中考物理第三轮复习策略
初中物理总复习是物理学习中的一个重要环节,是学生对整个初中物理知识进行系统全面的认识、梳理、深化的过程。总复习所涉及的内容多,知识广,时间短,要在短时间内取得好的效果,就必须深入研究与探索。中考物理复习大致可分为三阶段,即第一轮全面复习、第二轮专题复习和第三轮模拟题练习。
第三轮模拟题练习——这一阶段是检查学生整体复习情况,查漏补缺,提高应试能力,提高学生成绩的关键阶段。这段时间教师主要任务是从试卷中发现复习中存在的问题,及时评讲,同时要注意增强学生自主学习能力,让学生学会自我反思、总结解题方法和应试技巧。
《质量和密度》中考试题精选(原卷版)
一.选择题(共22小题)
1.椰子是大自然对海南的美好馈赠。一个成熟饱满的椰子质量最接近( )
A.2g B.20g C.200g D.2000g
2.在如图温度计所示的恒温环境下进行实验。将温度计放入一杯冰水混合物中(冰是晶体),从温度计放入开始计时,放入时间足够长,下列哪幅示意图可能反映了温度计内液体的体积随时间变化的情况( )
A. B.
C. D.
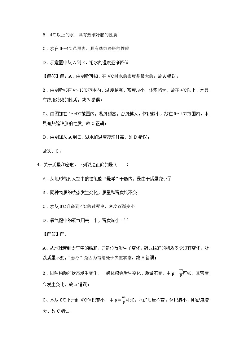
3.图甲为“水的密度在0﹣10℃范围内随温度变化”的图象,图乙为北方冬天湖水温度分布示意图,根据图象及水的其他性质,下列分析判断正确的是( )
A.水在4℃时密度最小
B.4℃以上的水,具有热缩冷胀的性质
C.水在0~4℃范围内,具有热缩冷胀的性质
D.示意图中从A到E,湖水的温度逐渐降低
4.关于质量和密度,下列说法正确的是( )
A.从地球带到太空中的铅笔能“悬浮”于舱内,是由于质量变小了
B.同种物质的状态发生变化,质量和密度均不变
C.水从0℃升高到4℃的过程中,密度逐渐变小
D.氧气罐中的氧气用去一半,密度减小一半
5.为了测出金属块的密度,某实验小组制定了如下的实验计划:
①用天平测出金属块的质量
②用细线系住金属块,轻轻放入空量筒中
③在量筒中装入适量的水,记下水的体积
④将金属块从量筒中取出,记下水的体积
⑤用细线系住金属块,把金属块浸没在量筒的水中,记下水的体积
⑥根据实验数据计算金属块的密度
以上实验步骤安排最合理的是( )
A.①②③④⑥ B.②③④①⑥ C.①③⑤⑥ D.①②③⑥
6.室内火灾发生时,受困人员应采取弯腰甚至匍匐的姿势撤离,以尽量减少有害气体的吸入。这是因为燃烧产生的有害气体( )
A.温度较低,密度较大 B.温度较低,密度较小
C.温度较高,密度较大 D.温度较高,密度较小
7.某同学用托盘天平和量筒测量一小石块的密度,图甲是调节天平时的情形,图乙和图丙分别是测量石块质量和体积时的情形,下列说法中正确的是( )
A.甲图中应将平衡螺母向左调,使横梁平衡
B.乙图中测石块质量时,天平的示数是17.4g
C.由丙图量筒的示数测得石块的体积是40cm3
D.利用图中信息,可计算出石块的密度是1.72×103kg/m3
8.在测量液体密度的实验中,小明利用天平和量杯测量出液体和量杯的总质量m及液体的体积V,得到几组数据并绘出如图所示的m﹣V图象,下列说法正确的是( )
A.量杯质量为40g
B.40cm3的该液体质量为40g
C.该液体密度为1.25g/cm3
D.该液体密度为2g/cm3
9.不漏气的橡皮氢气球由地面上升过程中,球内气体的质量与密度的变化情况是( )
A.质量增加,密度增加 B.质量不变,密度减小
C.质量减小,密度减小 D.质量不变,密度不变
10.水是一种资源,也是一种能源。古代劳动人民巧妙地利用水来开山采石;冬季,在白天给石头打一个洞,再往洞里灌满水并封实,待晚上降温,水结冰后石头就裂开了(冰的密度比水的小).下列有关说法正确的是( )
A.石头裂开后密度减小
B.石头裂开后密度增大
C.该方法利用水结冰后质量变大,体积增大而使石头裂开
D.该方法利用水结冰后质量不变,体积增大而使石头裂开
11.如图所示,由不同物质制成的甲、乙两种实心球体积相等,此时天平平衡,则制成甲、乙两种球的物质密度之比( )
A.3:5 B.5:3 C.2:1 D.3:1
12.在实验技能测试时,实验桌上有两个烧杯分别装有盐水和纯水,其标签已模糊不清,现有天平、量筒、烧杯、刻度尺、小木块,不能把他们区分开的器材组合是( )
A.天平、量筒、烧杯 B.天平、烧杯、刻度尺
C.烧杯、小木块、刻度尺 D.量筒、烧杯、刻度尺
13.规格相同的瓶装了不同的液体,放在横梁已平衡的天平上,如图所示,则( )
A.甲瓶液体质量较大 B.乙瓶液体质量较大
C.乙瓶液体密度较大 D.两瓶液体密度相等
14.一只空瓶的质量是200g,将其装满水时的总质量是350g,若将其装满另一种液体时的总质量为320g,则该液体的密度是( )
A.0.6×103kg/m3 B.0.8×103kg/m3
C.1.25×103kg/m3 D.1.5×103kg/m3
15.如图1所示,桌面上放有三个相同的玻璃杯,分别装有质量相同的三种液体甲、乙、丙,它们的质量与体积的关系如图2所示,三个杯子从左至右依次装的液体种类是( )
A.乙,丙,甲 B.甲,丙,乙 C.甲,乙,丙 D.丙,乙,甲
16.小明用调好的天平称物体的质量时,在天平的右盘加了几个砝码后,指针还是稍微偏左。再放入质量最小的砝码,指针又稍微偏右,接下来操作正确的是( )
A.将横梁上的平衡螺母向左调
B.将处在零刻度位置的游码向右移
C.取出最小的砝码,将横梁上的平衡螺母向右调
D.取出最小的砝码,将处在零刻度位置的游码向右移
17.某研究性学习小组做“水的体积随温度变化”的研究,得到如图所示的图象。从图中可知,水温度从2℃升到8℃的过程中,其密度( )
A.先变大后变小 B.先变小后变大
C.一直变大 D.保持不变
18.小明利用天平和量杯测量某种液体的密度,得到的数据如下表,他根据实验数据绘出的图象如图所示。量杯的质量与液体的密度分别是( )
液体与量杯的质量m/g | 40 | 60 | 80 | 100 |
液体的体积V/cm3 | 20 | 40 | 60 | 80 |
A.20g,0.8×103kg/m3 B.60g,0.8×103kg/m3
C.60g,1.0×103kg/m3 D.20g,1.0×103kg/m3
19.如图所示,在甲、乙两个完全相同的容器中,分别盛有质量相等的水和酒精(已知ρ水>ρ酒),其中 a、b两点深度相同,a、c两点距容器底部的距离相同。则下列说法中,正确的是( )
A.甲盛的是酒精,乙盛的是水
B.在a、b两点水平面以下,容器中水的质量比酒精大
C.在a、c两点水平面以上,容器中水的质量比酒精大
D.在a、c两点水平面以下,容器中水的质量比酒精大
20.甲、乙两种物体的质量和体积的关系图象如图所示,则甲、乙两物体的密度之比是( )
A.8:1 B.4:3 C.4:1 D.2:1
21.下表是部分物质的密度,小刚由此提出了对密度的一些看法,你认为正确的是( )
0℃、1标准大气压下部分物质的密度(千克/米3) | |||
水 | 1.0×103 | 冰 | 0.9×103 |
水银 | 13.6×103 | 干松木 | 0.4×103 |
酒精 | 0.8×103 | 铜 | 8.9×103 |
煤油 | 0.8×103 | 铝 | 2.7×103 |
A.固态物质的密度一定比液态物质的密度大
B.同种物质的密度一定相同
C.体积相同的实心铜块和铝块,铜块的质量大
D.密度跟物质质量成正比,跟体积成反比
22.如图所示的是A、B两种物质的质量m与体积V的关系图象。由图可知,A、B两种物质的密度ρA、ρB和水的密度ρ水之间的关系正确的是( )
A.ρB>ρ水>ρA B.ρB>ρA>ρ水 C.ρA>ρ水>ρB D.ρ水>ρA>ρB
二.填空题(共4小题)
23.用天平测量体积为30cm3的实心物块的质量,天平右盘中的砝码及游码的示数如图甲,则物块的密度为 g/cm3.将物块浸没在水中,物块受到的浮力为 N. 如图乙所示,把该物块放入盛有另一种液体的烧杯中,液体对杯底的压强将 ;物块恰好处于悬浮状态,则液体的密度为 g/cm3.(g取10N/kg)
24.用电子秤、一个玻璃杯和水,可以粗略测量椰子油的密度。先后测出空杯,装满水、装满油的杯子的质量,数据如下表。杯子两次“装满”,是为了使被测量的油和水 相同。根据测量数据计算,椰子油的密度是 kg/m3.(ρ水=1.0×103kg/m3)
空杯的质量/g | 水和杯的质量/g | 油和杯的质量/g |
100 | 300 | 268 |
25.某医院急诊室的一氧气钢瓶中装有密度为5kg/m3的氧气,给急救病人供氧用去了一半,则瓶内剩余氧气的密度是 kg/m3;病人需要冰块进行物理降温,取450g水凝固成冰后使用,水全部变成冰后的体积为 cm3.(ρ冰=0.9×103kg/m3)
26.在密度知识应用交流会上,同学们想知道一个质量是14.4kg的课桌的体积。于是找来和课桌相同材质的木料作样本,测得其质量是14.4g,体积为20cm3,则样本的密度为 g/cm3;课桌的体积为 m3。
三.实验探究题(共6小题)
27.在测量不规则小物块的密度实验中,某实验小组的实验步骤如下:
(1)将天平放在 桌面上,游码归零后发现指针的位置如图甲所示,则需将平衡螺母向 调节使橫梁平衡(选填“左”或“右”)。
(2)天平调好后,测量小物块的质量。天平平衡时,游码位置和所加砝码如图乙所示,则小物块的质量是 g。
(3)在量筒中倒入适量的水,记下水的体积为40cm3;再用细钢针将小物块浸没在量筒的水中,这时的总体积为60cm3,则小物块的体积为 cm3。
(4)小物块的密度ρ= g/cm3。
(5)该小组尝试用另一种方法测量该物块的密度,如图丙所示,他们做了如下的操作:
①向量筒内倒入适量的水,记下水的体积V1为20cm3。
②将小物块轻轻放入量筒内,稳定后水面上升至V2为36cm3。
③再用细钢针将小物块浸没在量筒的水中时,水面上升至V3为40cm3。
由以上测量数据可知:物块的质量m= g,物块的体V= cm3,物块的密度ρ= g/cm3。
28.小刚妈妈从银座超市买了一桶花生油,小刚想利用在学校学到的“测量物质的密度”知识来测量花生油的密度,于是他从学校借来了有关器材,进行了如下操作:
(1)将天平放在水平桌面上,将游码拨在标尺左端零刻线处,此时指针指在如图甲所示位置,小刚接下来的操作应该是 ,使指针指在分度盘中央;
(2)将空烧杯放在左盘,向右盘加减砝码,当加入最后一个最小砝码时,指针的指向仍然如甲图所示。小刚接下来应该进行的操作是 ,使指针指在分度盘中央,最后测出了空烧杯的质量为m1=45g;
(3)将花生油倒在量筒里,如图乙所示。花生油的体积为V= cm3;
(4)将量筒中的花生油倒在空烧杯中,将烧杯放在已调平的天平的左盘,向右盘中加(减)砝码,并调节游码,使横梁在水平位置平衡,此时右盘中砝码和游码的刻度值如图丙所示,则花生油和烧杯的总质量为m2= g;
(5)小刚根据测量的数据算出花生油的密度为ρ油= kg/m3;
(6)已知该花生油的密度在0.911×103kg/m3~0.918×103kg/m3之间,请你根据小刚的测量结果分析,小刚的测量过程中存在的不足之处是 。
29.小明和小亮都很喜欢喝绿茶饮料,学完了密度知识后他们分别用不同的方法测量饮料的密度。
(1)小明的实验操作如下:
①把天平放在水平桌面上,将 拨至标尺左端的零刻度线处,并调节 使天平平衡。
②把饮料倒入烧杯中一部分,用天平测出烧杯和饮料的总质量是93.8g。
③把烧杯中的一部分饮料倒入量筒中,如图甲所示,饮料的体积是 cm3。
④用天平测出烧杯和剩余饮料的质量,如图乙所示,量筒内饮料质量是 g,饮料密度是 kg/m3。
(2)小亮用量筒、小试管、水、记号笔测出了饮料的密度,请将实验步骤补充完整。
①在量筒中倒入适量的水,将小试管放入量筒中使其竖直漂浮,读出量筒内水面所对的刻度V1。
②在试管内倒入适量的水,先用记号笔记录试管内水面的位置,然后将试管放入量筒内的水中使其竖直漂浮,读出量筒内水面所对应的刻度V2。
③将试管中的水倒尽, ,然后将试管放入量筒内的水中使其竖直漂浮,读出量筒内水面所对的刻度V3。
④饮料密度的表达式:ρ饮料= 。(用已知量和测量量符号来表示,已知水的密度为ρ水)
30.小明同学利用实验室中的器材测量盐水的密度。
(1)图甲是小明同学在调节天平平衡时的情景,请你指出他在操作上的错误: 。
(2)用天平测出空烧杯的质量是50g。在烧杯中倒入适量的盐水,用天平测量烧杯与盐水的总质量,天平平衡时砝码和游码示数如图乙所示,则烧杯中盐水的质量是 g。
(3)将烧杯中的盐水全部倒入量筒内,其示数如图丙所示,经计算盐水的密度是 kg/m3.小明用此方法测出的盐水密度比真实值偏 (填“大”或“小”)。
(4)小明想利用弹簧测力计、水和细线来测量石块的密度,并设计了以下实验步骤。
①将石块用细线系在弹簧测力计下,测出石块的重力为G。
②将石块浸没在水中,此时弹簧测力计示数为F。
③石块的密度表达式:ρ石= (细线质量忽略不计,水的密度用ρ水表示)。
31.小红的妈妈从市场买回了一桶色拉油,担心买的油是地沟油,小红为解除妈妈的顾虑,在网络上查得优质色拉油的密度在0.91g/cm3﹣0.93g/cm3之间,地沟油的密度在0.94g/cm3﹣0.95g/cm3之间,她决定用测密度的方法鉴别油的品质。
(1)实验步骤如下:
A.将托盘天平放于 上,移动游码至标尺 处,发现指针静止时如图甲所示,则应将平衡螺母向 (选填“左”或“右”)调节,使横梁水平平衡。
B.用天平称出空烧杯的质量为10g。
C.往烧杯中倒入适量的色拉油,将装色拉油的烧杯放在左盘,在右盘加减砝码使天平平衡。天平平衡时所用砝码和游码的位置如图乙所示,则烧杯和色拉油的总质量为 g。
D.将烧杯中的色拉油全部倒入量筒中,如图丙所示,量筒内色拉油的体积是 cm3。
(2)该色拉油的密度为 g/cm3,由此,小红判断色拉油的品质是 的(选填“合格”或“不合格”)。
(3)分析小红同学的实验过程,你认为测量结果 (选填“偏大”或“偏小”)。小红通过反思后想到:其实不需要增加器材也不需要添加额外的步骤,只要将上面的实验步骤顺序稍加调整就会大大减少上述实验的误差,她调整后的实验步骤是 (只填写实验步骤前的代号即可)。
32.小娜想要用天平和量筒测量一种玻璃水的密度。
(1)把天平放在水平台上,发现游码未归零时天平已平衡。当游码归零为了使天平再次平衡,小娜应向 (填“左”或“右”)调节平衡,使天平平衡。
(2)小娜使用调好的天平测量烧杯与玻璃水的总质量,砝码克数和游码在标尺上的位置如图甲所示,其质量为 。
(3)将烧杯中玻璃水一部分倒入量筒中,量筒中液面位置如图乙所示,则量筒中玻璃水的体积为 cm3.用天平测量烧杯与剩余玻璃水的总质量为38g,则玻璃水的密度为 kg/m3。
(4)在两次测量质量时,小娜发现都使用了同一个磨损了的砝码,则对测量玻璃水密度的结果 (填“会”或“不会”)产生影响。
(5)小娜想用另一种方法粗测玻璃水密度,于是找来了刻度尺、水、圆柱形杯、平底试管(试管壁、底厚度忽略不计)等器材,进行如下实验:
①向圆柱形杯中加适量水,把试管放入水中竖直漂浮,如图丙所示,用刻度尺测量试管浸人水中的深度h1。
②向试管中缓缓倒入玻璃水,让试管慢慢下沉,当试管底刚刚接触圆柱形杯底时停止向试管倒入玻璃水(试管对圆柱形杯底无压力),如图丁所示,用刻度尺测量圆柱形杯中水的深度h2
③从圆柱形杯中取出试管,用刻度尺测量 (填“试管”或“圆柱形杯”)中液体深度h3。
④玻璃水密度的表达式为ρ玻璃水= (已知水的密度为ρ水)。
四.计算题(共2小题)
33.如图所示,一个容积V0=500cm3、质量m=0.5kg的瓶子里装有水,乌鸦为了喝到瓶子里的水,就衔了很多的小石块填到瓶子里,让水面上升到瓶口。若瓶内有质量m=0.4kg的水。求:(水的密度ρ水=1.0×103kg/m3,石块密度ρ石块=2.6×103kg/m3)
(1)瓶中水的体积V1;
(2)乌鸦投入瓶子中的石块的体积V2;
(3)乌鸦投入石块后,瓶子、石块和水的总质量m。
34.小明的父亲外出时买了一个用铝材料制造的艺术品球,用天平测得球的质量是594g,体积为300cm3.请你帮助完成下列问题:(已知:ρ水=1.0×103Kg/m3;ρ铝=2.7×103Kg/m3)
(1)判断此球是否为实心的。
(2)若是空心的,则空心部分的体积为多少cm3?
(3)若在空心部分注满水,则注入水后球的总质量为多少?
相关试卷
这是一份2023年新人教版中考物理总复习 三轮冲刺 专题15 《电与磁》中考试题精选,文件包含物理中考总复习三轮冲刺专题15《电与磁》中考试题精选解析版docx、物理中考总复习三轮冲刺专题15《电与磁》中考试题精选原卷版docx等2份试卷配套教学资源,其中试卷共54页, 欢迎下载使用。
这是一份2023年新人教版中考物理总复习 三轮冲刺 专题13 《电功率》中考试题精选,文件包含物理中考总复习三轮冲刺专题13《电功率》中考试题精选解析版docx、物理中考总复习三轮冲刺专题13《电功率》中考试题精选原卷版docx等2份试卷配套教学资源,其中试卷共54页, 欢迎下载使用。
这是一份2023年新人教版中考物理总复习 三轮冲刺 专题09 《内能》中考试题精选,文件包含物理中考总复习三轮冲刺专题09《内能》中考试题精选解析版docx、物理中考总复习三轮冲刺专题09《内能》中考试题精选原卷版docx等2份试卷配套教学资源,其中试卷共39页, 欢迎下载使用。

