专题2 电路 —2023小升初教科版科学四年级下册专项复习
展开专题2 电路 专项复习
〔知识点梳理〕
1.电和我们的生活
1.很久以前,人们就开始了对电的探索,1879年爱迪生点亮了世界上第一盏电灯,从此各种不同用途的电器就陆续出现了。
2.通电后电器就能工作,为我们的生活学习和工作带来方便,我们的生活离不开电。
3.电很危险,我们要注意安全用电。
4.电都是由电源提供的,可以分为直流电和交流电。
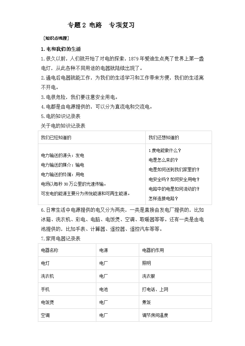
5.电的知识记录表
关于电的知识记录表
我们已经知道的 | 我们还想知道的 |
电力输送的源头:发电 电力输送的媒介:输电 电力输送的终端:用电 电场以每秒30万公里的光速传输。 可发电的能源主要分为传统能源和可再生能源。 | 1度电能做什么? 电是怎么来的? 电是如何送到我们家里的? 电安全吗?如何安全用电? 电路中的电是如何流动的? 怎样连接电路? |
6.日常生活中电源提供的电又分为两类,一类是直接由发电厂提供的,比如冰箱、洗衣机、彩电、电脑、电饭煲、空调、取暖器等等。还有一类是由电池提供的,比如手表、计算器、遥控器、遥控汽车等等。
7.家用电器记录表
电器名称 | 电源 | 电器的作用 |
电灯 | 电厂 | 照明 |
洗衣机 | 电厂 | 洗衣服 |
手机 | 电池 | 打电话、上网 |
电饭煲 | 电厂 | 煮饭 |
空调 | 电厂 | 调节房间温度 |
手表 | 电池 | 看时间 |
遥控器 | 电池 | 遥控电视机等电器 |
8.太阳能电站、核电站、水电站、火电厂、风电站等电站发电,送上电网,然后由电网传送到千家万户。
9.用电安全的提示
①墙壁插座内的电是发电厂通过电网输送到各家各户的,一旦触及能引发事故,致人死亡,所以千万不能直接触摸。
②不能用插座中的电做任何实验,在本单元的学习中,我们只用干电池来做实验。
③不要靠近变压器以及断开或者裸露的电线,当看到断开或者裸露的电线时,要马上报告家长老师或者有关人员。
10.生活中有关用电安全方面的知识
①不靠近高压带电体(室外高压线、变压器旁),不接触低压带电体。
②不用湿手扳开关,插入或拔出插头。
③安装、检修电器应穿绝缘鞋,站在绝缘体上,且要切断电源。
④禁止用铜丝代替保险丝,禁止用橡皮胶代替电工绝缘胶布。
⑤在电路中安装触电保护器,并定期检验其灵敏度。
⑥下雷雨时,不使用收音机、录像机、电视机、且拔出电源插头,拔出电视机天线插头。暂时不使用电话,如一定要用,可用免提功能。
2.点亮小灯泡
1.利用电来点亮一只小灯泡需要一个完整的电路,只有电流流过灯丝时小灯泡才会发光。
2.小灯泡分为玻璃泡、灯丝、金属架、连接点几个部分。
玻璃泡:做成圆球形,制作材料是耐热玻璃,它把灯丝和空气隔离,既能透光,又起保护作用。电灯泡工作的时候,玻壳的温最高可达100℃左右。
灯丝:是用比头发丝还细得多的钨丝,做成螺旋形,小电泡的发光部位。
连接点:两条导线表面上很度简单,连接外部电流。
金属架:它连着玻壳,起着固定金属部件的作用。
- 小灯泡的发光部位在灯丝。
4.干电池的金属铜帽端是正极,另一端是负极。当导线直接与电池的正、负极相连,而没有经过小灯泡时,就会造成短路。短路时,电池中的电会很快消耗完,并且电池还会在一瞬间发热变烫,甚至可能爆炸。所以,在实验中,要避免出现短路。
5.能够点亮小灯泡的连接都是一个闭合电路,不能够点亮小灯泡的都不是一个闭合电路,电路短路了,电路断路了都不能点亮小灯泡。
3.简易电路
1.能够点亮小灯泡的电路是一个闭合电路。
2.一个简单电路需要一个能持续提供电能的装置——电池。
3.简单的电路是由导线、电池、灯泡和开关组成的。
4.开关是控制电路中的电流的通和断的。
5.开关闭合时就像两根导线接在一起,就可以通过电流,电路就通了;断开时,就像导线断开了,电路就断了。
6.电从电池的一端经过导线和用电器返回到电池的另一端,就组成了一个完整的电路。
7.组装一个电路的步骤:
①使用电池盒和灯座把电池和小灯泡固定下来。
②在电池盒的两端各连接一根导线,把电池安装在电池盒里。用连接电池盒的两根导线的另一端接触小灯泡,确定能使小灯泡亮起来。
③把小灯泡安装灯座上,再用导线把它和电池连接起来,使小灯泡亮起来。
④将开关连接到电路中,使用开关控制电路的通和断。
8.开关的作用:闭合开关,电流接通;断开开关,电流断开。
9.电路符号:
电池: 灯泡: 开关:
10.简单电路图
11.在电路中,电是持续流动的,电流从电池的一端经导线流出,通过小灯泡,回到电池的另一端,形成一个完整的回路,小灯泡就会亮起来。
4.电路出故障了
1.电流从电池的一端经导线流出,通过小灯泡,回到电池的另一端,形成一个完整的回路,小灯泡就会亮起来。当电路出故障了,电流就会中断,不灯泡就不亮了。
2.要使小灯泡亮起来,必须是一个完整的电路。
3.可以应用电路检测器检测电路中的故障。
4.做一个电路检测器的方法:把简易电路中的开关拆除后,就形成了一个电路检测器。
提示:每次检测前,先将两个检测头互相接触一下,看看小灯泡能否亮起来。
强调:不能用电路检测器检测家用电器的电路。
5.里面是怎样连接的
1.在一个真正的电路中,各部件都是以不同的方式连接的。
2.我们可以用电路检测器检测一个打不开的接线盒,并推测它的内部是怎样连接的。
3.每次在使用电路检测器检测电路前,我们都需要先将电路检测器的两个检测头接触一下,以检测它能否正常工作。
4.通路:在闭合电路中,从电源正极流出,经过用电器,返回负极,形成完整的回路,称之为通路。
断路:整个电路在某处断开的状态。
如果电能从一点流到另一点,两点之间一定有导线连接,这两点之间就构成一个电的通路,否则就是断路。
5.用电路检测器检测接线盒,需要检测两次。
6.导体和绝缘体
1.我们可以根据物体的导电性能将物体分为导体和绝缘体。
2.我们通常将那些容易导电的物体称为导体,将不容易导电的物体称为绝缘体。
3.常见的导体:小刀、石墨、钥匙、铁片、大地、铝片、铜丝、回形针、曲别针、自来水、人体等。
常见的绝缘体:干木片、橡皮、、纸板、沥青、塑料、气球、空气、玻璃管等。
4.导电性是材料的基本属性之一。
5.我们可以用电路检测器检测身边常见的物体,判断物体的导电性。
6.在检测实验中,能够使小灯泡亮起来的物体有:回形针、铜钥匙、导线、铁钉、金属纽扣、刀片、铁夹子、图钉、大头针、汤勺等。
不能够使小灯泡亮起来的物体有:干树枝、塑料尺、粉笔、木质铅笔、橡皮、签字笔、修正带、书本、吸管、气球等等。
7.电路中的开关
1.开关可以用来连接或断开电路,控制电路中电器元件的工作状态。
2.在电路中,有一个重要的元件控制着电流的通和断,这就是开关。
3.开关有的地方需要用导体来做,而有的地方必须用绝缘体来做。
开关使用的材料有塑料、铜片。塑料主要做的是开关座,起固定作用,并且不容易导电。连接导线的按钮及小灯泡座使用的是铜,是为了让电流通过。
4.在简易电路中,闭合开关,接通电流,小灯泡亮;断开开关,断开电流,小灯泡灭。
5.开关的分类:感应式开关、按压式开关、拉线式开关、旋转式开关……
6.做个回形针开关
..
(1)所需材料:小木板、回形针、图钉等等。
(2)方法及步骤:
①把回形针分开放在木板上,用笔在伸开的回形针两端各描一个点作为标记。
②先把一枚图钉固定在木板的一个描点上,再用图钉把回形针大的一端,固定在木板的另外一个描点上。
③把回形针开关连接到电路中,看看他能不能控制小灯泡的亮与不亮。
7.把回形针开关连接到电路中,按照图片上的样子,就可以控制小灯泡的亮与不亮了。
8.模拟安装照明电路
1.在设计房间的电路时,一定要形成一个闭合的回路,不能有断路,也不能有短路,否则电灯是不亮的。
2.能够使小灯泡亮起来的电路是一个闭合的电路。
3.开关在电路中起着非常重要的作用,它控制着电路中电流的通与断。
4.当电流从电池的一端经导线流出,通过小灯泡,回到电池的另一端,形成一个完整的回路,小灯泡就会亮起来。
5.如果小灯泡不亮,一定是电路出故障了。
6.在一个真正的电路中,各个部件都是以不同的方式连接的。
7.模拟安装照明电路的步骤:
①了解房间的结构,在纸上画出房间的平面图,标出书桌、床、窗户的位置。
②了解安装照明电路的要求:房间需安装两盏电灯(照明灯和阅读灯),并由两个关分别控制,在房间平面图上标出电灯、开关的位置。
③按照要求画出电路设计图,电池(房间电源)、两个小灯泡(两盏电灯)、两个开关各在什么位置?怎样组成个电路?
④班级交流,阐明小组设计的合理性,并倾听他人意见,修正和优化小组的设计方案。
⑤按照电路图组装电路。
⑥检测电路。检査电流能否顺利通过小灯泡、开关能否控制小灯泡的亮与灭、是否有使电源短路的错误连接。
【专项习题】
一、选择题
1.(2022春·浙江金华·四年级校考阶段练习)根据下图中用电路检测器检测的结果进行分析,正确的连接方式是( )。
A. B. C.
2.(2022春·山东菏泽·四年级统考期末)关于简单电路的说法,错误的是( )。
A.电路中装入开关,可以灵活控制电流的通和断
B.只有电流流经小灯泡的灯丝才能点亮小灯泡
C.简单电路不需要导线
3.(2022春·河南商丘·四年级统考期末)下列物体中,( )不是导体。
A.铁丝 B.铜钥匙 C.塑料尺
4.(2022春·浙江杭州·四年级期末)下列不属于导体的是( )。
A.人体和水 B.大地 C.电器的外壳部分
5.(2022春·浙江绍兴·四年级统考期末)下列用电器一般使用电池供电的是( )。
A.电饭锅 B.手机 C.电灯
6.(2022春·浙江绍兴·四年级统考期末)小灯泡上一般有( )连接点。
A.一个 B.两个 C.三个
7.(2022春·黑龙江大庆·四年级校考期末)给电池遥控器换电池时,遥控器的电池槽内有“+”的地方应该与电池的( )相连。
A.铜帽 B.锌壳 C.铜帽或锌壳
8.(2022春·甘肃白银·四年级统考期末)电路检测器主要用来检测电路中是否( )。
A.短路 B.断路 C.漏电
9.(2022春·四川广元·四年级统考期末)一个电路中,缺少了( ),灯泡仍能发光。
A.灯泡 B.导线 C.电池 D.开关
10.(2022春·陕西安康·四年级统考期末)下列做法中,属于安全用电的是( )。
A.移动电器时先切断电源 B.用湿布清洁插座 C.一边充电一边打电话
11.(2022春·四川绵阳·四年级统考期末)把简易电路中的____________拆除后,就形成了一个电路检测器。
A.开关 B.灯泡 C.导线
12.(2021春·四川广元·四年级统考期末)下列做法属于不安全用电的是( )。
A.移动电器时切断电源 B.不用湿手触摸电器和开关 C.用湿布清洁电器和开关
13.(2022春·浙江金华·四年级校考期中)用电路检测器检测小灯泡时,第一次不亮,后面几次都是亮的,说明检测小打泡( )。
A.是好的 B.是环的 C.无法判断
14.(2022春·云南文山·四年级统考期末)有一个四线接头的接线盒,1-2,1-3,2-3是通路,其它都是断路,下列连接方法不可能的是( )。
A. B. C.
15.(2022春·四川成都·四年级统考期末)在检测物体的导电性时,以下三步合理的顺序是( )。
①用两个检测头接触物体的两端 ②检查电路检测器是否正常 ③重复检测一次
A.①②③ B.②①③ C.③②①
16.(2022春·四川宜宾·四年级统考期末)下列情况中,不安全的做法是( )。
A.在有高压线的地方放风筝
B.在切断电源的情况下修电视
C.手握插头的绝缘体部分拔掉电源插头
17.(2022春·四川绵阳·四年级校考阶段练习)下面三个电路会发生短路的是( )。
A. B. C.
18.(2022春·云南文山·四年级统考期末)下列物体中,都属于导体的一组是( )。
A.铜钥匙和湿木头 B.塑料尺、玻璃 C.橡皮、铁丝
19.(2022春·湖北宜昌·四年级校考期末)下列物体中是导体的是( )。
A.橡皮 B.塑料尺 C.回形针 D.纸板
20.(2022春·四川宜宾·四年级统考期末)通过实验来检测导体和绝缘体时,我们是通过观察( )来判断。
A.小灯泡是否发光 B.被检测的物体是否发热 C.小灯泡是否发热
二、填空题
21.(2022春·浙江金华·四年级校考期中)像铜丝那样容易让电通过的物体叫( ),像塑料那样不容易让电通过的物体叫( )。
22.(2022春·陕西安康·四年级统考期末)当电路发生___________时,电池会在一瞬间发热变烫。
23.(2022春·新疆阿克苏·四年级校考期末)牛牛发现小灯泡也可以发光。为了让小灯泡发光,他还需要干电池和( )。
24.(2022春·陕西安康·四年级统考期末)电路我擅长。用电点亮世界上第一盏电灯的科学家是___________。
25.(2022春·浙江金华·四年级校考期中)在实验室,我们常用( )来检测电路中哪里出了故障。
26.(2022春·新疆阿克苏·四年级校考期末)天色慢慢暗了下来,小爱打开了基地里的日光灯。日光灯是由( )供电的。
27.(2022春·陕西渭南·四年级统考期末)家里插座里的电来自________。
28.(2022春·浙江宁波·四年级统考期末)电池的一端是铜帽,称为正极,用符号________表示;另一端称为负极,用符号________表示。
29.(2022春·云南玉溪·四年级统考期末)在电路中,电流经电源的_________流出,通过导线、用电器和开关流回电源的_________。
30.(2022春·新疆阿克苏·四年级校考期末)仔细观察正在发光的小灯泡,牛牛知道了小灯泡发光的部位是( )。
三、判断题
31.(2022春·浙江杭州·四年级期末)石墨可以导电,常用来做导线。( )
32.(2022春·四川绵阳·四年级统考期末)我们可以直接用家里插座中220伏的电做实验。( )
33.(2022春·四年级单元测试)在同一个电源插座上可以接很多电器。( )
34.(2021春·浙江温州·四年级统考期末)当看到断开或裸露的电线时,要马上报告家长、老师或有关人员。( )
35.(2022春·湖南娄底·四年级统考期末)导体就是金属,金属都是导体。( )
36.(2022春·四川绵阳·四年级校考阶段练习)家庭中所有用电器用的电都来自发电厂。( )
37.(2022秋·四年级课时练习)电是从发电厂发出,多次经过变电设备才进入用户家的。( )
38.(2022春·四川宜宾·四年级统考期末)一节干电池的电压是1.5V。( )
39.(2022春·浙江杭州·四年级校联考期中)我们得小心使用用电器,因为所有的用电器都会有触电危险。( )
40.(2020春·四川广元·四年级统考期末)电线外面包着的塑料皮仅是为了防止电线生锈。( )
四、连线题
41.(2022春·广东深圳·四年级统考期末)请将小灯泡各部分与相应的名称进行连线。连接点
五、实验题
(2022春·广东珠海·四年级统考期中)小刚打算对电路进行探究,请你和他一起完成探究实验。
42.电池中标有“+”的一端是___________,小灯泡中发光的部位是___________。
43.请你连接图中电路,使小灯泡亮起来。
44.小刚按下图连接电路,发现灯泡2不亮,灯泡1亮,下列猜想中,( )是最符合实际的。
A.灯泡1坏了或它的底座接线柱松了
B.电池没电了或电池盒的接线柱松了
C.灯泡2坏了或它的底座接线柱松了
45.对于故障我们可以用电路检测器来进行检测。在制作电路检测器时我们要用到的材料有1节电池、1个电池盒、1个小灯泡、1个灯座和___________。
46.自制电路检测器除了可以检测我们的简易电路,还可以用来( )。
①检测物体是否可以导电 ②检测干电池是否有电 ③检测家用插座是否可以正常使用
A.①② B.①③ C.①②③
47.如果用自制的电路检测器对电路进行检测,下列操作规范的是( )。
A.用电路检测器检测底座接线柱,只需检测一个接线柱
B.电路检测器使用之前先自检
C.用电路检测器检测小灯泡时只需要检测一次
48.解决故障后小灯泡发光了,小刚想制作一个简易小开关来控制小灯泡的亮灭。他选择的材料的其中一种是小木块,你认为小木块是作为开关中的( )使用的。
A.开关中间的接触片 B.开关底部的底座 C.开关两端接线柱
49.小刚有一个带有4个接线柱的接线盒,检测后,他把接线柱之间的连接状态记录在了下表中。
| 1-2 | 1-3 | 1-4 | 2-3 | 2-4 | 3-4 |
通路 | √ |
| √ |
| √ |
|
断路 |
| √ |
| √ |
| √ |
根据检测记录,小刚检测了接线盒( )。A. B. C.
50.家用电压是___________V,这样的电压对于我们人体是___________(填“安全”或“危险”)的,所以家里的开关按钮多数是用塑料做的,因为塑料是___________。
(2022春·江苏徐州·四年级统考期末)红红发现很多超市、商场都有如图所示的安全通道标识牌。标识牌在停电后依然是亮的,红红猜想标识牌的内部一定有电源,并根据猜想画出了标识牌内部的电路。
51.红红为了证实自己的想法,特地买了一个标识牌,并拆开研究。她发现标识牌所用的灯为电压12V的节能灯,因此她判断内部供电电压为________________伏。
52.红红还发现电路中有一个自动开关。当外部电源断电时,开关会自动闭合,让小灯泡使用内部供电电池照明,所以自动开关应装在_______________。(填图中字母)
53.假如你来制作一个小开关,你打算选择哪些材料?
54.(2022春·浙江杭州·四年级校联考期中)通过课本的学习我们已经知道像铜丝那样容易让电流通过的物体,我们称之为导体;像导线外包着的塑料那样不容易让电流通过的物体,我们称之为绝缘体。那么导体与绝缘体之间有没有明显的界限呢?
(1)请从以下材料中选出常见的导体_________________,绝缘体______________。
①铁钉②大地③干燥木头④铅笔芯⑤橡皮⑥陶瓷⑦铜丝⑧玻璃⑨盐溶液⑩塑料片
(2)小茗同学认为导体与绝缘体之间没有明显的界限,对此他做了一个小实验。以玻璃片为例,先将以小玻璃片接到如图所示的电路检测器中,观察现象发现小灯泡不亮,则说明小玻璃片是_________;然后在小玻璃片的下方用酒精灯加热如图,一分钟以后发现小灯泡亮了,则说明小玻璃片此时是_________;通过以上两个实验说明导体与绝缘体之间___________选填(有明显界限、无明显界限)。
六、综合题
55.(2022春·浙江金华·四年级校考期中)将下列生活中常见的物质按照绝缘体和导体进行分类。(填序号)
①陶瓷 ②铅笔芯 ③钢丝 ④硬币 ⑤纸 ⑥人体 ⑦木棒 ⑧大地
属于导体的:( )。
属于绝缘体的有:( )。
56.(2022春·浙江湖州·四年级统考期末)如图这是一个小灯泡的构造图,看图回答下列何题。
(1)小灯泡和导线连接的地方叫作____________。
(2)小灯泡发光的部位是____________。
(3)在图中画出小灯泡的金属架在金属壳中被隐藏的部分。
考答案:
1.A
【详解】从图中信息可知,利用电路检测器进行检测电路,点亮小灯泡需要一个完整的电路,小灯泡亮了,说明两个接触点之间是通路,如果灯泡不亮,说明电路是断路。图中上面两个接触点相连,形成通路,灯泡发光,说明有导线相连;连接上下两个接触点,灯泡不亮,是断路,没有导线相连;连接最下面两个接触点,灯泡发光,形成通路,说明有导线相连。由此判断,图A连接方式是正确的。故A符合题意。
2.C
【详解】开关由金属闸刀和塑料底座构成,金属导电,当放下闸刀时,电路闭合就通电,A正确;电流流经小灯泡的路线一般是:接触点1→金属架→灯丝→接触点2,B正确;一个最简单的电路需要有导线、电源、用电器,C错误。
3.C
【详解】容易导电物体是导体;不容易导电的物体是绝缘体。铁丝、铜钥匙容易导电,属于导体;塑料尺不容易导电,属于绝缘体。
4.C
【详解】容易导电的物体被称作导体,不容易导电的物体被称作绝缘体。人体和水、大地容易导电,属于导体;电器的外壳部分不容易导电,属于绝缘体。
5.B
【详解】电源通常分为发电厂提供的交流电和电池提供的直流电,电饭锅、电灯等家电功率大,采用交流电工作。手机移动性强,设计功率小,使用电池作为电源。
6.B
【详解】小灯泡是由玻璃泡、灯丝、金属架和两个连接点组成的。电流从电池的正极出来,通过灯泡(从灯泡的一个连接点进入,经过灯丝,再从灯泡的另一个连接点流出)回到这个电池的负极,形成一个完整的回路,灯泡就会发光。
7.A
【详解】电池是一种常见的电源,主要有两极:正极和负极。电池的铜帽一端为正极,用“+”表示,锌壳一端为负极,用“-”表示。所以给电池遥控器换电池时,遥控器的电池槽内有“+”的地方应该与电池的铜帽相连。
8.B
【详解】电路检测器是一个简单电路,由电池、小灯泡和若干导线组成。通过电路检测器连接被测电路,构成回路,观察小灯泡是否发光判断线路的通断,从而判断故障。
9.D
【详解】电池、导线、用电器是构成电路的必要元件。简单电路中缺少开关,灯泡可以发光。
10.A
【详解】家庭用电电压一般是220伏,如果触电会对人的生命产生危险,根据安全用电常识解答即可。
A、移动电器时先切断电源,是正确的做法,不会发生触电危险,故A正确;
B、湿抹布能导电,所以做卫生时不能用湿抹布擦插座面板,故B错误;
C、一边充电一边打电话是不安全的,容易发生漏电造成人身伤害,故C错误。
11.A
【详解】常用的“电路检测器”是由一节干电池、三根导线、一个小灯泡组装而成,它是根据观察电路检测器中灯泡是否发光来找出电路故障的。根据对电路检测器组成的认识,把简易电路中的开关拆除后,就形成了一个电路检测器,可以用来检测简单电路的故障。
12.C
【详解】发生触电事故时,强大的电流通过人体可能使心跳、呼吸停止。为了防止触电事故的发生,我们必须懂得并遵守安全用电的原则。生活中安全用电存在隐患的现象:湿手插拔插头、用湿布清洁电器和开关、在家庭电路中接入多个大功率用电器、在雷雨天躲在大树下、在电线上晒衣服、在高压线附近钓鱼等等。
13.A
【详解】用电流检测器检测小灯泡时,为了避免偶然性,一般要重复检测一次,至少检测2~3次。用电路检测器检测小灯泡时,第一次不亮,后面几次都是亮的,说明被检测的小灯泡是完好的。
14.B
【详解】从题干信息可知,一个四线接头的接线盒,1-2,1-3,2-3是通路,其它都是断路。说明1-2之间、1-3之间、2-3之间都有导线连接;而接头4与1、2、3三个接头之间都没有导线连接。因此,图A、图C中线路连接符合题干信息,图B中接头4与1和2都有导线连接,不符合题干要求,不可能出现图B中线路连接状况。故B选项符合题意。
15.B
【详解】电路检测器是一个简单电路,由电池、小灯泡和若干导线组合而成。使用电路检测器前,两个检测头要先互相接触一下,检验小灯泡是否发光。将物体连接进电路,如果小灯泡亮了,说明该物体是导体。如果小灯泡不亮,说明该物体是绝缘体。注意要重复检测一次,避免偶然因素的影响。
16.A
【详解】A、高压线的电压很高,附近存在高压电弧,在有高压线的地方放风筝是不安全的行为,容易发生触电事故,故A符合题意;
B、在切断电源的情况下修电视是安全的行为,故B不符合题意;
C、手握插头的绝缘体部分拔掉电源插头不会有触电危险,属于安全的用电行为,故C不符合题意。
17.C
【详解】用导线直接把干电池的正负极连接起来,这种现象叫短路。C是用导线直接干电池的正负极连接起来,属于短路。AB可以形成一个完整的回路。
18.A
【详解】容易导电的物体是导体;不容易导电的物体是绝缘体。铜钥匙、湿木头、铁丝容易导电,属于导体;塑料尺、玻璃、橡皮不容易导电,属于绝缘体,所以都属于导体的一组是A。
19.C
【详解】一般情况下,物体按照容不容易导电,分为导体和绝缘体。像钢尺、铁钉这些容易导电的物体叫导体。像木头、塑料、橡皮这些不容易导电的物体叫绝缘体。回形针是导体;橡皮、塑料尺、纸板是绝缘体。
20.A
【详解】电流从电池的一端经导线流出,通过小灯泡,回到电池的另一端,形成一个完整的回路,小灯泡就会亮起来。将某个物体接到检测器中,灯泡发光。由此可以判断,这个物体容易导电属于导体。
21. 导体 绝缘体
【详解】一般情况下,物体按照容不容易导电,分为导体和绝缘体。像钢尺、铁钉这些容易导电的物体叫导体。像木头、塑料、橡皮这些不容易导电的物体叫绝缘体。 导体与绝缘体之间没有绝对的界限; 在条件变化时,导体也成为绝缘体;或绝缘体也成为导体。
22.短路
【详解】使用电池的时候,不允许用导线把电池两极连接起来,这样连接会形成短路。短路时,电线和电池会在一瞬间发热变烫,不仅灯泡不能发光,电池也会很快坏掉,甚至可能爆炸。
23.导线
【详解】一段导线和一节电池能点亮一个小灯泡,那么导线、开关、电池和小灯泡就能组成一个简单的电路。为了让小灯泡发光,他还需要干电池和导线。
24.爱迪生
【详解】爱迪生是人类历史上第一个利用大量生产原则和电气工程研究的实验室来进行从事发明专利而对世界产生重大深远影响的人。他发明的留声机、电影摄影机,并完善电灯对世界有极大影响。他一生的发明共有两千多项,拥有专利一千多项。爱迪生在1879年用电点亮了世界上的第一盏电灯,当时他用碳丝作为白炽灯丝,并点燃了40小时。
25.电路检测器
【详解】电路检测器是专门用来检测电路故障的仪器,若电路出故障了,我们可以用电路检测器来检测哪里出了问题,当检测器的两个接触头接触开关时,发现小灯泡不亮,说明开关有故障。
26.发电厂
【详解】我们将能产生电的装置称为电源。电流是电源提供的,电源分为交流电和直流电。交流电是一种存在周期性变化的电流运动方式,日光灯用的电是发电厂提供的交流电。
27.发电厂
【详解】电通常分为直流电和交流电,交流电是发电厂提供的,直流电通常是电池提供的。家里插座里的电来自发电厂提供的交流电。
28. + -
【详解】在我们使用的电池是直流电源,由正极和负极之分,电池铜帽的一端是正极,用符号“+”表示,另一端为锌壳,称为负极,用符号“-”表示。
29. 正极 负极
【详解】电从电池的一端正极流出来,通过灯泡从灯泡的一个连接点进入,经过灯丝,再从灯泡的另一个连接点流出,回到这个电池的另一端负极,形成一条完整的环路,灯泡就会发光。电路出了故障,电流就会中断,灯泡就不会亮了。
30.灯丝
【详解】一个简单的电路由电源、导线、用电器三部分组成。小灯泡是用电器,由玻璃泡、灯丝、金属架和两个连接点组成的,其中发光部位是灯丝。
31.×
【详解】矿物我们的日常生活紧密联系,我们身边有许多矿物制成的物品,如石墨是一种灰黑色不透明固体,可以用来做铅笔芯,也可以用来做作导电材料、耐火材料等。不能用来做导线。
32.×
【详解】发电厂发出的、通过导线送到各家各户的电是220V交流电,这是足以引发触电事故、致人死亡的电,所以我们不能直接用家里、学校里插座中的电做实验。
33.×
【详解】将很多电器插头插在同一个插座上,这样做容易引发线路故障甚至火灾等严重事故。大功率的空调、取暖器等最好使用专用插座。
34.√
【详解】为了防止触电事故的发生,我们必须懂得并遵守安全用电的原则。不要靠近变压器以及断开或者裸露的电线,当看到断开或裸露的电线时,要马上报告家长、老师或者有关人员。该做法是正确的。
35.×
【详解】金属容易导电,属于导体,但是导体并不仅仅有金属,其他像人体、大地、不纯净的水等都是导体。
36.×
【详解】家用电器大多使用发电厂提供的交流电工作,也有使用电池提供电力的。根据对家用电器用电类型的认识,遥控器、手电筒、收音机等小家电大都使用电池提供的电力工作。题目的说法是错误的。
37.√
【详解】电厂发出的、通过导线送到各家各户的电是220V交流电,这是足以引发触电事故、致人死亡的电。电是从发电厂发出,多次经过变电设备才进入用户家的,所以题干中说法是正确的。
38.√
【详解】电池有不同的规格,一般一节干电池的电压是1.5V。
39.×
【详解】为了防止触电事故的发生,我们必须懂得并遵守安全用电的原则。。我们得小心使用用电器,因为有的用电器会有触电危险,如:冰箱、空调等,有的电器不会有触电危险,如:遥控器、放电池的收音机等。
40.×
【详解】像铜丝那样可以通过电流的物质,叫导体。铜、铝、铁等各种金属、铅芯、人体、大地等都是导体。像电线外包着的塑料那样不能通过电流的物质叫绝缘体。干木头、塑料、玻璃、纸等都是绝缘体。电线外面包着塑料是绝缘体,是为了防止触电。
41.
【详解】一个简单的电路由电源、开关、导线、用电器四部分组成。用电器的作用是利用电流工作。小灯泡是由玻璃泡、灯丝、金属架和两个连接点组成的,其中发光部位是灯丝。
42. 正极 灯丝 43. 44.C 45.多根导线 46.A 47.B 48.B 49.C 50. 220v 危险 绝缘
【分析】我们日常生活中最常见的电源是干电池(直流电)与家用的110V-220V 交流电源。直流电源有正、负两个电极,交流电源能够提供一个稳定电压和频率的电源称交流稳定电源。电流只能在闭合电路内流动,电流不能从一点流到另一点,说明这两点间是断路。电路检测器与两个接触点相连,形成一个串联的电路,当串联电路中有一处断路,则整个电路不再完整,不会产生电流。
42.电池中标有“+”的一端是正极。小灯泡中发光的部位是灯丝。
43.如下图1所示,用导线将电池的正极与小灯泡的一个连接点连接,用另一条导线将电池的负极与小灯泡的另一个连接点连接起来,形成一个闭合电路,电流从电池的正极流出通过小灯泡、导线流回电池的负极,就可以点亮小灯泡。
44.小刚按图2连接电路,发现灯泡2不亮,灯泡1亮,下列猜想中,A是最符合实际的。
A、图2中两个灯泡是并联电路,发现灯泡2不亮,灯泡1亮,说明灯泡1是完好的,故A错误;
B、灯泡1亮,说明电池有电,电池盒的接线柱连接良好,故B错误;
C、根据以上分析可知,电池是有电的,灯泡1亮,说明灯泡2坏了或它的底座接线柱松了,接触不良,故C正确;
45.对于故障我们可以用电路检测器来进行检测。在制作电路检测器时我们要用到的材料有1节电池、1个电池盒、1个小灯泡、1个灯座和多根导线。
46.自制电路检测器除了可以检测我们的简易电路,还可以用来 A。
A、自制电路检测器可以用来检测物体是否导电,故A正确;
B、自制电路检测器不能用来检测干电池是否有电,故B错误;
C、家用插座是220V高压交流电,我们自制电路检测器不能检测家用插座,有触电危险,故C错误。
47.如果用自制的电路检测器对电路进行检测,下列操作规范的是 B。
A、用电路检测器检测底座接线柱,需检测两个接线柱,不能只用来检测一个接线柱,故A错误;
B、电路检测器使用之前先自检是正确的,看一下电路检测器是否能够正常使用,故B正确;
C.、用电路检测器检测小灯泡时需要检测2次或2次以上,不能检测一次,避免偶然性,故C错误;
48.解决故障后小灯泡发光了,小刚想制作一个简易小开关来控制小灯泡的亮灭。他选择的材料的其中一种是小木块,你认为小木块是作为开关中的 B使用的。
A、小木块是绝缘体,不能用作开关中间的接触片,故A错误;
B、小木块是绝缘体,适宜用作开关底部的底座,故B正确;
C、小木块是绝缘体,不能用来制作开关两端接线柱,故C错误;
49.从表中信息可知,利用电路检测器进行检测电路,点亮小灯泡需要一个完整的电路,小灯泡亮了,说明两个接触点之间是通路,如果灯泡不亮,说明电路是断路。图中1和2相连,形成通路,有导线相连;连接1和3两个接触点,形成断路,没有导线相连;连接1和4两个接触点,是通路,说明1和4之间有导线相连;连接2和3两个接触点,形成断路,说明2和3之间没有导线相连;连接2和4两个接触点,是通路,说明2和4之间有导线相连;连接3和4两个接触点,是断路,说明3和4之间没有导线相连;由此可以判断暗盒内的电路连接方式可能有下列四种,如下图所示。 故C正确。
50.家用电压是220v,这样的电压对于我们人体是危险的,所以家里的开关按钮多数是用塑料做的,因为塑料是绝缘体。
51.12 52.B 53.铜片和木块
【分析】电池和灯泡都可以串联和并联。一节干电池的电压是1.5V,两节电池串联起来的电压就是3V,两节电池并联起来电压还是1.5V。
51.根据题意可知,标识牌所用的灯为电压12V的节能灯,可以判断内部供电电压为12伏。
52.在并联电路中有多条路径,用电器之间工作的时候是互不影响的。当外部电源断电时,开关会自动闭合,让小灯泡使用内部供电电池照明,所以自动开关应装在B处。
53.开关是一种控制电流接通与断开的装置,用导体和绝缘体两种材料做成。其中绝缘体用来承载导体部分,导体部分用来接通或者断开电路,如铜片和木块、铜片和塑料片、铝片和橡胶等。
54. 1、2、4、7、9 3、5、6、8、10 绝缘体 导体 没有明显界限
【分析】像铜丝那样容易让电流通过的物体,我们称之为导体;像导线外包着的塑料那样不容易让电流通过的物体,我们称之为绝缘体。导体与绝缘体之间没有绝对的界限;在条件变化时,导体也成为绝缘体;或绝缘体也成为导体。
【详解】(1)像铜丝那样容易让电流通过的物体,我们称之为导体;像导线外包着的塑料那样不容易让电流通过的物体,我们称之为绝缘体。①铁钉②大地④铅笔芯⑦铜丝⑨盐溶液容易让电流通过是导体;③干燥木头⑤橡皮⑥陶瓷⑧玻璃⑩塑料片不容易让电流通过是绝缘体。
(2)在条件变化时,导体也成为绝缘体;或绝缘体也成为导体。小茗同学认为导体与绝缘体之间没有明显的界限,对此他做了一个小实验。以玻璃片为例,先将以小玻璃片接到如图所示的电路检测器中,观察现象发现小灯泡不亮,则说明小玻璃片是绝缘体;然后在小玻璃片的下方用酒精灯加热,一分钟以后发现小灯泡亮了,则说明小玻璃片此时是导体;通过以上两个实验说明导体与绝缘体之间无明显界限。
55. ②③④⑥⑧ ①⑤⑦
【详解】一般情况下,物体按照容不容易导电,分为导体和绝缘体。像钢尺、铁钉这些容易导电的物体叫导体。像木头、塑料、橡皮这些不容易导电的物体叫绝缘体。铅笔芯、钢丝、硬币、 人体、大地都属于导体;陶瓷、纸、木棒都属于绝缘体。
56.(1)连接点
(2)灯丝
(3)
【分析】一个简单的电路由电源、开关、导线、用电器四部分组成。电池的作用是持续供电;导线的作用是连接各个电器元件;开关的作用是连通或切断电源;用电器的作用是利用电流工作。
(1)
小灯泡是用电器,由玻璃泡、灯丝、金属架和两个连接点组成的,小灯泡和导线连接的地方叫作连接点;
(2)
小灯泡是用电器,由玻璃泡、灯丝、金属架和两个连接点组成的,其中发光部位是灯丝。
(3)
小灯泡的金属架在金属壳中被隐藏的部分分别连接着两个连接点。
【真题汇编】专题07 宇宙-2023年小升初科学专项复习(教科版): 这是一份【真题汇编】专题07 宇宙-2023年小升初科学专项复习(教科版),共16页。试卷主要包含了天空,是世界上公认的火箭的发源地等内容,欢迎下载使用。
【真题汇编】专题04 能量-2023年小升初科学专项复习(教科版): 这是一份【真题汇编】专题04 能量-2023年小升初科学专项复习(教科版),共16页。试卷主要包含了 作动能的等内容,欢迎下载使用。
【真题汇编】专题01 微小世界-2023年小升初科学专项复习(教科版): 这是一份【真题汇编】专题01 微小世界-2023年小升初科学专项复习(教科版),共17页。试卷主要包含了细胞组成,引起的等内容,欢迎下载使用。

