考点06:句段作用判断(讲解)——2023年小升初部编版语文记叙文阅读专项冲刺(教师版+学生版)
展开考点06:句段作用判断
理解文中重要句段的作用,是现代文阅读的一个能力点,也是一个常考点。筛选文中的信息,概括内容要点和中心意思,分析概括作者在文中的观点态度,鉴赏作品的形象、语言、表达技巧,评价文章的思想内容,甚至分析文章的结构,把握文章的思路。全都离不开对文中重要句段的把握。
1、 某句(段)在文中有什么作用?
2、 画线句子在结构上的作用
3、 文章开头为什么要写XXX?
4、 文章结尾这样写有什么好处?
年份 | 地区 | 题目 | 能力要求 | 题干 |
2021年 | 四川成都· | 《孩子,我为什么打你》 | 文章的分析综合能力 | 文章结尾有什么作用? |
2021年 | 河北·保定 | 《大地的翅膀》 | 文章的分析综合能力 | 第⑤段第一句话有什么作用?有什么深刻意涵? |
2021年 | 湖南·长沙 | 《上将和下士》 | 文章的分析综合能力 | 文章第二自然段在结构上起什么作用? |
2021年 | 河南·开封 | 《学会转身》 | 文章的分析综合能力 | 划线的句子在文中有什么作用? |
2020年 | 江苏·盐城 | 《大爱,如静水深流》 | 文章的分析综合能力 | 结尾画线的句子在文中的作用是什么?请你联系生活实际写出你对这句话的理解。 |
2020年 | 全国 | 《最稳暖的墙》 | 文章的分析综合能力 | 第5段划线句子在文中起什么作用? |
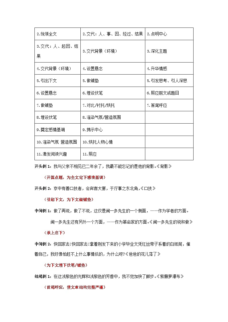
一、段落作用
(一)开头段 | (二)中间段 | (三)结尾段 |
1.开篇点题 | 1.承上启下(过渡) | 1.总结全文 |
2.统领全文 | 2.交代:人、事、因、经过、结果 | 2.点明中心 |
3.交代:人、起因、结果 | 3.交代背景(环境) | 3.深化主题 |
4.交代背景(环境) | 4.设置悬念 | 4.升华情感 |
5.引出下文 | 5.做铺垫 | 5.引发思考、引人深思 |
6.设置悬念 | 6.埋设伏笔 | 6.照应前文或题目 |
7.做铺垫 | 7.对比/衬托/烘托 | 7.首尾呼应 |
8.埋设伏笔 | 8.渲染气氛/营造氛围 |
|
9.奠定感情基调 | 9.揭示中心 |
|
10.渲染气氛 营造氛围 | 10.烘托人物心情 |
|
11.激发阅读兴趣 | 11.照应 |
|
开头例1:我与父亲不相见已二年余了,我最不能忘记的是他的背影。《背影》
(开篇点题,为全文定下感情基调)
开头例2:京中有善口技者,会宾客大宴,于厅事之东北角,《口技》
(引起下文,为下文做铺垫)
中间例1:做了再说,做了不说,这仅是闻一多先生的一个侧面,——作为学者的方面。
闻一多先生还有另外一个方面,——作为革命家的方面。《闻一多先生的说和做》
(承上启下)
中间例2:快回家去!快回家去!拿着刚发下来的小学毕业文凭红丝带子系着的白纸筒,催着自己,我好像怕赶不上什么事情似的,为什么呀?《爸爸的花儿落了》
(为下文埋下伏笔/铺垫)
结尾例1:在这浅紫色的光辉和浅紫色的芳香中,我不觉加快了脚步。《紫藤萝瀑布》
(首尾呼应,使文章结构完整严谨)
结尾例2:我的母亲只是一个平凡的母亲,但是我觉得她的可爱的性格,她的努力的精神,她的能干的才具,都埋没在封建社会的一个家族里,都葬送在没有意义的事物上,否则她一定可以成为社会上一个更有贡献的分子。《我的母亲》
(总结全文,点明中心)
二、答题技巧:
内容(表现什么内容,抒发什么感情)+结构(包括表现手法)
(一)从内容角度答题时:
①写这句话(段落、情节、内容)都写了些什么;
②体现了什么人物的什么情感;
③需要再扣住本文的中心去点明它与中心的关系。
(二)从结构角度答题时:
①总领全文;
②承上启下(过渡)的作用;
③引出了下文;
④推动故事情节的发展;
⑤为下文埋下伏笔或做铺垫;
⑥与上下文相呼(照)应;
⑦总结上文;
⑧篇末点题等角度考虑。
例文鉴赏1:(2020·江苏盐城·小升初真题)
大爱,如静水深流
①13岁那年,父母工作的煤矿忽然倒闭,我便被送回老家。自此,我从一个万事依赖父母的娇贵公主一落成为一个伶仃且寡言的“苦孩”,我的世界仿佛一下失去了所有色彩与光亮。
②父亲临别时再三叮嘱,爷爷奶奶年事已高,要我多帮着做些力所能及的事。起初,我极不情愿往田里走,生怕泥土弄脏了新球鞋,绿草汁染花了白衬衣。但是,看到爷爷奶奶在烈日下躬身劳作的背影,我再无任何理由躲懒,只好硬着头皮去帮忙。
③暑假将近时,正是玉米的收成时节。那段时间,我与二老几乎每天日出而作,在烈日下掰玉米棒,一晒就是大半天。终于,收完了所有玉米,我也黑得活像只泥鳅。一向爱美的我,怎么受得了这般打击,再不敢在镜前顾影自怜,心情亦随之沉入谷底。于是,接下来的剥玉米、晒玉米、捆玉米棒的活计,我便显得很消极,望向爷爷奶奶的目光,更多了些“仇恨”的意味。
④一个黄昏,我心虚地躲在房间里佯装看书,眼睛和心却一直在窗外的院子里逗留。目光所及的角落里,夕阳把爷爷正佝偻着捆玉米棒的瘦弱背影拉得很长。他就那么默默地捆着,第一次,我忽然感觉到他其实是个孤独的老人,而我,却是那么虚伪。心中忽地一动,我迅速放下书,拔腿跑到爷爷身旁,无声地帮起忙来。
⑤良久,爷爷微微抬头,说:“丫头,你是不是很讨厌爷爷?”我一下子愣住,随后惊惶失措。本以为那些所谓的“仇恨”目光只是我表达愤懑的小动作,不会轻易被发觉,谁知这一切,早已让静默不语的爷爷看了个通透。我无所适从地说:“爷爷,不是的,我……我不讨厌你啊,我……”我一下陷入了沉默,不知如何打破这僵境。
⑥爷爷却微笑着说:“丫头,其实我们让你做活计是为你好,你终归要离开大人,过独立的生活,什么都不会做,怎么能行?学习之外,你也要好好地把握生活才是。”一席子易的话,却让我泪湿衣襟,之前所有的怨怼,此刻皆消散不见。//
⑦光阴荏苒,我果真成了离巢的鸟,旧时与二老在田间劳作的时光,反倒成了醇美的回忆,夹杂着谷麦的清香。多年后,每每忆起年少时光,爷爷的那番话总会在我耳边响起,一切恍如昨日。
⑧是那些劳作让我真正体会到了生活的不易,也让我从苦难中看到希望,变得坚强。而我亲爱的爷爷,用他的隐忍与沉默,为我上了人生中重要的一课。多年后,当我泪眼迷离地想念早已逝去的爷爷时,方觉——大爱,如静水深流。//
问题:结尾画线的句子在文中的作用是什么?请你联系生活实际写出你对这句话的理解。
______________________________________________________________________________________________________________________________________________________________
解题思路:
内容 | 文章主要通过写“我”暑假帮爷爷奶奶剥玉米,原本对二老会有些“敌意”,但是通过和爷爷的对话,表现了爷爷对“我”的爱其实在生活中无处不在,如暖流无声无息,流淌进人的心田,所以起到了点明中心的作用。 |
结构 | 这句话出现在结尾处,文章的结尾通常是用来总结或抒情的,都会与文章形成照应,也会点出文章主旨。“大爱,如静水深流”照应文章标题 |
答案 | 最后一句话起到了点题、点明中心的作用。意思是爱如静水,悄无声息,却同暖流般流淌至人的心田,就像老师对学生的爱,每天都像溪水一样无声无息地流淌在我们身边,仔细回忆在学校的点点滴滴老师都是在用自己的方式灌溉对我们的爱和照顾。 |
例文鉴赏2:(2021·河北保定·小升初真题)
大地的翅膀
①前些年,法国人拍摄过一部大型纪录片,片名叫做“伟大的飞行讲述的是各种鸟儿生活的状态,其中尤以斑头雁占的篇幅最多。
②每年初夏的时候,斑头雁就排着整齐的“人”字形队列,一大群接着一大群,从美洲大陆、欧洲大陆、澳洲大陆、非洲大陆以及亚洲大陆,陆陆续续向北极圈飞去,到那里去躲避漫长而炎热的夏季,并在那里孵育后代。待到秋天来临的时候,它们又陆陆续续从北极圈向各自最初出发的地方往回飞。就这样,它们年复一年,一代接一代,从不间断,在大地的上空往返,在岁月的流转间来去。它们把自己的一生都交给了天空,交给了那些云彩,那些霓虹、雾霭、风雨、雷电和橙色的黄昏、血色的黎明。
③它们这样来来去去,只为舒适地生存,悠然地繁衍。但是,为了这一点,它们付出的代价实在是太大,在它们来来往往的飞行中,就单程距离而言,最近的也有三千多公里,最远的有七八千公里之遥。它们往往要飞行上一两个月,甚至是更长的时间。更多的时候,它们是在海洋的上空穿行。海洋上的飞行,为它们增添了许多艰难和困苦,比如找不到停歇的地方,没有可以充饥的食物,尤其是遭遇到风暴,那简直就是一场生与死的较量。在与风暴和海洋的较量中,一些年迈的、体弱的、伤残的、不胜饥饿与疲惫的,就纷纷掉了下去,葬身于恶浪翻卷的海洋深处。那些战胜了风暴的,在到达陆地后,已经累得奄奄一息,巴掌大的一块地方,居然密密麻麻地停满了斑头雁。在这块巴掌大的陆地上,它们所做的第一件事就是休息,就是美美地睡上一觉,把生与死的噩梦,把艰难与险阻的折磨,把雷电与风雨带来的创痛,把长途飞翔的劳累全都退还给海洋。在这巴掌大的客居之地,它们紧紧地依偎在一起,趴在地上,闭上眼睛,把头插在翅膀里,进入一个甜美的梦乡。但是,它们在次日的黎明时分醒来后,发现有不少同伴已经死去,死在到达陆地之后,死在了一个温馨而久违了的梦里,永远不能再度飞翔。看见同伴死了,斑头雁们十分悲伤,一只只站了起来,昂着头,竭尽全力伸长脖子,使足劲地拍打着翅膀,冲着血色的天空,“嘎嘎嘎”在叫不止。这情景,十分悲壮也十分凄凉。它们当然不像人类那样懂得埋葬,它们能仰天大肆狂叫,只能竭力伸长脖子,只能猛烈地拍打着翅膀,它们只能用这样的方式来慰籍同伴们那消散的野魂。之后,它们便开始大量觅食,补充体能,做继续飞行的准备。
④那些死去的斑头雁,静静地躺在阴冷的夕阳里,身上的羽毛,被寒风吹起,一飘一飘的,一颤一颤的,而风的声音是那样轻微、低迷而又空寂,似在哀述,似在招魂,又似在哭泣。此情此景,尤为凄凉,叫人一看就禁不住泪光迷离,整个心灵有一种再也找不到归路的凄然与苍茫……
⑤为了追寻良好的生存环境,这些斑头雁就这样年复一年地耗损着族群,又壮大着族群。每一次的出发与回归,它们应该知道路途的险恶,应该明白死亡的威胁,但是,它们似乎没把这些放在心上,一心向往的是更好的生存条件和环境。为了这一点,仅仅为了这一点,它们宁可用生命做赌注,用性命做抵押,用伤痛做支付,用死亡做填补。闯过去了,就胜利一次:没闯过去,也不要紧,精神还在,意志还在,希望与梦想还在,而且在一代又一代间传承。
⑥因此,若干年了,斑头雁,从来就没有因艰难困苦和死亡的威胁而屈服,总是用翅膀鼓起生命的渴望与激情,来往于这一大片天地之间。
问题:第⑤段第一句话有什么作用?有什么深刻意涵?
______________________________________________________________________________________________________________________________________________________________
解题思路:
内容 | 承接上文,总结了斑头雁年复一年的目的,寻找良好的生活环境,壮大自己的族群。 |
结构 | 在中间段的句子,结构上是过渡作用,衔接下文,体现了斑头雁为了希望和梦想不怕牺牲,勇于拼搏的精神。 |
答案 | 承接上文,总结了上文斑头雁年复一年付出的代价的目的。斑头雁在大地的上空长途飞行,在岁月的流转中来去,是为了寻找良好的生存环境,是为了孵育后代,在长途飞行中虽然它们付出了惨重的代价,但这是整个族群生存壮大的必然条件。正是在族群的耗损中它们的族群一年年壮大起来。 |
例文鉴赏3:(2019·全国·小升初模拟)
村路怎能不弯呢?
村路怎能不弯呢?
好的地方,都让人家、河流、田地占住了,留给路的,实在太少了。
路从不计较这些,很知足,知足常乐。天天捡着这些人脚迹、牛脚迹、狗脚迹吃着,小日子过得滋润着。尤其是在冬天,有人穿着布鞋,刚刚从家里烤火出来,留下一行人脚迹,还是暖乎乎的。夏天的牛脚迹又肥又大,闻一闻,还带着青草的味儿,还带着蘑菇的味儿。狗脚迹一长串,小小的,就像我家屋檐下,挂着的一长串板栗,不着急吃,待其风干,又是另外一种风味了。偶尔,还会有一两只野猪、狗獾之类的,偷偷地下山来,留下一朵朵野梅花样的脚迹,更是难得一尝的野味了。这村路,还真不羡慕那些大马路呢,窄一点有什么关系呢?弯一点有什么关系呢?
其实,路何尝又不想宽一点、直一点?
路从我家里延伸出来,走不到十几米,迎面就是二哥家的一堵墙壁。你总不能叫路穿过那堵墙而去,于是,路只得拐一个弯了。路又走了五六十米,翠花曾婆家的房子,正横在路当中。路有什么办法?只好又拐了一个弯,从翠花曾婆家门前过去,翠花曾婆人真好,碰上一棵树,也能说上半天话。不管张三、李四,还是王二麻子,从她家门前经过,只要她在家,看见了,都要邀请人家进屋坐坐,喝一碗茶。那些远道而来的卖货的、贩树的,经常在她家歇脚。你们这些人啊,都是沾了路的光了!路这个弯也拐得值了!路再往前走,又碰上了春伢家的猪圈。照理说,这又脏又臭的猪圈,应该让一让路吧。路不想说这些,更不想去和猪圈争,弯就弯点吧。
路七拐八弯,总算出了村子。村外就是田垄,一块块田,未免也太霸道了一点,总想多占些地盘,你用手推我一下,我用屁股挤你一下。本来应该是一条直路,硬是让它们挤弯了,挤窄了。我想,路一定也被挤痛了,不过它不会说而已。我说你们这些田呀,不要再挤了,让路从这里经过吧。没有这条路,牛怎么来耕田?稻子成熟了,人怎么来收割?路弯过了田地,遇到了河流,没有桥,在河里放几个跳石,人踩着跳石过去,这是秋冬。倘若到了梅雨天,过不了几天,发一场洪水,淹没了那几个跳石,路还得去弯,从上游的一座石桥上穿过去。又遇到了人家的菜园,你也总不能叫路穿过人家的菜园而去,把人家好端端的菜园,弄成路这边一半,路那边一半,再弯一弯吧。前面,路又遇到了谁家的祖坟?更不能去打搅祖老人家的睡眠呀。路悄悄地,弯了个大弯,多少个弯都弯了,不在乎这一个弯。
“山重水复疑无路,柳暗花明又一村。”路到山前,似乎没有地方可去了,真有些让人怀疑,是不是走错了。路和你开玩笑呢,走过去,拐一个弯,嗬,在山冲里,又是一个大村子,屋檐连着屋檐,炊烟缠着炊烟,一条小河绕屋流过,河畔有三两垂柳,五六月季,十七八鹅。
问题:第一段划线句在全文中起什么作用?
____________________________________________________________________________________________________________________________________________________________
解题思路:
内容 | 村路是全文的线索贯穿全文,文中的村路具有知足与宽容的美德,表达了作者对村路的赞美。弯曲的村路体现了农村的自然的生态环境,表达了作者希望人与自然和谐共处的愿望。 |
结构 | 开篇画线句以一个问句开篇,引起了读者的思考——为什么村路一定是弯的呢?也引发了读者的阅读兴趣。其次文章开门见山,直接点题,总领全文。 |
答案 | 开门见山点题、贯穿全文的线索、总领全文、引起读者的思考和阅读兴趣 |
考点06:句段作用判断(课件)2024年小升初语文记叙文阅读冲刺(部编版): 这是一份考点06:句段作用判断(课件)2024年小升初语文记叙文阅读冲刺(部编版),共49页。PPT课件主要包含了历年考题,技巧点拨,承上启下,解题思路,实战演练,答案总结全文等内容,欢迎下载使用。
考点10:文章记叙顺序判断(讲解)——2023年小升初部编版语文记叙文阅读专项冲刺(教师版+学生版): 这是一份考点10:文章记叙顺序判断(讲解)——2023年小升初部编版语文记叙文阅读专项冲刺(教师版+学生版),文件包含考点10文章记叙顺序判断讲解教师版docx、考点10文章记叙顺序判断讲解学生版docx等2份课件配套教学资源,其中PPT共0页, 欢迎下载使用。
考点09:环境描写作用判断(讲解)——2023年小升初部编版语文记叙文阅读专项冲刺(教师版+学生版): 这是一份考点09:环境描写作用判断(讲解)——2023年小升初部编版语文记叙文阅读专项冲刺(教师版+学生版),文件包含考点09环境描写作用判断讲解教师版docx、考点09环境描写作用判断讲解学生版docx等2份课件配套教学资源,其中PPT共0页, 欢迎下载使用。

