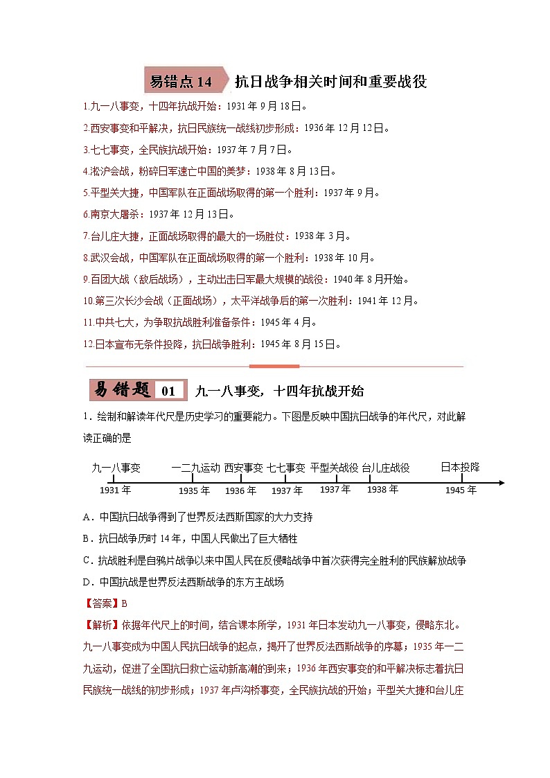
中考历史一轮复习易错点梳理及巩固练习易错点14 抗日战争相关时间和主要战役 (含答案)
展开中考历史一轮复习知识点梳理易错点练习14 抗日战争相关时间和主要战役(含解析): 这是一份中考历史一轮复习知识点梳理易错点练习14 抗日战争相关时间和主要战役(含解析),共31页。试卷主要包含了九一八事变,十四年抗战开始,七七事变,全民族抗战开始,南京大屠杀等内容,欢迎下载使用。
中考历史一轮复习易错点梳理及巩固练习易错点28 世界重要的国际组织 (含答案): 这是一份中考历史一轮复习易错点梳理及巩固练习易错点28 世界重要的国际组织 (含答案),共22页。试卷主要包含了联合国,北约等内容,欢迎下载使用。
中考历史一轮复习易错点梳理及巩固练习易错点20 中国近现代的制度创新 (含答案): 这是一份中考历史一轮复习易错点梳理及巩固练习易错点20 中国近现代的制度创新 (含答案),共17页。试卷主要包含了民主共和制,人民代表大会制度,民族区域自治制度,家庭联产承包责任制,社会主义市场经济体制,“一国两制”构想等内容,欢迎下载使用。

