还剩28页未读,
继续阅读
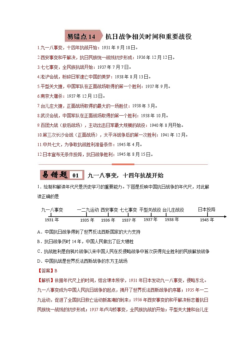
初中历史中考复习 易错点14 抗日战争相关时间和主要战役-备战2023年中考历史一轮复习易错题
展开
这是一份初中历史中考复习 易错点14 抗日战争相关时间和主要战役-备战2023年中考历史一轮复习易错题,共31页。试卷主要包含了九一八事变,十四年抗战开始,七七事变,全民族抗战开始,南京大屠杀等内容,欢迎下载使用。
相关试卷
中考历史考试易错题专项特训 易错点12 抗日战争时期的主要史实与时间(原卷版+解析):
这是一份中考历史考试易错题专项特训 易错点12 抗日战争时期的主要史实与时间(原卷版+解析),共26页。
中考历史一轮复习知识点梳理易错点练习14 抗日战争相关时间和主要战役(含解析):
这是一份中考历史一轮复习知识点梳理易错点练习14 抗日战争相关时间和主要战役(含解析),共31页。试卷主要包含了九一八事变,十四年抗战开始,七七事变,全民族抗战开始,南京大屠杀等内容,欢迎下载使用。
中考历史一轮复习易错点梳理及巩固练习易错点14 抗日战争相关时间和主要战役 (含答案):
这是一份中考历史一轮复习易错点梳理及巩固练习易错点14 抗日战争相关时间和主要战役 (含答案),共31页。试卷主要包含了九一八事变,十四年抗战开始,七七事变,全民族抗战开始,南京大屠杀等内容,欢迎下载使用。

