湖南省张家界市2020年中考生物试题(教师版)
展开湖南省张家界市2020年普通初中学业水平考试试卷
生物学
一、单项选择题
1.“烟雨湿阑干,杏花惊蛰寒",惊蛰节气前后气温转暖,雨水增多,杏花开放,惊雷惊醒了蛰伏于泥土中冬眠昆虫。这说明( )
A. 环境影响生物 B. 环境适应生物 C. 生物影响环境 D. 生物适应环境
【答案】A
【解析】
【分析】
环境中影响生物生活的各种因素分为非生物因素和生物因素。非生物因素包括:光、温度、水、空气、土壤等。生物因素是环境中影响某种生物个体生活的其他所有生物,包括同种和不同种的生物个体。
【详解】某些动物入冬藏伏土中,不饮不食,称为“蛰”; 天气转暖,渐有春雷,惊醒蛰伏的动物,称为“惊”。“烟雨湿阑干,杏花惊蛰寒”,惊蛰节气前后气温转暖,雨水增多,杏花开放,惊雷惊醒了蛰伏于泥土中冬眠的昆虫。这是生物对温度等外界刺激做出的反应,体现了环境对生物的影响。故选A。
【点睛】解答此类题目的关键是运用所学知识对某些自然现象做出科学的解释。
2.在使用显微镜的过程中,假若你所用的只有以下四个镜头,若想在视野中观察到的细胞数目最多,你认为应选用的镜头组合是( )
A. ①④ B. ①③ C. ②④ D. ②③
【答案】D
【解析】
【分析】
观图可知:①②一端无螺纹为目镜,③④有螺纹为物镜。显微镜的放大倍数=物镜倍数×目镜倍数。物镜倍数越小,镜头越短;目镜倍数越小,镜头越长;据此解答。
【详解】显微镜的放大倍数越小,看到的细胞数目越多,因此使视野中观察到的细胞数目较多,应选用放大倍数小的目镜和物镜,①、②一端无螺纹为目镜,目镜倍数越小,镜头越长;③、④有螺纹为物镜,物镜倍数越小,镜头越短,所以要在视野中观察到的细胞数目最多,应选用的镜头组合分别是长的目镜②和短的物镜③的组合。
故选D。
【点睛】此题考查了显微镜的成像特点。物镜倍数越高,镜头越长;目镜倍数越高,镜头越短。
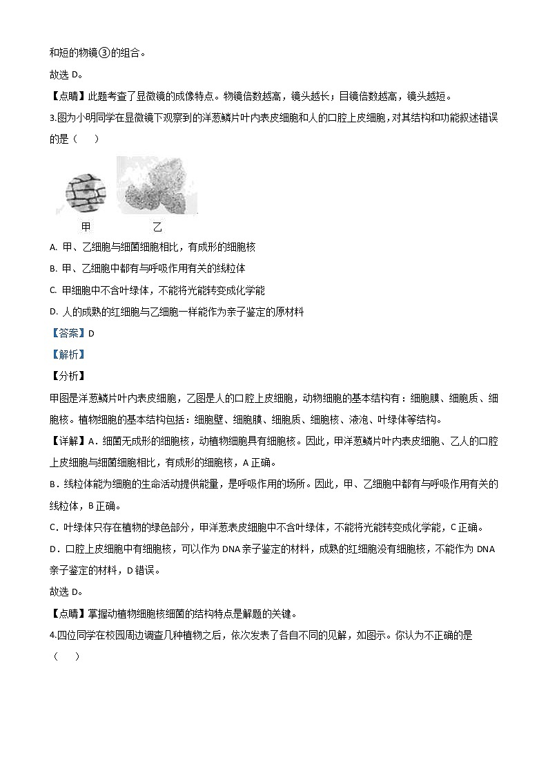
3.图为小明同学在显微镜下观察到的洋葱鳞片叶内表皮细胞和人的口腔上皮细胞,对其结构和功能叙述错误的是( )
A. 甲、乙细胞与细菌细胞相比,有成形的细胞核
B. 甲、乙细胞中都有与呼吸作用有关的线粒体
C. 甲细胞中不含叶绿体,不能将光能转变成化学能
D. 人的成熟的红细胞与乙细胞一样能作为亲子鉴定的原材料
【答案】D
【解析】
【分析】
甲图是洋葱鳞片叶内表皮细胞,乙图是人的口腔上皮细胞,动物细胞的基本结构有:细胞膜、细胞质、细胞核。植物细胞的基本结构包括:细胞壁、细胞膜、细胞质、细胞核、液泡、叶绿体等结构。
【详解】A.细菌无成形的细胞核,动植物细胞具有细胞核。因此,甲洋葱鳞片叶内表皮细胞、乙人的口腔上皮细胞与细菌细胞相比,有成形的细胞核,A正确。
B.线粒体能为细胞的生命活动提供能量,是呼吸作用的场所。因此,甲、乙细胞中都有与呼吸作用有关的线粒体,B正确。
C.叶绿体只存在植物的绿色部分,甲洋葱表皮细胞中不含叶绿体,不能将光能转变成化学能,C正确。
D.口腔上皮细胞中有细胞核,可以作为DNA亲子鉴定的材料,成熟的红细胞没有细胞核,不能作为DNA亲子鉴定的材料,D错误。
故选D。
【点睛】掌握动植物细胞核细菌的结构特点是解题的关键。
4.四位同学在校园周边调查几种植物之后,依次发表了各自不同的见解,如图示。你认为不正确的是( )
A. B.
C. D.
【答案】C
【解析】
【分析】
此题考查的是各类植物的主要特征,据此答题。葫芦藓属于苔藓植物,银杏属于裸子植物,蕨类植物用孢子繁殖。
【详解】A.葫芦藓属于苔藓植物,苔藓植物的生殖离不开水,生活在阴湿的环境中,没有真正的根,虽然有了茎和叶,但茎、叶内无输导组织,不能为植株输送大量的营养物质供其利用,所以苔藓植物比较矮小,A正确。
B.蕨类植物用孢子繁殖,孢子生长在孢子囊中,B正确。
C.根、茎、叶与营养物质有关,属于营养器官,花、果实、种子属于生殖器官。莲子是种子,属于生殖器官,C错误。
D.银杏属于裸子植物,用种子繁殖,种子裸露,没有果皮包被,D正确。
故选C。
【点睛】掌握每类植物的主要特征,仔细分析题意一般能作出正确的选择。
5.某岛的驻军官兵采用无土栽培的技术生产蔬菜、水果,基本做到自给自足。下图为菜豆种子和运用此技术培育的菜豆幼苗的结构示意图,下列说法错误的是( )
A. ⑤为胚,是新生植物体的幼体,由受精卵发育而来
B. ②为胚芽,发育成⑦,它在发有过程中所需的营养主要来自④
C. ①为胚轴,发育成⑧,它在发育过程中所需的营养主要来自⑤
D. 无土栽培的营养液中含量最多的无机盐是含氮、含磷和含钾的无机盐
【答案】C
【解析】
【分析】
观图可知:①胚轴、②胚芽、③胚根、④子叶、⑤胚、⑥种皮、⑦茎和叶、⑧根,解答即可。
【详解】A.⑤为胚,包括胚芽、胚轴、胚根和子叶,胚是新生植物体的幼体,是种子的主要部分,由受精卵发育而来,A正确。
B.②为胚芽,发育成⑦茎和叶,菜豆属于双子有植物,营养物质储存在子叶中,所以它在发育过程中所需的营养主要来自④子叶,B正确。
C.③为胚根,发育成⑧根,它在发育过程中所需的营养主要来自④子叶,C错误。
D.植物的生长需要多种无机盐,无机盐必须溶解在水中植物才能吸收利用。植物需要量最大的无机盐是含氮、含磷、含钾的无机盐。无土栽培的营养液中含量最多的无机盐是含氮、含磷和含钾的无机盐,D正确。
【点睛】掌握菜豆种子的结构特点及发育是解题的关键。
6.图是蚕豆叶下表皮气孔张开和闭合的电镜扫描照片,下列有关叙述错误的是( )
A. 气孔是气体交换的“门户”,水分以气体形式也可以通过气孔散失
B. 夜幕降临时,叶片大多数气孔呈①状态,蒸腾作用随之减弱
C. 当太阳升起时,叶片气孔可由状态②转状态①
D. 气孔由状态①转为状态②,可能影响无机盐运输
【答案】B
【解析】
【分析】
气孔是由两两相对而生的保卫细胞围成的空腔,它的奇妙之处就是能够自动的开闭。图中①气孔张开,②气孔闭合。
【详解】A.植物的叶片上有许多气孔,气孔主要分布在叶片的下表皮。当气孔张开时,蒸腾作用是叶片内的水分吸收热量变成水蒸气,经气孔扩散到外界空气中去。因此,气孔是植物体蒸腾失水的“门户”,也是植物体与外界进行气体交换的“窗口”,A正确。
B.夜幕降临时,光照减弱,叶片大多数气孔呈②状态,蒸腾作用随之减弱,B错误。
C.每当太阳升起的时候,气孔就慢慢张开了,由状态②转为状态①,空气也就涌进气孔,为叶片制造有机物提供二氧化碳;当然,水分也就会通过气孔而散失,C正确。
D.气孔由状态①转为状态②,蒸腾作用随之减弱,可能影响无机盐的运输,D正确。
故选B。
【点睛】气孔的功能是考查的重点,多以选择题的形式出现,难度一般。
7.下图是玉米植株置于一定条件下,测定其叶肉细胞内二氧化碳(用CO2表示)利用情况的示意图(①、②表示细胞内两种能量转换器)。下列说法错误的是( )
A. 图中①表示细胞结构中的线粒体,②表示细胞结构中的叶绿体
B. 甲图表示细胞只进行呼吸作用,丙图表示细胞只进行光合作用
C. 乙图表示细胞的呼吸作用强度大于光合作用强度
D. 丁图表示细胞的呼吸作用强度小于光合作用强度
【答案】B
【解析】
【分析】
(1)绿色植物的光合作用是在叶绿体里利用光能把二氧化碳和水合成有机物,释放氧气,同时把光能转变成化学能储存在合成的有机物中的过程。
(2)呼吸作用的公式:有机物+氧→二氧化碳+水+能量,呼吸作用则吸收空气中的氧将体内的有机物分解成二氧化碳和水,并使释放出能量。若此图①表示线粒体,②表示叶绿体,据此答题。
【详解】A.图中①表示细胞结构中的线粒体,②表示细胞结构中的叶绿体,A正确。
B.甲图表示细胞只进行呼吸作用,丙图细胞既能进行光合作用,也能进行呼吸作用,表示细胞呼吸作用产生的二氧化碳被光合作用吸收,B错误。
C.乙图表示细胞的呼吸作用强度大于光合作用强度,部分二氧化碳释放到大气中,C正确。
D.丁图表示细胞的呼吸作用强度小于光合作用强度,叶绿体不但吸收呼吸作用释放的二氧化碳,还从大气中吸收部分二氧化碳,D正确。
【点睛】在识图时要注意区别叶绿体与线粒体。
8.某同学做探究“馒头在口腔中的变化”实验时,设计的实验方案如下表。请分析并判断下列说法错误的是( )
试管1
试管2
试管3
试管4
试管5
馒头碎屑或块
适量碎屑
适量碎屑
适量馒头块
适量碎屑
适量碎屑
唾液有无
2mL唾液
2mL清水
2mL唾液
A
2mL唾液
是否搅拌
搅拌
搅拌
不搅拌
搅拌
搅拌
温度
37℃
0℃
100℃
加入碘液
2滴
A. 如果1号和2号试管进行对照,实验的变量是唾液
B. 要探究牙齿的咀嚼、舌的搅拌对馒头的消化作用,应选用1号和3号试管进行实验
C. 根据唾液淀粉酶的作用推测,滴加碘液后,不变蓝色的是1号试管
D. 如果4号试管中A处补全2mL唾液后,能和2号试管形成一组对照实验
【答案】D
【解析】
【分析】
该实验设置了四组对照实验:1与2、1与3,变量分别是唾液、牙齿的咀嚼和舌的搅拌;1与4或5,变量都是温度。
【详解】AC.1与2若组成一组对照实验,其变量为是否有唾液;1试管中有2mL唾液,2试管中要加入2mL清水。实验结果是1号试管中溶液颜色不变蓝色,2号试管中溶液颜色变蓝色。证明唾液淀粉酶对淀粉有消化作用,AC正确。
B.要探究牙齿的咀嚼、舌的搅拌对馒头的消化作用,就要以牙齿的咀嚼、舌的搅拌为变量设置对照实验,实验中,把馒头切成碎屑是模拟牙齿的咀嚼,搅拌是模拟舌的搅拌;因此,以1、3号试管形成对照实验,除对馒头块不做处理外,加入唾液后不进行搅拌,这样3号试管内的淀粉没有完全分解,因此观察到3号试管的实验现象是变蓝,1号试管不变蓝色,B正确。
D.如果4号试管中A处补全2mL唾液后,不能和2号试管形成一组对照实验,因为有两个变量唾液和温度,D错误。
故选D。
【点睛】解答此题的关键是熟练掌握探究发生在口腔内的化学消化的实验。
9.疫情防控的关键期,全力救治新冠肺炎确诊患者是重中之重,一些危重症患者急需人工膜肺(ECMO)进行救治。其原理如图所示,下列分析错误的是( )
A. 电动泵的功能相当于心脏
B. 氧合器中的膜相当于肺泡壁和毛细血管壁
C. 氧合器内发生的过程相当于外界环境与肺泡间的气体交换
D. 体外人工膜肺氧合设备使用过程中需要输入营养补充液
【答案】C
【解析】
【分析】
由图可知,人工膜肺(ECMO)的电动泵的功能相当于心脏,氧合器功能相当于肺。
【详解】A.电动泵是推动血液的动力器官,其功能相当于心脏,A正确。
B.图中的氧合器可以和血液进行气体交换,因此氧合器功能相当于肺;肺泡壁和毛细血管壁仅由一层上皮细胞构成,利于进行气体交换,所以氧合器中的膜相当于肺泡壁和毛细血管壁,B正确。
C. 由题图可知,氧合器功能相当于肺,可以和血液进行气体交换,所以氧合器内发生过程相当于肺泡与血液间的气体交换。
D.由题图可知,体外人工膜肺氧合设备使用过程中需要输入营养补充液,D正确。
【点睛】掌握肺泡与血液的气体交换过程。
10.若把一个成年人的小肠绒毛都展开,它的面积接近半个篮球场大小。如图是一段小肠、皱襞及小肠绒毛结构示意图,以下说法错误的是( )
A. 小肠的蠕动能促进食物的消化,帮助营养物质的吸收
B. 小肠内的消化液中,都含有消化酶
C. 小肠绒毛壁和绒毛内的毛细血管壁都很薄,由一层细胞构成
D. 小肠内表面有皱襞,它的表面又有很多小肠绒毛,大大增加了消化和吸收的表面积
【答案】B
【解析】
【分析】
小肠是消化食物和吸收营养物质的主要场所,这是与小肠的结构特点相适应的:小肠长约5~6m,小肠内具有肠液、胰液和胆汁等多种消化液;肠液、胰液中含有消化糖类、脂肪和蛋白质的酶,胆汁能促进脂肪的消化;小肠内壁有环形皱襞,皱襞上有小肠绒毛,增大了消化和吸收的面积;小肠绒毛内有毛细血管和毛细淋巴管,都是由一层上皮细胞构成的,有利于营养物质被吸收进入小肠内壁的毛细血管和毛细淋巴管中,是消化食物和吸收营养物质的主要场所。
【详解】A.小肠的蠕动有利于消化液和食物的充分混合,能促进消化,帮助营养物质的吸收,A正确。
B.小肠内的消化液中的胆汁,里面不含消化酶,B错误。
C.小肠绒毛壁和绒毛内的毛细血管壁都很薄,由一层细胞构成,有利于营养物质的吸收,C正确。
D.小肠内壁有环形皱襞,皱襞上有小肠绒毛,增大了消化和吸收的面积,D正确。
【点睛】理解掌握小肠作为消化和吸收的主要器官的特点是解题的关键。
11.下面四副图是人类心脏的前视图,哪个图中的箭头正确指示了血液流经心脏的路径以及通向心脏和从心脏流出的血管( )
A. B.
C. D.
【答案】A
【解析】
【分析】
心脏的结构:
【详解】A.心脏有四个腔:左心房、右心房、左心室、右心室。左心房和左心室、右心房和右心室之间有瓣膜,称为房室瓣,朝向心室开,保证了血液只能从心房流向心室;在左心室和主动脉、右心室和肺动脉之间有动脉瓣,朝动脉开,保证了血液只能从心室流向动脉,防止血液倒流,A正确。
B.图中主动脉中的血液倒流,B错误。
C.图中右心室中的血液流向右心房,C错误。
D.图中右心房中的血液流向上腔静脉,D错误。
【点睛】掌握心脏的结构,理解结构与功能相适应的特点,分清心脏的四个腔室,心脏瓣膜的作用是保证血液的单向流动是重要的知识点,应特别理解和记忆。
12.慢性肾脏病(CKD)是全球性公共卫生问题,成年人发病率约为10%,可导致肾衰竭和死亡。下列有关肾脏结构与功能的说法错误的是( )
A. 肾脏是泌尿系统的主要器官,功能是形成尿液
B. 肾脏不停地形成尿液,后经输尿管到达膀胱暂时储存
C. 肾单位是肾脏的结构和功能单位
D. 如果在尿液中检测到大分子蛋白质,则说明肾小管的重吸收发生障碍
【答案】D
【解析】
【分析】
肾是泌尿系统的主要器官,是形成尿液的场所,位于腹腔后壁,脊柱两侧,左右各一。将肾纵剖开,可以发现位于外层的肾皮质颜色较深,呈红褐色,而位于内部的肾髓质颜色较淡。
【详解】A.肾脏是泌尿系统的主要器官,其主要功能是形成尿液,尿液的形成要经过的两个生理过程是肾小球的滤过作用和肾小管的重吸收作用,A正确。
B.在肾脏中形成的尿液,经输尿管流入膀胱暂时储存,然后经尿道排出,B正确。
C.肾单位是肾脏的结构和功能单位,是由肾小球、肾小囊、肾小管组成,C正确。
D.正常情况下肾小球不能过滤血细胞和大分子蛋白质,若肾小球病变,肾小球的通透性增大。原本不能过滤的血细胞和大分子蛋白质进入了原尿。而肾小管又不重吸收血细胞和大分子蛋白质,因此尿液中会出现血细胞和大分子蛋白质。所以如果在尿液中检测到蛋白质,说明肾小球病变引起的,D错误。
故选D。
【点睛】肾脏的结构和功能的基本单位是肾单位,是中考和学考的重点,考生应结合肾单位结构图识记。
13.健步走是一项以促进身心健康为目的,讲究姿势、速度和时间的步行运动。下列关于健步走运动的叙述正确的是( )
A. 健步走所需要的动力来源于关节的转动
B. 在健步走运动时,关节的关节软骨和关节腔内的滑液使运动更加灵活
C. 在健步走完成后休息时,两臂自然下垂,肱二头肌处于收缩状态
D. 最简单的运动至少需要一块骨,一个关节,两块骨骼肌
【答案】B
【解析】
【分析】
(1)人体的任何一个动作,都是在神经系统的支配下,由于骨骼肌收缩,并且牵引了所附着的骨,绕着关节活动而完成的。
(2)运动并不仅靠运动系统来完成。运动还需要神经系统的控制和调节。运动需要能量的供应,因此还需要消化系统、呼吸系统、循环系统等系统的配合。
【详解】A.骨骼肌收缩是运动形成的动力,A错误。
B.关节是由关节面、关节囊和关节腔三部分组成。关节面包括关节头和关节窝,关节面上覆盖着关节软骨,运动时,关节的关节软骨和关节腔内的滑液使运动更加灵活,B正确。
C.在健步走完成后休息时,两臂自然下垂,肱二头肌处于舒张状态,C错误。
D.同一块骨骼肌的两端跨过关节分别固定在两块不同的骨上。骨骼肌有受刺激而收缩的特性,当骨骼肌受神经传来的刺激收缩时,就会牵动着它所附着的骨,绕着关节活动,于是躯体就产生了运动。但骨骼肌只能收缩牵拉骨而不能将骨推开,因此任何一个动作的完成,都是由两组骨骼肌、至少二块骨和关节三者协调配合,在神经系统的支配和其他系统的辅助下完成的,D错误。
故选B。
【点睛】明确在运动中骨、关节、骨骼肌的配合是解题的关键。
14.病毒、细菌和许多真菌无影无踪,但又无处不在。以下关于它们的描述,正确的是( )
A. 病毒不能独立生活,只能寄生在其他动物体内
B. 所有细菌和真菌都是单细胞生物
C. 细菌有氧无氧都可以生活,但真菌必须生活在有氧的环境中
D. 一些细菌生活在牛、羊胃肠内,不但不引起牛、羊患病,还对牛、羊有好处
【答案】D
【解析】
【分析】
细菌细胞的基本结构包括:细胞壁、细胞膜、细胞质、DNA集中区域,为单细胞生物;真菌细胞的基本结构包括:细胞壁、细胞膜、细胞质、细胞核等,有的是单细胞的,有的是多细胞的,大都体内无叶绿体,不能进行光合作用。
【详解】A.病毒没有细胞结构,主要由内部的核酸和外部的蛋白质外壳组成,不能独立生存,只有寄生在活细胞里才能进行生命活动。一旦离开就会变成结晶体,A错误。
B.细菌为单细胞生物,真菌有的是单细胞的,如酵母菌,有的是多细胞的,如霉菌,B错误。
C.细菌和真菌有的进行有氧呼吸,有的进行无氧呼吸,C错误。
D.一些细菌生活在牛、羊胃肠内,不但不引起牛、羊患病,还对牛、羊有好处,大肠杆菌分解粗纤维产生维生素,D正确。
故选D。
【点睛】解答此类题目的关键是熟记细菌、真菌的结构特点。明确细菌、真菌,有的是有益,有的是有害的。
15.下图是由4个方框所构成的相关概念间包含关系图,下表选项中与图示不相符的是( )
1
2
3
4
A
生物多样性
生物种类多样性
基因多样性
生物系统多样性
B
染色体
蛋白质
DNA
基因
C
种子植物
被子植物
裸子植物
红豆杉
D
血液
血浆
血细胞
血小板
A. A B. B C. C D. D
【答案】A
【解析】
【分析】
如图可知1到4的逻辑关系是:4属于3,3与2是并列关系,2与3属于1,据此答题。
【详解】A.生物的多样性包括生物种类的多样性、基因的多样性和生态系统的多样性三个层次。基因的多样性和生态系统的多样性是并列关系,不是包含关系,A错误。
B.染色体是细胞核中容易被碱性染料染成深色的物质,染色体包括DNA和蛋白质。DNA是生物的主要遗传物质,一条DNA上有许许多多的基因,一个基因只是DNA上的一个片段,生物的各种性状都是分别有这些不同的基因控制的,B正确。
C.种子植物用种子繁殖后代,包括被子植物和裸子植物,红豆杉属于裸子植物,C正确。
D.血液由血浆和血细胞构成,血细胞包括红细胞、白细胞和血小板,D正确。
【点睛】解答此类题目的关键是牢固掌握基础知识并能正确理解图中1、2、3、4的逻辑关系。
16.小王是精准扶贫农技技术员,发现甲地枣树高产优质,而乙地枣树生长健壮,但果实产量低、品质差,想用嫁接的方式改良枣树,帮助乙地农民尽快脱贫致富。请你给出合理的建议并作出预期结果( )
A. 甲地枣树做接穗,乙地枣树做砧木,结乙地枣树的果实
B. 甲地枣树做接穗,乙地枣树做砧木,结甲地枣树的果实
C. 乙地枣树做接穗,甲地枣树做砧木,结甲地枣树的果实
D. 乙地枣树做接穗,甲地枣树做砧木,结乙地枣树的果实
【答案】B
【解析】
【分析】
嫁接是指把一个植物体的芽或枝,接在另一个植物体上,使结合在一起的两部分长成一个完整的植物体。接上的芽或枝叫接穗,被接的植物体叫砧木。嫁接可分为芽接和枝接两种方式。
【详解】嫁接属于无性繁殖,没有精子和卵细胞结合成受精卵的过程,因而后代一般不会出现变异,能保持嫁接上去的接穗优良性状的稳定,而砧木一般不会对接穗的遗传性产生影响。因此,把甲地高产优质的枣树作接穗,嫁接到乙地生长健壮、但果实产量低、品质差的枣树上,结甲地枣树的果实,能够在乙地获得高产优质枣树。因此B符合题意。
故选B。
【点睛】解答此题的关键是明确嫁接的有关知识点。
17.在印度洋南部的克格伦岛上经常刮大风,达尔文在这个岛上发现昆虫一般呈现出两种类型:多数昆虫无翅、残翅,少数昆虫有强健翅。岛上具有正常翅的昆虫消失了。下列说法错误的是( )
A. 翅型的差异体现出生物的多样性
B. 正常翅昆虫的消失是与海岛环境斗争的结果
C. 频繁的大风导致昆虫的变异类型出现
D. 无翅、残翅和强健翅都是与海岛环境相适应的
【答案】C
【解析】
【分析】
自然界中的生物,通过激烈的生存斗争,适应者生存下来,不适应者被淘汰掉,这就是自然选择。达尔文的自然选择学说,源于达尔文于1859 年发表的惊世骇俗的宏篇巨著《物种起源》,其主要内容有四点:过度繁殖,生存斗争(也叫生存竞争),遗传和变异,适者生存。
【详解】A.昆虫不同个体之间有正常翅、无翅或残翅的区别,这是生物之间的变异现象,翅型的差异体现出生物的多样性,A正确。
B.自然界中生物赖以生存的生活条件(包括食物和生存空间等)是有限的。生物要生存下去,就要进行生存斗争。因此,正常翅昆虫的消失是与海岛环境生存斗争的结果,B正确。
C.大风只是对昆虫的性状进行了自然选择,变异是生物普遍存在的现象,变异是不定向的,C错误。
D.无翅、残翅和强健翅的昆虫个体生存下来并繁衍后代,这种适者生存现象都是与海岛环境相适应的,D正确。
【点睛】在生物的进化过程中,生物会产生各种各样的变异,环境对这些变异起选择作用:具有适应环境变异的个体能够生存下来,否则就被淘汰。
18.人的棕色眼睛和蓝色眼睛是由一对基因控制(显性基因用D表示,隐性基因用d表示)。如图是一个家族眼睛颜色的遗传情况,请判断下列说法错误的是( )
A. 父母双方的基因是通过生殖细胞传递给子代的
B. 根据遗传图谱可以看出,蓝色眼睛性状是隐性性状
C. 图中3号的基因型是Dd;9号的基因型是DD或Dd
D. 从理论上推算4号携带控制蓝色眼睛基因的几率是75%
【答案】D
【解析】
【分析】
(1)生物体的性状是由一对基因控制的,当控制某种性状的一对基因都是显性或一个是显性、一个是隐性时,生物体表现出显性基因控制的性状;当控制某种性状的基因都是隐性时,隐性基因控制的性状才会表现出来。
(2)在一对相对性状的遗传过程中,子代个体中出现了亲代没有的性状,新出现的性状一定是隐性性状,亲代的基因组成是杂合体。
【详解】3号和4号都是棕色眼睛,后代中出现了蓝色眼睛,由分析可知,蓝色眼睛是隐性性状,3号和4号的基因组成是杂合体,即Dd。同理可知,5号和6号的基因组成也是杂合体,即Dd。
遗传图解如图:
A.从遗传图解看出,父母双方的基因是通过配子(生殖细胞)传递给子代的,A正确。
B.棕色眼睛性状是显性性状,蓝色眼睛性状是隐性性状,B正确。
C.从遗传图解看出,3号的基因型是Dd;9号的基因型是DD或Dd,C正确。
D.从遗传图解看出,4号的基因型是Dd,可见4号携带控制蓝色眼睛基因的几率是100%,D错误。
故选D。
【点睛】解答此类题目的关键是理解掌握基因的显性与隐性以及会利用遗传图解分析解答遗传问题。
19.生活中难免会遇到一些危急情况或意外伤害,面对突发情况,以下处理措施不合理的是( )
A. 遇到有人溺水时,先保持其呼吸道畅通后,再实施人工呼吸
B. 受伤时若出现喷射状出血,要压迫伤口的近心端进行止血
C. 遇到突发心肌梗死的病人,应马上将病人抬上汽车送往医院
D. 实施心肺复苏过程中,按压心脏与人工呼吸反复交替进行,按压和吹的比例为30:2
【答案】C
【解析】
【分析】
出现意外、危机时,我们要拨打急救电话并采取一定的急救措施,人工呼吸以及胸外心脏挤压是常用的两种急救措施。
【详解】A.对溺水者先要清除他口鼻内的污物,再进行人工呼吸,A正确。
B.动脉是将心脏的血液流向全身各处去的血管,压力大,血流速度快,因而外伤出血时成喷射状或一股股的流出,故应在近心端用止血带或指压法止血,B正确。
C.遇到心肌梗死患者要迅速拨打“120”,同时帮助其服药或采取胸外心脏挤压以及人工呼吸进行救助,不能搬运送往医院抢救,C错误。
D.如果人突然停止呼吸,但心跳存在时,我们一般应对其进行人工呼吸进行施救,先做30次心脏按压,再做2次人工呼吸,如此交替反复进行,D正确。
故选:C。
【点睛】掌握常用的急救措施,即解决题目,最好又会在必要的时候能用于救助他人。
20.生态文明建设的号角己吹响,美丽中国将由我们来建设。这就要求我们从身边小事做起,转变生活方式,实现人与自然的和谐相处。下列不符合这一理念的是( )
A. 对垃圾进行分类处理 B. 大力提倡并推广新能源汽车等交通工具
C. 避免长明灯和长流水 D. “使用公筷,模筷有爱”,因此大力提倡使用一次性筷子
【答案】D
【解析】
【分析】
人类活动对生态环境的影响有二大方面,一是有利于或改善其它生物的生存环境;二是不利于或破坏其它生物的生存环境。从目前看,大多活动都是破坏性的。
【详解】A.对垃圾进行分类处理,转变生活方式,实现人与自然的和谐相处,A正确。
B.大力提倡并推广新能源汽车等交通工具,使用清洁能源,转变生活方式,实现人与自然的和谐相处,B正确。
C.避免长明灯和长流水,节约能源,转变生活方式,实现人与自然的和谐相处,C正确。
D.使用一次性筷子,浪费了木材,不利于环境的保护,D错误。
故选D。
【点睛】解答此类题目的关键是理解人类活动对环境所造成的影响。其中绝大部分是不利的。平时注意多搜集相关的资料,了解人类活动对环境影响的原因以及危害,保护环境人人有责。
二、非选择题
21.认真阅读材料,分析并解答下列问题:
材料一:2019年1月15日,嫦娥四号上搭载的生物科普试验载荷发布的照片显示了棉花种子已经长出了嫩芽,标志着我国首次完成了人类在月球背面进行的生物试验。嫦娥四号上搭载的科普载荷是一个密闭的生态系统,其中包括土豆、拟南芥、油菜、棉花、果蝇和酵母菌等6种生物。
材料二:2020年初,世界各地遭受蝗灾,邻国巴基斯坦的蝗虫严重危害当地农作物。应巴方请求,中国政府派出蝗灾防治工作组抵达巴基斯坦。10万“国绍1号”鸭苗组成的“鸭子军队”随后出征!
(1)材料一中,把嫦娥四号中的密闭载荷罐看成一个微型生态系统,6种生物中能作为分解者的是______。果蝇直接以植物为食,不断地从食物中获得能量的同时,也产生二氧化碳等废物被植物利用,这体现了动物在生态系统中的作用是______。
(2)材料二中包含的食物链是:________________________。
(3)科学防治蝗虫可以采用药物杀灭,也可以采用生物防治。从环保角度考虑,自然是生物防治的好处更多,为什么?__________________________________________。
(4)灭蝗“退役”的鸭苗长成后,能否食用,网上众说纷纭。请你说出自己的观点及理由。________________________。
【答案】 (1). 酵母菌 (2). 促进物质循环 (3). 农作物→蝗虫→鸭子 (4). 不污染环境,成本低,有利于维持生态平衡 (5). 能食用,灭蝗“退役”的鸭苗长成后肉质鲜嫩
【解析】
【分析】
(1)生态系统是指在一定地域内,生物与环境所形成的统一整体。包括生物部分和非生物部分,非生物部分包括阳光、空气、水、温度等,生物部分由生产者(植物)、消费者(动物)和分解者(细菌、真菌)组成。
(2)食物链反映的是生产者与消费者之间吃与被吃的关系,所以食物链中不应该出现分解者和非生物部分。食物链的正确写法是:生产者→初级消费者→次级消费者…注意起始点是生产者。
(3)在生态系统中,有害物质可以通过食物链在生物体内不断积累,其浓度随着营养级别的升高而逐步增加,这种现象叫生物富集。
【详解】(1)资料一中的6中生物中酵母菌属于真菌,营腐生生活,属于生态系统中的分解者。果蝇直接以植物为食,不断地从食物中获得能量的同时,也产生二氧化碳等废物被植物利用,可见动物能促进物质循环。
(2)资料二中包含的食物链:农作物→蝗虫→鸭子。
(3)生物防治:就是利用生物来防治病虫害。大致可以分为以虫治虫、以鸟治虫和以菌治虫三大类。生物防治是降低杂草和害虫等有害生物种群密度的一种方法。它利用了生物物种间的相互关系,以一种或一类生物抑制另一种或另一类生物。它的最大优点是不污染环境,成本低,是农药等非生物防治病虫害方法所不能比的,有利于维持生态平衡。
(4)“鸭子军队”出兵巴基斯坦,一举平定蝗灾,立下赫赫战功。灭蝗“退役”的鸭苗长成后肉质鲜嫩,还能成为当地居民餐桌上的美味佳肴,带来经济收入。
【点睛】解答此类题目的关键是理解掌握生态系统的组成和食物链的组成与特点。
22.2019年世界女排联赛中国香港站中,中国女排连扳三局上演神奇大逆转,战胜劲敌意大利队,获得冠军,充分体现了中国的“女排精神”。场上双方比分不分上下时,球迷紧张得心跳加快、面红耳赤,甚至是血压升高。请结合此项运动及图示,运用所学知识回答问题:
(1)精彩的画面进入你的眼球后形成物像,产生神经冲动,然后通过视神经传递到如图乙所示结构[ ]______,产生视觉。
(2)运动员在发球的过程中,排球由近及远迅速离开,在发球运动员密切注视时,图丙所示结构晶状体发生的变化是____________。
(3)运动员完成精准的扣球动作,并不是仅靠运动系统来完成的,还需要其他系统如神经系统的调节。所需要的能量有赖于__________________等系统的配合。
(4)当看到女排姑娘发球得分时,球迷心跳加快、血压升高。在此调节过程中,参与神经调节的反射弧中的感受器是______。参与激素调节的主要激素是______。
【答案】 (1). A大脑皮层; (2). 曲度变小; (3). 消化系统、呼吸系统、循环系统; (4). 视网膜; (5). 肾上腺激素
【解析】
【分析】
(1)眼球由眼球壁和内容物组成,眼球壁包括外膜、中膜和内膜,外膜由无色透明的角膜和白色坚韧的巩膜组成;中膜由虹膜、睫状体和脉络膜组成;内膜是含有感光细胞的视网膜;内容物由房水、晶状体、玻璃体组成。晶状体似双凸透镜,有折光作用。虹膜中央有瞳孔,瞳孔的大小可以调节,能够控制进入眼球内的光线。玻璃体是透明的胶状物。视网膜上有感光细胞,能接受光的刺激产生神经冲动。
(2)图乙中A大脑皮层,B小脑,C脑干。
【详解】(1)视觉的形成过程是:外界物体反射来的光线,经过角膜、房水,由瞳孔进入眼球内部,再经过晶状体和玻璃体的折射作用,在视网膜上能形成清晰的物像,物像刺激了视网膜上的感光细胞,这些感光细胞产生的神经冲动,沿着视神经传到大脑皮层的视觉中枢,就形成视觉。因此当精彩的画面进入你的眼球时,通过调节晶状体的曲度,会在视网膜上形成清晰的物像,而视觉是在[A]大脑皮层的视觉中枢形成的。
(2)人能看远近不同的物体,主要是由于晶状体凸度的变化,视近物时,晶状体的凸度大,视远物时,晶状体的凸度变小,所以运动员在发球的过程中,排球由近及远迅速离开,图丙晶状体的变化是曲度变小。
(3)运动并不是仅靠运动系统来完成。它需要神经系统的控制和调节。它需要能量的供应,因此还需要消化系统、呼吸系统、循环系统等系统的配合。
(4)视觉的形成过程是:外界物体反射来的光线,经过角膜、房水,由瞳孔进入眼球内部,再经过晶状体和玻璃体的折射作用,在视网膜上能形成清晰的物像,物像刺激了视网膜上的感光细胞,这些感光细胞产生的神经冲动,沿着视神经传到大脑皮层的视觉中枢,就形成视觉。可见视觉感受器在视网膜上。当看到女排姑娘发球得分时,球迷心跳加快、血压升高,并通过支配肾上腺的神经促使肾上腺分泌较多的肾上腺素等,所以这是神经调节和激素调节的结果。
【点睛】解题关键是知道眼球的结构和视觉的形成,脑的结构和功能,解答时注意识图。
23.下图是某同学在野外调查过程中观察到的六种动物,请你运用所学的知识,帮助他解决下列问题。
(1)A与C比较,A身体呈______,这样的体形有利于它的运动、捕食和防御。
(2)观察F时,经常用漫水的湿棉球轻擦其体表以保持湿润,目的是____________。
(3)“黄梅时节家家雨,青草池塘处处蛙”的诗句,体现了“雨”和“蛙”之间有着密切的联系。这是因为_______________________________________________。
(4)E适于飞行的外部形态特点是_______________________________。(写一点即可)
(5)请尝试将以上六种动物分为两组并写出分组的依据(动物名称用字母表示)①组:_________②组:____________依据:____________________________。
【答案】 (1). 左右对称 (2). 保持其正常呼吸 (3). 青蛙的受精和发育过程均在水中进行 (4). 身体呈流线型(相关合理即可) (5). ACF (6). BDE (7). 体内有无脊柱
【解析】
【分析】
图中A涡虫属于扁形动物,B青蛙属于两栖动物,C水螅属于腔肠动物,D家兔属于哺乳动物,E麻雀属于鸟类,F蚯蚓属于环节动物。
【详解】(1)A是涡虫属于扁形动物,身体左右对称,C水螅属于腔肠动物,身体呈辐射对称。左右对称的体形有利于它的运动、捕食和防御。
(2)F蚯蚓是用湿润的体壁进行呼吸的,呼吸的是空气中的氧气。在实验过程中,随时用沾水的棉球轻擦蚯蚓的身体,其目的是保持蚯蚓的体表湿润,维持其正常的呼吸。
(3)“黄梅时节家家雨,青草池塘处处蛙”诗句中,“雨”和“蛙”的内在联系有:B青蛙的受精方式为体外受精,发育方式为变态发育,上述两个过程均在水中进行。
(4)E鸟类的身体呈流线型,可减小飞行的阻力(相关的合理即可)。
(5)根据体内有没有脊椎骨构成的脊柱将图中的动物分成两组,ACF的体内无脊柱,属于无脊椎动物;BDE的体内有脊柱,属于脊椎动物。
【点睛】熟练掌握观察各种动物的特征,进行归纳、积累和应用。
24.圣女果是从我国台湾地区引进的一种热带水果,果皮有红色也有黄色,食用与观赏两全其美。请你结合所学知识回答下列问题:
(1)圣女果是人们喜欢的蔬果之一,其果实在植物体结构层次上属于______。
(2)圣女果的红果和黄果是一对______。红果(H)对黄果(h)为显性,现将纯种黄色圣女果授以纯种红色圣女果的花粉,则该植株所结圣女果的颜色和所结种子的胚的基因型分别是____________。
(3)圣女果果实抗冻性较差,不耐贮藏。我国科学家把“美洲拟蝴蝶鱼”的抗冻基因移植到圣女果细胞的DNA上,此过程运用了______技术。该技术培育出具有抗冻性状的圣女果,此实例说明__________________________________________。
【答案】 (1). 器官 (2). 相对性状 (3). 黄色、Hh (4). 转基因 (5). 基因控制生物的性状
【解析】
【分析】
(1)生物的性状由基因控制,基因有显性和隐性之分;当细胞内控制某种性状的一对基因都是显性基因或一个是显性、一个是隐性基因时,生物体表现出显性基因控制的性状;当控制某种性状的基因都是隐性时,隐性基因控制的性状才会表现出来。
(2)转基因技术是把一种生物的某个基因,用生物技术的方法转入到另一种生物的基因组中,培育出转基因生物,就可能表现出转基因所控制的性状,解答即可。
【详解】(1)器官是由不同的组织按照一定的次序结合在一起构成的。根、茎、叶、花、果实和种子六大器官构成绿色开花植物体。所以果实在植物体的结构层次上属于器官。
(2)同种生物同一性状的不同表现形式称为相对性状,所以圣女果的红果与黄果是一对相对性状。子代个体中出现了亲代没有的性状,新出现的性状一定是隐性性状,由一对隐性基因控制。纯种黄果皮圣女果(hh)开花后,授以纯种红色圣女果(HH)的花粉,经过传粉和受精之后,结出果实并产生种子,其过程如图所示:
因此,果实的果皮是由纯种黄果皮圣女果的雌蕊的子房壁发育来的,其基因组成与纯种黄果皮圣女果是一样的。种子的胚是由受精卵发育来的,纯种黄果皮圣女果(hh)杂交纯种红色圣女果(HH),受精卵的基因是Hh,所以胚的基因是Hh。
(3)基因是控制生物性状的遗传物质的基本结构单位和功能单位,转基因技术就是把一个生物体的基因转移到另一个生物体DNA中的生物技术。所以科学家把“美洲拟蝴蝶鱼”的抗冻基因移植到圣女果细胞的DNA上,培育出的圣女果具有抗冻性状,该过程运用了转基因技术。该技术培育出具有抗冻性状的圣女果,说明生物性状是由基因控制的。
【点睛】解答此类题目的关键是理解掌握相对性状、基因的显性与隐性并会利用遗传图解分析解答遗传问题。
25.请认真阅读下列材料,回答相关问题:
材料一:2019年12月以来,湖北省武汉市发现多起病毒性肺炎病例,2020年1月12日,世界卫生组织正式将此次肺炎的病毒命名为“2019-nCoV”,即2019新型冠状病毒。人感染2019-nCoV的主要临床表现为发热、乏力、干咳,并逐渐出现呼吸困难,严重者表现为急性呼吸窘迫综合征,少数患者病情危重时会死亡。
材料二:2020年1月28日,中国工程院院士、国家卫健委高级别专家组成员李兰娟表示:成功分离出新型冠状病毒的毒株,意味着我们已经拥有了疫苗的种子株,把疫苗种子株培养成疫苗株,我们就可以制备疫苗。
(1)从传染病的角度看,2019-nCoV属于新冠肺炎的______________________________。
(2)对于感染2019-nCoV的病人,做到应收尽收,及时进行隔离和治疗,属于预防传染病措施中的______________。
(3)从免疫的角度看,疫苗属于______新冠肺炎疫苗一旦研制成功,给健康人接种疫苗而获得相应的免疫力,属于_________________________免疫。
(4)为了预防新冠肺炎,我们可以怎么做?____________________。(写出一条即可)
【答案】 (1). 病原体; (2). 控制传染源; (3). 抗原;
(4). 特异性;
(5). 养成良好的卫生习惯,勤洗手;减少外出,外出戴口罩,不聚集
【解析】
【分析】
传染病是指由病原体引起的,能够在人与人之间、人与动物之间传播的疾病;预防传染病的措施有:控制传染源、切断传播途径、保护易感人群。
【详解】(1)病原体是指引起传染病的细菌、病毒和寄生虫等生物。2019-nCoV属于新型冠状病毒,从传染病的角度来说,它属于病原体。
(2)预防传染病的措施有:控制传染源、切断传播途径、保护易感人群。及时隔离新冠肺炎患者,属于控制传染源。
(3)人们常用疫苗来预防传染病,从免疫角度讲,注射入人体的疫苗被称为抗原。免疫分为两种类型,非特异性免疫和特异性免疫,非特异性免疫是人人生来就有,对多种病原体都有防御功能的免疫;而特异性免疫是人后天获得的,只针对某种特定的病原体或异物起作用。注射疫苗使人体内产生抗体,属于特异性免疫。
(4)为了预防新型冠状病毒肺炎,我们要养成良好的卫生习惯,勤洗手;减少外出,外出戴口罩,不聚集。
【点睛】解答此题的关键是熟练掌握传染病的相关内容,结合资料中的内容来解答本题。
26.在探究“绿叶在光下制造有机物”时,教材为我们提供了实验方案,但实验要在认同实验方案的前提下进行,以下是某小组同学在实验前依次进行的对话,请分析其中蕴含的科学思维和方法。
(1)甲同学提出的检验方法,是受“观察种子的结构”实验的启发,利用了______的特性。
(2)乙同学提出的实验方法在科学探究中称之为对照实验,实验变量应该是______。
(3)丙同学是对实验结果的猜测,猜测或假设一般是根据已有的______进行的。
(4)丁同学的观点是消除叶片中原有的淀粉和叶绿素对实验结果的影响,体现了实验的科学性。消除叶片中原有淀粉的方法是______。消除叶片中叶绿素的方法是______。
【答案】 (1). 淀粉遇碘变蓝 (2). 光 (3). 已有的知识或经验
(4). 将植物放在黑暗处一昼夜
(5). 将叶片放入盛有酒精的小烧杯内隔水加热
【解析】
【分析】
(1)科学探究的一般过程:提出问题、做出假设、制定计划、实施计划、得出结论、表达和交流。尝试从日常生活、生产实际或学习中发现与生物学相关的问题。
(2)本题以探究“绿叶在光下制造有机物”为载体,综合考查了实验设计的两个基本原则——“对照原则”和“控制单一变量原则”,分析实验现象、预期实验结果的能力。
【详解】(1)已学过观察玉米种子的结构,遇碘变蓝的部分是胚乳,淀粉遇碘变蓝色,说明玉米胚乳含有淀粉。甲同学提出的检验方法,是受“观察种子的结构”实验的启发,利用了淀粉遇碘变蓝的特性。
(2)对照实验:用黑纸片把一片叶子的一部分从上下面遮盖起来,然后移到阳光下照射。目的:做对照实验,观察光的部位和不见光的部位是不是都产生淀粉。乙同学提出设计见光和不见光两种环境,控制变量光为唯一不同,其他条件都相同,这样能使实验结果具有说服力。
(3)丙同学是对实验结果的猜测,猜测或假设一般是根据已有的知识和经验做出的。
(4)丁同学的观点是消除叶中原有淀粉和叶绿素对实验结果的影响,体现了实验的科学性。植物在黑暗处不能进行光合作用制造淀粉,还要进行呼吸作用消耗淀粉,因此消除叶片中原有淀粉的方法是将植物放在黑暗处一昼夜。酒精能溶解叶绿素,而且酒精是易燃、易挥发的物质,直接加热容易引起燃烧发生危险。使用水对酒精进行加热,起到控温作用,以免酒精燃烧发生危险。消除叶片中叶绿素的方法是将叶片放入盛有酒精的小烧杯内隔水加热。
【点睛】此题考查学生运用所学的生物学知识,分析解决学习生活中新问题的能力。
本试卷的题干、答案和解析均由组卷网(http://zujuan.xkw.com)专业教师团队编校出品。
登录组卷网可对本试卷进行单题组卷、细目表分析、布置作业、举一反三等操作。
试卷地址:在组卷网浏览本卷
组卷网是学科网旗下的在线题库平台,覆盖小初高全学段全学科、超过900万精品解析试题。
关注组卷网服务号,可使用移动教学助手功能(布置作业、线上考试、加入错题本、错题训练)。
学科网长期征集全国最新统考试卷、名校试卷、原创题,赢取丰厚稿酬,欢迎合作。
钱老师 QQ:537008204 曹老师 QQ:713000635
2021年湖南省张家界市中考生物试卷: 这是一份2021年湖南省张家界市中考生物试卷,共35页。试卷主要包含了单项选择题,非选择题等内容,欢迎下载使用。
2022年湖南省张家界市中考生物试卷: 这是一份2022年湖南省张家界市中考生物试卷,共33页。试卷主要包含了单项选择题,非选择题等内容,欢迎下载使用。
2023年湖南省张家界市中考一模生物试题: 这是一份2023年湖南省张家界市中考一模生物试题,共24页。试卷主要包含了单选题,综合题,资料分析题,实验探究题等内容,欢迎下载使用。

