江苏省南京市雨花台区高级中学2022-2023学年高二下学期期中考试化学试卷(Word版含答案)
展开雨花台区高级中学2022-2023学年高二下学期期中考试
化学试卷 2023.4
本试卷分选择题和非选择题两部分,共100分,考试时间75分钟。
本卷可能用到的相对原子质量:H-1 C-12 N-14 O-16 K-39 Mn-55
一、单项选择题:共13题, 每题3分, 共39分。每题只有一个选项最符合题意。
1.2022年北京冬奥会火炬“飞扬”,首创以复合碳纤维为外壳材料,以氢气为燃料,在出火口格栅喷涂碱金属。下列说法不正确的是
A.复合碳纤维属于有机高分子材料
B.不选丙烷选氢气,是为了减少碳的排放
C.火炬的设计体现“绿色办奥”、“科技办奥”理念
D.喷涂碱金属目的是利用焰色反应让火焰可视化
2. 氧炔焰可用于焊接和切割金属,C2H2可利用反应CaC2+ 2H2O = C2H2↑+ Ca(OH)2制备。下列说法正确的是
A. CaC2 只含离子键 B. H2O的空间构型为直线形
C. C2H2 的结构简式: CHCH D. Ca(OH)2 的电子式:
3.下列有关物质的性质与用途具有对应关系的是
A.甲醛有强烈的刺激性气味,可用于消毒和制作生物标本
B. C2H4具有可燃性,可用作催熟剂
C.乙醇是有机溶剂,可用于萃取碘水中有碘单质
D.液态氯乙烷气化时吸热,可用于运动损伤快速镇痛
4. 2021年9月24日《科学》杂志发表了我国科学家的原创性重大突破,首次在实验室实现从CO2到淀粉的全合成。其合成路线如图:
合成路线中生成的有机物(不含催化剂)中不含有的官能团是
A.酯基 B.羟基 C.醛基 D.醚键
5. 用下列装置进行实验,能达到实验目的的是
A.用图1所示装置制取乙烯 B.用图2所示装置制取乙酸乙酯
C.用图3所示装置比较H2CO3和苯酚酸性强弱 D.用图4所示装置检验是否有乙烯生成
阅读下列资料,完成第6~8题:
苯酚是一种重要的化工原料,广泛用于制造酚醛树脂、染料、医药、农药等。我国目前工业上采用磺化法和异丙苯法制取苯酚。化工厂的含酚废水对生物具有毒害作用,会对水体造成严重污染。对于高浓度的酚类废水,可以通过萃取或吸附等方法对酚类物质进行提取回收,浓度非常小没有回收价值的废水,可以使用生物处理法或化学法进行处理。苯酚在芳香烃和酯类溶剂中的分配系数分别为1.2 -2.0,27~50(分配系数指苯酚在萃取剂和水中的浓度比)。
6.下列说法不正确的是
A.用活性碳也可以吸附回收废水中的苯酚
B.苯酚有毒,不小心沾在皮肤上时要立即用乙醇冲洗
C.可用FeCl3溶液对废水中是否含苯酚进行定性检验
D.萃取回收废水中的苯酚时用苯 比 乙酸乙酯的回收率高
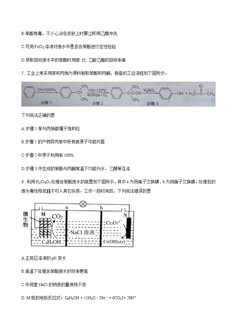
7. 工业上常采用苯和丙烯为原料制取苯酚和丙酮,制备的工业流程如下图所示。
下列说法正确的是
A.步骤1苯与丙烯都属于饱和烃
B.步骤1的产物异丙苯中所有碳原子可能共面
C.步骤2中原子利用率100%
D.步骤3中生成的苯酚与丙酮常温下均能与水、乙醇等互溶
8. 利用K2Cr2O7处理含苯酚废水的装置如下图所示,其中a为阳离子交换膜、b为阴离子交换膜。处理后的废水毒性降低且不引入其它杂质。工作一段时间后,下列说法错误的是
A.正极区溶液的pH变大
B.高温下处理含苯酚废水的效率更高
C.中间室NaCl的物质的量保持不变
D. M极的电极反应式:C6H5OH + 11H2O - 28e— = 6CO2↑+ 28H+
9.在无水乙醇中,发生单分子消去反应的机理如下:
下列说法错误的是
A. X分子中含有1个手性碳原子 B. X→Y转化中CH3CH2OH可以换成H2O
C. Z能使溴的CCl4溶液褪色 D. X和Z均能使酸性KMnO4溶液褪色
10. 乙醛的银镜反应实验如下:
步骤1:向试管中加入1mL2%AgNO3溶液,边振荡边滴加2%氨水,观察到有白色沉淀产生并迅速转化为灰褐色。
步骤2:向试管中继续滴加2%氨水,观察到沉淀完全溶解。
步骤3:再向试管中加入3滴乙醛溶液,振荡,在60~70°C水浴中加热,观察到试管内壁形成了光亮银镜。
下列说法不正确的是
A.步骤1中观察到的白色沉淀为AgOH
B.步骤2中沉淀溶解是因为生成了银氨配合物
C.步骤3中产生银镜说明乙醛具有还原性
D.实验结束后试管壁上的银可以用稀硫酸洗涤除去
11.生产碳酸饮料时常添加苯甲酸钠(用NaA表示),用作饮料的防腐剂。已知25℃时,苯甲酸(HA)、醋酸、碳酸的电离平衡常数分别为: Ka(HA) = 6.25×10—5,Ka(CH3COOH) = 1.75×10—5, Ka1(H2CO3)=4.17×10—7、 Ka2(H2CO3)=4.90×10—11。 25°C时,不考虑饮料中其他成分的影响,下列说法错误的是
A.饮料中添加苯甲酸钠,促进了水的电离
B.向苯甲酸溶液中滴加Na2CO3溶液,有气泡产生
C.当pH为6.0时, 饮料中 =0.16
D. Ka(HA)> Ka(CH3COOH)的原因是:苯环和甲基对羧基中氧氢键极性影响不同
12. CH3CH2CH3的溴化、氯化反应过程及产物选择性如下图所示。下列说法正确的是
A.CH3CH2CH2·比(CH3)2CH·稳定
B.氯化反应属于取代反应,溴化反应属于加成反应
C.升高温度,氯化、溴化反应的CH3CH2CH3平衡转化率都增大
D.以CH3CH2CH3为原料合成2-丙醇时,应该选用溴化反应,然后再水解
13.以乙炔和1,2-二氯乙烷为原料生产氯乙烯包括如下反应:
反应I: ClCH2CH2Cl(g) HCl(g)+ CH2=CHCl(g) ΔH1= +69.7 kJ/mol
反应II: HCCH(g) + HCl(g) CH2=CHCl(g) ΔH2= -98.8 kJ/mol
1.0×105Pa下,分别用如下表三种方式进行投料,不同温度下反应达到平衡时相关数据如图所示:
下列说法正确的是
A.曲线②表示平衡时ClCH2CH2Cl转化率随温度的变化
B.乙方式投料中若增大n(HCCH)/n(HCl)的比值,HCCH转化率将增大
C.按方式丙投料,其他条件不变,移去部分CH2=CHC1可能使CH2=CHCl的产率从X点的值升至Y点的值
D.在催化剂作用下按方式丙投料,反应达到平衡时CH2=CHCl的产率(图中Z点)低于X点的原因可能是催化剂活性降低
二、非选择题:共4题,共61分
14.(14分)青蒿素是我国科学家从传统中药中发现能治疗疟疾的有机化合物,其分子结构如下图所示,它可用有机溶剂A从中药中提取。
(1)青蒿素的分子式为____________________;
从青蒿素的结构可以判断,青蒿素___________(填易溶、不易溶)于水。
(2)借助李比希法确定有机溶剂A的实验式 (最简式)。
利用如图所示的装置测定有机化合物A的组成,取4.4gA与足量氧气充分燃烧,实验结束后,高氯酸镁的质量增加3.6g,碱石棉的质量增加8.8g。
(3)使用现代分析仪器对有机化合物A的分子结构进行测定,相关结果如下:
①根据图1, A的相对分子质量为____________________。
②根据图2,推测A可能所属有机化合物的类别_____________,分子式为___________________。
③根据以上结果和图3 (三组峰的面积比为3:3:2),推测A的结构简式为____________________。
15.(15分)化合物G可用于药用多肽的结构修饰,其人工合成路线如下:
(1) B分子中碳原子的杂化方式为___________________;
(2) C→D的反应类型为________________________;
(3) A的一种同分异构体同时满足下列条件,写出该同分异构体的结构简式:____________。
①分子中含有苯环,有4种不同化学环境的氢原子;②遇FeCl3溶液显色,能发生银镜反应。
(4) F的分子式C12H17NO2, 其结构简式为______________。
(5) (R和R’表示烃基或氢原子,R’’表示烃基)
②
写出以丁二醛( )和(CH3MgBr)为原料制备 的合成路线流程图。
(无机试剂和有机溶剂任用,合成路线流程图示例见本题题干)。
16. (17分)苯甲酸可用于医药、染料载体、增塑剂、果汁饮料的保香剂和食品防腐剂等的生产。某化学兴趣小组欲在实验室制备苯甲酸、回收二氧化锰并测定其纯度,进行如下实验(实验装置如下图所示)。
已知:①苯甲酸实验室制备原理为:
②甲苯的密度是0.872 g / mL;苯甲酸微溶于冷水,溶于热水。
实验步骤:
I. 在50mL三颈烧瓶中加入1.5mL甲苯、20mL水和5.0g高锰酸钾,油浴加热至反应结束。
II.将反应液趁热减压过滤,得到滤渣1, 滤液呈紫色,加入少量亚硫酸钠使紫色褪去,进行二次减压过滤,得到滤渣2;将滤液处理后得到苯甲酸晶体。
III.回收二氧化锰:将滤渣2和滤纸一并转移到坩埚中, 加热灼烧,所得固体与干燥后的滤渣1合并,称重得2.5g固体。
IV.二氧化锰纯度的测定:称取0.5g回收的二氧化锰,放于烧杯中,再加入25.00mL 0.4 mol/L草酸钠溶液及足量稀硫酸,加热至二氧化碳不再产生,将反应后溶液稀释至100 mL,量取20.00mL于锥形瓶中,用0.0200mol/L的高锰酸钾标准液滴定,平行滴定3次,平均消耗高锰酸钾标准液20.00mL。
已知:MnO2 + C2O42—+ 4H+ = =Mn2+ + 2CO2↑+ 2H2O
2MnO4— + 5C2O42— + 16H+ = 2Mn2+ + 10CO2↑+ 8H2O
回答下列问题:
(1)仪器A的名称为_____________________。该装置的作用是___________________。
(2)步骤I中甲苯与KMnO4反应生成苯甲酸钾、二氧化锰,写出反应方程式_______________________。
(3) 步骤I中,判断反应结束的现象是______________________________。
(4)补齐步骤II中处理滤液获得到纯苯甲酸晶体的实验方案:将滤液转入烧杯中,_________________
___________________________________________________________________(供选用的试剂与用品有:稀硫酸、稀盐酸、BaCl2溶液、pH试纸、蒸馏水、冰水混合液)。
(5)用高锰酸钾标准液滴定时,滴定终点的现象是______________________。
(6)列式计算二氧化锰的纯度。
17. 15分)苯乙烯是合成树脂、离子交换树脂及合成橡胶等的重要单体,常用乙苯为原料合成。
(1)逆水煤气变换耦合反应:CO2 和乙苯为原料制备苯乙烯的机理如下:
ΔH= +117.6 kJ/mol
CO2(g)+H2(g) CO(g)+ H2O(g) ΔH= +41.2 kJ/mol
则 的ΔH为____________。
(2)乙苯直接脱氢制苯乙烯,反应原理如下:
ΔH= +123.5 kJ/mol
反应在不同压强下进行,实验测得乙苯的平衡转化率随温度(T)的变化关系如图17-1所示,压强(p1、p2、p3)由大到小的顺序为________________________。理由是_________________________。
(3)乙苯脱氢耦合二氧化碳转化。Ar气氛下,高价态的钒镁氧化物晶体(V)作为的催化活性中心进行乙苯脱氢,耦合CO2转化为CO,实现晶格氧再生和二氧化碳转化。反应机理如图17-2所示:
用简要的文字描述乙苯脱氢耦合二氧化碳转化过程____________________________。
(4)含苯乙烯的废水的排放会对环境造成严重的污染,现采用电解法进行处理,其工作原理如下图(电解液是含苯乙烯和硫酸的废水,pH=6.2)。 已知: ·OH(羟基自由基)具有很强的氧化性,可以将苯乙烯氧化成CO2和H2O。
①M连接电源的_______________(“正极”或“负极”)
②苯乙烯被·OH氧化的化学反应方程式为_________。
参考答案
一、选择题(39分)
1-5 ACDAB
6-10 DCBBD
11-13 CDC
二、非选择题(61分)
14.(14分)
(1)C15H22O5 不易溶
(2)C2H4O 过程略
(3)①88 ②酯 C4H8O2 ③CH3COOCH2CH3
15(15分)
(1)sp2、sp3 (2)取代反应
(3) (4)
(5)
16.(17分)
(1)球形冷凝管 冷凝回流甲苯,提高原料利用率。
(2) + 2KMnO4 + 2MnO2↓ + KOH + H2O
(3)三颈烧瓶中不再有油状液体(或:溶液中不再产生沉淀)
(4)边搅拌边加入稀盐酸,调节上层清液pH,直至用pH试纸测得pH<7;缓慢向溶液中加入冰水混合液,直至不再产生沉淀为止;过滤,用冰水混合液洗涤滤渣,直至向最后一次洗涤液中加入盐酸酸化的BaCl2溶液,无白色沉淀产生,干燥。
(5)当滴入最后半滴KMnO4标准溶液时,溶液变为红色,且半分钟内不变色。
(6)反应消耗的高锰酸钾为:n(MnO4—) = 0.02mol/L×20×10—3L=4×10—4mol
高锰酸钾消耗的草酸根为:n1(C2O42—) = 5/2 n(MnO4—) =2.5×4×10—4mol=1×10—3mol
二氧化锰消耗的草酸根为:n2(C2O42—) = n总 – 100/20 ×n1(C2O42—) = 10×10—3 -5×1×10—3=
5×10—3mol
二氧化锰物质的量为:n(MnO2) = n2(C2O42—)= 5×10—3mol
二氧化锰纯度为:m(MnO2)/m样品 ×100%=87%
17.(15分)
(1)+158.8kJ/mol
(2)p1>p2>p3 相同温度下,增大压强,平衡逆向移动,乙苯转化率降低,故压强压强越大,转化率越小。
(3)乙苯经MgVmOn+1活化,脱氢生成苯乙烯、水和MgVmOn,MgVmOn结合CO2生成MgVmOn+1和CO,从而实现晶格氧再生和CO2的脱除。
(4)①正极 ②C8H8 + 40·OH = 8CO2↑ + 24H2O
江苏省海门中学2022-2023学年高二化学下学期期中考试试卷(Word版附答案): 这是一份江苏省海门中学2022-2023学年高二化学下学期期中考试试卷(Word版附答案),共11页。试卷主要包含了5 Br-80,9g,,2g和5,4℃,1-溴丁烷的沸点,56等内容,欢迎下载使用。
江苏省常熟市王淦昌高级中学2022-2023学年高二下学期5月月考化学试卷(Word版含答案): 这是一份江苏省常熟市王淦昌高级中学2022-2023学年高二下学期5月月考化学试卷(Word版含答案),文件包含2022-2023年王淦昌高级中学docx、答案docx等2份试卷配套教学资源,其中试卷共9页, 欢迎下载使用。
江苏省南京市大厂高级中学2023届高三下学期4月二模拉练化学试卷(Word版含答案): 这是一份江苏省南京市大厂高级中学2023届高三下学期4月二模拉练化学试卷(Word版含答案),文件包含二模拉练试卷docx、二模拉练答案docx等2份试卷配套教学资源,其中试卷共10页, 欢迎下载使用。

