2023届高考地理复习一轮特训卷第一部分阶段检测4自然地理综合检测单元检测(人教版)含答案
展开[2022·重庆八中高三测试]如图为某地区的等高线地形图,该地在某一次暴雨时形成了多处崩塌地(图中阴影部分)。据此完成1~3题。
1.下列对图示区域的相关叙述正确的是( )
A.图中最低海拔可能为265 m
B.甲、乙间水平距离约为18 km
C.丙处可以察看到①处崩塌地
D.丁处可以察看到④处崩塌地
2.对崩塌地①、②、③、④的描述,正确的是( )
A.①形成的高差最大
B.②崩塌地坡度最小
C.③崩塌物体量最小
D.④崩塌物落向南方
3.暴雨过后,乙处径流的泥沙可能来源于崩塌地( )
A.①② B.①③
C.②③ D.③④
[2022·辽宁渤海测试]2021年6月17日,我国在酒泉卫星发射中心使用长征2FY12型运载火箭,将神舟十二号载人飞船和三名航天员送入太空,预计9月中旬返回东风着陆场,此次飞行任务是中国空间站建设历史上的一个重要“里程碑”。据此完成4~6题。
4.“神舟十二号”载人飞船选择酒泉基地发射的地理原因是( )
A.酒泉基地纬度高,自转线速度较慢,有利于飞船进入轨道
B.酒泉基地位于内蒙古高原,地势最高,有利于飞船发射
C.酒泉基地位于干旱区,多晴天,有利于飞船发射
D.酒泉基地位于温带草原区,草场茂密,有利于飞船返回着陆
5.下列有关太阳活动对空间站影响的叙述,正确的是( )
A.太阳活动对空间站的影响可以忽略
B.空间站在地面实验过程中不会受到太阳活动的影响
C.太阳活动会在空间站引发极光现象
D.太阳活动会影响空间站的安全及地—空通信
6.东风着陆场此前一直作为四子王旗的备用着陆场,设立备用着陆场的原因是( )
A.避免落地精度不准
B.可以起到气象备份的作用
C.国防安全的需要
D.预防主着陆场地质灾害发生
[2022·河南高三测试]读鄱阳湖周边德安气象观测站和鄱阳气象观测站年平均风速逐时距平日变化图(正距平为西风,负距平为东风),完成7~9题。
7.与鄱阳气象观测站相比,德安气象观测站( )
A.吹湖风时的最大风速较大
B.吹陆风时的最大风速较大
C.陆风转湖风较晚
D.湖风转陆风较早
8.调查发现,两个气象观测站夏季湖风时长都比冬季长,其影响因素是( )
①白昼时间 ②植被盖度 ③湖泊面积 ④夏季风风向
A.①② B.③④
C.①③ D.②④
9.随着两地城镇面积增大,鄱阳、德安湖陆风的变化可能是( )
A.鄱阳、德安湖风都减弱
B.鄱阳、德安陆风都增强
C.德安湖风增强,陆风减弱
D.鄱阳湖风减弱,陆风增强
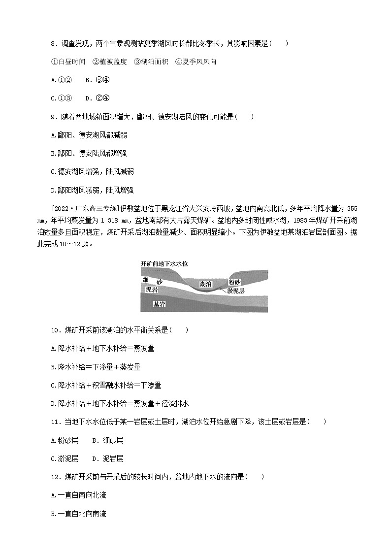
[2022·广东高三专练]伊敏盆地位于黑龙江省大兴安岭西坡,盆地内南高北低,多年平均降水量为355 mm,年平均蒸发量为1 318 mm,盆地南部有大片露天煤矿。盆地内多封闭性咸水湖,1983年煤矿开采前湖泊数量多且面积稳定,煤矿开采后湖泊数量减少、面积明显缩小。下图为伊敏盆地某湖泊岩层剖面图。据此完成10~12题。
10.煤矿开采前该湖泊的水平衡关系是( )
A.降水补给+地下水补给=蒸发量
B.降水补给=下渗量+蒸发量
C.降水补给+积雪融水补给=下渗量
D.降水补给+地下水补给=蒸发量+径流排水
11.当地下水水位低于某一岩层或土层时,湖泊水位开始急剧下降,该土层或岩层是( )
A.粉砂层 B.细砂层
C.淤泥层 D.泥岩层
12.煤矿开采前与开采后的较长时间内,盆地内地下水的流向是( )
A.一直自南向北流
B.一直自北向南流
C.由自南向北流变为自北向南流
D.由自北向南流变为自南向北流
[2022·全国高三专练]柔鱼生命周期短暂,约为一年,广泛分布于北太平洋20°N到50°N之间,每年在副热带的产卵场和亚北极边界的索饵场之间进行季节性洄游。在众多海洋环境变量中,水温对柔鱼的分布和丰度影响最为显著,成为柔鱼渔场最为合适的指示因子。下图示意8~10月份海上捕捞柔鱼作业次数在经度和纬度上的分布。据此完成13~14题。
13.作业次数反映了柔鱼渔场的分布重心,8~10月渔场重心的分布变化是( )
A.8~9月份向东北方向移动,9~10月份向西北方向移动
B.8~9月份向东南方向移动,9~10月份向西北方向移动
C.8~9月份向东南方向移动,9~10月份向西南方向移动
D.8~9月份向东北方向移动,9~10月份向西南方向移动
14.柔鱼分布比较集中的海区可能在( )
①暖流经过的海区 ②寒暖流交汇处 ③河流入海口外围 ④海沟深处
A.①②③ B.①③④
C.①②④ D.②③④
[2022·浙江高三测试]下图为某地地质剖面示意图,图中①、②表示岩层,③为断层带,④表示岩浆岩。据此完成15~16题。
15.此地地层和地质构造的形成时间,从老到新的顺序是( )
A.①②③④ B.③①②④
C.①③②④ D.①③④②
16.仅从地质剖面上看,该地地壳至少经历过( )
A.一次抬升 B.二次褶皱
C.二次岩浆活动 D.一次下沉
[2022·浙江高三测试]图1、图2分别为我国甲、乙两地某山脉的垂直自然带谱图。据此完成17~18题。
17.甲地山脉可能位于中国( )
A.东北地区 B.南方地区
C.青藏地区 D.西北地区
18.对于甲、乙两山脉的自然带,分析正确的是( )
A.甲、乙两山脉针叶林带的出现,都体现了垂直分异规律
B.甲山地针叶林带北有南无,是由于南北坡热量的差异
C.乙山地针叶林带北低南高,是由于南北坡降水的差异
D.甲、乙两山脉基带的更替,体现了干湿度分异规律
二、非选择题
19.[2022·山东高三专练]阅读图文材料,完成下列要求。(22分)
在海南岛东岸分布着一条自然形成的沙滩半岛,从远处看像一条细细的飘带在大海中飘荡着,故得名玉带滩。调查发现,玉带滩东面不远处的海底,分布着一长串呈带状延伸、大致与海岸平行的花岗岩组成的礁石。千百年来,处在河海之间细长的玉带滩,不仅没有被海水冲毁,而且其高低、宽窄等形态还在不断发生变化,其东侧沙滩裸露,西侧则分布着森林,充满神奇色彩。下左图示意玉带滩的位置,下右图示意玉带滩局部景观。
(1)分析玉带滩长期以来没有被海水冲毁的原因。(12分)
(2)简述玉带滩形态不断发生变化的原因。(10分)
20.[2022·全国高三专练]地理环境特征既有整体性,又有差异性;自然景观的分布既有地带性,也有非地带性。阅读下图,回答问题。(24分)
(1)从气候、地形、水文、植被要素的相互联系,说明乙地地理环境的整体性特征。(8分)
(2)甲、乙两地虽然气候类型相同,但两地的植被景观却略有差异。从两地全年降水分配差异的角度分析造成这种差异的原因。(8分)
(3)丙地虽然远离赤道,但自然带类型却与甲、乙两地的相同,简析其原因。(8分)
阶段检测4 自然地理综合检测
1~3.答案:1.B 2.D 3.C
解析:第1题,图中等高距为20米,最低点位于乙地以西、①地以北,最低海拔在260米以下,A错误。图中比例尺是图上1 cm代表实地距离4 km,甲乙之间距离约为4.5 cm,甲、乙间水平距离约为18 km,B正确。丙处和①处之间有山脊遮挡视线,丙处看不到①处崩塌地,C错误。丁处和④处崩塌地之间有东西向分水岭遮挡视线,丁地看不到④地,D错误。第2题,据图判断,①地与③相比,③地跨越的等高线较多,③地高差更大,A错;①②地跨越的等高线基本相同,①崩塌地南北较长,坡度较小,B错;①②③④四地相比,④地崩塌面积最小,崩塌物体量最小,C错;④地根据等高线分布可知,地势北高南低,滑坡体朝南移动,故D正确。第3题,暴雨过后,山谷处会形成径流,有坍塌地的山谷含沙量较大。据等高线分布判断,山谷等高线向高处凸出,乙地东南方丙、②、③三处是山谷,暴雨后②、③处坍塌地泥沙会被径流带到乙处,乙地位于河流下游,②③两地的塌方汇入河流中,含沙量最大,C正确。①处坍塌地所处山谷位于乙地下游,乙地、④地之间有东西向的分水岭,④坍塌地位于分水岭南侧,①④不是乙地泥沙来源,A、B、D错误。
4~6.答案:4.C 5.D 6.B
解析:第4题,酒泉基地纬度高,自转线速度较慢,飞船初速度小,不利于飞船进入轨道,A错误。酒泉基地位于内蒙古高原,地势不是最高的,B错误。酒泉基地位于干旱区,多晴天,大气能见度好,有利于飞船发射,C正确。酒泉卫星发射基地建在戈壁沙漠的绿洲上,飞船回收一般是在内蒙古高原,D错误。第5题,太阳活动的带电粒子流会影响无线电短波通讯,对空间站有影响,A错误。空间站在地面实验过程中会受到太阳活动的影响,如影响无线电短波通讯,B错误。极光现象是带电离子流和地球大气层相撞产生的现象,空间站外围没有大气,不会引发极光现象,C错误。太阳活动的带电粒子流会影响无线电短波通讯,太阳活动会影响空间站的安全及地—空通信,D正确。第6题,备用着陆场是指在主着陆场的综合条件不允许载人航天器降落的情况下,为确保航天员生命安全,可供选择的另外一个备用着陆场所,一般影响航天器降落的主要是气象条件恶劣,因此设立备用着陆场的原因是可以起到气象备份的作用,B正确。我国航天技术发达,落地精度较准,A错误。内蒙古的两个着陆场均位于内陆,是出于气象、地形等方面的综合考虑,国防安全的需要在现代影响不大,C错误。内蒙古深居内陆,位于板块内部,降水少,地质灾害发生少,D错误。
7~9.答案:7.D 8.C 9.C
解析:第7题,读图可知,德安吹湖风(东风)时的最大风速小于鄱阳吹湖风(西风)时的最大风速,A错误;德安吹陆风(西风)时的最大风速小于鄱阳吹陆风(东风)时的最大风速,B错误;德安陆风(西风)转湖风(东风)的时刻约为8时,鄱阳陆风(东风)转湖风(西风)的时刻约为9时,故德安陆风转湖风较早,C错误;德安湖风(东风)转陆风(西风)的时刻约为18时,鄱阳湖风(西风)转陆风(东风)的时刻约为20时,故德安湖风转陆风较早,D正确。第8题,湖陆风的转变,实际上是由湖与陆的温度变化而导致的,白天以湖风为主,夜晚以陆风为主。夏季比冬季白昼长,日出时间较早,开始升温的时间早,降温的时间晚,加之夏季湖泊水域面积明显大于冬季,湖泊升温与降温速度都明显小于冬季,故与冬季相比,夏季由陆风转变为湖风时间较早,由湖风转变为陆风时间较晚,①白昼时间③湖泊面积正确。该地位于亚热带,植被盖度冬夏季差异不大,②植被盖度不符合;鄱阳和德安分别位于鄱阳湖的东西两侧,夏季风(东南风)可能会延长德安湖风时长、缩短鄱阳湖风时长,④夏季风风向不正确。故排除A、B、D。第9题,随着城市面积扩大,热岛效应增强,白天增大了湖陆之间温差,两城镇湖风都增强,晚上减弱了湖陆之间的温差,两城镇陆风都减弱,排除A、B、D,C正确。
10~12.答案:10.A 11.C 12.C
解析:第10题,该地区湖泊为咸水湖,且蒸发量大于降水量,采矿前地下水水位较高,所以采矿前主要补给形式是地下水和降水补给湖水,消耗方式以蒸发为主,因此降水补给+地下水补给=蒸发量。A正确,B、C、D错误。第11题,采矿前湖泊的主要补给形式是地下水,所以当地下水难以补给湖泊时,湖泊水位会急剧下降。粉砂层和细砂层属于较疏松的沉积岩层,地下水可以通过粉砂层和细砂层渗入湖泊,A、B错误;淤泥层较为致密,当地下水水位低于淤泥层时,湖泊水补给地下水,C正确;泥岩层与湖泊淤泥层以细砂层相间隔,当地下水水位低于泥岩层时,早已不能补给湖泊,所以泥岩层不属于湖泊水位开始急剧下降的临界层,D错误。第12题,煤炭开采前,盆地内南高北低,地下水自南向北流;煤炭开采后,盆地南部地下水被抽排,南部地下水水位低,地下水自北向南流,C正确,A、B、D错误。
13~14.答案:13.D 14.A
解析:第13题,根据图中的作业次数数值的经纬度信息,可以判断8~9月份柔鱼渔场的分布重心向东北方向移动,9~10月份柔鱼渔场的分布重心向西南方向移动,D正确,A、B、C错误。第14题,多项选择可利用排除法,根据柔鱼的分布特点及洄游情况可以确定柔鱼在较温暖的水域活动及觅食,不可能出现在气温较低的海沟深处,排除④。其余选项①②③正确,故选A。
15~16.答案:15.C 16.A
解析:第15题,图中①、②表示岩层,均有层理构造,是沉积岩,是沉积作用形成的,因此越往下沉积越早,岩层越老。因此①岩层早于②岩层;③为断层带,导致①岩层处发生断裂错位,③发生在①后,②岩层并没有断裂,因此是发生断裂错位后才沉积的②岩层,④表示岩浆岩,是喷出岩,喷出岩的形成晚于其所切穿的岩层,由图可知,④岩层切穿了其上方的沉积岩,且喷出后覆盖在②岩层上,说明其发生晚于②岩层,此地地层和地质构造的形成时间,从老到新的顺序是①③②④,C正确,A、B、D错误。第16题,从该地地质剖面图上看,沉积岩①、②出露地表,至少经历过一次抬升,A正确;②以下岩层由水平变为弯曲,至少经历过一次褶皱,B错误;④表示岩浆岩,且没有其他岩浆岩,说明发生了一次岩浆活动,C错误;无法判读地壳是否发生下沉,D错误。
17~18.答案:17.D 18.D
解析:第17题,甲山脉分南坡和北坡,说明是东西走向的山脉,山麓地带为荒漠,说明地处干旱半干旱区,可能位于中国西北地区,D正确,A、B、C错误。第18题,甲山脉针叶林带北有南无,北坡在一定的海拔高度由于水分条件的改善出现了针叶林带,体现了非地带性分异规律,乙山脉针叶林带的出现,体现了垂直分异规律,A错误;甲山地针叶林带北有南无,只分布于北坡的原因可能是北坡是迎风坡,降水丰富,南坡是背风坡,降水少,B错误;乙山地针叶林带北低南高,是由于南北坡热量的差异,C错误;甲山脉基带为荒漠带,乙山脉基带为落叶阔叶林带,甲、乙两山脉基带的更替,主要是水分条件的差异,体现了干湿度分异规律,D正确。
19.答案:(1)与海岸平行的礁石降低了海水运动的速度,削弱了海水对玉带滩的侵蚀;河流带来的大量泥沙在入海口处受海水顶托,不断沉积下来补充被海水侵蚀掉的泥沙。
(2)河流注入海湾水量的变化、海水潮涨潮落、海水侵蚀和河流沉积强度的变化,使玉带滩高低、宽窄等不断发生变化。
解析:第(1)题,依据材料,玉带滩东面不远处的海底,分布着一长串呈带状延伸、大致与海岸平行的花岗岩组成的礁石,与海岸平行的礁石降低了海水运动的速度,削弱了海水对玉带滩的侵蚀;玉带滩附近有几条河流入海,河流带来的大量泥沙在入海口处受海水顶托,不断沉积下来,不断的补充被海水侵蚀掉的泥沙,使玉带滩长期以来没有被海水冲毁。第(2)题,读图可知,由于分别来自三条河的泥沙量不一致,使得玉带滩不同区域的泥沙堆积侵蚀量各不相同,且河流水量有季节变化,输送的泥沙量也有所不同,导致玉带滩形态不断发生变化。此外,由于海水涨潮退潮,不断的侵蚀,使玉带滩高低、宽窄等不断发生变化,导致玉带滩形态不断发生变化。
20.答案:(1)该地属于热带雨林气候,终年高温多雨,位于刚果盆地,地势低平,这种气候和地形条件,造就了流量丰富的刚果河水系;湿热气候又为热带雨林植被的发育提供了良好的条件,从而形成了该地的地理环境整体性特征。
(2)甲地降水年内分配差异较大,7、8、9月多,12、1、2月少;而乙地全年降水均匀,因此造成两地植被景观的差异。
(3)该地处于迎风坡,终年受东南信风带来的海洋水汽影响;沿岸有马达加斯加暖流常年流经,因此丙地自然带类型与甲、乙两地的相同。
解析:第(1)题,乙地位于赤道附近,属于热带雨林气候,根据提示“从气候、地形、水文、植被要素的相互联系”,来说明其地理环境的整体性特征,气候和地形影响河流水文特征和植被等。第(2)题,根据图2中甲乙两地气温、降水图,可知甲地降水年内分配差异较大,7、8、9月多,12、1、2月少,而乙地全年降水均匀,因此造成两地植被景观的差异。第(3)题,因为丙地与甲、乙两地的气候类型相同,都属于热带雨林气候,丙地处于迎风坡,终年受东南信风带来的海洋水汽和暖流的影响,形成高温多雨的热带雨林气候,所以丙地虽然远离赤道,但自然带类型却与甲、乙两地的相同。
2023届高考地理复习一轮特训卷第一部分阶段检测9区域地理综合检测单元检测(人教版)含答案: 这是一份2023届高考地理复习一轮特训卷第一部分阶段检测9区域地理综合检测单元检测(人教版)含答案,共11页。试卷主要包含了选择题,非选择题等内容,欢迎下载使用。
2023届高考地理复习一轮特训卷第一部分阶段检测8区域可持续发展综合检测单元检测(人教版)含答案: 这是一份2023届高考地理复习一轮特训卷第一部分阶段检测8区域可持续发展综合检测单元检测(人教版)含答案,共13页。试卷主要包含了选择题,非选择题等内容,欢迎下载使用。
2023届高考地理复习一轮特训卷第一部分阶段检测7人文地理综合检测单元检测(人教版)含答案: 这是一份2023届高考地理复习一轮特训卷第一部分阶段检测7人文地理综合检测单元检测(人教版)含答案,共13页。试卷主要包含了选择题,非选择题等内容,欢迎下载使用。

