浙江省台州市高考化学三年(2020-2022)模拟题分类汇编-14氧化还原反应
展开浙江省台州市高考化学三年(2020-2022)模拟题分类汇编-14氧化还原反应
一、单选题
1.(2021·浙江台州·统考一模)关于反应,下列说法正确的是
A.是氧化剂,发生氧化反应 B.是还原剂,只表现还原性
C.反应生成18g水时,转移1.2mol电子 D.还原性:
2.(2021·浙江台州·统考一模)一定条件下,F2与水反应,生成物除了外,还会生成次氟酸(HFO)、等。下列推测不合理的是
A.与水反应还可能生成
B.HFO的分子结构中O原子位于H与F之间,O元素的化合价为-2价
C.HFO不稳定,分解生成HF与
D.是一种强氧化剂,与盐酸反应会生成HF、、等
3.(2021·浙江台州·统考一模)为阿伏加德罗常数的值。下列说法不正确的是
A.3g与的混合气体,含有的中子数介于1.5与1.6之间
B.氨气分解生成2.24L(折算成标准状况),则断裂的共价键数目为0.6
C.12g质量分数为25%的甲醛水溶液,含0.6个O原子
D.将4.6g (含)溶于水,完全反应后电子转移的数目为0.05
4.(2021·浙江台州·统考二模)已知:,下列说法正确的是
A.是氧化剂
B.HIO得电子,发生氧化反应
C.该反应的氧化产物与还原产物的物质的量之比为1:2
D.通过该反应可说明HIO的氧化性强于
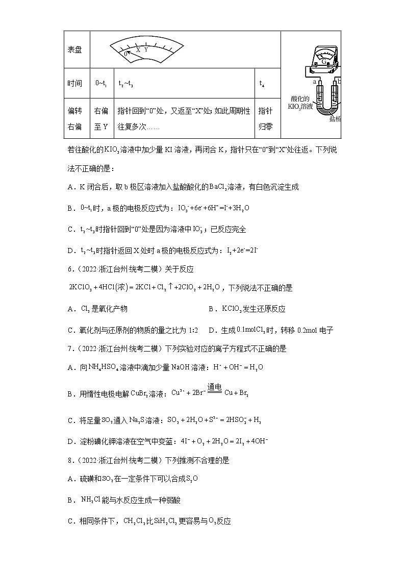
5.(2021·浙江台州·统考二模)某小组探究溶液和酸化的溶液的反应过程,装置如下。K闭合后,电流表的指针偏转情况如下表:
表盘 | ||||
时间 | ||||
偏转右偏 | 右偏至Y | 指针回到“0”处,又返至“X”处;如此周期性往复多次…… | 指针归零 | |
若往酸化的溶液中加少量KI溶液,再闭合K,指针只在“0”到“X”处往返。下列说法不正确的是:
A.K闭合后,取b极区溶液加入盐酸酸化的溶液,有白色沉淀生成
B.时,a极的电极反应式为:
C.时指针回到“0”处是因为溶液中;已反应完全
D.时指针返回X处时a极的电极反应式为:
6.(2022·浙江台州·统考二模)关于反应,下列说法不正确的是
A.是氧化产物 B.发生还原反应
C.氧化剂与还原剂的物质的量之比为1∶2 D.生成时,转移0.2mol电子
7.(2022·浙江台州·统考二模)下列实验对应的离子方程式不正确的是
A.向溶液中滴加少量溶液:
B.用惰性电极电解溶液:
C.将足量通入溶液:
D.淀粉碘化钾溶液在空气中变蓝:
8.(2022·浙江台州·统考二模)下列推测不合理的是
A.硫磺和在一定条件下可以合成
B.能与水反应生成一种弱酸
C.相同条件下,比更容易与反应
D.FeO2投入足量稀硫酸中有气体生成
9.(2020·浙江台州·统考一模)过氧化铬常温下是一种蓝色晶体,制备的方法:,其相关性质的说法不正确的是
A.过氧化铬不稳定,易溶于酸并分解放出氧气
B.中Cr为+6价
C.中存在两个过氧键(—O—O—)
D.发生还原反应得到
10.(2020·浙江台州·统考一模)下列反应中,氧化剂与还原剂物质的量之比为1∶2的是
A.
B.
C.
D.
11.(2020·浙江台州·统考模拟预测)下列反应中,氧化产物与还原产物为同一种物质的是
A.SO2+2H2S=3S↓+H2O B.2Na2O2+2H2O=4NaOH+O2↑
C.HCl+NaOH=NaCl+H2O D.Zn+2HCl=ZnCl2+H2↑
二、填空题
12.(2021·浙江台州·统考一模)铅在氧化物中的价态有+2价和+4价,含+4价铅的氧化物是一种很强的氧化剂,常温时在酸性条件下可将氧化成,自身还原为+2价。在加热过程发生分解的失重曲线如下图所示。
已知:。
请计算:
(1)若用表示A点的化学组成,则_______。
(2)取71.7g ,加热一段时间后冷却,在剩余的固体中加足量浓盐酸充分反应,生成7.1g。求剩余固体中氧元素的质量_______。(写出计算过程)
三、实验题
13.(2021·浙江台州·统考二模)由三种元素组成的化合物X,按如下流程进行实验。气体A是由气体E和气体F组成的混合物,溶液B可被溶液恰好中和。
请回答:
(1)组成X的三种元素是___________(真元素符号),X的化学式是___________。
(2)步骤I发生反应的离子方程式是___________。
(3)Mg在气体E中剧烈燃烧生成两种固体化合物,该反应的化学方程式是___________。
(4)步骤II,为使铜片进一步溶解,可向反应后的混合物中加入___________(填序号)。
①稀 ② ③ ④
(5)将体积比为的气体E和的混合气体通入水中制得Y的浓溶液。该浓溶液与Cu反应得到绿色溶液,有同学认为溶液呈绿色是因为溶有气体E,设计实验方案证明___________。
14.(2022·浙江台州·统考二模)某兴趣小组用废旧干电池(主要含、炭粉、、等)为原料制备硫酸锰铵,同时回收按如下流程开展了实验:
已知:①硫酸锰铵是白色略带粉红色的晶体,易溶于水、不溶于乙醇。
②制备硫酸锰的反应:
③制备硫酸锰铵的反应:
请回答:
(1)下列操作中不正确的是_______。
A.步骤I用倾析法转移溶液后,洗涤固体A时,注入水并用玻璃棒充分搅拌
B.步骤II中的操作a为萃取分液,步骤Ⅳ中的操作b为趁热过滤
C.若步骤IV改为先将固体A在空气中灼烧,然后再将灼烧后产物分批加入到和的混合液中,则无法制得硫酸锰铵晶体
D.反应之所以能进行的原因是相同条件下的溶解度最小
(2)步骤III中加盐酸已过量的现象是_______。
(3)步骤IV的温度控制在70~80℃的原因是_______。推测下列物质可用于代替步骤Ⅳ中草酸的是_______。
A.葡萄糖 B.乙酸 C.乙醇 D.亚硫酸钠
(4)步骤Ⅴ为从溶液D中较快得到较纯的硫酸锰铵晶体,请选择下列合理的操作并进行排序→____→____→____→干燥。_______
a.用少量蒸馏水洗涤
b.用少量乙醇溶液洗涤
c.先蒸发浓缩,再改用小火蒸发至出现晶膜
d.直接用小火蒸发至出现晶膜
e.直接用冰水浴冷却
f.先自然冷却至室温,再用冰水浴冷却
g.抽滤
(5)用滴定Mn2+的分析法确定产品中含量超100%,则产品中可能混有的物质是_______。
四、工业流程题
15.(2020·浙江台州·统考一模)高锰酸钾可用作氧化剂、消毒剂、漂白剂等。实验室模拟工业制备高锰酸钾常用工艺流程如下:
制备原理:反应①
反应②
反应③
滴定反应:
已知:KMnO4见光、受热均易分解;的溶解度比小得多
请回答:
(1)固体A加强热熔融过程中,不能使用瓷坩埚的原因是_______。
(2)通入CO2的目的是中和掉反应②不断生成的,使反应②顺利进行。不选用HCl中和的原因是_______。
(3)下列说法正确的是_______
A.蒸发至有大量晶体析出时停止加热
B.通入过多CO2会生成大量,蒸发时会与KMnO4一起析出
C.为减少KMnO4溶解损失,应选择乙醇为洗涤剂
D.宜采用低温烘干的方法来干燥产品
(4)实验室通常用基准确定所制备高锰酸钾的含量,步骤如下:
I.配制KMnO4溶液:将所得的全部KMnO4产品,用煮沸的蒸馏水溶解,配成500mL溶液、置于暗处保存。
II.测定KMnO4溶液浓度:称取0.6700 g于锥形瓶中,用蒸馏水溶解,加入15.00 mL,充分混合后加热至75~85℃,趁热用KMnO4溶液滴定至终点。在此过程中要用到滴定管,选出其正确操作并按序列写出字母:检漏→_______,滴定管准备完成。
a.用蒸馏水洗滴定管
b.用KMnO4溶液润洗滴定管
c.从棕色滴定管上口加入高于“0”刻度的KMnO4溶液
d.从无色滴定管上口加入高于“0”刻度的KMnO4溶液
e.调整液面至“0”刻度或“0”刻度以下,记录数据
f.轻轻转动活塞使滴定管的尖嘴部分充满溶液,无气泡
g.轻轻挤压玻璃球使滴定管的尖嘴部分充满溶液,无气泡
III.消耗KMnO4溶液20.00 mL时,溶液呈微红色,且30s不褪色。产品中KMnO4的质量为_____。
(5)某同学按照上述流程图多次实验,确认无操作错误的情况下,发现产品KMnO4中锰元素的质量仅为原料中MnO2锰元素质量的51%~57%,主要原因是_______。
参考答案:
1.C
【详解】A. 是氧化剂,发生还原反应,A错误;
B.中部分O元素从-1价升高到0价、部分O元素从-1价降低到-2价,是还原剂也是氧化剂,表现还原性、也表现出氧化性,B错误;
C.存在关系式,反应生成10mol水时,转移12mol电子,则反应生成18g即1mol水时,转移1.2mol电子,C正确;
D.一个氧化还原反应中,还原剂的还原性大于还原产物,则还原性:,D错误;
答案选C。
2.B
【详解】A.根据氧化还原反应的规律,有化合价的降低就有化合价的升高,中O元素为-2价,中O元素为-1价,因为F为最强的非金属,反应时化合价不可能升高,所以与水反应还可能生成,推断合理,故A正确;
B.HFO中若O元素为-2价,则F元素为+1价,与事实不符,故B错误;
C.HFO不稳定,分解生成HF和氧气,故C正确;
D.中O元素为+2价,与盐酸反应时被还原,生成HF、氯气、氧气等,故D正确;
故选B。
3.D
【详解】A.与的摩尔质量均为30g/mol,1个中含有中子数为14-6+16-8=16,1个中含有的中子数为14-7+16-8=15,故3g与的混合气体的物质的量为:=0.1mol,含有的中子数介于1.5与1.6之间,A正确;
B.氨气分解生成2.24L即=0.1mol(折算成标准状况),根据反应方程式:2NH3N2+3H2可知,则断裂的共价键数目为0.6,B正确;
C.12g质量分数为25%的甲醛水溶液,含O原子数目为:=0.6,C正确;
D.将4.6g(含)溶于水,反应方程式为:N2O42NO2、3NO2+H2O=2HNO3+NO,故完全反应后电子转移的数目为=0.067,D错误;
故答案为:D。
4.D
【详解】A.在反应中,H2O2中氧元素的化合价为-1价,反应后生成氧气,氧元素的化合价为0价,化合价升高,H2O2作还原剂,故A错误;
B.HIO中的I为+1价,反应后降低到I2中的0价,得电子,HIO发生还原反应,故B错误;
C.该反应中,O2为氧化产物,I2为还原产物,氧化产物和还原产物的物质的量之比为1:1,故C错误;
D.该反应中,HIO是氧化剂,O2为氧化产物,氧化剂的氧化性强于氧化产物的氧化性,所以HIO的氧化性强于,故D正确;
故选D。
5.C
【分析】,若往酸化的溶液中加少量KI溶液,再闭合K,指针只在“0”到“X”处往返,说明易与KI反应生成I2,I2比更易与反应。
【详解】A.K闭合后,失电子被氧化为,取b极区溶液加入盐酸酸化的溶液,有白色沉淀硫酸钡生成,故A正确;
B.时,电量计指针右偏至Y ,a极的电极反应式为:,故B正确;
C.时指针回到“0”处是因为,溶液中不再与反应,故C错误;
D.时指针返回X处时a极是碘单质得电子生成碘离子,a极的电极反应式为:,故D正确;
选C。
6.C
【详解】A.根据化合价归中原则可知:HCl Cl2,中氯元素化合价升高,发生氧化反应得到氧化产物,故A正确;
B.根据化合价归中原则可知:ClO2,氯元素化合价降低,发生还原反应,故B正确;
C.AB分析可知,氧化剂与还原剂分别为、HCl,4分子的氯化氢中只有2分子发生氧化反应,故氧化剂与还原剂的物质的量之比为2∶2=1:1,故C错误;
D.由电子转移可知,生成时,转移0.2mol电子,故D正确;
故选C。
7.C
【详解】A.向溶液中滴加少量溶液,和都是强电解质,可以完全电离,所以离子方程式为:,故A正确;
B.用惰性电极电解溶液,阴极是铜离子得电子生成铜,阳极溴离子失电子生成溴单质,则总反应的离子方程式为:,故B正确;
C.将足量通入溶液中生成硫单质和亚硫酸氢钠,则离子方程式为:,故C错误;
D.淀粉碘化钾溶液在空气中变蓝是因为碘离子被氧气氧化为碘单质后遇淀粉变蓝,所以离子方程式为:,故D正确;
故选C选项。
8.C
【详解】A.硫磺是S单质,化合价为0,中硫元素的化合价为+4价,中硫元素化合价为+1价,所以硫磺和在一定条件下可以发生归中反应合成,故A合理;
B.能与水反应发生氧化还原反应生成一种弱酸次氯酸和氨气,故B合理;
C.相同条件下,CH4的稳定性强于SiH4,则稳定性强于,所以更容易与反应,故C不合理;
D.FeO2中氧元素为-1价,铁元素为+2价,则投入足量稀硫酸中生成硫酸亚铁,氧气和水,所以有气体生成,故D合理;
故选C选项。
9.D
【详解】A.过氧化铬中含有过氧键,性质类似于过氧化钠, 性质不稳定,易溶于酸并分解放出氧气,故A正确;
B.由题给方程式可知,反应中没有元素发生化合价改变,该反应为非氧化还原反应,重铬酸根中铬元素为+6价,则过氧化铬中铬元素化合价为+6价,故B正确;
C.过氧化铬中铬元素化合价为+6价,由化合价代数和为0可知,过氧化铬中4个氧原子显+4价、1个氧原子显+1价,则过氧化铬中存在两个过氧键,故C正确;
D.由题给方程式可知,反应中没有元素发生化合价改变,该反应为非氧化还原反应,故D错误;
故选D。
10.D
【详解】A.Na2O2既做氧化剂又做还原剂,氧化剂与还原剂物质的量之比为1:1,故A 错误;
B.不是氧化还原反应,故B错误;
C.NH3做还原剂,O2做氧化剂,氧化剂与还原剂物质的量之比为5:4,故C错误;
D.MnO2做氧化剂,HCl做还原剂,氧化剂与还原剂物质的量之比为1:2,故D正确;
答案选D。
11.A
【详解】A. SO2中S元素的化合价由+4价降低为0,H2S中S元素的化合价由-2价升高为0,S既是氧化产物也是还原产物,故A符合;
B. Na2O2中-1价的O元素的化合价即升高又降低,NaOH为还原产物,O2为氧化产物,故B不符合;
C. 该反应中没有元素化合价的变化,属于非氧化还原反应,故C不符合;
D. Zn元素的化合价升高,H元素的化合价降低,ZnCl2为氧化产物,H2为还原产物,故D不符合;
故选A。
【点睛】在氧化还原反应中,几个概念之间的关系:
氧化剂具有氧化性,得电子化合价降低,被还原,发生还原反应,得到还原产物;
还原剂具有还原性,失电子化合价升高,被氧化,发生氧化反应,得到氧化产物,熟记该规律是解答氧化还原反应题型的关键。
12.(1)1:3
(2)6.4g
【解析】(1)
根据PbO2mPbO2·nPbO+()O2,则有()×32=239×5.02%、m+n=1,解得m=0.25、n=0.75,故m:n=0.25:0.75=1:3;
(2)
,根据得失电子守恒,反应n(PbO2):n(Cl2)=1:1,反应生成的n(Cl2)=0.1mol,则反应的n(PbO2)=0.1mol,故分解后的组成为,,。
13. ① 方案①:往溶液中通气体,若溶液变绿色,则该同学的推测是正确的:方案②:往绿色溶液中通,若溶液变回蓝色,则该同学的推测是正确的
【详解】(1)白色沉淀C为AgCl,n(AgCl)= ,由于,故n(Cl-)= 2n(AgCl)=0.06mol,B与完全中和后,溶质为NaCl与NaNO3(B2与Cu反应可知有HNO3),根据电荷守恒n(Na+)= n(Cl-)+ n(),可知n()=mol-0.06mol=0.06mol,又因为X分解成NO2,由此推知X中含有N、O、Cl三种元素,,
,综上所述:,X的化学式为NO2Cl故答案为: ,NO2Cl。
(2)气体A中有Cl2,NO2与水反应的方程式为:
故答案为:
(3)气体E 为NO2,Mg在NO2中燃烧:,故答案为:
(4)根据,已知B2中,,,故有,故n(H+)偏少导致不能完全反应,故选①,故答案为①
(5) 气体E 为NO2,向纯净的溶液中通入NO2和,若溶液变绿,则假设成立,设计实验方案为①:往溶液中通气体,若溶液变绿色,则该同学的推测是正确的:方案②:往绿色溶液中通,若溶液变回蓝色,则该同学的推测是正确的。故答案为:方案①:往溶液中通气体,若溶液变绿色,则该同学的推测是正确的:方案②:往绿色溶液中通,若溶液变回蓝色,则该同学的推测是正确的
14.(1)BC
(2)溶液B滴加盐酸不再产生气泡
(3) 温度过低反应速率太慢,温度过高草酸易分解 ACD
(4)cfgb
(5)失去部分结晶水的或
【分析】废旧干电池加水溶解过滤分离出固体二氧化锰、炭粉,两者加入草酸、硫酸生成MnSO4,过滤除去固体杂质得到溶液再加入硫酸铵生成含有的溶液,最终得到硫酸锰铵晶体;溶液A含有氯化铵和氯化锌,加入过量(NH4)2CO3,将锌转化为沉淀过滤出去,得到氯化铵溶液B,加入盐酸除去过量(NH4)2CO3得到氯化铵;
(1)
A.步骤I用倾析法转移溶液后,洗涤固体A时,注入水并用玻璃棒充分搅拌,使着附在固体表面的杂质充分溶解分离出去,A正确;
B.由流程可知,A中含有溶解的氯化铵和氯化锌,加入过量(NH4)2CO3,将锌转化为沉淀过滤出去,得到滤液B,故步骤II中的操作a为过滤,B错误;
C.固体A为不溶解的二氧化锰和碳粉,在空气中灼烧可以除去固体中的炭粉不影响二氧化锰,不影响制得硫酸锰铵晶体,C错误;
D.反应之所以能进行的原因是相同条件下的溶解度最小,容易达到饱和结晶析出,使反应正向进行,D正确;
故选BC;
(2)
步骤III中加盐酸,盐酸和碳酸根离子反应生成二氧化碳气体,盐酸已过量的现象是溶液B滴加盐酸不再产生气泡;
(3)
草酸不稳定受热容易分解,步骤IV的温度控制在70~80℃的原因是温度过低反应速率太慢,温度过高草酸易分解;
步骤Ⅳ中草酸和二氧化锰反应生成硫酸锰,草酸中碳元素化合价升高,发生氧化反应,草酸为还原剂;葡萄糖、乙醇、亚硫酸钠均具有还原性,可以代替草酸,故选ACD;
(4)
已知:硫酸锰铵易溶于水、不溶于乙醇;故在洗涤硫酸锰铵晶体时使用乙醇而不是水,可以减少产品损失;从溶液D中较快得到较纯的硫酸锰铵晶体,操作为c.先蒸发浓缩,再改用小火蒸发至出现晶膜,此时溶液达到饱和状态;f.先自然冷却至室温,再用冰水浴冷却,利于晶体的成长和析出;g.抽滤分离出晶体;b.用少量乙醇溶液洗涤,洗去晶体表面的杂质;
故选cfgb;
(5)
用滴定Mn2+的分析法确定产品中含量超100%,则产品中可能混有的物质是失去部分结晶水的导致锰元素含量增加或混入导致混合物中锰元素含量增加,这都会导致在滴定时使得标准液测定结果偏大。
15. 瓷坩埚中含有二氧化硅,二氧化硅会与熔融KOH反应 HCl会被氧化,两者不能共存 BD bcfe 7.900g ①歧化反应中,有三分之一的锰元素回到,趁热过滤时被除去;②冷却结晶后,部分依然溶解于溶液中,减压过滤时被除去;③粉末与、KOH固体未完全发生反应
【分析】由题给流程可知,将氢氧化钾、氯酸钾和二氧化锰三种固体搅拌得到含有氢氧化钾、氯酸钾和二氧化锰的固体A;固体A加强热5min时发生反应得到含有锰酸钾和氯化钾的固体B;加入去离子水溶解固体B后通入二氧化碳,锰酸钾在二氧化碳作用下发生歧化反应后得到含有高锰酸钾、二氧化锰、氯化钾和碳酸钾的固液混合物C;趁热过滤所得固液混合物C得到高锰酸钾溶液,高锰酸钾溶液经蒸发浓缩、冷却结晶、减压过滤、洗涤烘干得到高锰酸钾。
【详解】(1) 固体 A 中含 有氢氧化钾,熔融氢氧化钾能与瓷坩埚中的二氧化硅反应,会腐蚀坩埚,则加强热熔融过程中不能使用瓷坩埚,故答案为:瓷坩埚中含有二氧化硅,二氧化硅会与熔融KOH反应;
(2) 通入二氧化碳的目的是中和掉反应②不断生成的氢氧根离子,使反应②顺利进行,盐酸具有还原性,反应生成的高锰酸钾具有强氧化性,能将盐酸氧化,无法中和氢氧根离子,使反应②顺利进行,故答案为:HCl会被氧化,两者不能共存;
(3) A.由题给流程可知,蒸发时没有晶体析出,冷却结晶时才有晶体析出,故错误;
B.由题给信息可知,若通入过多二氧化碳,二氧化碳与碳酸钾溶液反应会生成大量溶解度较低的碳酸氢钾,蒸发时碳酸氢钾会与高锰酸钾一起析出,导致产品中混有杂质,故正确;
C.高锰酸钾具有强氧化性,能将乙醇直接氧化为乙酸,则为减少高锰酸钾损失,不能选择乙醇为洗涤剂,故错误;
D.由题给信息可知,高锰酸钾见光、受热均易分解,则干燥产品应采用低温烘干的方法,故正确;
BD正确,故答案为:BD;
(4) 由题给信息可知,高锰酸钾见光、受热均易分解,则测定高锰酸钾溶液浓度时应选用棕色滴定管,滴定管的准备操作顺序为滴定管检漏后,用高锰酸钾溶液润洗滴定管,从棕色滴定管上口加入高于“0”刻度的 高锰酸钾溶液,轻轻转动活塞使滴定管的尖嘴部分充满溶液无气泡,调整液面至“0”刻度或“0”刻度以下记录数据;由滴定反应的方程式可得:2MnO—5C2O ,0.6700g草酸钠的物质的量为=0.005mol,则产品中高锰酸钾的质量为0.005mol×××158 g/mol=7.900g,故答案为:bcfe;7.900g;
(5)由题给信息可知,锰酸钾在二氧化碳作用下发生歧化反应时有三分之一的锰元素转化为二氧化锰被趁热过滤时除去,高锰酸钾溶于水,冷却结晶时,滤液中溶解的高锰酸钾在减压过滤时被除去,反应①时二氧化锰反应不充分等因素致使二氧化锰中的锰元素没有转化为高锰酸钾,导致产品高锰酸钾中锰元素的质量仅为原料中二氧化锰中锰元素质量的51%~57%,故答案为:①歧化反应中,有三分之一的锰元素回到,趁热过滤时被除去;②冷却结晶后,部分依然溶解于溶液中,减压过滤时被除去;③粉末与、KOH固体未完全发生反应。
上海高考化学三年(2020-2022)模拟题分类汇编-14氧化还原反应(1): 这是一份上海高考化学三年(2020-2022)模拟题分类汇编-14氧化还原反应(1),共34页。试卷主要包含了单选题,结构与性质,原理综合题,填空题,实验题,工业流程题等内容,欢迎下载使用。
浙江省温州市高考化学三年(2020-2022)模拟题分类汇编-14氧化还原反应: 这是一份浙江省温州市高考化学三年(2020-2022)模拟题分类汇编-14氧化还原反应,共19页。试卷主要包含了单选题,填空题,计算题,元素或物质推断题,工业流程题等内容,欢迎下载使用。
浙江省台州市高考化学三年(2020-2022)模拟题分类汇编-13离子反应: 这是一份浙江省台州市高考化学三年(2020-2022)模拟题分类汇编-13离子反应,共13页。试卷主要包含了单选题,填空题,计算题等内容,欢迎下载使用。

