备考2023年中考化学真题专项练习(全国通用)-93常见几种酸的用途
展开备考2023年中考化学真题专项练习(全国通用)-93常见几种酸的用途
一、单选题
1.(2022·宁夏·统考中考真题)下列对宏观性质或现象的微观解释正确的是
A.钠元素和镁元素存在本质区别,因为钠原子和镁原子的质量不同
B.盐酸和硫酸化学性质相似,因为它们的溶液中都含有氢氧根离子
C.金刚石和石墨物理性质差异大,因为构成它们的碳原子结构不同
D.品红在热水中比在冷水中扩散更快,因为在受热情况下分子能量增大,运动速率加快
2.(2022·山东东营·统考中考真题)东营某化工厂产生的污水pH=2,主要污染物是硫酸。现要将污水调节至接近中性,达标后再排放,下列说法不正确的是
A.检测:用pH试纸或pH计检测污水的酸碱度
B.原理:处理酸性污水的实质是消耗污水中的氢离子
C.验证:取水样,加入少量氯化钡溶液后出现白色沉淀,证明处理未达标
D.应用:可与造纸厂排放的碱性污水混合,达标后再排放
3.(2022·山东威海·统考中考真题)下列对宏观现象的微观解释不正确的是
A.金刚石的硬度比石墨大——碳原子的内部结构不同
B.稀盐酸和稀硫酸都能使紫色石蕊试液变红——稀盐酸和稀硫酸中都含有氢离子
C.5mL水与5mL酒精混合后总体积小于10mL——分子之间有间隔
D.氧气能支持燃烧,二氧化碳不能支持燃烧——不同种分子化学性质不同
4.(2022·江西·统考中考真题)化学学科核心素养展现了化学课程对学生发展的重要价值,下列示例说法错误的是
A.化学观念:酸溶液中都含有H+,所以具有相似的化学性质
B.科学思维:碱能使无色酚酞溶液变红,能使无色酚酞溶液变红的一定是碱
C.科学探究与实践:将火柴梗迅速平放入蜡烛的火焰中约1s后取出,探究火焰哪层温度最高
D.科学态度与责任:可燃性气体遇明火易发生爆炸,加油站要严禁烟火
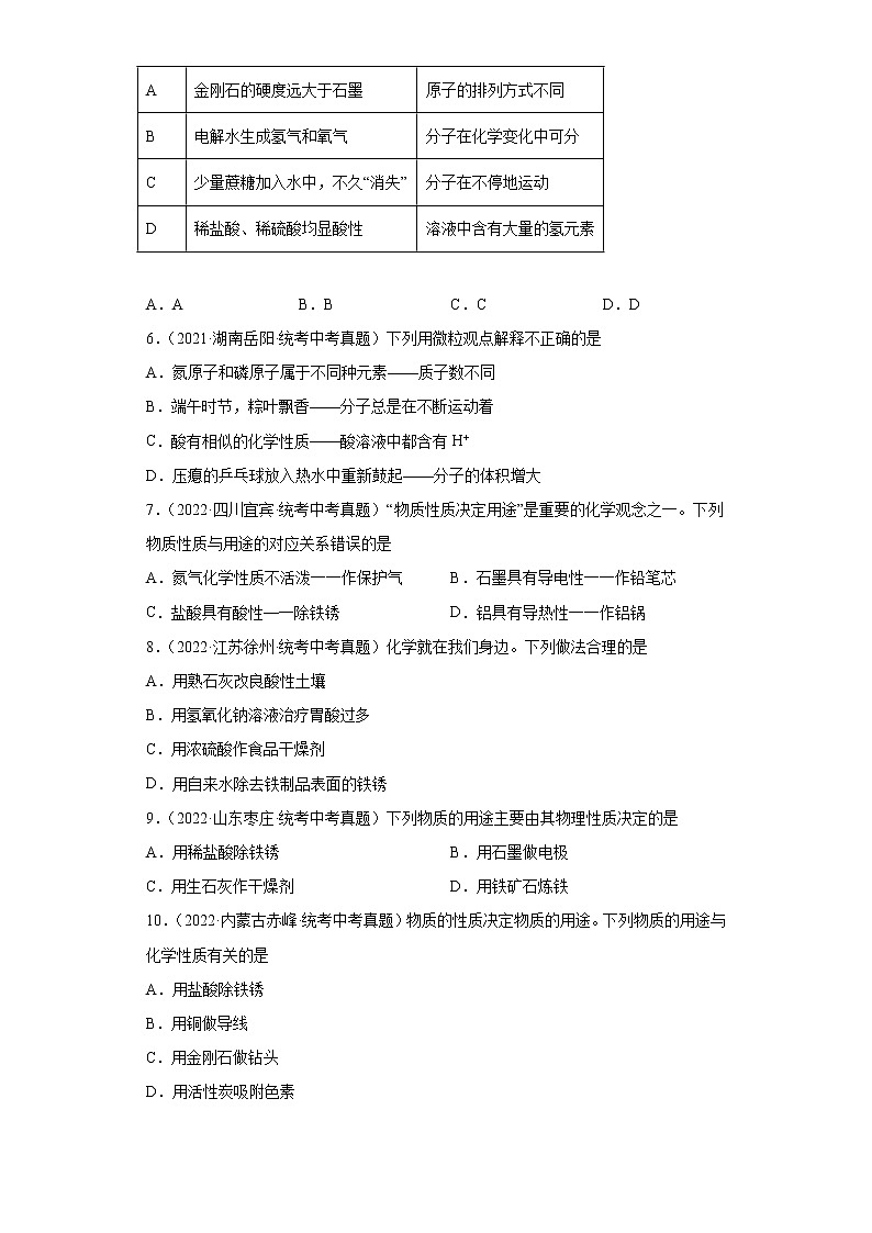
5.(2021·甘肃甘南·统考中考真题)下列对宏观事实的微观解释错误的是
选项 | 宏观事实 | 微观解释 |
A | 金刚石的硬度远大于石墨 | 原子的排列方式不同 |
B | 电解水生成氢气和氧气 | 分子在化学变化中可分 |
C | 少量蔗糖加入水中,不久“消失” | 分子在不停地运动 |
D | 稀盐酸、稀硫酸均显酸性 | 溶液中含有大量的氢元素 |
A.A B.B C.C D.D
6.(2021·湖南岳阳·统考中考真题)下列用微粒观点解释不正确的是
A.氮原子和磷原子属于不同种元素——质子数不同
B.端午时节,粽叶飘香——分子总是在不断运动着
C.酸有相似的化学性质——酸溶液中都含有H+
D.压瘪的乒乓球放入热水中重新鼓起——分子的体积增大
7.(2022·四川宜宾·统考中考真题)“物质性质决定用途”是重要的化学观念之一。下列物质性质与用途的对应关系错误的是
A.氮气化学性质不活泼一一作保护气 B.石墨具有导电性一一作铅笔芯
C.盐酸具有酸性—一除铁锈 D.铝具有导热性一一作铝锅
8.(2022·江苏徐州·统考中考真题)化学就在我们身边。下列做法合理的是
A.用熟石灰改良酸性土壤
B.用氢氧化钠溶液治疗胃酸过多
C.用浓硫酸作食品干燥剂
D.用自来水除去铁制品表面的铁锈
9.(2022·山东枣庄·统考中考真题)下列物质的用途主要由其物理性质决定的是
A.用稀盐酸除铁锈 B.用石墨做电极
C.用生石灰作干燥剂 D.用铁矿石炼铁
10.(2022·内蒙古赤峰·统考中考真题)物质的性质决定物质的用途。下列物质的用途与化学性质有关的是
A.用盐酸除铁锈
B.用铜做导线
C.用金刚石做钻头
D.用活性炭吸附色素
11.(2022·湖北宜昌·统考中考真题)硅是重要的半导体材料,(高纯)是工业制硅流程中的化学反应之一、下列说法错误的是
A.反应中元素种类不变
B.反应中各原子数目不变
C.X的化学式是SiHCI2
D.副产品可用于生产盐酸
12.(2021·北京·统考中考真题)下列物质能除铁锈的是
A.盐酸 B.植物油 C.NaOH溶液 D.食盐水
13.(2020·辽宁丹东·中考真题)化学广泛应用在工农业生产中,下列说法错误的是( )
A.焊接铁制品时,可用稀盐酸除去其表面的铁锈
B.烧碱易吸水,可以作为某些食品的干燥剂
C.大力推广使用脱硫煤,可减少酸雨的形成
D.磷酸二氢铵和硝酸钾都属于复合肥料
14.(2020·山东聊城·统考中考真题)下列“液体“中可能为纯净物的是
A.胃液
B.波尔多液
C.滤液
D.“84”消毒液
15.(2020·湖南怀化·统考中考真题)下列厨房常见物质的用途不正确的是
A.氯化钠可作调味品
B.利用洗涤剂的乳化作用清洗餐具上的油污
C.用淀粉溶液检验加碘食盐是否含碘
D.水壶中的水垢用白醋浸泡除去
16.(2020·西藏·统考中考真题)下列物质的用途主要体现了其化学性质的是
A.活性炭用于除去冰箱中的异味
B.干冰用于人工降雨
C.食醋用于除去水壶中的水垢
D.铜丝用于制作导线
17.(2020·辽宁大连·统考中考真题)下列关于物质用途的说法中,错误的是
A.亚硝酸钠用于烹调
B.盐酸用于金属表面除锈
C.碳酸氢钠用于焙制糕点
D.熟石灰用于改良酸性土壤
18.(2020·黑龙江·统考中考真题)下列物质的用途主要利用其物理性质的是
A.焦炭用于冶炼金属
B.盐酸用于金属表面除锈
C.碳酸氢钠用于治疗胃酸过多症
D.干冰用于人工降雨
19.(2020·江苏连云港·统考中考真题)下列物质的性质与用途具有对应关系的是
A.碳酸钙难溶于水,可用作补钙剂
B.浓硫酸有腐蚀性,实验室可用作干燥剂
C.活性炭有吸附性,可除去水中色素和异味
D.二氧化碳能与水反应,可作制冷剂用于人工降雨
二、多选题
20.(2021·江苏镇江·统考中考真题)下列说法不正确的是
A.同种元素的原子和离子具有相同的质子数
B.稀硫酸、盐酸中都含有大量H+,所以具有相似的化学性质
C.称取5.0g熟石灰,加入95.0mL水充分搅拌,得到5.0%的Ca(OH)2溶液
D.向盐酸与氢氧化钠充分反应后的溶液中滴入酚酞试液,不变色,则二者恰好完全中和
参考答案:
1.D
【详解】A、质子数相同的一类原子的总称为元素,因此钠元素和镁元素存在本质区别,因为钠原子和镁原子的质子数不同,选项错误;
B、盐酸和硫酸化学性质相似,是由于它们都能电离出氢离子,选项错误;
C、金刚石和石墨物理性质差异大,是由碳原子排列不同,选项错误;
D、品红在热水中比在冷水中扩散更快,因为在受热情况下分子能量增大,运动速率加快,选项正确;
故选:D。
2.C
【详解】A、用pH试纸或pH计检测污水的酸碱度,说法正确;
B、污水呈酸性是由于溶液中的存在氢离子,现要将污水调节至接近中性,处理酸性污水的实质是消耗污水中的氢离子,说法正确;
C、能氯化钡溶液反应生成白色沉淀的物质不一定是硫酸,也可能是可溶性的硫酸盐。取水样,加入少量氯化钡溶液后出现白色沉淀,不能证明水中一定存在硫酸,不能确定处理未达标,说法错误;
D、酸性物质能与碱性物质反应,生成物质可以中性。污水可与造纸厂排放的碱性污水混合,达标后再排放,说法正确。
故选:C。
3.A
【详解】A、金刚石和石墨都是有碳原子构成的单质,但是碳原子排列方式不同,选项错误;
B、稀盐酸和稀硫酸中都含有氢离子,显酸性,故都能使石蕊试液由紫色变为红色,选项正确;
C、5mL水与5mL酒精混合后总体积小于10mL,是因为水分子和酒精分子之间都有间隔,混合时分子运动到互相的分子间隔中,宏观上物质的总体积偏小,选项正确;
D、分子是保持物质化学性质的最小粒子,氧气是由氧分子构成的,二氧化碳是由二氧化碳分子构成的,两种物质分子构成不同则化学性质不同,选项正确;
故选:A。
4.B
【详解】A、酸溶液中均能解离出氢离子,故酸具有相似的化学性质,不符合题意;
B、碱能使无色酚酞溶液变红,能使无色酚酞溶液变红的一定是碱性溶液,不一定是碱,如碳酸钠溶液显碱性,能使无色酚酞试液变红,但是属于盐,符合题意;
C、将火柴梗迅速平放入蜡烛的火焰中约1s后取出,与外焰接触部位碳化最严重,说明外焰温度最高,不符合题意;
D、可燃性气体遇明火易发生爆炸,加油站的空气中含有大量的可燃性颗粒,混有一定量的空气,遇到明火,容易发生爆炸,故要严禁烟火,不符合题意。
故选B。
5.D
【详解】A、金刚石的硬度远大于石墨,是由于碳原子的排列方式不同,故A正确;
B、电解水生成氢气和氧气,水分子破裂成氢原子和氧原子,氢原子重新组合成氢分子,氧原子重新组合成氧分子,则分子在化学变化中可分,故B正确;
C、分子在不停地运动,少量蔗糖加入水中,不久“消失”,是蔗糖是以蔗糖分子的形式溶解于水中,故C正确;
D、稀盐酸、稀硫酸均显酸性,是溶液中含有大量的氢离子,故D不正确。故选D。
6.D
【详解】A、元素是质子数相同的一类原子,氮原子和磷原子属于不同种元素因为质子数不同,正确;
B、端午时节,粽叶飘香说明分子总是在不断运动着,运动到人周围被人闻到,正确;
C、酸有相似的化学性质是因为酸溶液中都含有H+,正确;
D、压瘪的乒乓球放入热水中重新鼓起是因为分子之间的间隔变大了,错误。
故选D。
7.B
【详解】A、氮气化学性质不活泼可用作保护气,物质性质与用途的对应关系正确,不符合题意;
B、石墨是最软的矿物之一 ,可用作铅笔芯,不是由于石墨具有导电性,物质性质与用途的对应关系不正确,符合题意;
C、铁锈中氧化铁能与盐酸反应生成可溶性的氯化铁和水,盐酸具有酸性可用除铁锈,物质性质与用途的对应关系正确,不符合题意;
D、铝具有导热性可用作铝锅,物质性质与用途的对应关系正确,不符合题意。
故选:B。
8.A
【详解】A、熟石灰具有碱性,可以和酸性物质反应,用于改良酸性土壤,正确;
B、氢氧化钠具有强烈的腐蚀性,不能治疗胃酸过多,错误;
C、浓硫酸具有强烈的腐蚀性,不合适作食品干燥剂,错误;
D、自来水不会和铁锈的主要成分氧化铁反应,不能除去铁制品表面的铁锈,错误;
故选A。
9.B
【分析】化学性质是在化学变化中体现出来的性质,例如可燃性、助燃性、氧化性等;物理性质是不需要发生化学变化就能体现出来的性质,例如色态味、熔沸点、密度、溶解性、挥发性等。
【详解】A、用稀盐酸除铁锈,盐酸和氧化铁生成氯化铁和水,利用了盐酸的酸性,化学性质,错误;
B、用石墨做电极,是因为石墨有良好的导电性,物理性质,正确;
C、用生石灰作干燥剂,是生石灰和水生成氢氧化钙,化学性质,错误;
D、用铁矿石炼铁,是一氧化碳和氧化铁生成铁和二氧化碳,化学性质,错误;
故选B。
10.A
【分析】物质在化学变化中表现出来的性质叫化学性质,如可燃性、助燃性、氧化性、还原性、酸碱性、稳定性等;物质不需要发生化学变化就表现出来的性质,叫物理性质;物理性质经常表现为:颜色、状态、气味、密度、硬度、熔点、沸点、导电性、导热性、溶解性、挥发性、吸附性、延展性等。
【详解】A、用盐酸除铁锈是利用盐酸的酸性,属于化学性质;故选项正确;
B、用铜做导线是利用铜的导电性,属于物理性质;故选项错误;
C、用金刚石做钻头是利用金刚石的硬度大,属于物理性质;故选项错误;
D、用活性炭吸附色素是利用活性炭的吸附性,属于物理性质;故选项错误;
故选:A。
【点睛】本考点考查了物理性质和化学性质的区分,要记忆有关盐酸、铜、金刚石、活性炭的性质,并能够在比较的基础上进行应用,本考点的基础性比较强,主要出现在选择题和填空题中。
11.C
【详解】A、根据质量守恒定律,化学反应前后元素种类不变,故A正确,不符合题意;
B、根据质量守恒定律,化学反应前后原子种类和数目不变,故B正确,不符合题意;
C、根据质量守恒定律,反应前后原子种类和数目不变,反应前已知物中有2个氢原子,反应后有3个氢原子,3个氯原子,1个硅原子,故反应前未知物中有1个氢原子,3个氯原子,1个硅原子,故X为SiHCI3,故C错误,符合题意;
D、该反应为工业制硅流程,生成物中有氯化氢,副产品可用于生产盐酸,故D正确,不符合题意;
故选C。
12.A
【详解】A、铁锈的主要成分是氧化铁,氧化铁能和稀盐酸反应生成氯化铁和水,可以用稀盐酸除锈,此选项正确;
B、涂抹食用油可以在金属表面形成一层膜以达到防锈目的,食用油能防锈,但不能用于除铁锈,此选项错误;
C、NaOH溶液不能与氧化铁反应,不能用来除锈,此选项错误;
D、食盐水是氯化钠溶液,因氧化铁不与食盐水反应,则不能除去铁锈,此选项错误。
故选A。
13.B
【详解】A、稀盐酸能与金属氧化物反应生成盐和水,铁锈的主要成分是氧化铁,所以可用稀盐酸除去其表面的铁锈,故A说法正确;
B、烧碱具有很强的腐蚀性,不能用烧碱作为某些食品的干燥剂,故B说法错误;
C、形成酸雨的主要物质是二氧化硫和氮的氧化物,大力推广使用脱硫煤,可减少二氧化硫的排放,从而减少酸雨的形成,故C说法正确;
D、磷酸二氢铵中含有磷元素和氮元素,属于复合肥;硝酸钾中含有氮元素和钾元素,属于复合肥,所以都属于复合肥料,故D说法正确。
故选:B。
14.C
【详解】A、胃液中含有盐酸等物质,属于混合物,故错误;
B、硫酸铜溶液和氢氧化钙溶液混合配制波尔多液,属于混合物,故错误;
C、过滤后的滤液中可能只含有水,属于纯净物,故正确;
D、“84”消毒液中含有水、次氯酸钠等物质,属于混合物,故错误。
故选C。
15.C
【详解】A、氯化钠有咸味,常用来作调味品,不符合题意;
B、洗涤剂具有乳化作用,能将大的油滴分散成细小的油滴随水冲走,可利用洗涤剂的乳化作用可除去餐具上的油污,不符合题意;
C、食盐中的碘是碘酸钾的形式存在,不是单质碘,不能使淀粉溶液变蓝,因此不能用淀粉溶液检验加碘食盐是否含碘,符合题意;
D、水垢的主要成分是碳酸钙和氢氧化镁,氢氧化镁、碳酸钙会与食醋发生反应而溶解,不符合题意。故选C。
16.C
【详解】A、用活性炭除去冰箱内的异味是利用了活性炭的物理性质,具有吸附性,选项错误;
B、干冰用于人工降雨是利用了干冰的物理性质,升华时吸热.选项错误;
C、食醋用于除去水壶中的水垢,水垢的主要成分是碳酸钙,醋酸能和碳酸钙反应生成可溶性的醋酸盐,为其化学性质,选项正确;
D、铜丝用于制作导线,是利用了铜的导电性,为物理性质,选项错误。
故选C。
17.A
【详解】A、亚硝酸钠有毒,不能用于烹调食物,选项说法错误,符合题意;
B、盐酸能与金属氧化物反应,所以盐酸可用于金属表面除锈,选项说法正确,不符合题意;
C、碳酸氢钠受热会分解产生二氧化碳,且能与酸性物质反应生成二氧化碳,所以碳酸氢钠可用于培制糕点,选项说法正确,不符合题意;
D、熟石灰是一种碱,能与土壤中的酸性物质反应,因此可用于改良酸性土壤,选项说法正确,不符合题意。
故选:A。
18.D
【详解】A、在金属冶炼中焦炭作为还原剂,该性质需要发生化学变化就能表现出来,属于化学性质,与题意不符。
B、盐酸除锈是盐酸与氧化铁反应,该性质需要发生化学变化就能表现出来,属于化学性质,与题意不符。
C、碳酸氢钠与胃酸发生反应,用于治疗胃酸过多症,该性质需要发生化学变化就能表现出来,属于化学性质,与题意不符。
D、干冰用于人工降雨,是利用了干冰升华时吸热的性质,不需要发生化学变化就能表现出来,是利用了其物理性质,正确,符合题意。
故选D。
19.C
【详解】A、碳酸钙中含有钙元素,可用作补钙剂,不具有对应关系,不符合题意;
B、浓硫酸有吸水性,实验室可用作干燥剂,不具有对应关系,不符合题意;
C、活性炭有吸附性,故可除去水中色素和异味,具有对应关系,符合题意;
D、固体二氧化碳生华吸热,可作制冷剂用于人工降雨,不具有对应关系,不符合题意。
故选:C。
20.CD
【详解】A、同种元素的原子和离子质子数相同,电子数不同,正确;
B、稀硫酸和盐酸中都含有大量H+,因此具有酸的通性,正确;
C、熟石灰是Ca(OH)2是的俗称,氢氧化钙属于微溶物,5.0g熟石灰无法完全溶解,得不到5%的溶液,错误;
D、酚酞在中性和酸性溶液中均显无色,因此不变色可能是恰好完全中和,也可能是盐酸过量,错误;
故选:CD。
备考2023年中考化学真题专项练习(全国通用)-99常见盐: 这是一份备考2023年中考化学真题专项练习(全国通用)-99常见盐,共9页。试卷主要包含了单选题(共0分等内容,欢迎下载使用。
备考2023年中考化学真题专项练习(全国通用)-94常见酸、碱的俗称及化学式: 这是一份备考2023年中考化学真题专项练习(全国通用)-94常见酸、碱的俗称及化学式,共10页。试卷主要包含了单选题等内容,欢迎下载使用。
备考2023年中考化学真题专项练习(全国通用)-92酸的通性: 这是一份备考2023年中考化学真题专项练习(全国通用)-92酸的通性,共18页。试卷主要包含了单选题等内容,欢迎下载使用。

