所属成套资源:2023嘉兴高三下学期4月教学测试(二模)及答案(九科)
2023嘉兴高三下学期4月教学测试(二模)地理含解析
展开
这是一份2023嘉兴高三下学期4月教学测试(二模)地理含解析,文件包含2023届浙江省嘉兴市高考二模地理试题含解析docx、2023届浙江省嘉兴市高考二模地理试题无答案docx等2份试卷配套教学资源,其中试卷共27页, 欢迎下载使用。
2023年高三教学测试地理试卷
一、选择题I(本大题共20小题,每小题2分,共40分。每小题列出的四个备选项中只有一个是符合题目要求的,不选、多选、错选均不得分)
“盆栽蔬菜”是指在花盆或其他容器内种植的蔬菜,供人观赏和采摘食用。山东省莘县近年来大力发展“盆栽蔬菜”种植,并使用“直播带货”等新型电商模式进行销售。完成下面小题。
1. 兴起“盆栽蔬菜”种植的主导因素是( )
A. 土地 B. 科技 C. 市场 D. 交通
2. 与传统农产品销售模式相比,“直播带货”等电商销售模式( )
A. 地理空间限制增加 B. 科技投入减少
C. 物流仓储成本下降 D. 市场范围变小
【答案】1. C 2. C
【解析】
【1题详解】
市场的需求量决定农业生产的类型和规模。据材料“山东省莘县近年来大力发展“盆栽蔬菜”种植”可知,兴起“盆栽蔬菜”种植的主导因素是市场需求量,C正确;“盆栽蔬菜”是指在花盆或其他容器内种植的蔬菜,对土地需求不高,A错误;与传统种植方式相比,多了观赏性,科技含量不高,B错误;“盆栽蔬菜”是指在花盆或其他容器内种植的蔬菜,供人观赏和采摘食用,不需要大规模运输产品,对交通依赖不大,D错误。故选C。
【2题详解】
与传统农产品销售模式相比,“直播带货”等电商销售模式通过网络销售,地理空间限制减弱,A错误;需要借助网络,科技投入增加,B错误;直接从产地到消费者手中,减少了中间环节,物流仓储成本下降,C正确;借助网络传播,市场范围扩大,D错误。故选C。
【点睛】“直播带货”相比传统电商购买方式互动性更强、亲和力更强,消费者可以像在大卖场一样,跟卖家进行交流甚至讨价还价;另一方面,“直播带货”往往能做到全网最低价,它绕过了经销商等传统中间渠道,直接实现了商品和消费者对接。
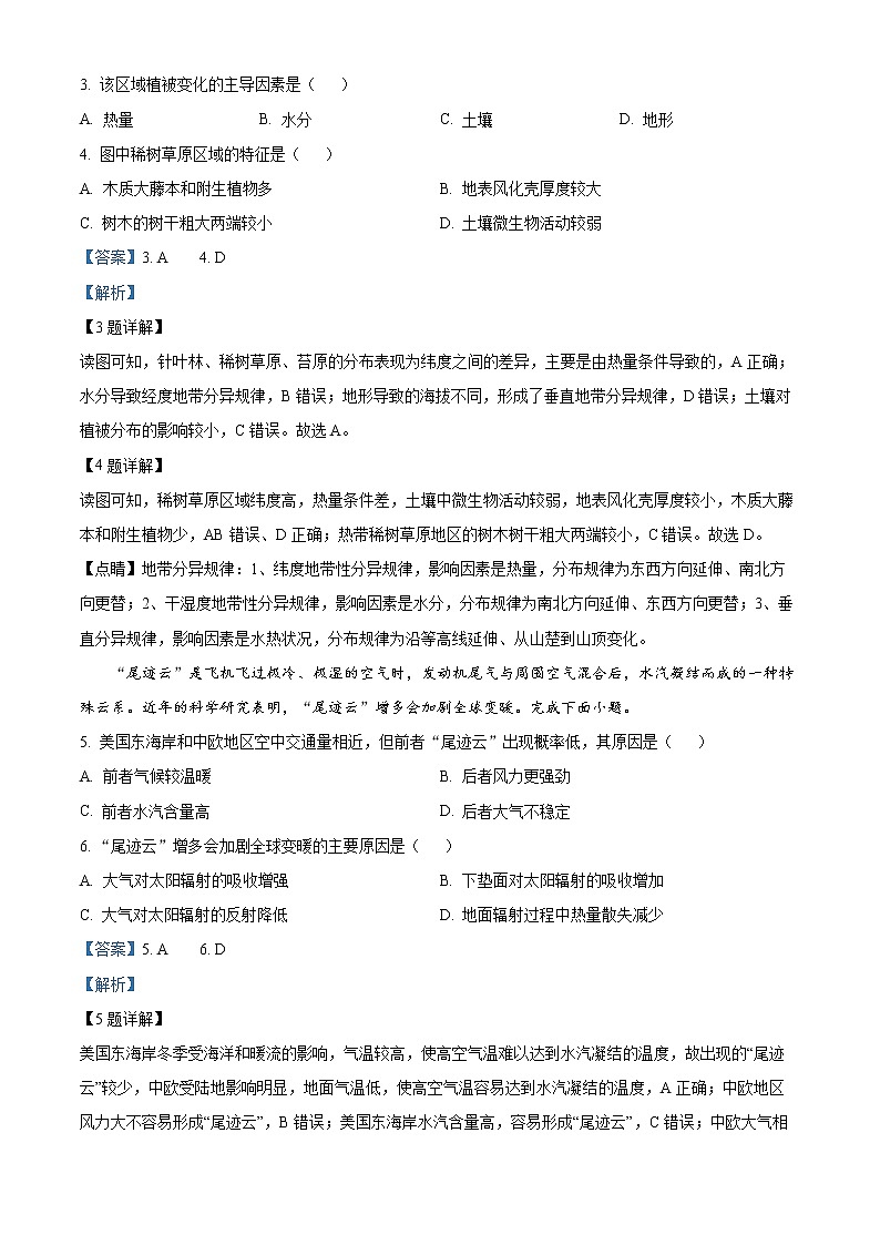
下图为世界某区域植被分布示意图。完成下面小题。
3. 该区域植被变化的主导因素是( )
A. 热量 B. 水分 C. 土壤 D. 地形
4. 图中稀树草原区域的特征是( )
A. 木质大藤本和附生植物多 B. 地表风化壳厚度较大
C. 树木的树干粗大两端较小 D. 土壤微生物活动较弱
【答案】3. A 4. D
【解析】
【3题详解】
读图可知,针叶林、稀树草原、苔原的分布表现为纬度之间的差异,主要是由热量条件导致的,A正确;水分导致经度地带分异规律,B错误;地形导致的海拔不同,形成了垂直地带分异规律,D错误;土壤对植被分布的影响较小,C错误。故选A。
【4题详解】
读图可知,稀树草原区域纬度高,热量条件差,土壤中微生物活动较弱,地表风化壳厚度较小,木质大藤本和附生植物少,AB错误、D正确;热带稀树草原地区的树木树干粗大两端较小,C错误。故选D。
【点睛】地带分异规律:1、纬度地带性分异规律,影响因素是热量,分布规律为东西方向延伸、南北方向更替;2、干湿度地带性分异规律,影响因素是水分,分布规律为南北方向延伸、东西方向更替;3、垂直分异规律,影响因素是水热状况,分布规律为沿等高线延伸、从山楚到山顶变化。
“尾迹云”是飞机飞过极冷、极湿的空气时,发动机尾气与周围空气混合后,水汽凝结而成的一种特殊云系。近年的科学研究表明,“尾迹云”增多会加剧全球变暖。完成下面小题。
5. 美国东海岸和中欧地区空中交通量相近,但前者“尾迹云”出现概率低,其原因是( )
A. 前者气候较温暖 B. 后者风力更强劲
C. 前者水汽含量高 D. 后者大气不稳定
6. “尾迹云”增多会加剧全球变暖的主要原因是( )
A. 大气对太阳辐射的吸收增强 B. 下垫面对太阳辐射的吸收增加
C. 大气对太阳辐射的反射降低 D. 地面辐射过程中热量散失减少
【答案】5. A 6. D
【解析】
【5题详解】
美国东海岸冬季受海洋和暖流的影响,气温较高,使高空气温难以达到水汽凝结的温度,故出现的“尾迹云”较少,中欧受陆地影响明显,地面气温低,使高空气温容易达到水汽凝结的温度,A正确;中欧地区风力大不容易形成“尾迹云”,B错误;美国东海岸水汽含量高,容易形成“尾迹云”,C错误;中欧大气相对较稳定,容易形成“尾迹云”,D错误;故选A。
【6题详解】
大气对太阳辐射的吸收量较少,对全球增温影响小,A错误;“尾迹云”增多会减少地面对太阳辐射的吸收,B错误;“尾迹云”增多会增加对太阳辐射的反射作用,C错误;“尾迹云”增多,使地面辐射的热量难以扩散,导致地面增温,D正确,故选D。
【点睛】人们常常在晴朗的天空中看到喷气式飞机在高空飞行时,机身后边会出现一条或数条长长的“云带”。其实,这不是喷气式飞机喷出来的烟,而是飞机排出来的废气与周围环境空气混合后,水汽凝结而成的特殊云系,航空飞行界和航空气象学上称之为飞机尾迹,也叫“尾迹云”、“机尾云”,也就是人们俗称的“飞机拉烟”。
下图为使用地理信息技术获取和处理出租车轨迹数据,并制作成的我国某大城市①、②、③地段晚高峰乘客上、下车流量(单位:次)统计图。完成下面小题。
7. 该统计图制作过程中( )
A. 利用GIS获取车流数量信息 B. 运用GPS进行叠加分析
C. 利用BDS采集乘客位置数据 D. 运用RS显示统计图表
8. 该城市①、②、③地段的主要功能分别为( )
A. 居住生活购物娱乐商务办公 B. 购物娱乐商务办公居住生活
C. 购物娱乐居住生活商务办公 D. 商务办公居住生活购物娱乐
【答案】7. C 8. B
【解析】
【7题详解】
GIS是在计算机硬、软件系统支持下,对有关地理分布数据进行储存、管理、运算、分析、显示和描述的技术系统,GIS无法直接获取车流信息,只能对车流信息进行分析,A错误;GPS主要是定位技术,可以获取位置的相关信息,对图层的叠加分析功能是GIS的功能,B错误;BDS是北斗卫星导航系统的简称,可以获取地理事物的位置数据信息,该统计图制作过程中可以利用BDS采集乘客位置数据,C正确;RS是遥感系统,一般指运用传感器对物体的电磁波的辐射、反射特性的探测,无法运用RS显示统计图表,D错误。故选C。
【8题详解】
每天的20时到23时是非工作学习时间,人们此时出行的目的主要是购物娱乐,据图示信息可知该城市①地段车流量最大,说明此区域的主要功能应是购物娱乐,排除AD;每天的20时到23时是非工作学习时间,相对而言在这一时段从事商务办公的人,下班(上车)的人口数量应比晚上来加班(下车)的要多,所以②地段的主要功能是商务办公;在晚间的这段时间里,虽然有部分居民外出活动,但总体而言还是回家(下车)休息的人口数量居多,所以③地段的主要功能是居住生活。B正确,C错误。故选B。
【点睛】北斗卫星导航系统(简称BDS)是中国自行研制的全球卫星导航系统,也是继GPS、GLONASS之后的第三个成熟的卫星导航系统。北斗卫星导航系统(BDS)和美国GPS、俄罗斯GLONASS、欧盟GALILEO,是联合国卫星导航委员会已认定的供应商。
北京的汉石桥湿地在维护自然环境方面具有重要作用。上世纪随着人类活动加剧和气候变化,该湿地出现了生态问题,近年来采取了恢复生态等措施,环境得到明显改善。下图为该湿地2005和2020年生态服务价值(单位:亿元)统计图。完成下面小题。
9. 生态服务价值中的净化环境属于( )
A. 供给服务 B. 调节服务 C. 科研服务 D. 文化服务
10. 与2005年相比,2020年该湿地生态服务功能发生明显变化,采取的主要措施是( )
A. 保护候鸟 B. 控制人口增长 C. 退耕还湿 D. 完善水利设施
【答案】9. B 10. C
【解析】
【9题详解】
生态服务价值中的净化环境可以调节环境中污染物的数量,属于生态系统的调节服务,B正确;供给功能是指生态系统生产或提供产品的功能,如提供食物、水、原始材料等,科研服务不是生态服务价值,文化功能是指人们通过精神感受、知识获取、主观映象、休闲娱乐和美学体验从生态系统中获得的非物质利益,ACD错误。故选B。
【10题详解】
与2005年相比,2020年该湿地生态服务功能中土壤保持、维持养分循环和生物多样性三项增加明显,主要是通过退耕还湿,增加了湿地的面积,增强了湿地的生态服务功能,C正确、ABD错误。故选C。
【点睛】生态系统的服务功能包括供给、调节、文化和支持四大功能。供给功能是指生态系统生产或提供产品的功能,如提供食物、水、原始材料等;调节功能是指调节人类生态环境的功能,如减缓干旱和洪涝灾害、调节气候、净化空气、缓冲干扰、控制有害生物等;文化功能是指人们通过精神感受、知识获取、主观映象、休闲娱乐和美学体验从生态系统中获得的非物质利益;支持功能是指保证其它所有生态系统服务功能提供所必需的基础功能,如维持地球生命生存环境的养分循环、更新与维持土壤肥力、产生与维持生物多样性等。
图1为澳大利亚部分自然带分布图,图2为澳大利亚某地传统住宅,该住宅由当地木材制成,分木桩、房间和屋顶三部分。完成下面小题。
11. 该传统住宅主要坐落在( )
A. ①自然带 B. ②自然带 C. ③自然带 D. ④自然带
12. 影响②、⑥两区域人口密度差异的主导因素是( )
A. 地形 B. 水源 C. 热量 D. 土壤
【答案】11. D 12. B
【解析】
【11题详解】
据图可知,该传统住宅由本地木材所建,底部架空,屋顶坡度大,对应当地森林密集、气候潮湿、降水丰富,④自然带为热带雨林带,与题意相符,D正确;结合所学知识,①自然带为热带草原带,少森林植被,A错误;②自然带为热带荒漠带,与题意不符,B错误;③自然带为亚热带常绿硬叶林带,对应地中海气候,夏季炎热干燥,冬季温和湿润,与题意不符,C错误。故选D。
【12题详解】
结合所学知识,②自然带为热带荒漠带,常年炎热干燥,人口密度低;⑥自然带为温带落叶阔叶林带,常年温和湿润,适合人类生存,人口密度大;②自然带人口密度低的主要原因是气候干旱,水源缺乏,B正确;土壤、地形不是②自然带人口密度低的主要原因,AD错误;②自然带热量充足,C错误。故选B。
【点睛】在乡村景观中,民居建筑是地域文化的重要体现。民居建筑既可以体现出当地的自然地理特征,又能体现当地民俗文化。民居的建设结构、房屋朝向、墙体厚度、屋顶坡度、门窗大小等兼与地理环境相适应。
下列四幅图示意北印度洋部分海区某时刻不同深度洋流流速。完成下面小题。
13. 示意最深层洋流流速状况的是( )
A. 甲 B. 乙 C. 丙 D. 丁
14. 影响该海域表层洋流流向的因素主要是( )
A. 南亚季风 B. 盛行西风 C. 海水密度 D. 月球引力
【答案】13. B 14. A
【解析】
【13题详解】
北印度洋地区的洋流是典型的季风洋流,表层海水随季风季节转换而发生季节性流动,表层海水受季风影响大,洋流流速较大,深层海水受季风影响小,洋流流速小,最深层海水受季风影响最小,所以洋流流速最小,甲乙丙丁四图中乙图反映出的洋流流速最小,所以乙图最可能是最深层洋流流速状况,B正确,排除ACD选项。故选B。
【14题详解】
北印度洋地区的洋流是典型的季风洋流,表层海水随季风季节转换而发生季节性流动,夏季时盛行西南季风,北印度洋洋流方向呈顺时针方向,冬季时盛行东北季风,北印度洋洋流方向呈逆时针方向,影响该海域表层洋流流向的因素主要是南亚季风,A正确;盛行西风主要影响30°-60°的纬度范围,不在图示范围内,B错误;海水密度对表层洋流流向影响极小,C错误;月球引力主要影响的是海水的潮汐运动,与洋流流向无关,D错误。故选A。
【点睛】季风洋流,是风海流的一种特殊形式,是印度洋北部特有的洋流。洋流随印度洋季风的更替而有季节性的流向转变。 冬季盛行东北风,季风洋流向西流,环流系统由季风洋流,索马里暖流和赤道逆流组成。夏季盛行西南风,季风洋流向东流。
广东佛山市是我国重要的陶瓷产业基地,近年来当地陶瓷等高耗能产业在加快“煤改气”速度的同时,也实现了生产设备的自动化,运营成本显著降低。下图示意与广东相关的能源跨区域调配线路。完成下面小题。
15. 图中四条线路属于“西气东输”线路的是( )
A. 甲 B. 乙 C. 丙 D. 丁
16. 佛山市的陶瓷企业降低了运营成本的原因是( )
①原料投入成本降低②污染处理成本降低③劳动力投入成本降低④技术研究成本降低
A. ①② B. ②③ C. ③④ D. ①④
【答案】15. B 16. B
【解析】
15题详解】
结合图中的方向和位置可以判读,甲为西电东送,乙为西气东输,丙为越南煤炭进口路线,丁为晋煤南运;因此图中四条线路属于“西气东输”线路的是乙,B正确,ACD错误。故选B。
【16题详解】
结合材料“近年来当地陶瓷等高耗能产业在加快“煤改气”速度的同时,也实现了生产设备的自动化”可知,使用自动化设备可以减少劳动力的使用数量,从而降低劳动力的投入成本,③正确;该地生产加快了煤改气,减少了污染物的排放数量,从而降低了污染处理成本,②正确;原料投入并没有发生过多变化,①错误;生产设备自动化需要投入更多的技术研究,因此技术研究成本不会降低,④错误。故选B。
【点睛】西气东输工程分两条线路,一线工程西起新疆塔里木盆地的轮南油气田,东至上海,年输气量120亿立方米。二线工程主干线于新疆霍尔果斯口岸将从中亚进口的天然气向南运至广州,年输气量300亿立方米;珠江三角洲是我国经济发达地区,能源需求量大,但本地的能源缺乏,严重制约经济的发展,采取跨区域的能源调配,对于缓解该地区的能源短缺,促进经济发展意义深远,但同时对当地的环境也造成一定的不良影响。
太原盆地长约105km,宽达40km,下图为该盆地构造示意图。地质时期,上地幔顶面变化引起湖泊盆底变化,若下降则形成盆底1,发生湖侵;反之形成盆底2,发生湖退。湖侵—湖退影响湖水外泄量(外泄口海拔高度不变),并引起下游河流侵蚀强度的改变。完成下面小题。
17. 湖退会引起该地( )
A. 盆底下降 B. 外泄水量减少 C. 湖面扩大 D. 湖相沉积减弱
18. 湖侵—湖退会引发下游河流阶地的形成,符合这一过程的是( )
A 湖侵→下游水量减少→河流侧蚀减弱→水位上升→形成阶地
B. 湖侵→下游水量减少→河流下切减弱→水位上升→形成阶地
C. 湖退→下游水量增加→河流下切加剧→水位下降→形成阶地
D. 湖退→下游水量增加→河流侧蚀加剧→水位下降→形成阶地
【答案】17. D 18. C
【解析】
【17题详解】
读图并结合材料可知,湖退会形成盆底2,引起该地盆底上升,外泄水量增多,湖面缩小,湖相沉积减弱,ABC错误、D正确。故选D。
【18题详解】
读图并结合材料可知,湖侵会导致下游水量减少,河流侧蚀减弱,水位下降,利于形成河漫滩,A、B错误;湖退会导致下游水量增加,河流下切加剧,水位下降,形成阶地,C正确、D错误。故选C。
【点睛】阶地的形成过程(以构造阶地为例):①在地壳相对稳定期间,河流以侧蚀和堆积为主,此时塑造出河漫滩;②当河流流经地区的地壳上升时,河床纵剖面的比降加大,水流侵蚀作用加强,使河流下切,原来的河漫滩成了河谷两侧阶地;③如果地壳多次间歇性上升,这样就在河谷两侧形成多级阶地。
图1示意我国甲地(30°N、120°E)某同学查询到的当天月球升落时刻(北京时间)的信息,当天傍晚某时刻,该同学观测到月球正好位于头顶附近。同一时刻,位于南半球乙地的某观测者看到太阳正好位于正南方向。图2为不同日期月球亮面示意图。完成下面小题。
19. 甲地某同学该时刻若面朝正北抬头看月球,观测到的月球亮面接近图2中的( )
A. ① B. ② C. ③ D. ④
20. 若当天太阳直射点纬度值为8.6°,则乙地所在的经度与当时的太阳高度分别是( )
A. 37.5°E60° B. 142.5°W7° C. 37.5°E80° D. 142.5°W9°
【答案】19. A 20. B
【解析】
【19题详解】
据材料可知,甲地某同学观看月亮的时间是农历二月初八,此时为上弦月,在北半球,上弦月月面朝西,出现于上半夜。该时刻若面朝正北抬头看月球,观测到的月球亮面接近图2中的①,A正确;在该地若面朝正北观测,②是峨眉新月、③是下弦月、④是残月,BCD错误。故选A。
20题详解】
据材料,月出时间是10:42,月落时间是00:18,月球正好位于头顶附近的时间是17:30(北京时间),此时乙地位于南半球,太阳正好位于正南方,说明乙地出现极昼现象,为当地地方时0:00时,则当地的时间与北京时间相差17:30小时,计算当地经度142.5°W,AC错误;若当天太阳直射点纬度值为8.6°,此时乙地正处于午夜(0:00),极点此时的太阳高度为8.6°,乙地纬度低于极点,太阳高度应低于8.6°,B正确,A错误。故选B。
【点睛】极昼,又称为永昼或是午夜太阳,是指在地球的两极地区一天之内太阳都在地平线以上的现象,也就是说昼长等于24小时。极昼的出现是有规律的:太阳直射点在哪个半球,哪一极就会出现极昼现象。极昼的范围与太阳直射点纬度有关,其边界与极点的纬度差就是太阳直射点的纬度。
二、选择题Ⅱ(本大题共5小題,每小题3分,共15分。每小题列出的四个备选项中只有一个是符合题目要求的,不选、多选、错选均不得分)
21. 贸易依赖度是指某国向对方国家的进(出)口贸易额占该国总进(出)口贸易额的比重。下图为2008—2018年我国与美国之间稀土资源进、出口贸易依赖度变化图。关于中美两国稀土贸易的说法正确的是( )
A. 美国对中国的进口依赖度低于中国对美国的进口依赖度
B. 美国对中国的出口依赖度高于中国对美国的出口依赖度
C. 2018年,美国对中国的出口额高于中国对美国的出口额
D. 2018年,中美两国在稀土贸易中的相互依赖关系在增强
【答案】D
【解析】
【详解】由图可知,美国对中国的进口依赖度远高于中国对美国的进口依赖度,A错误;美国对中国的出口依赖度低于中国对美国的出口依赖度,B错误;2018年,美国对中国的出口依赖度高于中国对美国的出口依赖度,但不能说明额的大小,C错误;由图可知,2018年两国的稀土在进出口方面依赖度都呈上升,说明两国稀土贸易相互依赖度增强。D正确,故选D。
乌兹别克斯坦为了减少干旱对棉花生产的影响,对棉花不同播种密度、灌溉状况下的生育天数和产量变化进行研究,下表为该研究的相关数据统计表。完成下面小题。
播种密度(万株/hm2)
灌溉方式
灌溉量(mm)
生育天数(d)
产量(kg/hm2)
14
沟灌900
134
1386.2
14
14
滴灌275
127
1810.6
14
14
滴灌160
124
1102.0
14
26
滴灌275
127
29144
26
22. 与沟灌相比,该地更宜采用滴灌的主要原因是( )
A. 生长周期缩短 B. 技术水平较高 C. 用水效率较高 D. 设备成本降低
23. 由实验结果推断,该地区棉花种植需要( )
A. 优化种植方式 B. 培育优良品种 C. 改善灌溉水质 D. 改变作物熟制
【答案】22. C 23. A
【解析】
【22题详解】
结合表格数据可知,滴灌160相比于沟灌900而言,产量一致的情况下需要灌溉的水量较少;在该地整体较为干旱的情况下,使用滴灌可以提高用水效率,增加农业生产效率,C正确;滴灌并不会改变热量情况,因此不会缩短生长周期,A错误;滴灌技术水平高并不是值得推广的原因,B错误;滴灌相比于沟灌而言,设备成本较高,D错误。故选C。
【23题详解】
结合表格数据可知,相对于其他的种植方式而言,滴灌160使用水量最少,生育天数最短,经济效益最高,因此该地应该优化种植方式,提高经济效益,A正确;材料中只是改变了灌溉方式和种植密度,并没有改变水质和品种,BC错误;该地热量条件并没有改变,因此不能改变作物熟制,D错误。故选A。
【点睛】影响农业的区位因素有气候、地形、土壤、水源、市场、劳动力、交通、政策、土地价格、资金、管理、冷藏、保鲜技术、良种、化肥、机械等;滴灌相比于沟灌的优势可以从土壤水分,水资源利用效率和生态环境进行分析。
极地急流是中纬度高空中一条狭长蜿蜒几千千米的快速风带,冬季风速明显快于夏季,其核心位置风速更快,对中纬度天气具有重要影响。下图为北美大陆中部1月份200hp等压面高度场(单位:米)分布示意图。完成下面小题。
24. 图示四地中,处于极地急流核心位置,且风向正确的是( )
A. 甲地南风 B. 乙地西北风 C. 丙地东风 D. 丁地西南风
25. 极地急流冬季风速快于夏季,其原因是冬季( )
A. 海陆热力差异更明显 B. 高空摩擦力更小
C. 南北间地面温差较大 D. 地转偏向力较大
【答案】24. D 25. C
【解析】
【24题详解】
根据所学知识,一般来说,海拔越高,气压越低,图中显示的气压都是200百帕,而200百帕的气压海拔整体向北方降低,说明南方高空气压高,北方高空气压低,故该图可以当成高空同一水平面的等压线图来判读,数字越大气压越高。材料提到“极地急流是中纬度高空中一条狭长蜿蜒几千千米的快速风带,冬季风速明显快于夏季,其核心位置风速更快”,因此核心位置即风速最大处,结合图示可判断,甲、丁处密集,气压梯度力大,风速大。结合所学知识,高空风风向平行于等压线,结合地转偏向力判断,甲为西南风,乙为东北风,丙为偏东风,丁为西南风。因此符合条件的为丁地,风向为西南风。故选D。
【25题详解】
冬夏季节海陆轮廓不变,海陆热力性质不变,A错误;高空摩擦力与季节无关,冬夏季节均较小,B错误;冬季南部正午太阳高度大、昼长,温度高,北部正午太阳高度小、昼短,温度低,南北温差大,气压差大,风速快,C正确;地转偏向力只能改变风向而不能改变风速,D错误。故选C。
【点睛】高空风受水平气压梯度力、地转偏向力影响,风向与等压线平行;近地面风受水平气压梯度力、地转偏向力和摩擦力影响,风向斜穿等压线。
三、非选择题(本大题共3小题,共45分)
26. 阅读材料,完成下列问题。)
材料一:图1为巴西略图,图2为巴西2019年电力消费结构示意图。
材料二:巴西的水能开发曾集中在该国东南部。近年来,巴西大力开发亚马孙河流域的水能资源,北部地区水电站发电量剧增,但当地消费和容纳能力有限。2019年“一带一路”的旗舰项目,由我国承建的巴西“美丽山特高压二期输电工程”建成投产,将巴西北部的水电源源不断地输往东南部。
(1)描述巴西电力消费结构特征,并分析其原因。
(2)相对于巴西东南部,分析亚马孙河流域水能开发的有利条件。
(3)从能源角度,分析“美丽山特高压输电工程”对巴西的重要意义。
【答案】(1)以清洁(可再生)能源为主,水电比重最大原因:煤炭等常规能源缺乏,生物能等清洁(可再生)能源丰富,水能资源特别丰富。
(2)河流水量大,水位季节变化小,流域面积广;人口、城市少,库区淹没影响小。
(3)解决了北部的能源消费和容纳难题,缓解了东南部的能源短缺状况,优化了东南部的能源消费结构。
【解析】
【分析】本题以中巴“美丽山特高压二期输电工程”的建设为材料,涉及能源资源的开发以及跨区域调配能源的意义等知识点,考查了获取和解读地理信息、论证和探讨地理问题的能力,体现了人地协调观、区域认知、综合思维等学科素养。
【小问1详解】
读图2巴西电力消费结构中水电占比最大,以清洁、可再生能源为主,化石燃料占比较小;巴西煤炭、石油、天然气等常规能源缺乏;降水量大,河流径流量大,落差大,水能丰富;热带面积大,生物资源丰富,生物能丰富。
【小问2详解】
水能开发的条件可从自然条件和社会经济条件分析,亚马孙河流域为热带雨林气候,全年高温多雨,降水量大,流域面积广,支流众多,水量大,水位季节变化小,发电量稳定;该流域经济落后,人口、城市少,移民数量少。
【小问3详解】
对巴西的意义可从社会、经济、生态等方面分析。巴西东南部经济发达,城市众多,能源需求量大,北部经济落后,能源供过于求,该输电工程平衡能源供需矛盾,将北部地区的能源优势转化为经济优势,缓解东南部能源短缺状况,促进经济的发展;提高清洁能源的使用比例,有利于减轻大气污染状况。
27. 阅读材料,完成下列问题。
材料一:黄海某季节某海域的底层出现水温较表层明显偏低的冷水团,称为为“黄海冷水团”。图1为该海域不同季节表层与深层的温度、盐度分布图。
材料二:黄海深远海的水产品品质较高。近年来,我国研制了第一个深远海水产养殖装备—“深蓝1号”(图2),它利用黄海水温的变化在不同季节进行养殖网箱的深度调整,养殖冷水性三文鱼。“深蓝1号”的运行开启了中国深远海水产养殖业的新征程。
(1)根据图1分析“黄海冷水团”主要存在于____季,描述此季节该海域垂直方向的盐度变化特点____。
(2)分析黄海深远海水产品品质较高的原因____,并说明“深蓝一号”为保证三文鱼养殖水温适宜应采取的措施____。
(3)说明“深蓝一号”的运行对我国海洋开发与保护的重要意义。
【答案】(1) ①. 夏 ②. 从表层向下盐度升高,相对其它季节盐度垂直变化大。
(2) ①. 原因:水温较低,生长周期长;水质好,污染少。 ②. 措施:加强水温的实时监测,夏季网箱下沉确保低温。
(3)拓展海洋空间资源,促进深远海水产养殖业发展,减少对近海的环境污染。
【解析】
【分析】本题以黄海海水温度、盐度及水产养殖为材料设置试题,涉及海水性质、农业区位等相关内容,考查学生获取和解读地理信息能力、调动和运用地理知识的能力,体现了对学生综合思维、区域认知素养的考查。
【小问1详解】
据材料“黄海某季节某海域的底层出现水温较表层明显偏低的冷水团”可判断,黄海冷水团出现时底层水温明显较表层偏低,读图1可知,夏季符合条件。据图1读出夏季海水盐度垂直方向变化为表层盐度比底层盐度低,且垂直变化更大。
【小问2详解】
考查深远海水产品品质好的原因。结合所学知识可知,深远海水较深,温度较低,水产品生长较慢,生长周期长,有机物积累多,品质较高;深水区受污染明显比表层海水少,水质较好,水产品品质较好。
三文鱼属于冷水性鱼,因此为保证水温适宜需要实时监测海水温度,寻找适合三文鱼生长的海水深度;夏季水温整体较高,养殖网箱应向下沉以确保温度适合三文鱼生长。
【小问3详解】
深远海养殖可以利用以前未被利用的海洋空间,有利于开发海洋空间资源,促进深远海水产养殖业的发展;深远海养殖需要投喂饲料等,可能会造成海洋污染,深远海养殖发展可以减少对近海的环境污染。
28. 阅读材料,回答下列问题。
材料一:图1为我国新疆部分区域略图,图2为图1中甲、乙两地1月均温多年变化折线图。
图1 图2
材料二:天山北坡城市群位于丝绸之路经济带的核心区,是我国重要的边疆城市群之一,近年来发展速度较快。但由于发展规划、资源禀赋以及交流互通等原因,产业同构现象明显,城市群内不同城市间未形成协同发展态势。
(1)描述图示地区的地形特征。
(2)甲地1月均温____(高/低)于乙地,并从地形对大气运动影响角度分析其原因____。
(3)分析天山北坡城市群发展的社会经济优势。
(4)从产业发展角度,提出增强天山北坡城市间协同发展的具体措施。
【答案】(1)地势南高北低;北部以盆地为主,南部以山地为主;北部沙漠广布。
(2) ①. 低 ②. 甲地较乙地地势低,并位于乙地北侧;冬季冷空气南下受地形阻挡在甲地堆积;且冬季山坡降温快,冷气流随山风下沉堆积到甲地。
(3)城市密集,人口集中;地理位置优越,利于对外贸易发展;铁路等交通运输便利;矿产资源丰富;国家政策支持。
(4)加强城市产业分工协作,实现产业错位发展;建立产业人才、技术的交流与共享机制;加快中心城市产业升级,提升其对周边城市的辐射带动作用。
【解析】
【分析】本题以天山城市群的发展为材料,涉及地形特征的描述、影响气候的因素、城市群发展的条件以及区域协同发展的措施等知识点,考查了获取和解读地理信息、论证和探讨地理问题的能力,体现了区域认知、综合思维等学科素养。
【小问1详解】
地形特征应从地势、地形等方面去描述,读图1该地区南部海拔大于500米,等高线密集,地形以山地为主;北部等高线大多小于500米,且中间低,四周高,为盆地地形,地势南高北低;结合图例,北部沙漠广布。
【小问2详解】
读图2甲地1月均温小于乙地,地形对大气运动的影响可从阻挡冷气流以及山谷风的角度分析;甲位于山地的北坡,冬季南下的冷空气受山地的阻挡在此堆积;甲地海拔低于乙地,冬季山坡降温快,盛行下沉气流,冷气流随着山风下沉,在较低位置堆积,甲处气温低于乙处。
【小问3详解】
城市群发展的社会经济优势可从位置、劳动力、交通、国家政策等方面分析。读图天山北坡城镇众多,人口较多,劳动力丰富;该地位于丝绸之路经济带的核心区,国家政策扶持力度较大;铁路穿过该地区,交通运输便利;石油、煤炭等矿产资源丰富,便于经济的发展;地处西北边陲,地理位置优越,便于发展对外贸易。
【小问4详解】
根据材料“由于发展规划、资源禀赋以及交流互通等原因,产业同构现象明显.....”增强协同发展应从优势互补产业分工、合理规划、加强中心城市辐射带动作用等方面分析。该地区应进行合理规划,加强城市产业分工协作,使其产业错位发展,减少产业同构现象;加强产业信息、技术、人才的交流互通,促进协同发展;加快中心城市的政策扶持力度,促进其快速发展,提高产业水平,加强对周边城市的辐射带动作用。
相关试卷
这是一份浙江省嘉兴八校2023届高三下学期4月教学测试(二模)地理试卷(含答案),共14页。试卷主要包含了单选题,材料分析题等内容,欢迎下载使用。
这是一份2023嘉兴高三下学期4月教学测试(二模)地理含答案,文件包含2023届浙江省嘉兴市高三二模地理试卷docx、2304嘉兴二模地理答案pdf等2份试卷配套教学资源,其中试卷共10页, 欢迎下载使用。
这是一份浙江省嘉兴市2022-2023学年高三地理下学期4月教学测试(二模)(Word版附解析),共17页。试卷主要包含了选择题I,选择题Ⅱ,非选择题等内容,欢迎下载使用。

