- 2024嘉兴高三上学期一模英语试题含解析 试卷 0 次下载
- 2024嘉兴高三上学期一模政治试卷含解析 试卷 0 次下载
- 2024嘉兴高三上学期一模历史试题含解析 试卷 0 次下载
- 2024嘉兴高三上学期一模试题(12月)政治含答案 试卷 0 次下载
- 2024嘉兴高三上学期一模试题(12月)地理含答案 试卷 0 次下载
2024嘉兴高三上学期一模地理试题含解析
展开考生注意:
l.答题前,请务必将自己的姓名、准考证号用黑色字体的签字笔或钢笔分别填写在试题卷和答题纸规定的位置上。
2.答题时,请按照答题纸上“注意事项”的要求,在答题纸相应的位置上规范作答,在本试题卷上的作答一律无效。选择题部分
一、选择题I(本大题共20小题,每小题2分,共40分。每小题列出的四个备选项中只有一个是符合题目要求的,不选、多选、错选均不得分)
浙江某电动自行车企业近年来启用“园区经济”模式,即电机、车架、线缆等主要零部件厂和总装厂全都集中在一个园区。除浙江外,该企业又在河南、河北、广西、江西等地建成多家“超级工厂”。完成下面小题。
1. 与浙江相比,在其它省区布局“超级工厂”的区位优势是( )
A. 交通便利B. 劳动力廉价C. 科技发达D. 产业基础好
2. 该电动车企业的“园区经济”模式可以( )
①降低工资成本②减少科研投入③提升生产效率④降低仓储成本
A. ①②B. ②③C. ③④D. ①④
【答案】1. B 2. C
【解析】
【1题详解】
浙江省位于东部沿海地区,交通便利,A 错误。与浙江相比,在其它省区布局"超级工厂"的区位优势是劳动力廉价,B正确。浙江省科技发达,C错误。浙江省产业基础好,D错误。故选B。
【2题详解】
"园区经济"模式是一种工业集聚现象,可以降低仓储成本,提升生产效率,③④正确;"园区经济"模式不能降低工资成本,可以提高科研投入,①②错误。故选C。
【点睛】 具有工业联系的一些工厂往往近距离聚集起来,形成工业集聚现象,可以加强企业间的信息交流和技术协作。“与之生产相关的企业”在零部件制造园区集聚主要是可以降低企业从业人员的培训费用,降低生产成本,提高生产效率和利润。
江巴变形体是藏南高原的一处疑似滑坡体,处于“整体稳定、局部崩滑”的状态。下图为江巴变形体及其周边地区遥感示意图,完成下面小题。
3. 遥感技术在对江巴变形体的监测过程中( )
A. 获取了变形体的形变信息B. 获取断裂带的精确位置
C. 对变形体的信息进行分析D. 计算变形体的位移数据
4. 诱发江巴变形体局部崩滑的因素可能是( )
①地震②风沙活动③冻融作用④地下水溶蚀
A. ①②B. ①③C. ②④D. ③④
【答案】3. A 4. B
【解析】
【3题详解】
遥感技术主要是对地表物体进行远距离的感知,可以根据不同的地物发射或反射的电磁波的差异,获取地表物体的形变信息,A正确;遥感技术不能获取断裂带的精确位置,获取断裂带的精确位置需要借助全球定位系统,B 错误;对变形体的信息进行分析和计算变形体的位移数据需要用到地理信息系统,CD错误。故选A。
【4题详解】
由材料可知,江巴变形体是由于岩浆侵入引起的,地震可以诱发岩浆活动,①正确;风沙活动主要发生在干旱地区,四川盆地气候湿润,②错误;江巴变形体受冻融作用影响,物质崩滑,③正确;地下水溶蚀作用主要发生在石灰岩广布的地区,④错误。故选B。
【点睛】遥感技术(RS)能实现地物信息的实时、动态监测。全球卫星导航系统(GNSS、BDS、GPS)可在全球范围内进行实时定位、导航、授时、测速。地理信息系统(GIS)有空间查询与分析功能,可以根据不同目的对相关数据进行叠加分析。
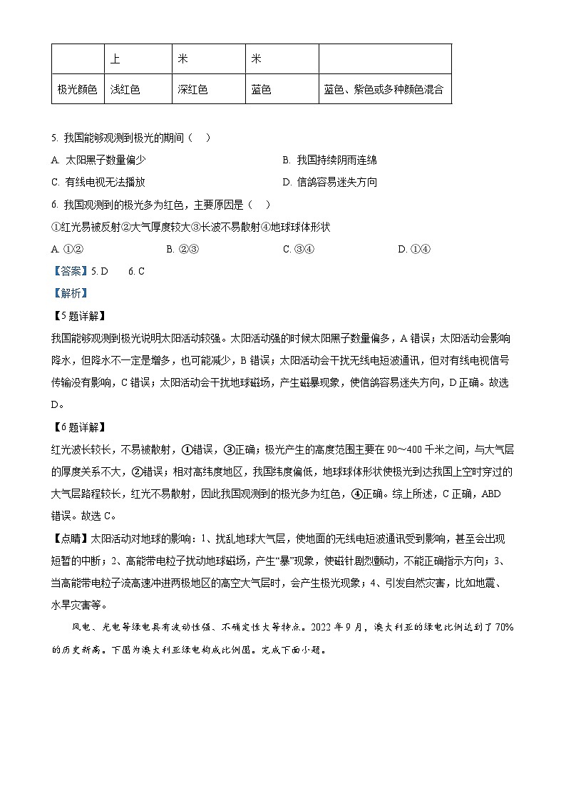
极光一般在高纬地区观测到,但太阳活动较强时也会在我国、澳大利亚等地区被观测到。极光产生的高度范围主要在90~400千米之间,不同高度的颜色不同(下表)。完成下面小题。
5. 我国能够观测到极光的期间( )
A. 太阳黑子数量偏少B. 我国持续阴雨连绵
C. 有线电视无法播放D. 信鸽容易迷失方向
6. 我国观测到的极光多为红色,主要原因是( )
①红光易被反射②大气厚度较大③长波不易散射④地球球体形状
A. ①②B. ②③C. ③④D. ①④
【答案】5. D 6. C
【解析】
【5题详解】
我国能够观测到极光说明太阳活动较强。太阳活动强的时候太阳黑子数量偏多,A错误;太阳活动会影响降水,但降水不一定是增多,也可能减少,B错误;太阳活动会干扰无线电短波通讯,但对有线电视信号传输没有影响,C错误;太阳活动会干扰地球磁场,产生磁暴现象,使信鸽容易迷失方向,D正确。故选D。
【6题详解】
红光波长较长,不易被散射,①错误,③正确;极光产生的高度范围主要在90~400千米之间,与大气层的厚度关系不大,②错误;相对高纬度地区,我国纬度偏低,地球球体形状使极光到达我国上空时穿过的大气层路程较长,红光不易散射,因此我国观测到的极光多为红色,④正确。综上所述,C正确,ABD错误。故选C。
【点睛】太阳活动对地球的影响:1、扰乱地球大气层,使地面的无线电短波通讯受到影响,甚至会出现短暂的中断;2、高能带电粒子扰动地球磁场,产生“暴”现象,使磁针剧烈颤动,不能正确指示方向;3、当高能带电粒子流高速冲进两极地区的高空大气层时,会产生极光现象;4、引发自然灾害,比如地震、水旱灾害等。
风电、光电等绿电具有波动性强、不确定性大等特点。2022年9月,澳大利亚的绿电比例达到了70%的历史新高。下图为澳大利亚绿电构成比例图。完成下面小题。
7. 该国绿电比例高得益于( )
A. 气候资源丰富B. 矿产类型多样C. 国内市场广阔D. 交通运输发达
8. 根据该国绿电特点,今后应重点( )
A. 减少矿产资源出口B. 开发风能水能资源
C. 发展高新技术产业D. 建设新型储能设施
【答案】7. A 8. D
【解析】
【7题详解】
由图文信息可知,风电、光电、水电等属于绿电。澳大利亚热带沙漠、热带草原气候分布广泛,风力、太阳能丰富,大分水岭东侧降水丰富,河流落差大,水能多,都与丰富的气候资源有关,A正确;BCD错误。故选A。
【8题详解】
由材料可知,风电、光电等绿电具有波动性强、不确定性大等特点,说明绿电生产不稳定;2022年9月澳大利亚绿电的比例达到70%,说明绿电生产量大。为了保证绿电的稳定供应,今后应重点建设新型储能设施,D正确;减少矿产资源出口和发展高新技术产业与题意无关,AC错误;绿电的比例已经很高,开发不是重点,B错误。故选D。
【点睛】世界能源发展的主要趋势是使用高效清洁能源。传统的能源使用方式,如燃煤、燃油等,会产生大量的二氧化碳等温室气体,对环境造成严重的污染和破坏。而可再生能源,如太阳能、风能等,不仅不会产生污染,而且还可以有效地减少碳排放,这些能源统称绿电。
克罗利湖位于美国西部山区(图1),湖岸分布着石柱群(图2)。该石柱群由火山灰等物质固结而成的碎屑岩构成。在一年中的某些时间,石柱群会被湖水淹没。完成下面小题。
9. 克罗利湖石柱群形成过程是( )
A. 岩浆侵入—固结成岩—流水侵蚀B. 岩浆喷发—固结成岩—流水侵蚀
C. 岩浆侵入—固结成岩—流水沉积D. 岩浆喷发—固结成岩—流水沉积
10. 石柱群被湖水淹没最少的月份是( )
A. 3~5月B. 9~11月C. 6~8月D. 12~2月
【答案】9. B 10. D
【解析】
【9题详解】
该石柱群由火山灰等物质固结而成的碎屑岩构成,而火山灰是由岩浆喷发形成的,这些物质在大气中沉降下来,再经过固结作用成岩,后又经过不断的流水侵蚀作用形成石柱群。所以其形成过程是岩浆喷发—固结成岩—流水侵蚀,B正确,ACD错误。故选B。
【10题详解】
石柱群被湖水淹没最少说明此时湖泊水位最低,这表明此时湖水受补给最少,据图1可知该湖泊位于群山之中,且太平洋沿岸也有山脉分布,所以受湿润西风影响较小,受大气降水补给少。该湖泊位于高山之间,湖泊的主要补给水源应是冰雪融水,气温越低冰雪融水量越少,对湖泊的补给越少,该湖泊位于北半球,冬季12~2月时气温最低,融水量最少,湖泊水位最低,石柱群被湖水淹没最少。D正确;其他月份气温均较冬季高,融水量较大,湖泊水位较高,ABC错误。故选D。
【点睛】外力作用能量来源于地球外部的太阳辐射能和重力能,主要作用要素有温度、流水、风、海浪、冰川等,主要表现为风化作用、侵蚀作用、搬运作用、堆积作用、固结成岩、重力作用和化学作用,它使得地表趋于平坦。
土壤有机碳是通过微生物作用所形成的腐殖质、动植物残体和微生物体的合称。下图为宁夏回族自治区不同植被类型下土壤有机碳含量的分布图,其中①类型主要分布在宁夏南部山地。完成下面小题。
11. 图中①、②、③代表的植被类型分别是( )
A. 典型草原、草甸草原、荒漠草原B. 草甸草原、典型草原、荒漠草原
C. 草甸草原、荒漠草原、典型草原D. 典型草原、荒漠草原、草甸草原
12. 与宁夏不同植被类型下土壤有机碳含量呈负相关的是( )
A. 气温B. 水分C. 海拔D. 生物量
【答案】11. B 12. A
【解析】
【分析】
【11题详解】
阅读①、②、③代表的植被类型的土壤有机碳含量可知,在不同土层深度中,①>②>③,宁夏南部山地的植被类型主要是森林、灌丛、草甸等,草甸草原相对于典型草原,土壤更为湿润,有机碳积累更多,①代表草甸草原,荒漠草原植被稀疏,土壤有机碳最低,所以③代表荒漠草原,②代表典型草原,B正确,ACD错误,故选B。
【12题详解】
从草甸草原、典型草原、荒漠草原气温逐渐升高,水分逐渐减少、生物量逐渐减小,土壤处有机碳逐渐减小,其中与宁夏不同植被类型下土壤有机碳含量呈负相关的是气温,水分、生物量呈正相关,A正确,BD错误;海拔通过影响气温进而影响土壤有机碳含量,与土壤有机碳呈正相关,C错误。故选A。
【点睛】气候对土壤有机碳含量有重要影响。温暖湿润的气候有利于植物生长和有机物质的积累,因此有机碳含量较高。而寒冷干燥的气候则不利于植物生长和有机物质的积累,因此有机碳含量较低。
下图为某地区平面地质图,地层S、D、C、P的年龄序列从老到新。完成下面小题。
13. 下列地质活动发生的先后顺序,正确的是( )
A. 外力沉积—F2断层—F1断层—岩层褶皱—岩浆侵入
B. 外力沉积—岩浆侵入—F1断层—F2断层—岩层褶皱
C. 外力沉积—岩层褶皱—F1断层—F2断层—岩浆侵入
D. 外力沉积—岩浆侵入—F2断层—F1断层—岩层褶皱
14. 图中李庄一带的地质构造与岩层受挤压的方向( )
A. 背斜东北—西南B. 向斜西北—东南
C. 向斜东北—西南D. 背斜西北—东南
【答案】13. C 14. B
【解析】
【13题详解】
读图分析,从整体来看,图示岩层虽有断层存在,但是有明确的地层界线,故首先发生的地质活动应该是外力沉积,形成层状岩层;其次,从整个地层的分布年代来看,自中部向西北、东南两侧,岩层基本呈现对应形态,应是发生了岩层褶皱;结合材料以及图示可知,F1断层两侧岩层基本对应,F2两侧岩层错位明显,但是F2断层明显位于F1断层下方,所以F1断层发生在前,F2断层发生在后,且两个断层位于褶皱之后;花岗岩切断了F2断层的东北端,说明岩浆侵入发生在F2断层,则C正确,ABD错误。故选C。
【14题详解】
由材料可知,地层S、D、C、P的年龄序列从老到新,则图示地区沿西北—东南方向岩层由中部向两侧由新到老,则图示为向斜构造;图中岩层大致呈东北-西南走向,由此可判断受到西北、东南方向的挤压,B正确,ACD错误。故选B。
【点睛】向斜、背斜的判断方法:①根据岩层的形态。岩层向上拱起为背斜,向下弯曲为向斜;②根据岩层的新老关系。中间老、两侧新的为背斜,中间新、两侧老的为向斜。
二代流动人口是指0~6岁时流入到某城市并在该城市生活成长的人口,市民化是指流动人口逐步向城市居民转变的过程。下表为我国四大地区二代流动人口市民化水平比较表(数值越大,表示二代流动人口市民化水平越高)。完成下面小题。
15. 代表是东部地区的是( )
A. 甲B. 乙C. 丙D. 丁
16. 利于提高二代流动人口市民化水平的主要措施是( )
A. 增加教育投入B. 扩大城市用地C. 提高消费水平D. 美化城市环境
【答案】15. D 16. A
【解析】
【15题详解】
经济发展优势区域,往往具有人力资本优势,能够吸引更多文化程度高的流动人口,能够得到更好的工作机会和更为完善的社会保障,导致总体市民化水平较高,自我认同市民化水平较高。读图可知,可知,丁城市就业状况市民化最高、社会保障市民化最高、自我认同市民化最高,是东部地区经济城市,故选D。
【16题详解】
增加教育投入,可以提高教育水平,增加流动人口的文化水平,有利于提高市民化水平,A正确。扩大城市用地,会增加城市的用地面积,但不能提高市民化水平,B错误。提高消费水平,会增加消费,但不能提高市民化水平,C错误。美化城市环境,可改善城市的环境质量,但不能提高市民化水平,D错误。综上所述,故选A。
【点睛】农民市民化是指改革开放后,生活在农村的一部分农民进入城市长期从事城市非农产业的社会现象。农民在文化、生活方式等方面融入城市,成为推动城市经济、文化、市政建设的动力之一。
龙川江是金沙江的一级支流,龙川江上游水库建成后,对下游的间歇性河流湿地影响较大。图1为龙川江流域部分间歇性河流湿地分布示意图,图2为修复中的部分间歇性河流湿地剖面。完成下面小题。
17. 间歇性河流湿地形成的主要原因是( )
①溪流流量的季节变化②间歇性河流湿地地势低洼
③龙川江水位的年际变化④间歇性河流湿地植被茂密
A. ①②B. ②③C. ③④D. ①④
18. 改善间歇性河流湿地的关键是( )
A. 禁止地下水开采B. 增加大气降水C. 增加地表径流量D. 恢复区域内植被
【答案】17. A 18. C
【解析】
【17题详解】
间歇性河流湿地形成的主要原因是溪流流量的季节变化,夏季洪水期淹没,冬季枯水期出露,①正确。间歇性河流湿地地势低洼,洪水期容易积水,是形成的主要原因,②正确。龙川江水位的年际变化、间歇性河流湿地植被茂密不是形成的主要原因,③、④错误。故选A。
【18题详解】
湿地的形成主要是由地形、降水量、蒸发量、下渗量、排泄能力等因素综合决定的。间歇性河流湿地的形成主要是由于地表径流量的增加,所以改善间歇性河流湿地的关键是增加地表径流量,C正确;禁止地下水开采不能增加地表径流量,A错误。增加大气降水难度太大,不现实,B错误。恢复区域内植被,会增加下渗,改善间歇性河流湿地意义不大,D错误。ABD都不是改善间歇性河流湿地的关键。故选C。
【点睛】湿地是地球上具有多种独特功能的生态系统,它不仅为人类提供大量食物、原料和水资源,而且在维持生态平衡、保持生物多样性和珍稀物种资源以及涵养水源、蓄洪防旱、降解污染调节气候、补充地下水、控制土壤侵蚀等方面均起到重要作用。湿地覆盖地球表面仅为6%,却为地球上20%的已知物种提供了生存环境,湿地具有不可替代的生态功能,享有“地球之肾”的美誉。
图1为某时刻地球上L1、L2两条纬线上部分太阳高度分布示意图,图2为L2纬线上某地当日朝同一方向多次拍摄得到的日食过程图。完成下面小题。
19. 若图1中H=40°,则( )
A. L1不会出现极昼现象B. L1自转线速度始终大于L2
C. L2当天昼长短于夜长D. L1日出方位较L2更加偏北
20. 若M1和M2间隔小于180°,且图2的拍摄地点位于南半球,则图2中日食图片拍摄的顺序与镜头的朝向分别是( )
A. 从1到9朝向东北B. 从9到1朝向东北
C. 从1到9朝向西北D. 从9到1朝向西北
【答案】19. C 20. D
【解析】
【19题详解】
若图1中H=40°,则L1、L2正午太阳高度都为40°。L1最小太阳高度>0°,说明L1位于极圈以内,有极昼现象,A错误;L2最小太阳高度=0°,说明纬度低于66°34′,L1纬度更高,纬度越高自转线速度越低,B错误;L1、L2正午太阳高度都为40°,L1有极昼现象,L2没有,说明两地纬度不同,与直射点间纬度差均为50°,即两条纬线相差100°,应位于不同的半球,L1所在半球昼长夜短,L2所在半球昼短夜长,C正确;无法确定L1、L2所处半球,若L1位于北半球,L1日出方位较L2更加偏北,若L1位于南半球,L1日出方位较L2更加偏南,D错误,故选C。
【20题详解】
若M1和M2间隔小于180°,且图2(L2)的拍摄地点位于南半球,说明L1位于北半球,且有极昼现象,太阳直射点位于北半球,南半球各地昼短夜长,太阳方位日出东北,日落西北,正午在正北,图2拍摄时应面朝北方,背对南方,左西右东。由于月亮自西向东绕地球运转,所以日食总是在太阳圆面的西边缘开始的。当月亮的东边缘刚接触到太阳圆面的瞬间(即月面的东边缘与日面的西边缘相外切的时刻),称为初亏。初亏也就是日食过程开始的时刻,图中9缺失的太阳圆面位于西边,因此图2中日食图片拍摄的顺序是从9到1,在此期间太阳高度逐渐降低,说明是下午,因此镜头的朝向是西北。ABC错误,D正确,故选D。
【点睛】日全食的形成是由于光是沿直线传播的。 太阳的直径是月亮的400倍,而它距地球的距离正好也是月亮的400倍。 当月亮完全处于地球和太阳之间时,对那些完全处于月亮阴影中的人来说,太阳的表面便被完全遮挡了。 太阳变成了黑色,只留下一个金色的光环,这就是日全食。 日全食是日食的一种,即在地球上的部分地点太阳光被月亮全部遮住的天文现象。古人将之称为“天狗食日”,并将之认为是一种不好的现象,而其实只是一种普通的天象! 一次日全食的过程可以分为以下五个时期:初亏、食既、食甚、生光、复圆。
二、选择题Ⅱ(本大题共5小題,每小题3分,共15分。每小题列出的四个备选项中只有一个是符合题目要求的,不选、多选、错选均不得分)
21. 下图是根据2007~2020年广州土地供应绘制的城市产业供地类型示意图。完成问题。
下列叙述正确的是( )
A. 中心城区以生产性服务用地为主
B. 远郊区的服务业以生产性服务业为主
C. Ⅳ类用地的产业具有产业关联性强的特点
D. Ⅴ类用地的产业具有非营利性和公益性特点
【答案】B
【解析】
【详解】生产性服务业是指主要为生产、商务等活动提供服务的产业,包括物流、金融服务等。读图可知,中心城区以房地产和其他部门为主的供地,不是以生产性服务用地为主,A错误。远郊区的服务业以制造业和相关配套服务业混合供地为主,属于以生产性服务业为主,B正确。Ⅳ类用地的产业是以公共管理和社会保障为主的供地,产业关联性低 ,C错误。Ⅴ类用地的产业以制造业和相关配套服务业混合供地为主,具有营利性和非公益性的特点,D错误。故选B。
“设施农业”是指采用人工建造设施,使传统农业在一定程度上摆脱自然条件约束,实现农产品反季节或常年上市的农业。下图为青藏高原设施农业面积(单位:hm2)随海拔升高的累积数据统计图。完成下面小题。
22. 对青藏高原设施农业的说法正确是( )
A. 2200~2600米之间分布面积大B. 分布面积随海拔升高波动增加
C. 3800~4400米之间分布面积大D. 累积面积随海拔升高变化不大
23. 影响青藏高原不同海拔设施农业分布差异的主导因素是( )
A. 水源B. 热量C. 市场D. 劳动力
【答案】22. A 23. C
【解析】
【22题详解】
累积面积,就是从起点海拔一直累加到终点海拔的面积。图中曲线斜率较大的部分即表示累积面积增加快,分布面积较大。2200~2600米明显斜率较大,A正确。图中分布面积一直增大,并不是波动,B,D错误。3800~4400米之间曲线斜率小,分布面积较小,C错误。故选A。
【23题详解】
这里河湖、冰川多,不缺水源,A错误。设施农业是可以人为调节水热条件,以市场需求为导向的农业,B选项错误。结合材料 “实现农产品反季节或常年上市的农业”可知,设施农业主要是看重经济效益,以市场为导向,C正确。劳动力不是主要因素,D错误。故选C。
【点睛】自然条件包括:气候(热量,光照,水分,昼夜温差),水资源,地形,土壤。社会经济因素包括:市场需求,交通,国家政策,农业生产技术,劳动力。
东亚大槽是北半球中高纬度西风带形成的低压槽。2022年10月2日8时东亚大槽呈东北—西南走向,冷高压主体位于新疆以北,副高盘踞长江以南地区。随后几日东亚大槽移动、转向,并减弱消失。甲、乙、丙、丁四图依次为2022年10月2至5日每日8时500百帕位势高度和海平面气压场分布图。完成下面小题。
24. 2日到5日东亚大槽的移动方向与走向变化是( )
A. 向东南移,逐渐转为东西走向B. 向东北移,逐渐转为东西走向
C. 向东南移,逐渐转为南北走向D. 向东北移,逐渐转为南北走向
25. 东亚大槽转向的过程中( )
A. 副热带高压势力逐渐增强B. 太平洋洋面形成热带气旋
C. 陆上冷高压势力持续增强D. 我国经历大范围寒潮降温
【答案】24. C 25. D
【解析】
【24题详解】
由于气压在垂直方向自近地面向高空减小,因此,500百帕位势高度越低,说明海平面气压越低,因此东亚大槽低压槽位于500百帕位势高度从低处向高处凸出位置,结合图甲可知,此时东亚大槽位于40°N-60°N,90°E-120°E的位置范围,呈东北—西南走向,低压中心位于大槽东北方向,槽线西侧是冷高压。从2022年10月2至5日,示意图从甲-乙-丙-丁,图中冷高压自西北向东南移动,推动东亚大槽位置逐渐向东南移动,走向也逐渐转为南北走向。ABD错误,C正确,故选C。
【25题详解】
东亚大槽西侧是陆上冷高压,东亚大槽转向的过程中,引导聚集在蒙古和新疆的冷空气大举南下,我国经历大范围寒潮降温,D正确;500百帕位势高度588线围起来的区域是副高中心,读图可知,从甲图到丁图,副高中心位势高度降低,说明副高势力逐渐减弱,A错误;太平洋洋面被副高控制,没有形成热带气旋,B错误;从甲图到丁图,陆上冷高压强度逐渐减弱,C错误,故选D。
【点睛】东亚大槽是北半球中高纬度对流层西风带形成的低压槽,因常位于大陆东岸及其附近的海上而得名。冬季东亚大槽位于大陆东岸,槽线一般稳定在 120°E~130°E;夏季,槽线离开大陆移到海上。就年平均而言,东亚大槽是一个稳定且强度较强的西风大槽,属于行星尺度天气系统。由于东亚大槽的气压槽和 温度槽相对应,温度槽往往落后于高度槽。所以,东亚大槽的东面即槽前盛行暖平流,槽后即槽的西面盛行冷平流。槽线位置能暗示大范围冷暖气团的交界及其交汇 地区,反应到地面即是锋面的存在。随着槽的发展加深,冷暖空气交汇强烈,导致一连串气旋活动。气旋在槽前西南气流引导下,不断向东北方向移动而发展。
非选择题部分
三、非选择题(本大题共3小题,共45分)
26. 阅读材料,完成下列问题。
材料一图1为孟加拉国略图,图2为首都达卡气候资料图。
材料二吉大港是孟加拉国第一大天然港口,因诸多原因经常拥堵,到达吉大港的大型船只主要在港外水域卸货。
材料三2023年10月28日南亚地区首条水下隧道项目在吉大港正式通车,通车前河流两岸靠轮渡运输,一岸经济一派繁荣,另一岸则是被“遗忘”的郊区。
(1)分析达卡4月气温最高的原因。
(2)从自然角度看,吉大港港外卸货最危险的季节是____季,并分析原因____。
(3)从交通和经济角度,阐明水下隧道对当地区域的有利影响
【答案】26. 降水少,晴天多,大气削弱作用弱;纬度低,4月太阳高度较大。
27. ①. 夏 ②. 盛行西南季风,风大浪急;河流携带大量泥沙入海,水域较浅。
28. 加强了两岸交通联系,完善了交通网;带动区域整体经济发展,促进了东西两岸协调发展。
【解析】
【分析】本大题以孟加拉国略图和首都达卡气候资料图为材料,涉及孟加拉国气候、水下隧道建设影响等内容。重点考查获取和解读地理信息、论证和探讨地理问题等能力以及区域认知、综合思维等学科素养。
【小问1详解】
读“首都达卡气候资料图”可知,达卡4月尚未进入雨季,降水少,多晴朗天气,大气削弱作用弱,且4月该地太阳高度较大,到达地面的太阳辐射强烈,气温高。
【小问2详解】
读材料二可知,“吉大港是孟加拉国第一大天然港口,因诸多原因经常拥堵,到达吉大港的大型船只主要在港外水域卸货”,孟加拉国属于热带季风气候,夏季吹强劲的西南季风,港外水域风高浪急,容易导致翻船事故;孟加拉国6-9月的夏季是雨季,河流携带大量的泥沙入海,抬高河床,水域较浅,吃水线较低,加剧翻船风险。
【小问3详解】
交通运输建设的经济社会意义可从改善交通条件、就业岗位、区域联系等方面考虑。隧道建成后,两岸通行时间将缩减到20分钟,所以利于促进吉大港市东西两岸的沟通,缓解当地交通拥堵;其次,由于吉大港市被河流一分为二,西岸为市区、港口和飞机场,东岸为重工业区,“一岸经济一派繁荣,另一岸则是被“遗忘”的郊区。”区域发展不协调,因此该隧道建成会推动东岸工业化和城市化进程的发展,促进区域协调发展。
27. 阅读材料,回答下列问题。
材料一云南省中部多湖泊,滇池、洱海是其中的代表。图1为我国云南省局部及其周边地区略图,图2为图1中洱海及周边地区略图。
材料二云南省水能资源丰富,共建成1900多座水电站。昆明是云南省省会,也是西南地区中心城市,近年来,昆明成为国家重要的能源战略储备基地。
(1)从内外力作用角度,说出洱海西侧洪、冲积平原的形成过程。
(2)从开发成本角度,分析云南省修建水电站的优势。
(3)分析昆明成为国家能源储备基地的区位优势。
【答案】(1)地壳断裂下陷形成谷地;流水将泥沙搬运到谷地边缘沉积,形成洪、冲积平原。
(2)峡谷窄,坝体长度短,能降低建设成本;人口密度小,移民成本低;经济相对落后,劳动力成本低。
(3)位于中缅输油气管道的终点,对国外进口油气资源进行储存;位于内陆地区,较为安全;西南地区中心城市,基础设施完善,且能辐射周边地区。
【解析】
【分析】本题以云南省地区略图为区域背景,涉及到内外力作用对地表形态的影响,内水能资源的开发等知识点考查了学生调动和运用知识的能力,以及区域认知、综合思维等学科素养。
【小问1详解】
洪、冲积平原是流水沉积地貌。读图可知,洪冲积平原位于山前地带,西侧有断层陡坡,说明内力作用为地壳断裂下陷形成谷地;谷地地势低平,河流从陡坡流向谷地比降急剧减小,携带能力下降,泥沙在谷地边缘沉积,形成洪、冲积平原。
【小问2详解】
读图可知,云南省西部是横断山区,山高谷深,峡谷众多,峡谷窄,坝体长度短,工程量小,能降低建设成本;当地位于山区,人口密度小,移民成本低;处于我国西南地区,经济相对落后,劳动力成本低。
【小问3详解】
读图可知,中缅输油气管道穿过横断山区进入我国境内,昆明是管道的终点,可对国外进口的油气资源进行储存;从地理位置看,昆明位于我国西南内陆地区,环境较为安全;昆明是云南省的省会城市,是西南地区的中心城市,基础设施完善,对周边地区有较强的辐射带动作用。
点睛】
28. 阅读材料,回答下列问题。
材料莱州湾位于渤海南部,山东半岛西侧。莱州湾滨海湿地类型众多,景观类型多样,由于人类活动,湿地景观破碎化加重。莱州湾南岸滨海的土地利用类型由海向陆大致为滩涂—养殖池和盐田—建设用地和农田。下图为莱州湾区域略图,下表为莱州湾滨海湿地1990~2018年土地景观类型变化表。
(1)描述莱州湾滨海天然湿地1990~2018年土地景观面积的变化特点。
(2)分析1990~2018年间莱州湾滨海湿地景观破碎化加重的人为原因。
(3)从人类与海洋关系角度,分析莱州湾南岸由海到陆各类土地利用类型分布的原因。
【答案】(1)总体减少,滩涂和裸地减少,水域和湿地植被增加。
(2)社会经济发展和人口增多,工业与居住用地增加,交通与水利设施建设,农业用地置换。
(3)滩涂:进一步保护海洋环境;养殖池和盐田:充分利用海洋资源;建设用地和农田:海水入侵影响小。
【解析】
【分析】本题以莱州湾滨海湿地变化为背景,设置3小题,涉及地理事物变化的描述、湿地破碎化的原因及滨海土地利用空间差异的原因等知识,考查了学生获取解读信息、调动运用知识的能力,体现了区域认知、综合思维的学科素养。
【小问1详解】
地理事物变化规律描述按照先总后分的顺序依次描述。由图表可知,天然湿地的总面积由1990 到2009 891.99减少到826.28,2009后有所上升,总体在减少;依图格数据可以看出,滩涂波动减少,裸地持续减少,水域持续增加,湿地植被波动增加。
【小问2详解】
湿地景观破碎化的人为原因主要与人类的工农业发展、交通运输的建设及城镇化有关。由图文信息可知,湿地主要分布在莱州湾沿岸,由图文“莱州湾南岸滨海土地利用类型沿海向陆依次为滩涂—养殖池、盐田—建设用地和农田可知,湿地减少与当地社会经济发展和人口增多,工业与居住用地增加,交通与水利设施占用湿地以及湿地转化为农业用地有关。
【小问3详解】分布高度
300千米以上
200~300千米
100~200千米
100千米以下
极光颜色
浅红色
深红色
蓝色
蓝色、紫色或多种颜色混合
四大地区
就业状况市民化
社会保障市民化
自我认同市民化
甲
30.36
6.29
19.77
乙
30.49
6.89
20.77
丙
36.79
7.70
21.94
丁
41.10
22.66
27.30
一级分类
二级分类
面积/km2
1990年
2000年
2009年
2018年
天然湿地
滩涂
283.47
212.39
124.48
139.6
裸地
287.92
266.15
75.55
49.6
水域
88.4
108.81
188.05
289.2
湿地植被
232.2
175.3
312.01
332.8
总计
891.99
76265
700.09
811.2
人工湿地
盐田
472.87
563.58
826.28
8487
养殖池
349.64
379.12
349.43
295.2
总计
822.51
942.7
1175.71
1143.9
浙江省嘉兴市2023-2024学年高三上学期12月一模地理试题(Word版附解析): 这是一份浙江省嘉兴市2023-2024学年高三上学期12月一模地理试题(Word版附解析),共18页。
2024嘉兴高三上学期一模试题(12月)地理含答案: 这是一份2024嘉兴高三上学期一模试题(12月)地理含答案,共12页。试卷主要包含了12),36,29,77,70,94,66,55等内容,欢迎下载使用。
浙江省嘉兴市2023-2024学年高三上学期12月一模地理试题: 这是一份浙江省嘉兴市2023-2024学年高三上学期12月一模地理试题,共9页。试卷主要包含了我国能够观测到极光的期间,该国绿电比例高得益于,根据该国绿电特点,今后应重点,克罗利湖石柱群形成过程是,石柱群被湖水淹没最少的月份是等内容,欢迎下载使用。

