2023年中考数学常见几何模型全归纳 专题05 一线三等角(K型图)模型(从全等到相似)
展开中考经典几何模型与最值问题
每年中考高考,数学都是很受关注的一门学科。每次数学中考结束,相当一部分学生的心情都不轻松。如果有效刷题,有效学生,有一点很重要,那就是搜集经典题目,汇总经典题型,尤其是对一些经典的数学模型,多解题或者易错题,不妨专门用一个本子搜集一下,整理一下,考前复习一下,效果会很不错。
今天整理了初三中考总复习阶段在教学过程中收集的经典题目,一共有16讲,包括原卷版和解析版,供大家学习复习参考。
经典题目1:这是一道非常经典的最值问题,最值模型将军饮马和一箭穿心。对于利用一穿心求圆外一点到圆上的最大值和最小值问题,弄懂这道题就够了。
经典题目2:上面三道题是费马点经典问题,旋转转化是费马点问题的关键,其核心思想是化折为直,掌握关键技巧,掌握核心思想,才能解决一类数学题目。
经典题目3:阿氏圆经典题目,这道题目实际包括了隐圆模型,一箭穿心模型等常见几何模型,核心思想依旧是化值为直,构造子母相似三角形实现线段的转化。
经典题目4:这是中考出现频率比较高的胡不归问题,也是经典最值问题,这是一个有历史故事的最值问题。构造锐角三角函数实现线段的转化,利用垂线段最短解决问题。
专题05 一线三等角(K型图)模型(从全等到相似)
全等三角形与相似三角形在中考数学几何模块中占据着重要地位。相似三角形与其它知识点结合以综合题的形式呈现,其变化很多,难度大,是中考的常考题型。如果大家平时注重解题方法,熟练掌握基本解题模型,再遇到该类问题就信心更足了.本专题就一线三等角模型进行梳理及对应试题分析,方便掌握。
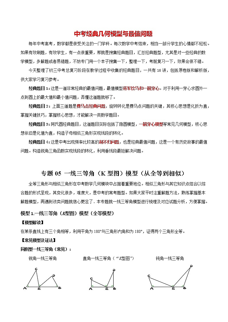
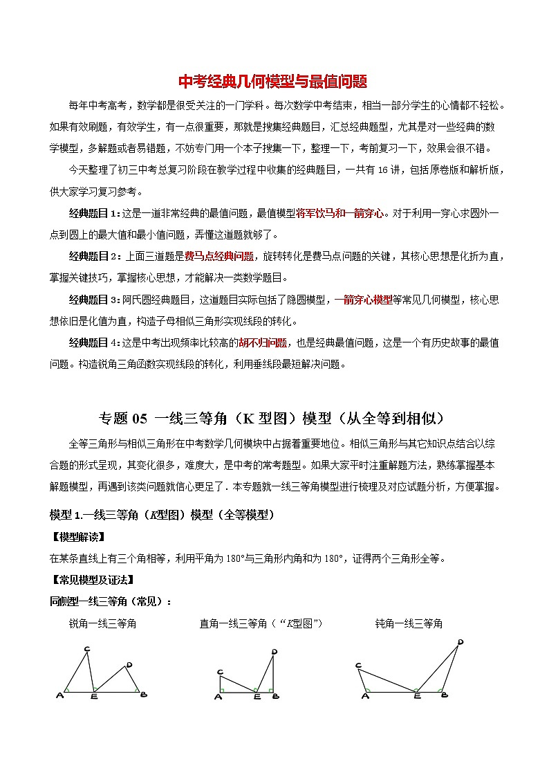
模型1.一线三等角(K型图)模型(全等模型)
【模型解读】
在某条直线上有三个角相等,利用平角为180°与三角形内角和为180°,证得两个三角形全等。
【常见模型及证法】
同侧型一线三等角(常见):
锐角一线三等角 直角一线三等角(“K型图”) 钝角一线三等角
条件:+ CE=DE
证明思路:+任一边相等
异侧型一线三等角:
锐角一线三等角 直角一线三等角 钝角一线三等角
条件:+ 任意一边相等
证明思路:+任一边相等
1.(2022·湖南湘潭·中考真题)在中,,,直线经过点,过点、分别作的垂线,垂足分别为点、.
(1)特例体验:如图①,若直线,,分别求出线段、和的长;
(2)规律探究:①如图②,若直线从图①状态开始绕点旋转,请探究线段、和的数量关系并说明理由;②如图③,若直线从图①状态开始绕点A顺时针旋转,与线段相交于点,请再探线段、和的数量关系并说明理由;
(3)尝试应用:在图③中,延长线段交线段于点,若,,求.
【答案】(1)BD=1;CE=1;DE=2
(2)DE=CE+BD;理由见解析;②BD=CE+DE;理由见解析 (3)
【分析】(1)先根据得出,根据,得出,,再根据,求出,,
即可得出,最后根据三角函数得出,,即可求出;
(2)①DE=CE+BD;根据题意,利用“AAS”证明,得出AD=CE,BD=AE,即可得出结论;
②BD=CE+DE;根据题意,利用“AAS”证明,得出AD=CE,BD=AE,即可得出结论;
(3)在Rt△AEC中,根据勾股定理求出,根据,得出,代入数据求出AF,根据AC=5,算出CF,即可求出三角形的面积.
(1)解:∵,,∴,
∵,∴,,
∵BD⊥AE,CE⊥DE,∴,
∴,,
∴,
∴,
,∴.
(2)DE=CE+BD;理由如下:∵BD⊥AE,CE⊥DE,
∴,∴,
∵,∴,∴,
∵AB=AC,∴,∴AD=CE,BD=AE,
∴DE=AD+AE=CE+BD,即DE=CE+BD;
②BD=CE+DE,理由如下:
∵BD⊥AE,CE⊥DE,∴,∴,
∵,∴,∴,
∵AB=AC,∴,∴AD=CE,BD=AE,
∴BD=AE=AD+DE=CE+DE,即BD=CE+DE.
(3)根据解析(2)可知,AD=CE=3,∴,
在Rt△AEC中,根据勾股定理可得:,
∵BD⊥AE,CE⊥AE,∴,∴,即,解得:,
∴,∵AB=AC=5,∴.
【点睛】本题主要考查了三角形全等的判定和性质,等腰三角形的判定和性质,勾股定理,平行线的性质,解直角三角形,根据题意证明,是解题的关键.
2.(2022·黑龙江·九年级期末)(1)如图(1),已知:在△ABC中,∠BAC=90°,AB=AC,直线m经过点A,BD⊥直线m, CE⊥直线m,垂足分别为点D、E.证明∶DE=BD+CE.
(2)如图(2),将(1)中的条件改为:在△ABC中,AB=AC,D、A、E三点都在直线m上,并且有∠BDA=∠AEC=∠BAC=,其中为任意锐角或钝角.请问结论DE=BD+CE是否成立?如成立,请你给出证明;若不成立,请说明理由.
(3)拓展与应用:如图(3),D、E是D、A、E三点所在直线m上的两动点(D、A、E三点互不重合),点F为∠BAC平分线上的一点,且△ABF和△ACF均为等边三角形,连接BD、CE,若∠BDA=∠AEC=∠BAC,试判断△DEF的形状.
【答案】(1)见解析(2)成立,证明见解析(3)△DEF为等边三角形,证明见解析
【分析】(1)因为DE=DA+AE,故由全等三角形的判定AAS证△ADB≌△CEA,得出DA=EC,AE=BD,从而证得DE=BD+CE;(2)成立,仍然通过证明△ADB≌△CEA,得出BD=AE,AD=CE,所以DE=DA+AE=EC+BD;
(3)由△ADB≌△CEA得BD=AE,∠DBA =∠CAE,由△ABF和△ACF均等边三角形,得∠ABF=∠CAF=60°,FB=FA,所以∠DBA+∠ABF=∠CAE+∠CAF,即∠DBF=∠FAE,所以△DBF≌△EAF,所以FD=FE,∠BFD=∠AFE,再根据∠DFE=∠DFA+∠AFE=∠DFA+∠BFD=600得到△DEF是等边三角形.
【详解】解:(1)证明:∵BD⊥直线m,CE⊥直线m,∴∠BDA=∠CEA=90°.
∵∠BAC=90°,∴∠BAD+∠CAE=90°.∵∠BAD+∠ABD=90°,∴∠CAE=∠ABD.
又AB=AC,∴△ADB≌△CEA(AAS).∴AE=BD,AD=CE.∴DE=AE+AD=BD+CE;
(2)成立.证明如下:∵∠BDA =∠BAC=,
∴∠DBA+∠BAD=∠BAD +∠CAE=180°-.∴∠DBA=∠CAE.
∵∠BDA=∠AEC=,AB=AC,∴△ADB≌△CEA(AAS).
∴AE=BD,AD=CE.∴DE=AE+AD=BD+CE;
(3)△DEF为等边三角形.理由如下:
由(2)知,△ADB≌△CEA,BD=AE,∠DBA =∠CAE,
∵△ABF和△ACF均为等边三角形,∴∠ABF=∠CAF=60°.
∴∠DBA+∠ABF=∠CAE+∠CAF.∴∠DBF=∠FAE.
∵BF=AF,∴△DBF≌△EAF(SAS).∴DF=EF,∠BFD=∠AFE.
∴∠DFE=∠DFA+∠AFE=∠DFA+∠BFD=60°.∴△DEF为等边三角形.
【点睛】此题考查了全等三角形的性质和判定、等边三角形的性质和判定,解题的关键是熟练掌握全等三角形的性质和判定,等边三角形的性质和判定.
3.(2022·江苏·九年级专题练习)【感知模型】“一线三等角”模型是平面几何图形中的重要模型之一,请根据以下问题,把你的感知填写出来:
①如图1,是等腰直角三角形,,AE=BD,则_______;
②如图2,为正三角形,,则________;
③如图3,正方形的顶点B在直线l上,分别过点A、C作于E,于F.若,,则的长为________.
【模型应用】(2)如图4,将正方形放在平面直角坐标系中,点O为原点,点A的坐标为,则点C的坐标为________.
【模型变式】(3)如图5所示,在中,,,于E,AD⊥CE于D,,,求的长.
【答案】①△BDF;②△CFD;③3;(2)(3)2cm
【分析】①根据等腰直角三角形的性质及和角关系,可得△AED≌△BDF;
②根据等边三角形的性质及和角关系,可得△BDE≌△CFD;
③根据正方形的性质及和角关系,可得△ABE≌△BCF,由全等三角形的性质即可求得EF的长;
(2)分别过A、C作x轴的垂线,垂足分别为点D、E,根据正方形的性质及和角关系,可得△COE≌△OAD,从而可求得OE、CE的长,进而得到点C的坐标;
(3)由三个垂直及等腰直角三角形可证明△BCE≌△CAD,由全等三角形的性质即可求得BE的长.
【详解】①∵△ABC是等腰直角三角形,∠C=90゜
∴∠A=∠B=45゜∴∠BDF+∠BFD=180゜−∠B=135゜
∵∠EDF=45゜∴∠ADE+∠BDF=180゜−∠EDF=135゜∴∠ADE=∠BFD
在△AED和△BDF中
∴△AED≌△BDF(AAS) 答案为:△BDF;
②∵△ABC是等边三角形
∴∠B=∠C=60゜∴∠BDE+∠BED=180゜−∠B=120゜
∵∠EDF=60゜∴∠BDE+∠CDF=180゜−∠EDF=120゜∴∠BED=∠CDF
在△BDE和△CFD中
∴△BDE≌△CFD(AAS)故答案为:△CFD;
③∵四边形ABCD是正方形∴∠ABC=90゜,AB=BC
∴∠ABE+∠CBF=180゜−∠ABC=90゜
∵AE⊥l,CF⊥l∴∠AEB=∠CFB =90゜
∴∠ABE+∠EAB=90゜∴∠EAB=∠CBF
在△ABE和△BCF中
∴△ABE≌△BCF(AAS)
∴AE=BF=1,BE=CF=2∴EF=BE+BF=2+1=3 故答案为:3;
(2)分别过A、C作x轴的垂线,垂足分别为点D、E,如图所示
∵四边形OABC是正方形∴∠AOC=90゜,AO=OC
∴∠COE+∠AOD=180゜−∠ACO=90゜
∵AD⊥x轴,CE⊥x轴∴∠CEO=∠ADO =90゜
∴∠ECO+∠COE=90゜∴∠ECO=∠AOD
在△COE和△OAD中
∴△COE≌△OAD(AAS)∴CE=OD,OE=AD
∵∴OD=1,∴CE=1,
∵点C在第二象限∴点C的坐标为故答案为:;
(3)∵∠ACB=90゜∴∠BCE+∠ACD =90゜
∵BE⊥CE,AD⊥CE ∴∠CEB=∠ADC=90゜
∴∠BCE+∠CBE=90゜ ∴∠CBE=∠ACD
在△BCE和△CAD中
∴△BCE≌△CAD(AAS)
∴BE=CD,CE=AD=6cm ∴BE=CD=CE-DE=6-4=2(cm)
【点睛】本题是三角形全等的综合,考查了全等三角形的判定与性质,掌握全等三角形的判定方法是关键.
模型2.一线三等角模型(相似模型)
【模型解读与图示】
“一线三等角”型的图形,因为一条直线上有三个相等的角,一般就会有两个三角形的“一对角相等”,再利用平角为180°,三角形的内角和为180°,就可以得到两个三角形的另外一对角也相等,从而得到两个三角形相似.
1.(2022·四川·一模)某学习小组在探究三角形全等时,发现了下面这种典型的基本图形:
(1)如图1,已知:在△ABC中,,D、A、E三点都在直线m上,并且有.试猜想DE、BD、CE有怎样的数量关系,请证明你的结论;
(2)老师鼓励学习小组继续探索相似的情形.于是,学习小组又研究以下问题:如图2,△ABC中,.将一把三角尺中30°角顶点P放在BC边上,当P在BC边上移动时,三角尺中30°角的一条边始终过点A,另一条边交AC边于点Q,P、Q不与三角形顶点重合.设.当在许可范围内变化时,取何值总有△ABP∽△PCQ?当在许可范围内变化时,取何值总有△ABP∽△QCP?
(3)试探索有无可能使△ABP、△QPC、△ABC两两相似?若可能,写出所有、的值(不写过程);若不可能,请说明理由.
【答案】(1);证明见解析;(2);;(3)可能;,或,.
【分析】(1)证明△ADB≌△CEA(AAS),由全等三角形的性质得出AE=BD,AD=CE,则可得出结论;
(2)由β=∠2或∠1=∠CQP,即∠2=30°+β-α=β,解得α=30°,即可求解;由β=∠1或∠2=∠CQP,同理可得:β=75°,即可求解;
(3)①当α=30°,β=30°时,则∠2=∠B=α=30°,即可求解;②当β=75°,α=52.5°时,同理可解.
【详解】解:(1)如图1,∵,
∴,∴,
在△ADB和△CEA中,
,∴△ADB≌△CEA(AAS),∴,,
∴;
(2)在△ABP中,,∴,
同理可得:;由或,
即,解得,则△ABP∽△PCQ;
∴当在许可范围内变化时,时,总有△ABP∽△PCQ;
由或,同理可得:.
∴当在许可范围内变化时,总有△ABP∽△QCP;
(3)可能.①当,时,则,则△ABP∽△PCQ∽△BCA;
②当,时,
同理可得:,,∴△ABP∽△CQP∽△BCA.
【点睛】本题是相似形综合题,主要考查了全等三角形的判定和性质,相似三角形的判定和性质,熟练掌握相似三角形的性质是解本题的关键.
2.(2022·河南新乡·二模)如图,△ABC和△ADE是有公共顶点A的两个等腰直角三角形,∠DAE=∠BAC=90°,AD=AE,AB=AC=6,D在线段BC上,从B到C运动,点M和点N分别是边BC,DE的中点.
(1)【问题发现】若点D是BC边的中点时,= ,直线BD与MN相交所成的锐角的度数为 (请直接写出结果)(2)【解决问题]若点D是BC边上任意一点时,上述结论是否成立,请说明理由.
(3)【拓展探究】在整个运动过程中,请直接写出N点运动的路径长,及CN的最小值.
【答案】(1),45° (2)成立,理由见解析(3)N点运动的路径长为6,CN的最小值为3
【分析】(1)证明△AMN是等腰直角三角形,可得结论.(2)结论不变.连接AM,AN,证明△BAD∽△MAN,可得结论.(3)利用三角形中位线定理,垂线段最短解决问题即可.
(1)解:如图1中,
当点D是BC的中点时,∵AB=AC,∴AD⊥BC,AD平分∠BAC,
∴∠CAD=∠ADE=45°,∴AC⊥DE,∴AC平分DE,∴点N落在AC上,
∴BM=AM=MN,∠NMC=45°,∴=,故答案为:,45°.
(2)解:如图2中,连接AM,AN.∵AB=AC,∠BAC=90°,BM=CM,
∴AM⊥MC,AM=BM=CM,∴AB=AM,同法可证AD=AN,
∵∠BAM=∠DAN=45°,∴∠BAD=∠MAN,
∵=,∴△BAD∽△MAN,∴==,∠ABD=∠AMN=45°.
(3)解:如图3中,当D在线段BC上,从B运动到C时,由(2)问可知,∠AMN=45°,所以点N的运动路径是图3中的线段MN,MN=BE=6.当CN⊥MN时,CN的值最小,最小值=AC=3.
【点睛】本题属于三角形综合题,考查了等腰直角三角形的性质,相似三角形的判定和性质,三角形中位线定理,垂线段最短等知识,解题的关键是学会添加常用辅助线,构造相似三角形解决问题,属于中考压轴题.
3.(2022·山东菏泽·三模)(1)问题:
如图1,在四边形ABCD中,点P为AB上一点,当时,求证:.
(2)探究:若将90°角改为锐角或钝角(如图2),其他条件不变,上述结论还成立吗?说明理由.
(3)应用:如图3,在中,,,以点A为直角顶点作等腰.点D在BC上,点E在AC上,点F在BC上,且,若,求CD的长.
【答案】(1)见解析;(2)成立,理由见解析;(3)
【分析】(1)由∠DPC=∠A=B=90°,可得∠ADP=∠BPC,即可证到△ADP△BPC,然后运用相似三角形的性质即可解决问题;(2)由∠DPC=∠A=∠B=α,可得∠ADP=∠BPC,即可证到△ADP△BPC,然后运用相似三角形的性质即可解决问题;(3)先证△ABD△DFE,求出DF=4,再证△EFC△DEC,可求FC=1,进而解答即可.
【详解】(1)证明:如题图1,∵∠DPC=∠A=∠B=90°,
∴∠ADP+∠APD=90°,∠BPC+∠APD = 90°,∴∠ADP = ∠BPC,
∴△ADP△BPC,,∴ADBC = APBP,
(2)结论仍然成立,理由如下,,
又,,
,设,,
,,∴ADBC = APBP,
(3),,,,,
是等腰直角三角形,,,,
,,,,
,,,,.
【点睛】本题考查相似三角形的综合题,三角形的相似;能够通过构造45°角将问题转化为一线三角是解题的关键.
模型3.一线三直角模型(相似模型)
【模型解读与图示】
“一线三直角”模型的图形,实则是“一线三等角”型的图形的特例,因为这种图形在正方形和矩形中出现的比较多,对它做一专门研究,这样的图形,因为有三个角是直角,就有两个角相等,再根据“等角的余角相等”可以得到另外一对角相等,从而判定两个三角形相似.
1.(2022·湖南郴州·中考真题)如图1,在矩形ABCD中,,.点E是线段AD上的动点(点E不与点A,D重合),连接CE,过点E作,交AB于点F.
(1)求证:;(2)如图2,连接CF,过点B作,垂足为G,连接AG.点M是线段BC的中点,连接GM.①求的最小值;②当取最小值时,求线段DE的长.
【答案】(1)见解析(2)①5;②或
【分析】(1)证明出即可求解;
(2)①连接AM.先证明.确定出点G在以点M为圆心,3为半径的圆上.当A,G,M三点共线时,.此时,取最小值.在中利用勾股定理即可求出AM,则问题得解.②先求出AF,求AF的第一种方法:过点M作交FC于点N,即有,进而有.设,则,.再根据,得到,得到,则有,解方程即可求出AF;求AF的第二种方法:过点G作交BC于点H.即有.则有,根据,可得,进而求出,.由得,即可求出AF.求出AF之后,由(1)的结论可得.设,则,即有,解得解方程即可求出DE.
(1)证明:如图1,
∵四边形ABCD是矩形,∴,∴.
∵,∴,∴,∴;
(2)①解:如图2-1,连接AM.
∵,∴是直角二角形.∴.
∴点G在以点M为圆心,3为半径的圆上.
当A,G,M三点不共线时,由三角形两边之和大于箒三边得:,
当A,G,M三点共线时,.
此时,取最小值.在中,.∴的最小值为5.
②(求AF的方法一)如图2-2,过点M作交FC于点N,
∴.∴.
设,则,∴.
∵,∴,∴,
由①知的最小值为5、即,
又∵,∴.∴,解得,即.
(求AF的方法二)如图2-3,过点G作交BC于点H.
∴.∴,
由①知的最小值为5,即,
又∵,∴.∴,.
由得,∴,即,解得.
∴.由(1)的结论可得.
设,则,∴,解得或.
∵,,∴或.
【点睛】本题主要考查了相似三角形的判定与性质、平行的性质、勾股定理以及一元二次方程的应用等知识,掌握相似三角形的判定与性质是解答本题的关键.
2.(2022·山东济宁·二模)情境观察:将含45°角的三角板的直角顶点R放在直线上,分别过两锐角的顶点M,N作的垂线,垂足分别为P, Q,
(1)如图1.观察图1可知:与NQ相等的线段是______________,与相等的角是_____
(2)问题探究直角中,,在AB边上任取一点D,连接CD,分别以AC,DC为边作正方形ACEF和正方形CDGH,如图2,过E,H分别作BC所在直线的垂线,垂足分别为K,L.试探究EK与HL之间的数量关系,并证明你的结论.
(3)拓展延伸:直角中,,在AB边上任取一点D,连接CD,分别以AC,DC为边作矩形ACEF和矩形CDGH,连接EH交BC所在的直线于点T,如图3.如果,,试探究TE与TH之间的数量关系,并证明你的结论.
【答案】(1),,(2),证明见解析;(3),证明见解析.
【分析】(1)根据等腰直角三角形的性质得到,,,根据余角性质得到,再证明,即可得到,;
(2)证明,得到,再证明,得到,可得到;
(3)证明,得到,证明,得到,得到,证明即可得到.
(1)解:∵是等腰直角三角形,∴,,
∵,,∴,
∴,∴,
在和中,∴,
∴,,故答案为:,;
(2)解:∵四边形ACEF是正方形,∴,,
∵∴,∴,∴,
在和中,∴,∴,
∵四边形CDGH是正方形,∴,
∵,∴,∴,∴,
在和中,∴,∴,,
(3)解:过E作与M,过H作与N,
∵四边形ACEF是矩形,∴,∴,
∴,∴,∴,∴,
同理:,∴,∴,∴,
在和中,∴,∴.
【点睛】本题考查全等三角形的判定及性质,相似三角形的判定及性质,正方形的性质,矩形的性质,余角的性质,(3)证明,是解题的关键.
3.(2022·浙江·嘉兴一中一模)阅读材料:我们知道:一条直线经过等腰直角三角形的直角顶点,过另外两个顶点分别向该直线作垂线,即可得三垂直模型”如图①:在△ABC中,∠ACB=90°,AC=BC,分别过A、B向经过点C直线作垂线,垂足分别为D、E,我们很容易发现结论:△ADC≌△CEB.
(1)探究问题:如果AC≠BC,其他条件不变,如图②,可得到结论;△ADC∽△CEB.请你说明理由.
(2)学以致用:如图③,在平面直角坐标系中,直线y=x与直线CD交于点M(2,1),且两直线夹角为α,且tanα=,请你求出直线CD的解析式.
(3)拓展应用:如图④,在矩形ABCD中,AB=4,BC=5,点E为BC边上一个动点,连接AE,将线段AE绕点E顺时针旋转90°,点A落在点P处,当点P在矩形ABCD外部时,连接PC,PD.若△DPC为直角三角形时,请你探究并直接写出BE的长.
【答案】(1)见解析(2)(3)4或
【分析】(1)由同角的余角相等可得∠BCE=∠DAC,且∠ADC=∠BEC=90°,可得结论;
(2)过点O作ON⊥OM交直线CD于点N,分别过M、N作ME⊥x轴NF⊥x轴,由(1)的结论可得: △NFO∽△OEM,可得 ,可求点N坐标,利用待定系数法可求解析式;
(3)分两种情况讨论,由全等三角形的性质和相似三角形的性质可求解.
(1)解:理由如下,∵∠ACB=90°,∴∠ACD+∠BCE=90°,
又∵∠ADC=90°,∴∠ACD+∠DAC=90°,
∴∠BCE=∠DAC,且∠ADC=∠BEC=90°,∴△ADC∽△CEB;
(2)解:如图,过点O作ON⊥OM交直线CD于点N,分别过M、N作ME⊥x轴,NF⊥x轴,
由(1)可得:△NFO∽△OEM,∴,∵点M(2,1),∴OE=2,ME=1,
∵tanα==,∴,∴NF=3,OF= ,∴点N(,3),
∵设直线CD表达式:y=kx+b,
∴∴∴直线CD的解析式为:y=-x+;
(3)解:当∠CDP=90°时,如图,过点P作PH⊥BC,交BC延长线于点H,
∵∠ADC+∠CDP=180°,∴点A,点D,点P三点共线,
∵∠BAP=∠B=∠H=90°,∴四边形ABHP是矩形,∴AB=PH=4,
∵将线段AE绕点E顺时针旋转90°,∴AE=EP,∠AEP=90°,
∴∠AEB+∠PEH=90°,且∠BAE+∠AEB=90°,
∴∠BAE=∠PEH,且∠B=∠H=90°,AE=EP,
∴△ABE≌△EHP(AAS),∴BE=PH=4,
当∠CPD=90°时,如图,过点P作PH⊥BC,交BC延长线于点H,延长HP交AD的延长线于N,则四边形CDNH是矩形,
∴CD=NH=4,DN=CH,设BE=x,则EC=5-x,
∵将线段AE绕点E顺时针旋转90°,∴AE=EP,∠AEP=90°,
∴∠AEB+∠PEH=90°,且∠BAE+∠AEB=90°,
∴∠BAE=∠PEH,且∠B=∠EHP=90°,AE=EP,
∴△ABE≌△EHP(AAS),∴PH=BE=x,AB=EH=4,
∴PN=4-x,CH=4-(5-x)=x-1=DN,
∵∠DPC=90°,∴∠DPN+∠CPH=90°,且∠CPH+∠PCH=90°,
∴∠PCH=∠DPN,且∠N=∠CHP=90°,∴△CPH∽△PDN,
∴,∴=∴x=
∵点P在矩形ABCD外部,∴x=,∴BE=,
综上所述:当BE的长为4或时,△DPC为直角三角形.
【点睛】本题是考查了待定系数法求解析式,相似三角形的判定和性质,全等三角形的判定和性质,矩形的判定和性质等知识,添加恰当辅助线构造相似三角形是本题的关键.
课后专项训练:
1.(2022·贵州铜仁·三模)(1)探索发现:如图1,已知中,,,直线l过点C,过点A作,过点B作,垂足分别为D、E.求证:.
(2)迁移应用:如图2,将一块等腰直角的三角板放在平面直角坐标系内,三角板的一个锐角的顶点与坐标原点O重合,另两个顶点均落在第一象限内,已知点N的坐标为,求点M的坐标.
(3)拓展应用:如图3,在平面直角坐标系内,已知直线与y轴交于点P,与x轴交于点Q,将直线绕P点沿逆时针方向旋转后,所得的直线交x轴于点R.求点R的坐标.
【答案】(1)见详解;(2)点M的坐标为(1,3);(3)R(,0)
【分析】(1)先判断出∠ACB=∠ADC,再判断出∠CAD=∠BCE,进而判断出△ACD≌△CBE,即可得出结论;(2)过点M作MF⊥y轴,垂足为F,过点N作NG⊥MF,判断出MF=NG,OF=MG,设M(m,n)列方程组求解,即可得出结论;(3)过点Q作QS⊥PQ,交PR于S,过点S作SH⊥x轴于H,先求出OP=4,由y=0得x=1,进而得出Q(1,0),OQ=1,再判断出PQ=SQ,即可判断出OH=5,SH=OQ=1,进而求出直线PR的解析式,即可得出结论.
【详解】(1)证明:∵∠ACB=90°,AD⊥l,∴∠ACB=∠ADC.
∵∠ACE=∠ADC+∠CAD,∠ACE=∠ACB+∠BCE,∴∠CAD=∠BCE,
∵∠ADC=∠CEB=90°,AC=BC.∴△ACD≌△CBE,∴CD=BE,
(2)解:如图2,过点M作MF⊥y轴,垂足为F,过点N作NG⊥MF,交FM的延长线于G,
由已知得OM=ON,且∠OMN=90°,∴由(1)得△OFM≌△MGN,
∴MF=NG,OF=MG,设M(m,n),
∴MF=m,OF=n,∴MG=n,NG=m,
∵点N的坐标为(4,2)
∴解得∴点M的坐标为(1,3);
(3)如图3,过点Q作QS⊥PQ,交PR于S,过点S作SH⊥x轴于H,
对于直线y=﹣4x+4,由x=0得y=4,
∴P(0,4),∴OP=4,由y=0得x=1,∴Q(1,0),OQ=1,
∵∠QPR=45°,∴∠PSQ=45°=∠QPS.∴PQ=SQ.∴由(1)得SH=OQ,QH=OP.
∴OH=OQ+QH=OQ+OP=4+1=5,SH=OQ=1.∴S(5,1),
设直线PR为y=kx+b,则
,解得.∴直线PR为y=x+4.
由y=0得,x=,∴R(,0).
【点睛】本题是一次函数综合题,主要考查了待定系数法,全等三角形的判定和性质,构造出全等三角形是解本题的关键.
2.(2022·广东·汕头市潮阳区教师发展中心教学研究室一模)(1)模型建立,如图1,等腰直角三角形ABC中,∠ACB=90°,CB=CA,直线ED经过点C,过A作AD⊥ED于D,过B作BE⊥ED于E.求证:△BEC≌△CDA;
(2)模型应用:①已知直线AB与y轴交于A点,与轴交于B点,sin∠ABO=,OB=4,将线段AB绕点B逆时针旋转90度,得到线段BC,过点A,C作直线,求直线AC的解析式;
②如图3,矩形ABCO,O为坐标原点,B的坐标为(8,6),A,C分别在坐标轴上,P是线段BC上动点,已知点D在第一象限,且是直线y=25上的一点,若△APD是以D为直角顶点的等腰直角三角形,请求出所有符合条件的点D的坐标.
【答案】(1)见解析;(2)①;②D(3,1)或
【详解】(1)解:由题意可得, ,
∴ ,∴ ,
在和中,∴ ,
(2)解:①如图,过点C作 轴于点D,
在Rt△ABO中 sin∠ABO,OB4,
∴设AO=3m,AB=5m,∴OB=4m=4,∴m=1,∴AO=3,
同(1)可证得,∴ ,,
∴,∴,
∵,设直线AC解析式为 ,把C点坐标代入可得,解得 ,
∴直线AC解析式为;
②设D坐标为(x,2x-5),
当D在AB的下方时,过D作DE⊥y轴于E,交BC于F,
同(1)可证得△ADE≌△DPF,∴DF=AE=6-(2x-5)=11-2x,DE=x,
∴11-2x+x=8,∴x=3,∴D(3,1),
当D在AB的上方时,如图,过D作DE⊥y轴于E,交BC的延长线于F,
同(1)可证得,∴DF=AE=(2x-5)-6=2x-11,DE=x,∴2x-11+x=8,
∴,∴,综上述D(3,1)或.
【点睛】本题考查了全等三角形的判定和性质、待定系数法一次函数的解析式、正弦的定义、勾股定理、等腰三角形的判定和性质及方程思想,作辅助线构造模型是解本题的关键.
3.(2022·黑龙江·桦南县九年级期中)如图1,在中,,,直线经过点,且于,于.(1)由图1,证明:;
(2)当直线绕点旋转到图2的位置时,请猜想出,,的等量关系并说明理由;
(3)当直线绕点旋转到图3的位置时,试问,,又具有怎样的等量关系?请直接写出这个等量关系(不必说明理由).
【答案】(1)证明见解析;(2),证明过程见解析;(3),证明过程见解析
【分析】(1)先证明△ADC≌△CEB,得到AD=CE,DC=BE,进而得到DE=CE+DC=AD+BE即可;
(2)同(1)中思路,证明△ADC≌△CEB,进而得到DE=CE-DC=AD-BE即可;
(3)同(1)中思路,证明△ADC≌△CEB,进而得到DE=DC-CE=BE-AD即可.
【详解】解:(1)证明:在中,∵,∴,
∵,∴,∴,
又∵,,∴,∴,,
∵直线经过点,∴;
(2),,的等量关系为:,理由如下:
∵于,于∴,
∴,,∴,
在和中,∴
∴,,∴;
(3)当旋转到图3的位置时,、、所满足的等量关系是,理由如下:
∵于,于∴,
∴,,∴,
在和中,∴
∴,,∴.
【点睛】本题考查了全等三角形的判定方法、等腰直角三角形的性质及等角的余角相等等知识点,熟练掌握三角形全等的判定方法是求解的关键.
4.(2022·山东·九年级课时练习)(1)课本习题回放:“如图①,,,,,垂足分别为,,,.求的长”,请直接写出此题答案:的长为________.
(2)探索证明:如图②,点,在的边、上,,点,在内部的射线上,且.求证:.
(3)拓展应用:如图③,在中,,.点在边上,,点、在线段上,.若的面积为15,则与的面积之和为________.(直接填写结果,不需要写解答过程)
【答案】(1)0.8cm;(2)见解析(3)5
【分析】(1)利用AAS定理证明△CEB≌△ADC,根据全等三角形的性质解答即可;
(2)由条件可得∠BEA=∠AFC,∠4=∠ABE,根据AAS可证明△ABE≌△CAF;
(3)先证明△ABE≌△CAF,得到与的面积之和为△ABD的面积,再根据故可求解.
【详解】解:(1)∵BE⊥CE,AD⊥CE,
∴∠E=∠ADC=90°,∴∠EBC+∠BCE=90°.
∵∠BCE+∠ACD=90°,∴∠EBC=∠DCA.
在△CEB和△ADC中,
∴△CEB≌△ADC(AAS),∴BE=DC,CE=AD=2.5cm.
∵DC=CE−DE,DE=1.7cm,∴DC=2.5−1.7=0.8cm,∴BE=0.8cm故答案为:0.8cm;
(2)证明:∵∠1=∠2,∴∠BEA=∠AFC.
∵∠1=∠ABE+∠3,∠3+∠4=∠BAC,∠1=∠BAC,
∴∠BAC=∠ABE+∠3,∴∠4=∠ABE.
∵∠AEB=∠AFC,∠ABE=∠4,AB=AC,∴△ABE≌△CAF(AAS).
(3)∵
∴∠ABE+∠BAE=∠FAC+∠BAE=∠FAC+∠ACF
∴∠ABE=∠CAF,∠BAE=∠ACF
又∴△ABE≌△CAF,∴
∴与的面积之和等于与的面积之和,即为△ABD的面积,
∵,△ABD与△ACD的高相同则=5
故与的面积之和为5故答案为:5.
【点睛】本题考查的是全等三角形的判定和性质、三角形内角和定理,掌握全等三角形的判定定理和性质定理是解题的关键.
5.(2022·无锡市九年级月考)(1)如图1,直线m经过等腰直角△ABC的直角顶点A,过点B、C分别作BD⊥m,CE⊥m,垂足分别是D、E.求证:BD+CE=DE;
(2)如图2,直线m经过△ABC的顶点A,AB=AC,在直线m上取两点 D、E,使∠ADB=∠AEC=α,
补充∠BAC= (用α表示),线段BD、CE与DE之间满足BD+CE=DE,补充条件后并证明;
(3)在(2)的条件中,将直线m绕着点A逆时针方向旋转一个角度到如图3的位置,并改变条件∠ADB=∠AEC= (用α表示).通过观察或测量,猜想线段BD、CE与DE之间满足的数量关系,并予以证明.
【答案】(1)证明见详解,(2)∠BAC=,证法见详解,(3)180º-,DE=EC-BD,证明见详解.
【分析】(1)根据已知首先证明∠DAB=∠ECA,再利用AAS即可得出△ADB≌△CEA;
(2)补充∠BAC=α.利用△ADB≌△CAE,即可得出三角形对应边之间的关系,即可得出答案;
(3)180º-α,DE=CE-BD,根据已知首先证明∠DAB=∠ECA,再利用AAS即可得出△ADB≌△CEA,即可得出三角形对应边之间的关系,即可得出答案.
【详解】证明:(1)∵BD⊥m,CE⊥m,∠ABC=90°,AC=BC,
∴△ADB和△AEC都是直角三角形,∴∠DBA+∠DAB=90°,∴∠ECA+∠EAC=90°,
∵∠BAC=90°,∠DAB+∠EAC=90º,∴∠DAB=∠ECA,
又∵∠ADB=∠CEA=90°,AB=BC,所以△ADB≌△CEA(AAS),
BD=AE,DA=EC,DE=DA+AE=EC+BD,BD+CE=DE.
(2)∵等腰△ABC中,AC=CB,∠ADB=∠BAC=∠CEA=α,
∴∠DAB+∠EAC=180°-α,∠ECA+∠CAE=180º-α,∴∠DAB=∠ECA,
∵∠ADB=∠CEA=α,AC=CB,∴△ADB≌△CEA(AAS),∴CE=AD,BD=AE,
∴AD+BE=CE+CD,所以BD+CE=DE.
(3)180º-α,数量关系为DE=CE-BD,
∵∠ADB=∠AEC= 180º-α,∠BAC=α,∴∠ABD+∠BAD=α,∠BAD+∠EAC=α,∴∠ABD=∠CAE,
∵AB=AC,∴△BAD≌△ACE(AAS),∴AD=CE,BD=AE,∴DE=AD-AE=EC-BD.
【点睛】点评:此题主要考查了三角形全等的证明,根据已知得出∠DAB=∠ECA,再利用全等三角形的判定方法得出是解决问题的关键.
6.(2022·河南新乡·九年级期中)某学习小组在探究三角形相似时,发现了下面这种典型的基本图形.
(1)如图1,在ABC中,∠BAC=90°,=k,直线l经过点A,BD⊥直线I,CE上直线l,垂足分别为D、E.求证:=k.
(2)组员小刘想,如果三个角都不是直角,那么结论是否仍然成立呢?如图2,将(1)中的条件做以下修改:在ABC中,=k,D、A、E三点都在直线l上,并且有∠BDA=∠AEC=∠BAC=α,其中α为任意锐角或钝角.请问(1)中的结论还成立吗?若成立,请你给出证明;若不成立,请说明理由.
(3)数学老师赞赏了他们的探索精神,并鼓励他们运用这个知识来解决问题:如图3,在ABC中,沿ABC的边AB、AC向外作矩形ABDE和矩形ACFG,==,AH是BC边上的高,延长HA交EG于点I.①求证:I是EG的中点.②直接写出线段BC与AI之间的数量关系: .
【答案】(1)见解析(2)结论还成立,证明见解析(3)①见解析②BC=AI
【分析】(1)由条件可证明△ABD∽△CAE,可得==k;
(2)由条件可知∠BAD+∠CAE=180°−α,且∠DBA+∠BAD=180°−α,可得∠DBA=∠CAE,结合条件可证明△ABD∽△CAE,同(1)可得出结论;(3)①过点G作GMAE交AI的延长线于点M,连接EM,证明△ABC∽△GMA,再得到四边形AGME是平行四边形,故可求解;②由①得到BC=AM,再根据四边形AGME是平行四边形得到BC=AI,故可求解.
【详解】(1)如图1,∵BD⊥直线l,CE⊥直线l,∴∠BDA=∠CEA=90°,
∵∠BAC=90°,∴∠BAD+∠CAE=90°∵∠BAD+∠ABD=90°,∴∠CAE=∠ABD
∵∠ABD=∠CAE,∠BDA=∠CEA,∴△ADB∽△CEA,∴==k;
(2)成立,证明如下:如图2,
∵∠BDA=∠BAC=α,∴∠DBA+∠BAD=∠BAD+∠CAE=180°−α,∴∠DBA=∠CAE,
∵∠ABD=∠CAE,∠BDA=∠CEA∴△ADB∽△CEA,∴==k;
(3)①过点G作GMAE交AI的延长线于点M,连接EM
∵四边形AGFC是矩形,∴∠GAC=90°
又AH⊥BC∴∠AHC=90° ∴∠5+∠CAH=∠4+∠CAH=90°∴∠5=∠4
∵∠BDE=∠AHB=90°∴∠2+∠BAH=∠1+∠BAH=90°∴∠2=∠1
又GMAE∴∠3=∠2∴∠3=∠1∴△ABC∽△GMA
∴又∵ ∴∴GM=AE
又∵GMAE∴四边形AGME是平行四边形 ∴EI=IG 故I为EG的中点;
②由①知∴BC=AM
∵四边形AGME是平行四边形∴AI=IM∴AI=AM∴BC=AI
∴线段BC与AI之间的数量关系为BC=AI故答案为:BC=AI.
【点睛】此题主要考查相似三角形的判断与性质综合,解题的关键是根据题意找到相似三角形,列出比例式求解.
7.(2022·湖北武汉·模拟预测)[问题背景](1)如图1,是等腰直角三角形,,直线过点,,,垂足分别为,.求证:;
[尝试应用](2)如图2,,,,,三点共线,,,,.求的长;[拓展创新](3)如图3,在中,,点,分别在,上,,,若,直接写出的值为 .
【答案】(1)见解析;(2);(3)5
【分析】(1)由“”可证;
(2)延长,交于点,过点作于,由(1)可知:,可得,,由直角三角形的性质可求解;
(3)通过证明,可求,通过证明,可求,即可求解.
【详解】解:(1)证明:∵,,∴,
∴,∴,
在和中,,∴;
(2)如图2,延长,交于点,过点作于,
由(1)可知:,∴,,
∵,,∴,∴,,
∴,∴,,∴,∴;
(3)如图3,过点作,交的延长线于,延长交于,过点作于,过点作于,
∵,∴设,,
∴,由(1)可知:,
∴,,
∵,,,∴,
∴,,
∴,,,∴,
∵,,∴,
∴,∴,
∵,,∴,
又∵,∴,
∴,∴,∴,∴,故答案为.
【点睛】本题是三角形综合题,考查了全等三角形的判定和性质,相似三角形的判定和性质,等腰直角三角形的性质等知识,添加恰当辅助线构造全等三角形或相似三角形是本题的关键.
8.(2022·黑龙江齐齐哈尔·三模)数学实践课堂上,张老师带领学生们从一道题入手,开始研究,并对此题做适当变式,尝试举一反三,开阔学生思维.
(1)原型题:如图1,于点B,于点D,P是上一点,,,则________,请你说明理由.(2)利用结论,直接应用:①如图2,四边形、、都是正方形,边长分别为a、b、c,A、B、N、E,F五点在同一条直线上,则________,________(用含a、b的式子表示).②如图3,四边形中,,,,,以上一点O为圆心的圆经过A、D两点,且,则圆心O到弦的距离为________.
(3)弱化条件,变化引申:如图4,M为线段的中点,与交于点C,,且交于点F,交于点G,连接,则与的关系为:________,若,,则________.
【答案】(1),见解析(2)①;;②(3)相似,
【分析】(1)根据,,推出,即可证明;
(2)①同(1)中方法一样,证明,即可用、表示;②过点作的垂线,交于点,则的长度为圆心O到弦的距离,同(1)中方法一样,证明,得到,根据勾股定理分别求出、的长度,再根据,即可求出的长度;(3)根据, ,推出,即可证明,即可求出的长度,根据,推出是直角三角形,求出、的长度,即可求出的长度.
(1)解: ∵,∴
在和中∵∴
(2)解:①,
∵四边形是正方形∴,
∵,∴
在和中∵∴∴
∵∴,即
②圆心O到弦的距离为
过点作的垂线,交于点,则的长度为圆心O到弦的距离,如图所示
∵,∴ ∵∴
又∵∴
在和中∵∴ ∴
在中,
在中,
∵,即
∴∴圆心O到弦的距离为
(3)解:与的关系为:相似, ∵∴
∵∴∴
又∵∴∴,即∴
∵∴∴
∴,∴
【点睛】本题考查了全等三角形的判定和性质、正方形的性质、同角的余角相等、勾股定理、相似三角形的判定和性质、解直角三角形等知识点,熟练掌握各知识点是解答本题的关键.
9.(2022•郑州一模)如图,在平面直角坐标系xOy中.边长为4的等边△OAB的边OA在x轴上,C、D、E分别是AB、OB、OA上的动点,且满足BD=2AC,DE∥AB,连接CD、CE,当点E坐标为 时,△CDE与△ACE相似.
【分析】因为DE∥AB得到∠DEC=∠ACE,所以△CDE与△ACE相似分两种情况分类讨论.
【解答】解:∵DE∥AB,∴∠DEC=∠ACE,△ODE∽△OBA,
∴△ODE也是等边三角形,则OD=OE=DE,
设E(a,0),则OE=OD=DE=a,BD=AE=4﹣a.
∵△CDE与△ACE相似,分两种情况讨论:
①当△CDE∽△EAC时,则∠DCE=∠CEA,∴CD∥AE,∴四边形AEDC是平行四边形,∴AC=a,,
∵BD=2AC,∴4﹣a=2a,∴a=.∴E;
②当△CDE∽△AEC时,∠DCE=∠EAC=60°=∠B,∴∠BCD+∠ECA=180°﹣60°=120°,
又∵∠BDC+∠BCD=180°﹣∠B=120°,∴∠BCD+∠ECA=∠BDC+∠BCD,
∴∠ECA=∠BDC,∴△BDC∽△ACE,∴,∴BC=2AE=2(4﹣a)=8﹣2a,
∴8﹣2a+2=4,∴a=.∴.综上所述,点E的坐标为或.
【点评】本题主要考查相似三角形,考虑分类讨论是本题的关键.
10.(2022•广东中考模拟)(1)模型探究:如图1,、、分别为三边、、上的点,且,与相似吗?请说明理由.
(2)模型应用:为等边三角形,其边长为,为边上一点,为射线上一点,将沿翻折,使点落在射线上的点处,且.①如图2,当点在线段上时,求的值;
②如图3,当点落在线段的延长线上时,求与的周长之比.
【答案】(1),见解析;(2)①;②与的周长之比为.
【分析】
(1)根据三角形的内角和得到,即可证明;
(2)①设,,根据等边三角形的性质与折叠可知,,,根据三角形的内角和定理得,即可证明,故,再根据比例关系求出的值;
②同理可证,得,得,再得到,再根据相似三角形的性质即可求解.
【详解】解(1),
理由:,在中,,
,,
,,,;
(2)①设,,是等边三角形,,,
由折叠知,,,,
在中,,,
,,
,,
,,,
,,
,,,;
②设,,是等边三角形, ,,
由折叠知,,,,
在中,,,
,,,
,,,
,,,
,,.
.与的周长之比为.
【点睛】此题主要考查相似三角形的判定与性质,解题的关键是熟知等边三角形的性质及相似三角形的判定与性质.
11.(2022·山西晋中·一模)阅读材料:
我们知道:一条直线经过等腰直角三角形的直角顶点,过另外两个顶点分别向该直线作垂线,即可得三垂直模型”如图①,在中,,,分别过、向经过点直线作垂线,垂足分别为、,我们很容易发现结论:.
(1)探究问题:如果,其他条件不变,如图②,可得到结论;.请你说明理由.
(2)学以致用:如图③,在平面直角坐标系中,直线与直线交于点,且两直线夹角为,且,请你求出直线的解析式.(3)拓展应用:如图④,在矩形中,,,点为边上—个动点,连接,将线段绕点顺时针旋转,点落在点处,当点在矩形外部时,连接,.若为直角三角形时,请你探究并直接写出的长.
【答案】(1)理由见解析;(2);(3)长为3或.
【分析】(1)根据同角的余角相等得到,然后利用AA定理判定三角形相似;
(2)过点作交直线于点,分别过、作轴,轴,由(1)得,从而得到,然后结合相似三角形的性质和锐角三角函数求出,,从而确定N点坐标,然后利用待定系数法求函数解析式;
(3)分两种情形讨论:①如图1中,当∠PDC=90°时.②如图2中,当∠DPC=90°时,作PF⊥BC于F,PH⊥CD于H,设BE=x.分别求解即可.
【详解】解:(1)∵,∴
又∵∴∴
∵.∴
(2)如图,过点作交直线于点,
分别过、作轴,轴
由(1)得 ∴
∵坐标 ∴,
∵ ∴解得:, ∴
设直线表达式为,代入,
得,解得, ∴直线表达式为
(3)解:①如图1中,当∠PDC=90°时,
∵∠ADC=90°,∴∠ADC+∠PDC=180°,∴A、D、P共线,
∵EA=EP,∠AEP=90°,∴∠EAP=45°,∵∠BAD=90°,
∴∠BAE=45°,∵∠B=90°∴∠BAE=∠BEA=45°,∴BE=AB=3.
②如图2中,当∠DPC=90°时,作PF⊥BC于F,PH⊥CD于H,设BE=x,
∵∠AEB+∠PEF=90°,∠AEB+∠BAE=90°,∴∠BAE=∠PEF,
在△ABE和△EFP中,∴△ABE≌△EFP,
∴EF=AB=3,PF=HC=BE=x,∴CF=3-(5-x)=x-2,
∵∠DPH+∠CPH=90°,∠CPH+∠PCH=90°,
∴∠DPH=∠PCH,∵∠DHP=∠PHC,
∴△PHD∽△CHP,∴PH2=DH•CH,∴(x-2)2=x(3-x),
∴x=或(舍弃),∴BE=,
综上所述,当△PDC是直角三角形时,BE的值为3或.
【点睛】本题考查旋转变换、全等三角形的判定和性质、相似三角形的判定和性质、勾股定理等知识,解题的关键是学会添加常用辅助线构造全等三角形或相似三角形解决问题,属于中考常考题型.
12.(2022·山东青岛·九年级期中)【模型引入】
我们在全等学习中所总结的“一线三等角、K型全等”这一基本图形,可以使得我们在观察新问题的时候很迅速地联想,从而借助已有经验,迅速解决问题.
【模型探究】如图,正方形ABCD中,E是对角线BD上一点,连接AE,过点E作EF⊥AE,交直线CB于点F.(1)如图1,若点F在线段BC上,写出EA与EF的数量关系并加以证明;
(2)如图2,若点F在线段CB的延长线上,请直接写出线段BC,BE和BF的数量关系.
【模型应用】(3)如图3,正方形ABCD中,AB=4,E为CD上一动点,连接AE交BD于F,过F作FH⊥AE于F,过H作HG⊥BD于G.则下列结论:①AF=FH;②∠HAE=45°;③BD=2FG;④△CEH的周长为8.正确的结论有 个.
(4)如图4,点E是正方形ABCD对角线BD上一点,连接AE,过点E作EF⊥AE,交线段BC于点F,交线段AC于点M,连接AF交线段BD于点H.给出下列四个结论,①AE=EF;②DE=CF;③S△AEM=S△MCF;④BE=DE+BF;正确的结论有 个.
【模型变式】(5)如图5,在平面直角坐标系中,四边形OBCD是正方形,且D(0,2),点E是线段OB延长线上一点,M是线段OB上一动点(不包括点O、B),作MN⊥DM,垂足为M,交∠CBE的平分线与点N,求证:MD=MN
(6)如图6,在上一问的条件下,连接DN交BC于点F,连接FM,则∠FMN和∠NMB之间有怎样的数量关系?请给出证明.
【拓展延伸】(7)已知∠MON=90°,点A是射线ON上的一个定点,点B是射线OM上的一个动点,且满足OB>OA.点C在线段OA的延长线上,且AC=OB.如图7,在线段BO上截取BE,使BE=OA,连接CE.若∠OBA+∠OCE=β,当点B在射线OM上运动时,β的大小是否会发生变化?如果不变,请求出这个定值;如果变化,请说明理由.
(8)如图8,正方形ABCD中,AD=6,点E是对角线AC上一点,连接DE,过点E作EF⊥ED,交AB于点F,连接DF,交AC于点G,将△EFG沿EF翻折,得到△EFM,连接DM,交EF于点N,若点F是AB边的中点,则△EDM的面积是 .
【答案】(1),证明见解析;(2);(3)4;(4)3;(5)见解析;(6),证明见解析;(7)的大小不变,,理由见解析;(8)
【分析】(1)过点作,交于,交于,证明是等腰直角三角形,进而证明,即可证明;
(2)过分别向作垂线,垂足分别为,证明四边形是正方形,证明,过作于,过作的延长线于点,设正方形的边长为,在中,求得,进而求得,证明,进而可得,由,可得
(3)①由(1)直接判断①;根据是等腰直角三角形,即可判断②;过作于,证明可得,进而判断;③过点作于点,延长至,使,证明,进而可得△CEH的周长为,即可判断④;
(4)①由(1)直接判断①;过作,交分别为点,证明是等腰直角三角形,证明,进而可得,即可判断②;过作交于点,于,可得,由②可知,进而证明,可判断④,由于点的位置不确定,无法判断和的关系,即可判断③;
(5)在上取,连接,证明即可;
(6)延长至点,使得,连接,过点作于点,证明,可得,进而证明,由,根据角度的等量换算可得,,进而可得;
(7)过点作,且,连接交于点,连接,证明,可得,进而可得,进而证明四边形是平行四边形,根据平行线的性质,三角形的外角的性质可得,即
(8)过作,交于,交于,连接,证明,设则,,证明是等腰直角三角形,证明,在中,勾股定理求得,进而可得,过点作于点,证明,进而求得,进而求得,在中,勾股定理求得,进而求得,根据翻折的性质求得,根据四边形即可求得.
【详解】(1)若点F在线段BC上,,理由如下,
过点作,交于,交于,
四边形是正方形,,
又四边形是矩形,
,
是等腰直角三角形
在与中,
(2)若点F在线段CB的延长线上,,理由如下,
过分别向作垂线,垂足分别为,
四边形是正方形,,
四边形是矩形,
,,
四边形是正方形,
在与中
过作于,过作的延长线于点,如图,
四边形是正方形,,
设正方形的边长为,
在中,,
,
在和中
,
即
即
(3)如图
由(1)可得,故①正确,
是等腰直角三角形,故②正确,
过作于,
又故③正确,
如图,过点作于点,延长至,使,
,即
△CEH的周长为
正方形的边长为4△CEH的周长为.故④正确,
综上所述,故正确的结论有①②③④,共计4个故答案为:4
(4)如图4,
由(1)可得,故①正确;
如图,过作,交分别为点
四边形是正方形
四边形是矩形
同理,四边形是矩形,,
是等腰直角三角形,
四边形是矩形
在与中,
故②正确
如图,过作交于点,于
则四边形是矩形,
由②可知,,,
,,,故④正确;
由于点的位置不确定,无法判断和的关系,故③不正确,
综上所述正确的结论由①②④,共计3个;故答案为:3,
(5)如图5,在上取,连接,
平分
,
与中
(6)如图6,在上一问的条件下,连接DN交BC于点F,连接FM,,理由如下,
延长至点,使得,连接,过点作于点,
,
在与中,
(7)的大小不变,,理由如下,
过点作,且,连接交于点,连接,如图,
,
又
四边形是平行四边形
即
(8)如图,过作,交于,交于,连接,
四边形是正方形,,
是等腰直角三角形,
设则,
,
是等腰直角三角形
,是的中点
在中,
过点作于点,如图,
,
在中,
将△EFG沿EF翻折,得到△EFM,
,
四边形
故答案为:
【点睛】本题考查了四边形综合题,全等三角形的性质与判定,勾股定理,相似三角形的性质与判定,等腰三角形的性质,正方形的性质,添加辅助线,构造全等是解题的关键.
专题14 全等与相似模型-一线三等角(K字)模型-备战2024年中考数学常见模型题型归纳与总结高分突破(全国通用): 这是一份专题14 全等与相似模型-一线三等角(K字)模型-备战2024年中考数学常见模型题型归纳与总结高分突破(全国通用),文件包含专题14全等与相似模型-一线三等角K字模型原卷版docx、专题14全等与相似模型-一线三等角K字模型解析版docx等2份试卷配套教学资源,其中试卷共71页, 欢迎下载使用。
专题16 一线三等角相似模型(教师版)-中考数学几何模型重点突破讲练: 这是一份专题16 一线三等角相似模型(教师版)-中考数学几何模型重点突破讲练,共29页。
专题14 全等与相似模型-一线三等角(K字)模型-2024年中考数学常见几何模型全归纳之模型解读与提分精练(全国通用): 这是一份专题14 全等与相似模型-一线三等角(K字)模型-2024年中考数学常见几何模型全归纳之模型解读与提分精练(全国通用),文件包含专题14全等与相似模型-一线三等角K字模型原卷版docx、专题14全等与相似模型-一线三等角K字模型解析版docx等2份试卷配套教学资源,其中试卷共71页, 欢迎下载使用。

