所属成套资源:【直击热点】2023年高考地理时事热点深入解读
07 休闲农业深挖乡村特色 -【直击热点】2023年高考地理时事热点深入解读
展开
这是一份07 休闲农业深挖乡村特色 -【直击热点】2023年高考地理时事热点深入解读,文件包含07休闲农业深挖乡村特色解析版docx、07休闲农业深挖乡村特色原卷版docx等2份试卷配套教学资源,其中试卷共28页, 欢迎下载使用。
【热点背景解读】
突出绿水青山特色、做亮生态田园底色、守住乡土文化本色,持续做精做优休闲农业和乡村旅游,让更多田园风光、秀美乡村成为乡亲们的“聚宝盆”
前不久,农业农村部办公厅印发通知,认定60个县(市、区)为2022年全国休闲农业重点县。拥有上堡梯田风光的江西崇义、挖掘铁观音茶文化的福建安溪等乡村游目的地均位列其中。这份名录中,四成以上的县休闲农业收入超过10亿元,休闲农业农民就业占比均超过60%。
竹篱茅舍风光好。随着时代发展,乡村价值正在被重新审视。现在,乡村不再是单一从事农业生产的地方,还有重要的生态涵养功能,令人向往的休闲观光功能,独具魅力的文化体验功能。迅速兴起的休闲农业和乡村旅游,为农业提质增效、农民增收创收、农村发展创新提供澎湃动力。如何依托农业农村特色资源,向开发农业多种功能要效益,向一二三产业融合发展要效益,成为休闲农业健康发展的必答题。
应该看到,随着消费升级,人们走进农村,不光为了观光、吃饭,还有运动休闲、养生养老、乡村体验等多元化需求,乡村休闲旅游正加速向多元化、综合化转变。根据规划,到2025年,乡村休闲旅游业年接待游客人数将超过40亿人次,经营收入超过1.2万亿元。然而,当前我国乡村休闲旅游发展现状与日益增长的市场需求还不相适应,存在着基础设施相对滞后、文化内涵挖掘不够、产品类型不够丰富、服务质量有待提高等问题。面向未来,我们要立足供给侧结构性改革,加快完善政策措施,加大工作力度,切实推动休闲农业和乡村旅游向更高水平的供需平衡跃升。
休闲农业和乡村旅游,要紧扣“乡村”二字。打好乡村“特色牌”,让更多“头回客”变为“回头客”,是乡村休闲旅游保持持久吸引力的前提。依托乡村特色资源,开发乡宿、乡游、乡食、乡购、乡娱等特色体验项目,发掘民族村落、古村古镇、乡土文化,发展具有历史特征、地域特点、民族特色的乡村休闲旅游项目。另外,还要依据不同区位瞄准市场差异,细分目标市场,防止“千村一面”。运用现代科技手段,综合人才、资金、技术等产业要素,加强科学规划,确保乡村旅游可持续发展。
发展休闲农业和乡村旅游的主体是农民,让农民受益是产业发展的根本出发点和落脚点。依托当地农业主导产业发展休闲农业,不是简单的一产“接二连三”,关键是完善利益联结机制。要完善利益链,为农民提供更多就近就业岗位,拓宽农民增收致富渠道,通过就业带动、保底分红、股份合作等多种形式,让农民合理分享全产业链增值收益。同时,发展旅游不能搞大拆大建,要因地制宜、因势利导,把传统村落改造好、保护好。完善乡村旅游点餐饮、住宿、停车等设施条件,带动促进管理服务水平提升,让更多农民乐享和美乡村,共享发展成果。
又是春暖花开时,乡村美景待客来。发挥乡村休闲旅游在融合农文旅中的连接点作用,突出绿水青山特色、做亮生态田园底色、守住乡土文化本色,加强配套设施建设,挖掘乡村特色资源,丰富创新业态类型,强化联农带农作用,持续做精做优休闲农业和乡村旅游,让更多田园风光、秀美乡村成为乡亲们的“聚宝盆”。
【针对考点训练】
山东潍坊前阙庄村地理位置偏僻,一度是个出了名的贫困村,在乡村振兴战略的推动下,前阙庄村推行“云种菜”模式,即通过网上认苗、网上游戏,实地托管跟种菜游戏嫁接后,前阙庄村的蔬菜卖向了全国。村党支部书记告诉记者:“我们每一棵苗种植前就‘名花有主’了,然后每天浇水一毛钱、施肥一毛钱,苗主们可以清晰了解西红柿是怎么生长出来的,我们的运营成本也降下来了。所以说我们不光销售产品,还把签个的生产过程作为一种商品也销售出去了”。据此完成下面小题。
1.前阙庄村“云种菜”模式的推行,主要得益于( )
A.市场需求的变化B.农业管理水平的提升
C.现代物流和网络信息技术的发展D.农业种植技术的进步
2.与种菜游戏合作,有利于( )
①提升知名度②拓展市场③降低生产成本④获得技术支持
A.①②③B.①②④C.①③④D.②③④
【答案】1.C 2.A
【解析】1.结合材料“通过网上认苗、网上游戏,实地托管跟种菜游戏嫁接后,前阙庄村的蔬菜卖向了全国”可知,足不出户,完成种菜过程主要依赖于网络信息技术提供即时的互动以及现代物流快捷地将蔬菜产品运往全国各地,C正确;市场需求、农业管理、种植水平的改变都不是导致种菜模式发生改变的主要因素,只是起到一定的促进作用,ABD错误。故选C。
2.与种菜游戏合作,对于实体种植业来说有利于提高其知名度、拓展游戏相应的市场用户,通过“不光销售产品,还把签个的生产过程作为一种商品也销售出去了”降低生产成本,①②③正确;农业技术与游戏技术无关,无法获得技术支持,④错误。故选A。
【点睛】将游戏产业通过现代物流和网络信息技术与传统农业联系起来,有利于产业间进行优势互补和共同提升。
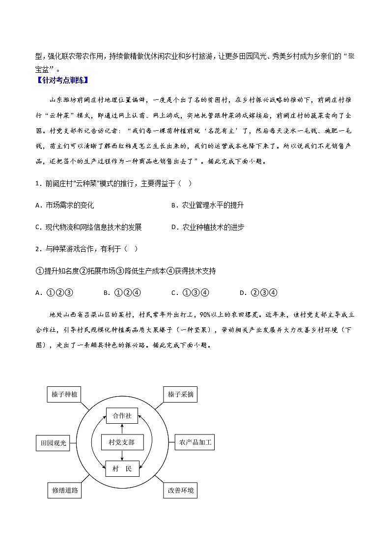
地处山西省吕梁山区的某村,村民常年外出打工,90%以上的农田撂荒。近年来,该村党支部主导成立合作社,引导村民规模化种植高品质大果榛子(一种坚果),带动相关产业发展并大力改善乡村环境(下图),走出了一条颇具特色的振兴路。据此完成下面小题。
3.该村引进大果榛子并规模化种植的主要目的是( )
A.提高农田土壤肥力B.减轻水土流失C.增加村民经济收入D.吸引村民返乡
4.该村振兴之路的关键在于通过合作社( )
A.改善了人居环境B.完善了村内设施C.扩大了农田面积D.盘活了土地资源
【答案】3.C 4.D
【解析】3.结合材料可知,该村引进大果榛子并规模化种植,可以相关产业发展促进农产品深加工,增加了农民经济收入,实现了乡村振兴,C正确;种植大果榛子需要消耗土壤肥力,并不能提高土壤肥力,A错误;种植大果榛子对减轻水土流失作用影响不大,且材料并没有体现该地区水土流失问题,B错误;种植大果榛子可以为农民提供部分就业岗位,吸引村民返乡,但这并不是种植大果榛子的主要目的,D错误;故选C。
4.根据材料可知,该村90%以上的农田撂荒,通过引进种植高品质大果榛子可以利用撂荒的土地资源为农民创造更多的经济收入,因此该村振兴之路的关键在于通过合作社盘活了土地资源,实现了乡村振兴,D正确;改善人居环境和完善村内设施可以提高农民的种植积极性,吸引部分农民回村,但这并不是该村振兴之路的关键因素,AB错误;榛子种植是利用撂荒农田,并不是扩大了农田面积,C错误;故选D。
【点睛】人口迁移的主要因素是经济因素,该村要想实现乡村振兴,必须吸引常年外出打工的村民回流,因此提升村民的经济收入是实现乡村振兴的首要因素。
乡村振兴是以产业兴旺、生态宜居、乡风文明、治理有效、生活富裕为总要求,着眼于我国当下国情与未来发展,从根本上解决“三农”问题,保障乡村充分发展,促进城乡均衡发展的重大战略。下图示意广东省农村人口变化与宅基地利用关系。据此完成下面小题。
5.影响该地区人地关系发生改变的主要因素有( )
①经济发展 ②气候变化 ③农业技术 ④基础设施
A.①②B.①④C.②③D.②④
6.在I所示因素影响下,农村地区的特征最有可能表现为( )
A.人口流失比较严重B.人口老龄化降低
C.农民返乡意愿强烈D.人地矛盾加剧
【答案】5.B 6.A
【解析】5.由图文材料可知,该地区人地关系的改变主要表现在农村人口与农村住宅的关系上。广东经济发展快速,吸引了大量农村剩余劳动力迁入,农村地区出现人口城镇化和就业非农化特征,①正确。随着农村基础设施建设水平提高,农村宅基地建房热情提高,但由于人口迁出,房屋利用效率较低,农村住宅出现空置、闲置等特征,④正确。气候变化对该地区人地关系改变的影响不大,②错误。农业技术主要针对农业生产,与该地区人地关系变化基本无关,③错误。故选B。
6.I阶段人口城镇化,就业非农化,使大量农村人口迁往城市,农村地区人口流失比重严重,A正确。由于大量农村青壮年人口迁出,农村地区人口老龄化加剧,农村的人地矛盾得到缓和,BD错。由于城市的经济发展迅速,吸引农村人口迁入,农村经济发展并不迅速,此阶段,城市经济发展水平、基础设施服务水平要高于农村地区,城市的拉力作用仍然显著,农民返乡意愿并不强烈,C错误。故选A。
【点睛】传统村落是中国宝贵的农耕文化遗产,其形成和发展经历了人地关系协调适应、人地关系矛盾冲突、人地关系调整再适应三个阶段。随着中国工业化、城镇化的快速推进,传统村落人地关系矛盾加剧,呈现出人口流失、生态破坏、产业滞后、文化基因流失、居住环境损毁等问题。要推动传统村落乡村振兴,需要采取吸引乡村人口回流、推动传统村落产业振兴、提升环境生态的吸引力、促进传统文化活化发展、改造传统村落居住空间五大策略。
粤北山区是珠江三角洲一道天然的生态屏障,也是广东省进入内地的北大门,区内矿产资源丰富。表为粤北山区某县单位面积土地的生态系统服务价值(数值越大,价值越高)。读表,完成下面小题。
7.表中生态系统①至④依次是( )A.耕地林地草地水域B.林地耕地水域草地
C.耕地水域草地林地D.林地草地耕地水域
8.粤北山区的发展方向是( )
A.依托优越的地理位置,提高金融商贸水平B.发挥矿产资源优势,发展高端装备制造业
C.加快基础设施建设,促进城镇化快速发展D.完善生态补偿机制,农旅融合助乡村振兴
【答案】7.A 8.D
【解析】7.由材料可知,①生态系统食物生产的服务价值最大,故①为耕地;④生态系统水资源供给的服务价值最大,故④为水域;②生态系统气候调节的服务价值最大,故②为林地 ,那么③为草地。表中生态系统①至④依次是耕地林地草地水域,故选A。
8.由材料可知,粤北山区是珠江三角洲一道天然的生态屏障。故粤北山区对于珠三角有重要的 生态意义,应该完善生态补偿机制,农旅融合助乡村振兴,D正确。粤北山区经济较落后,提高金融商贸水平不合理,A错误;粤北山区利用矿产资源,加快基础设施建设,促进城镇化快速发展,都会对生态产生破坏,BC错误。故选D。
【点睛】生态补偿制度是以防止生态环境破坏、增强和促进生态系统良性发展为目的,以从事对生态环境产生或可能产生影响的生产、经营、开发、利用者为对象,以生态环境整治及恢复为主要内容,以经济调节为手段,以法律为保障的新型环境管理制度。
根据中国民航规定,海拔高度在2438米及以上的机场为高原机场。2022年12月23日10:59,南航CZ5193航班平稳降落在新疆塔什库尔千红其拉甫机场,标志着塔什库尔千塔吉克自治县(以下简称塔县)不通航的历史正式终结,我国最西端、新疆首个高高原机场正式开门迎客。新疆的民用运输机场数量则增加至25个,继续保持全国机场数量领先地位。浙江机场数量名列全国第14名。图左为机场照片,图右为新疆和浙江轮廓图(比例尺相同),气泡标志为该塔县机场所在位置。据此完成下面小题。
9.新疆建设塔什库尔干红其拉甫机场的主要原因是( )
A.新疆天气利于飞行B.机场建设成本低C.打造新疆旅游基地D.基于社会经济发展需求
10.有关新疆与浙江机场建设的叙述,最合理的是( )
A.新疆机场数量多主要是市场需求量大B.浙江机场数量较少主要是省区面积小
C.新机场能够助力乡村振兴和旅游发展D.在旺季能够分担青藏铁路线客运压力
【答案】9.D 10.C
【解析】9.通过材料,新疆天气也会有雨雪、大风,天气不全是利于飞行的,A错;因为是高高原,气温低,条件恶劣,机场建设成本不低,B错;建设机场与打造新疆旅游基地并无必然联系,C错;机场建设都是因为市场需求,故基于社会经济发展需求是正确的,D正确。故选D。
10.新疆机场数量多主要因为新疆面积太大,经济据点间的距离远,不是市场需求量大,A错;浙江机场数量较少主要是地形以山地丘陵为主,适合修建的地方少。省区面积小不是主因,B错;新机场提升交通运输能力,能够助力乡村振兴和旅游发展,C正确;青藏铁路不经过新疆,D错误。故选C。
【点睛】机场选址的自然区位:地形;岩层性质和地质构造;当地的水文和气象。
2022年日本东京都市圈人口约3600万,约占全国总人口的三分之一。日本政府2022年底敲定目标,力争把从东京都市圈移居至地方的人数增至目前的4倍。2023年4月起,迁出东京都市圈的家庭将获得每人100万日元(约合人民币5.3万元)的补助,获得补助必须符合以下标准之一:在迁入地的中小企业就业;通过远程办公继续原来的工作;在迁入地创业。据此完成下面小题。
11.日本政府鼓励人们迁出东京都市圈对迁出地的主要影响是( )
A.扩大城市辐射范围B.促进产业转型升级
C.缓解公共服务压力D.降低人口出生数量
12.东京都市圈家庭搬迁到地方城镇和乡村的主要作用有( )
A.振兴衰退的城镇和乡村B.增强当地科学技术实力
C.提升迁入地城市化水平D.解决发展资金短缺问题
【答案】11.C 12.A
【解析】11.根据所学知识,人口迁移指的是人口发生居住地的改变。人口迁移对迁入地和迁出地产生响应的影响,对迁出地来讲,有利的影响:缓解人地矛盾,增加人均土地面积,缓解城市地区公共服务压力等;不利的影响:劳动力减少,人才流失等,因此C正确;人们迁出东京都市圈对东京辐射范围扩大影响较小,排除A;对东京产业转型升级影响较小,排除B;人们迁出东京都市圈对出生人口数量影响较小,排除D。故选C。
12.根据材料信息“在迁入地的中小企业就业;通过远程办公继续原来的工作;在迁入地创业”可知,迁出东京都市圈的人们在迁入地就业或者创业,会振兴衰退的城镇和乡村,A正确;迁出人口并不完全属于科技人才,对迁入地的科学技术实力提升并不明确,排除B;城市化水平的提高与经济发展水平息息相关,迁入人口会振兴当地经济,但短时间内对城市化水平影响较小,排除C;迁入人口没有完全解决迁入地的资金短缺问题,排除D。故选A。
【点睛】人口迁移指的是人口发生居住地的改变。影响因素包括自然因素(气候、淡水、土壤、矿产资源等)和人文因素(经济因素、交通、文化教育、婚姻和家庭、政策等)。对迁入地和迁出地产生一定的影响。对迁入地的影响:提供大量廉价劳动力,促进商品流通和经济的发展以及第三产业的发展,增加了公共服务压力以及城市管理难度。对迁出地的影响:缓解了人地矛盾,增加人均土地面积,导致人才流失,劳动不足等。
13.读图文材料,完成下列问题。
贵州省自然环境复杂多样,岩溶地貌广布。贵州省政府将山区坡耕地建设为石坎梯田高标准农田,成为乡村振兴的重要举措。石坎梯田是用石头砌田埂进行农田改造。
高标准农田是土地平整、集中连片,设施完善、农电配套、土壤肥沃、生态良好、抗灾能力强,与现代化农业生产和经营方式相适应旱涝保收、稳产高产,划定为基本农田实行永久保护的耕地。
(1)据材料,分析贵州省建设石坎梯田是如何促进高标准农田建设的。
贵州省提出要“盯牢守住千亩以上的耕地坝子,特别是保护好五千亩以上优质坝区耕地,建成高标准农田。”
(2)据材料,说明贵州省牢牢守住优质坝区耕地的重要意义。
贵州省威宁县地处乌蒙山区,平均海拔2200米,年均降水量890毫米,是贵州省面积最大、海拔最高的县。当地利用自然条件,因地制宜发展高品质夏秋冷凉蔬菜(喜凉蔬菜)种植业,助力乡村振兴。
(3)据材料,分析威宁县发展高品质夏秋冷凉蔬菜的有利气候条件。
威宁县很多村寨将房屋建于坡向朝南的山地斜坡上,留出低平土地另作它用,房屋以吊角楼为主,错落有致。
(4)据材料,分析图中村寨建房选址的自然原因。
【答案】(1)减小耕地坡度,实现土地平整;石头砌田埂,土地平整,有效拦截雨水,缓解旱情;减弱流水侵蚀(减轻水土流失),保持土壤肥力。
(2)坚守耕地面积;提升耕地质量;稳定粮食生产(保障粮食安全)
(3)夏季气温较高,降水量较丰富,雨热同期,适宜冷凉蔬菜生长;海拔高,光照时间长,昼夜温差较大,利于营养物质的积累。海拔较高,气温较低,适宜冷凉蔬菜生长;气温较低,生长周期较长,蔬菜品质好;冬季气温低,病虫害少
(4)地形崎岖,耕地有限,减少对平坦土地的占用;在山地南坡建房采光条件较好;村寨北靠山体,有利于阻挡冬季冷空气的侵袭;在山坡上建造房屋(吊脚楼)有助于减轻洪涝威胁。
【分析】本大题以贵州省及周边地区地形图、高标准农田示意图为材料,涉及农业的区位条件、聚落的区位条件等相关内容,考查学生掌握课本知识的能力和区域认知的地理素养。
【详解】(1)读图可知,贵州省建设石坎梯田,促进高标准农田建设措施主要有:当地多喀斯特地貌,地形崎岖,耕地面积小,当地通过砌石头坎的方式,减小耕地坡度,实现土地平整,再打造成集中连片,扩大耕地面积;当地地形坡度大,水土流失严重,通过石头砌田埂,可以有效拦截雨水,缓解水资源短缺和旱情;通过拦蓄水土,增加梯田的土壤厚度,并保持土壤肥力。
(2)贵州省大多属于喀斯特地貌,耕地面积小, 人口众多,粮食需求量大,当地牢牢守住优质坝区耕地,坚守耕地面积、盯牢守住千亩以上的耕地坝子,提升耕地质量,建成高标准农田,稳定粮食生产,保障粮食安全,满足当地居民粮食需求。
(3)读题干可知,威宁县地处乌蒙山区,是贵州省面积最大、海拔最高的县。虽然平均海拔2200米,但是纬度较低,夏季气温不低,年均降水量890毫米,降水量较丰富,属于亚热带季风气候,雨热同期,适宜冷凉蔬菜生长;威宁县地处乌蒙山区,海拔高,光照时间长,空气较稀薄,昼夜温差较大,利于营养物质的积累。威宁县地处乌蒙山区,海拔高,气温较低,生长周期较长,蔬菜品质好;冬季气温低,病虫害少,属于绿色有机蔬菜,市场价格高。
(4)贵州省大多属于喀斯特地貌,耕地面积小,人口众多,粮食需求量大,图中村寨建房选址陡坡,是为了减少对平坦土地的占用;当地多阴雨天气,冬季天气阴冷,在山地南坡建房采光条件较好;当地海拔较高,村寨北靠山体,有利于阻挡冬季冷空气的侵袭;当地属于亚热带季风气候,降水量较丰富,在山坡上建造房屋(吊脚楼)有助于减轻洪涝威胁。
14.阅读图文材料,完成下列要求。
材料一:河西走廊是我国最大的蔬菜、瓜类、花卉等对外制种产业基地,占全国种子出口量的75%。
材料二:武威市民勤县建国以来其上游地区修建许多水库,几乎拦截全部河水。随着人口增长、耕地扩大,民勤县地表水骤减,地下水位急剧下降,在20世纪50年代种植的沙枣林迄今已有近一半死亡,从而导致风沙肆虐频繁,土地荒漠化严重。为此,甘肃省委、省政府近年提出要再造民勤。
材料三:栗元草场位于贵州省遵义市务川仡佬族苗族自治县,是贵州遵义的第一大天然草场。草场草类高大茂盛,被誉为“高原上的明珠”。该地年均降水量达1420mm,相对湿度大,雾日多。草场地处喀斯特地貌区,有丰富而奇特的石林景观,周边有泉、瀑等多个景点。近年来,当地利用优势资源因地制宜发展经济,实现脱贫致富奔小康的目标。下图为栗元草场景观和地理位置图。
(1)从气候角度评价河西走廊发展制种业的条件。
(2)再造民勤需要采取的措施
(3)与内蒙古草原相比,简析栗元发展畜牧业的优势自然条件。
(4)为提升脱贫攻坚成果、助力乡村振兴,简述栗元草场宜采取的措施。
【答案】(1)有利条件:夏季光照充足,日照时间长,气温日较差大,利于生产优质种子;气候干燥(光照强),利于种子的晾晒和存储;冬季气温低,病虫害少,化肥、农药使用少。
不利条件:降水少,蒸发旺盛,灌溉水源不足;纬度高,冬季气温低,可育种时间短。
(2)合理用水,节约用水,提高水资源利用率;植树种草、退耕还林还草,恢复植被;适当发展节水农业和畜牧业;控制人口增长,提高人口素质等。
(3)栗元为亚热带季风气候,纬度低,水热条件好,产草量大,单位面积载畜量大;纬度低,适宜牧草生长的时期长,草场利用时间长,且受自然灾害影响小等。
(4)保护性开发并建设草场资源,防止过度放牧;依托科技,引进良种,提高畜牧业产量和质量;发展畜产品深加工;加强宣传,树立旅游品牌;加强道路等基础设施建设等。
【分析】本题以河西走廊、武威民勤、贵州遵义的栗元草场为材料,设置4道小题,涉及农业区位因素、土地荒漠化治理措施、乡村振兴等相关知识点,考查学生获取和解读地理信息、调动和运用地理知识、描述和阐释地理事物的能力,体现人地协调观、区域认知、综合思维的学科素养。
【详解】(1)河西走廊发展制种业的气候条件要从有利和不利两方面作答。有利条件:河西走廊位于甘肃省,属于温带大陆性气候,降水少,晴天多,夏季光照充足,日照时间长,气温日较差大,有利于有机质积累,种子品质优良;气候干燥,光照强,利干种子的晾晒和存储;冬季气温低,病虫害少,化肥、农药使用少,产品品质好等。不利条件:深居内陆,距海较远,水汽难以到达,降水少,蒸发旺盛,农业生产的灌溉水源不足;纬度高,受冬季风影响大,冬季气温低,可育种时间短等。
(2)读材料可知,民勤县“民勤县建国以来其上游地区修建许多水库,几乎拦截全部河水”,人口增长、耕地扩大、过度用水,从而导致风沙肆虐,土地荒漠化;因此再造民勤首先要合理用水,节约用水;通过发展技术,提高水资源的利用率;然后通过植树种草、退耕还林还草,恢复植被;还需要控制人口增长,提高人口素质;发展节水农业、畜牧业等,促进经济发展等。
(3)据材料“栗元草场位于贵州省遵义市务川仡佬族苗族自治县,是贵州遵义的第一大天然草场”,与内蒙古草原相比,栗元草场属于亚热带季风气候,热量充足,年均降水量丰富,水热组合好,单位面积载畜量大;纬度低、热量足,牧草生长期长,冬季气温较高,草场使用的时间更长;远离冬季亚洲高压中心,秋冬季节不易受到沙尘暴、寒潮灾害的影响等。
(4)提升脱贫攻坚成果、助力乡村振兴,栗元草场应该因地制宜从多方面采取措施。对于独特的草场资源要进行保护性开发,可持续利用,促进畜牧业的发展;发展科技,引进良种,提高畜牧业的产量和质量;发展畜产品深加工,延长产业链,提高经济效益;打造品牌,提高产品的影响力;充分利用草场周边环境优势,积极发展旅游业;完善物流运输,加强基础建设等。
15.2022年联合国“全球重要农业文化遗产大会”在我国召开,主题为“保护共同农业遗产,促进全面乡村振兴”。福州茉莉花茶作为全球重要农业文化遗产之一亮相大会。读图文资料,回答下列问题。
福州茉莉花茶是用加工后干燥的茶叶,与茉莉鲜花混合窖制而成的再加工茶,已有近千年历史。在“八山一水一分田”的福州地区,古人利用自然资源形成了“山丘种茶树,沿河种茉莉”的垂直生态农业系统(图),保证了茉莉花香与茶香的绵延不绝。
(1)说明垂直种植系统对福州茉莉花茶生产的有利影响。
据出身于花茶世家的傅女士介绍,记忆中福州曾“千家万户遍植茉莉,妇孺白首皆焙香茶”。但上世纪90年代中后期开始,花田大量被商业住宅与厂房取代,花茶生产加工企业纷纷外迁,傅女士记忆中的花香逐渐变淡。
(2)概述福州茉莉花茶企业外迁的原因。
申遗成功后,政府大力推动复兴“福州茉莉花与茶文化系统”。而作为花茶经营者,傅女士认为亟需赢取更多年轻消费者,从市场端推动农业文化遗产的保护与利用。
(3)请你运用所学,为福州花茶开拓年轻人市场出谋划策。(提示:请多角度提议,具体表述。)
【答案】(1)垂直种植提高了土地利用率;利于保持水土;在河谷和山林之间形成良性循环生态系统,保障了花和茶的品质。因地制宜:江边种茉莉——河谷气候暖湿、水源充足;沙洲土质疏松、肥沃;梯田利于通风、排水,不易受洪水侵袭。山丘种茶树——气温低,减少病虫害;污染少,品质高。
(2)工业化和城市化发展,花田减少、产量下降;环境污染和生态破坏影响花茶品质。
(3)吸引相关企业投资,发展茉莉花茶加工业;加大科技投入,树立品牌;加大宣传力度,开拓茉莉花茶销售市场;促进以茉莉花种植和加工为基础的旅游产业化;完善交通等基础设施建设等(可从品牌效应、商业布局、营销方式、结合地域文化、产业融合等角度作答)。
【分析】本题以“茉莉花茶”材料为背景设置试题,涉及垂直种植系统对福州茉莉花茶生产的有利影响、概述福州茉莉花茶企业外迁的原因等相关内容,主要考查学生获取和解读图文信息的能力,利用所学地理知识解释地理现象的能力。
【详解】(1)由图可知,在海拔高的地区种植了茶树,中间保留了森林,有植被在山坡上可以起到保持水土的作用,提高了土地的利用率;茉莉花需要良好的通风环境,垂直种植可以保持良好的通风,不至于种植过密,在河谷和山林之间形成良性循环生态系统,保证茉莉花茶的品质。茉莉花喜温暖湿润,种植在江边,靠近水源,河谷相对山坡更温暖,江边沙洲土壤疏松且肥沃,梯田利于排水,虽然靠近江边但是不易受洪水侵袭,适宜茉莉花的生长;山坡相对河谷气温较低,病虫害少,海拔高不易被污染。
(2)由材料上世纪90年代中后期开始,花田大量被商业住宅与厂房取代可知,花田面积减少,产量下降;随着工业化和城市化的推进,环境污染和生态破坏越来越严重,适宜种植的花田减少,花茶的品质下降,茉莉花茶企业的利润变少,所以茉莉花茶企业外迁。
(3)本题的答题思路是,第一,不舍兴盛之基:搞好茉莉种植与茉莉花茶生产、销售,包括加大科技投入,培育优良品种,树立品牌;加大宣传力度,开拓茉莉花茶销售市场。第二,搞好茉莉花深加工:开发以茉莉与茉莉花为原料的新产品,即加大茉莉花相关产业化应用的研发,包括吸引相关企业投资,发展茉莉花茶加工业。第三,以花为媒,搞好其他相关产业的发展:例如,旅游、文化、会展等,包括促进以茉莉花种植和加工为基础的旅游产业化;完善交通等基础设施建设等。
16.阅读图文材料,完成下列要求。
二十世纪中期以来,日本经济发展迅速,大量农村人口涌入城市,农业农村发展近乎停滞。为扶持国内农业农村发展,日本先后出台一系列政策和法规构成了日本乡村振兴的基本框架。经过半个世纪的探索与实践,日本农业实现了高端化升级,农村面貌焕然一新,下表为日太不同阶段出台政策的高频词语统计和政策目标。
(1)分析日本乡村振兴起步时面临的突出问题。
(2)为了推进日本农业的可持续发展,从阶段③出台政策的高频词语中任选2个,推测日本可能采取的措施。
(3)分析20世纪90年代日本发展乡村旅游的主要条件。
(4)简述日本乡村振兴对我国的启示。
【答案】(1)乡村劳动力短缺;农业用地零散化,生产规模小;土地弃耕严重;农业农村基础设施落后;农业生产效率低、效益低。
(2)“肥料”:规范肥料和农药的使用,推进农业的环保化生产。“多样”:出台相关政策法规,保护乡村地区生物多样性;推动乡村地区农业生产多种经营。“保险”:引入收益保险制度。“养老金”:农村老龄化问题严重,完善农业领域养老制度。
(3)日本城市化水平高,城市居民的休闲需求大;乡村地区基础设施日益完善,缩小与城市基础设施差距;乡村地区积极发展农业的多种经营,乡村旅游开发力度大。
(4)根据乡村特点,制定有针对性的农地政策;加强乡村地区三次产业融合发展,稳步推进城乡一体化进程;大力发展生态农业、促进乡村可持续发展;开展专业化培训,提高农民素质。
【分析】本题以日本经济为背景,涉及日本乡村振兴概况及其未来发展以及对我国的启示等相关知识,考查学生材料分析能力和基础知识运用能力,整体思维能力和思维拓展能力。
【详解】(1)日本乡村振兴起步时,正是大量农村人口涌入城市,农业农村发展近乎停滞。大量农村人口涌入城市,造成乡村劳动力短缺,弃耕,农业农村发展近乎停滞,基础设施落后,农业衰败,生产力低下,东亚地区的种植业是小农经营,规模小,效率低。
(2)①“养老金”:日本农村老龄化问题严重,完善农业领域养老制度。②“保险”:根据前期的开发旅游业,产业在不断发展,农村也在不断发展,引入收益保险制度。③“肥料”:推进农业可持续发展,规范肥料和农药的使用,推进农业的环保化生产。④“多样”:推动农业可持续发展,开发乡村旅游业,需要自然资源以及生态环境的支持,出台相关政策法规,保护乡村地区生物多样性;推动乡村地区农业生产多种经营。
(3)日本城市化水平高,大量的城市人口,人口数量多,收入高,有闲暇时间,有旅游需求;农村有城市不一样的景观旅游资源;以及农村旅游资源的开发,基础设施的完善,交通便利,政策的大力支持;乡村地区积极发展农业的多种经营,乡村旅游开发力度大等。
(4)①根据“日本不同阶段出台政策的高频词语统计和政策目标”立法先行,明确中长期发展目标,根据乡村特点,制定有针对性的农地政策;②从“集中生产”到“开发旅游”再到“推进农业可持续发展”可知,加强乡村地区三次产业融合发展,稳步推进城乡一体化进程;③从“ 推进农业可持续发展”可知应当大力发展生态农业、促进乡村可持续发展;④扶贫先扶智,开展专业化培训,提高农民素质。
生态系统
服务功能
①
②
③
④
食物生产
1.16
0.29
0.22
0.80
水资源供给
-1.57
0.34
0.18
8.29
气候调节
0.49
6.50
3.02
2.29
净化环境
0.14
1.93
1.00
5.55
生物多样性
0.18
2.41
1.27
2.55
阶段
出台政策中的高频词语(次数)
政策目标
阶段①1947-1985年
组合(2667)
土地(1997)
集中生产,盘活地方
协同(810)
公共(1438)
阶段②1986-1998年
维修(324)
设施(143)
开发乡村旅游
基础(218)
市民(76)
经营(187)
都市体验(51)
阶段③1999年至今
养老金(306)
保险(319)
推进农业可持续发展
肥料357
多样(298)
相关试卷
这是一份10 发展山地高效农业-【直击热点】2023年高考地理时事热点深入解读,文件包含10发展山地高效农业解析版docx、10发展山地高效农业原卷版docx等2份试卷配套教学资源,其中试卷共25页, 欢迎下载使用。
这是一份07 土耳其地震-【直击热点】2023年高考地理时事热点深入解读,文件包含07土耳其地震解析版docx、07土耳其地震原卷版docx等2份试卷配套教学资源,其中试卷共26页, 欢迎下载使用。
这是一份04 全国乡村文化活动年-【直击热点】2023年高考地理时事热点深入解读,文件包含04全国乡村文化活动年解析版docx、04全国乡村文化活动年原卷版docx等2份试卷配套教学资源,其中试卷共16页, 欢迎下载使用。

