2022-2023年浙教版科学七年级下册专题复习精讲精练:专题11 第二章综合测试
展开专题11 第二章综合测试
总分:150分 考试时间:120分钟
一、单选题(共20题;共60分)
1.如图所示的光现象中,由光的反射形成的是( )
A.景物在水中形成倒影B.日晷面上晷针的影子
C.筷子好像在水面处“折断”D.小孔成像
【答案】A
【解析】、A.景物在水中形成倒影,是光的反射现象形成的,故A符合题意;
B.日晷面上晷针的影子,是光沿直线传播形成的,故B不合题意;
C.筷子好像在水面处“折断”,是光从水射入空气中发生折射现象,故C不合题意;
D.小孔成像是光沿直线传播形成的,故D不合题意。 故选A。
2.白天,我们在汽车内通过车窗玻璃能看到车外的景物;晚上,打开车内的灯时,在车内通过车窗玻璃能看到车内的乘客。下列说法中正确的是( )
A.前者是折射成像,是虚像;后者是反射成像,是虚像
B.前者是反射成像,是虚像;后者是折射成像,是虚像
C.前者看到的就是实物,而后者是反射成像
D.以上说法都不正确
【答案】A
【解析】白天时,车外的景物发出的光线从空气射入玻璃,再从玻璃射入空气从而发生折射,此时我们看到的是车外景物经过折射形成的虚像。晚上时,车内开灯,车内的乘客发出的光线经过车窗玻璃反射后射入我们的眼睛,因此此时看到的是反射成的虚像。
故A正确,而B、C、D错误。 故选A。
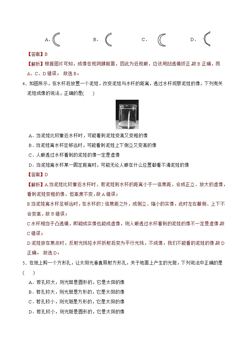
3.小华视物时的成像情况如图所示,医生向她介绍激光手术:通过激光烧蚀厚度均匀的透明眼角膜,使之改变形状,实现视力矫正。手术后的眼角膜形状应为图中的( )
A. B. C. D.
【答案】B
【解析】根据图片可知,成像在视网膜前面,因此为近视眼,应该用凹透镜矫正,故B正确,而A、C、D错误。 故选B。
4.如图所示,在水杯后放置一个泥娃,改变泥娃与水杯的距离,透过水杯观察泥娃的像,下列有关泥娃成像的说法,正确的是( )
A.当泥娃比较靠近水杯时,可能看到泥娃变高又变粗的像
B.当泥娃离水杯足够远时,可能看到泥娃上下倒立又变高的像
C.人眼透过水杯看到的泥娃的像一定是虚像
D.当泥娃离水杯某一固定距离时,可能无论人眼在什么位置都看不清泥娃的像
【答案】D
【解析】A.当泥娃比较靠近水杯时,若泥娃到水杯的距离小于一倍焦距,会成正立、放大的虚像,看到泥娃变粗的像,但高度不变,故A错误;
B.当泥娃离水杯足够远时,在水杯的2倍焦距之外,成倒立、缩小的实像,此时左右颠倒、上下不会变高,故B错误;
C.水杯相当于凸透镜,即能成实像也能成虚像,则人眼透过水杯看到的泥娃的像不一定是虚像,故C错误;
D.泥娃放在焦点时,反射光线经水杯折射后变为平行光线,不成像,我们不能看的泥娃的像,故D正确。 故选D。
5.在纸上剪一个方形孔,让太阳光垂直照射方形孔,关于地面上产生的光斑,下列说法中正确的是( )
A.若孔较大,则光斑是圆形的,它是太阳的像
B.若孔较大,则光斑是方形的,它是太阳的像
C.若孔较小,则光斑是方形的,它是太阳的像
D.若孔较小,则光斑是圆形的,它是太阳的像
【答案】D
【解析】如果纸片上的孔比较大,那么地面上的光斑与小孔的形状相同,即是方形的,但不是太阳的像,故A、B错误;
当小孔较小时,由于光沿直线传播,因此形成小孔成像现象,则光斑是圆形的,为太阳的像,故C错误,D正确。 故选D。
6.小红同学喜欢利用复读机进行英语听力训练,在音量不变的情况下,如果让复读机先正常播放一段录音,然后再快速播放同一段录音,则发出的声音 ( )
A.响度增大,音调不变 B.响度减小,音调不变
C.响度不变,音调升高 D.响度不变,音调降低
【答案】C
【解析】根据题意可知,音量不变,即发出声音的响度不变。当快速播放时,声音的振动频率增大,即发出声音的音调升高,故C正确,而A、B、D错误。 故选C。
7.利用B超可以帮助医生确定人体内脏的情况,这是因为( )
A.B型超声波的频率很高
B.B型超声波的振幅很大
C.B型超声波进入人体,可在脏器上发生反射,反射波带有信息
D.B型超声波进入人体,可穿透内部脏器治病
【答案】C
【解析】利用B超可以帮助医生确定人体内脏的情况,这是因为B型超声波进入人体,可在脏器上发生反射,反射波带有信息,故C正确,而A、B、D错误。 故选C。
8.笛子爱好者小亮在午休期间吹起了他心爱的笛子,悠扬的笛声传遍宿舍楼,对此下列说法正确的是( )
A.悠扬的笛声是由笛子振动发出的
B.笛声在传播过程中速度越来越小
C.因为笛声悠扬,所以小亮的笛声不是噪声
D.按住不同的笛孔,笛声的音调会改变
【答案】D
【解析】A.悠扬的笛声是由笛子内部的空气柱振动产生的,故A错误;
B.声速与温度和介质的种类有关,即笛声在传播过程中速度保持不变,故B错误;
C.虽然笛声悠扬,但是如果在晚上大家休息时响起,肯定会影响大家的休息,即小亮的笛声是噪声,故C错误;
D.按住不同的笛孔,笛子内空气中的长度不断改变,则空气中的振动频率改变,即笛声的音调会改变,故D正确。 故选D。
9.关于人的感觉,下列说法中错误的是( )
A.感觉器官的作用是感受环境中的刺激,并发出信息
B.感觉是在感觉器官中形成的
C.刺激信息是由神经传送到大脑的
D.感觉是在大脑中形成的
【答案】B
【解析】A. 感觉器官的作用是感受环境中的刺激,并发出信息,正确;
B.感觉是在大脑皮层中形成的,B错误;
C.刺激信息是由神经传送到大脑的 ,正确;
D. 感觉是在大脑中形成的 ;正确; 故答案为:B.
10.(2022七下·南浔期末)下列各组中,能表示听觉形成的正常途径是( )
①声波 ②听神经 ③耳蜗内的听觉感受器 ④鼓膜 ⑤听小骨 ⑥大脑皮层听觉中枢
A.①→⑥→⑤→②→③→④ B.①一②一④→⑤一③→⑥
C.①→④→⑤→③→②→⑥ D.①→③→④→⑤一②一⑥
【答案】C
【解析】听觉形成的正常途径是声波传递到人耳处,经过外耳道到鼓膜、听小骨,然后到达耳蜗内的听觉感受器,听觉感受把神经冲动传经听神经传到大脑皮层的听觉中枢,从而形成听觉。 故选C。
11.(2022七下·南浔期末)构建思维导图是整理知识的重要方法。如图是小南复习光学知识时构建的思维导图,下例选项适合填在图中甲处的是( )
A.照镜子看到自己 B.月亮在水中的倒影
C.树荫下圆形光斑 D.岸上的人看到水中的“鱼”
【答案】D
【解析】根据图片可知,甲应该为折射现象。
A.照镜子看到自己,属于光的反射现象,即平面镜成像,故A不合题意;
B.月亮在水中的倒影,属于光的反射现象,即平面镜成像,故B不合题意;
C.树荫下圆形光斑,属于光的直线传播形成的小孔成像现象,故C不合题意;
D.岸上的人看到水中的“鱼”,是光从水中斜射入空气时发生折射形成的虚像,故D符合题意。 故选D。
12.(2022七下·丽水期末)据调查中国青少年近视率已接近70%,居世界第一。视力保护问题引起学校、社会、家庭等的高度关注。下列相关举措不合理的是( )
A.在学校做眼保健操,主要是预防近视等眼部疾病
B.课间经常远眺,可以放松睫状肌有效缓解视觉疲劳
C.佩戴合适的凹透镜可以让近视患者看清远处物体,因此凹透镜可以治疗近视
D.睫状肌可以调节晶状体的曲度,从而让我们看清远近不同的物体
【答案】C
【解析】A:在学校做眼保健操,主要是预防近视等眼部疾病,说法正确。
B:课间经常远眺,可以放松睫状肌有效缓解视疲劳。
C:在家、教室、公共区域等地多放一些绿色植物,距离太近,不能做到矫正近视,只能起到缓解眼睛疲劳,说法错误。
D:近视眼时成像在视网膜的前方,通过将凹透镜作为镜片,使成像在视网膜上,说法正确。 故选C。
13.(2022七下·诸暨期中)如图所示,平面镜OM与ON垂直放置,在它们的角平分线上 P 点处,放有一个球形放光物体,左半部分为浅色,右半部分为深色,在 P 点左侧较远的地方放有一架照相机,不考虑照相机本身在镜中的成像情况,则拍出照片的示意图正确的是( )
A. B. C. D.
【答案】D
【解析】①利用平面镜成像特点作物体P在平面镜MO中的像A,对于球的深浅两部分,要作黑白分界线直径的像来确定。
②同理,作物体P在平面镜NO中的像B。
像A在平面镜NO中成像,像B在平面镜MO中成像重合得到像C。
照相机和物体P,像C在同一条直线上,照相机只能照到物体P的浅色面,所以照相机拍摄到的照片是D。
故选D。
14.小枫同学用焦距为10cm的凸透镜做“探究凸透镜成像的规律”的实验中,说法正确的是( )
A.如图所示,保持蜡烛和凸透镜的位置不变,即物距为25cm,要使烛焰在光屏上成清晰的像,光屏应远离凸透镜
B.若保持图中物距不变,正确调节光屏后,光屏上成的像是放大的,这是投影仪的原理
C.上述实验中,蜡烛依然保持在光具座上的10 cm处,将凸透镜和光屏分别移至25 cm、55 cm处,光屏上又可以得到一个清晰的像。保持蜡烛和光屏位置不变,若想光屏上再次呈现清晰的像,应将凸透镜向右再移5 cm
D.实验中由于蜡烛会随实验时间延长烧短,要想成像仍然在光屏中央,可保持透镜和光屏不动将蜡烛向上调节适当高度,或在蜡烛和光屏不动的情况下将透镜向下调节适当高度
【答案】D
【解析】A.此时物距为25cm,则u>2f,此时成倒立缩小的实像,则像距f<v<2f,即光屏应该在45cm~55cm之间,即光屏靠近凸透镜,故A错误;
B.此时成倒立缩小的实像,应用为照相机,故B错误;
C.根据光路的可逆性可知,当凸透镜成实像时,将物距和像距交换数值后,仍然成清晰的实像,只是像的大小发生改变。将凸透镜和光屏分别移至25 cm、55 cm处,此时物距u=25cm-10cm=15cm,像距v=55cm-25cm=30cm。将二者交换后,即此时物距u=30cm,则凸透镜所对的刻度为:10cm+30cm=40cm,则凸透镜向右移动:40cm-25cm=15cm,故C错误;
D.实验中由于蜡烛会随实验时间延长烧短,要想成像仍然在光屏中央,可保持透镜和光屏不动将蜡烛向上调节适当高度,或在蜡烛和光屏不动的情况下将透镜向下调节适当高度,故D正确。 故选D。
15.(2021八上·温岭月考)如图所示,把由同种玻璃制成的正方体玻璃砖A和半球形玻璃砖B放在报纸上,若正方体的边长和半球的半径相同,则从正上方沿图中虚线(中心线)方向往下看中心线对准的文字( )
A.A和B中看到的都比实际的高
B.A中看到的比实际的高,B中看到的比实际的低
C.A中看到的比实际的高,B中看到的与实际的一样高
D.A和B中看到的都与实际一样高
【答案】C
【解析】如图所示为人眼看到玻璃砖下报纸时的光路
由图可知,此时光线通过正方体玻璃砖时会发生折射,不同的折射光线反向延长线汇聚成的虚像位于报纸上方,因此A中看到的比实际的高;而B中光线未发生折射,因此B中看到的与实际一样高。因此C符合题意,ABD不符合题意。 故答案为:C
16.(2021八上·温岭月考)如图所示,一根长度为L的直薄木条上有两个观察小孔。两小孔之间的距离为d,d恰好是一个人两眼间的距离,当木条水平放置时,此人想通过两观察孔看见此木条在平面镜M里完整的像,那么选用的平面镜宽度至少是( )
A.L/2 B.d/2 C.(L+d)/2 D.(L−d)/2
【答案】D
【解析】由题意及图可知当左眼看右边,用右眼看左边时平面镜宽度最小,作图如下图,设左侧木条长度为a,右侧木条长度为b
平面镜最小宽度=1/2(a+d)+1/2(b+d)-d=(a+b)/2=(L-d)/2
D正确,符合题意,ABC不符合题意。故答案为:D
17.如图所示,小丽和小明相距2 m,通过同一块焦距为15 cm的凸透镜观看对方,小明刚好通过透镜能看到小丽眼睛正立的像,则下列说法中不正确的是( )
A.此时小丽的眼睛在凸透镜的一倍焦距以内
B.若图片中小丽的手将透镜水平向右移动一定距离,小明看到正立的像有可能变大
C.小丽从透镜中看不到小明的像
D.小丽从透镜中看到小明倒立、缩小的像
【答案】D
【解析】A.凸透镜成像时,如果成u<f,那么成正立、放大的虚像。小明刚好通过透镜能看到小丽眼睛正立的虚像,此时小丽的眼睛在凸透镜的一倍焦距以内,故A正确不合题意;
B.凸透镜成虚像时,物像同侧,若物距越大,像距越大,像越大,因此若图片中小丽的手将透镜水平向右移动一定距离,小明看到正立的像有可能变大,故B正确不合题意;
CD.小丽和小明的距离和为2m,小丽到凸透镜的距离小于15cm,那么小明到凸透镜的距离肯定大于185cm,即小明到凸透镜的距离u>2f,成倒立、缩小的实像,此时像距2f>v>f。而此时小丽的眼睛在凸透镜的一倍焦距以内,所以小丽从透镜中看不到小明的像,故C错误,D正确。 故选D。
18.(2015九下·平阳竞赛)小明在听讲座时,想把银幕上用投影仪投影的彩色幻灯片图像用照相机拍摄下来。由于会场比较暗,他使用了闪光灯。这样拍出来的照片( )
A.色彩鲜艳,比不用闪光灯清楚多了
B.色彩被“闪”掉了,拍到的仅有黑色的字和线条
C.反而看不清投影到银幕上的图像,倒是把银幕上的一些污渍拍了出来
D.与不用闪光灯时效果一样,因为拍摄的是银幕上的像,而不是实际的景物
【答案】C
【解析】闪光灯的光照射到物体上,可以使物体表面的亮度增大,但闪光灯照射到银幕上以后,只能增加银幕的亮度,而不能增加图象的亮度,相反,图象的亮度和清晰度明显减弱,所以反而看不清银幕上的图象,而银幕上的污渍更加清晰了,综上所述,只有选项C正确. 故答案为:C
19.(2015·乐清竞赛)下图中三张图片分别反映了飞机以三种不同速度在空中(不考虑空气的流动)水平飞行时,产生声波的情况。图中一系列圆表示声波的传播情况,A点表示飞机的位置。下列说法正确的是( )
A.图中飞机飞行速度最大的是图a
B.图中飞机飞行速度最大的是图b
C.如果已知空气中的声速,能直接从b图中得出飞机飞行的速度
D.如果已知空气中的声速,都能直接从各图中得出飞机的飞行速度
【答案】C
【解析】 a图中飞机运动到A点时,声波已传播到前面了,即飞机运动慢于声音;b图中飞机运动与声音同步;c图中飞机运动到A点时,声波还在后面,即飞机运动快于声音;故C图飞机最快。b图中飞机运动与声音同步,声速等于飞机速度,知道声速,就知道飞机速度。 故选C。
20.某班同学在“探究凸透镜成像规律”的实验中,记录并绘制了物体到凸透镜的距离u跟像到凸透镜的距离v之间关系的图象,如图所示,下列判断正确的是( )
A.该凸透镜的焦距是20cm
B.当u=15cm时,光屏上不能成像
C.当u=25cm时成缩小的像,照相机就是根据这一原理制成的
D.把物体从距凸透镜11cm处移动到30cm处的过程中,像逐渐变大
【答案】C
【解析】A、u=v=2f,凸透镜成倒立、等大的实像,由图分析可知,此时u=v=2f=20cm ,解得f=10cm,说法不正确。
B、由分析已知f=10cm,当u=15cm时,2f>u>f,成倒立、放大的实像,所以光屏上能成像,说法不正确。
C、由分析已知f=10cm,当u=25cm时,u>2f,成倒立、缩小的实像,此时2f>v>f,应用于照相机和摄像机等,符合题意。
D、由分析已知f=10cm,物体从距凸透镜11cm处移动到30cm处的过程中,凸透镜的物距始终大于焦距,成实像。凸透镜成实像时,物距增大,像距减小,像变小,说法不正确。故选:C
二、填空题(共6题;共30分)
21.如图甲所示,在“探究光的反射规律”的实验中:
(1)在纸板前从不同方向都可以看到纸板上入射光线EO的径迹,这是因为光在纸板上发生了 (填“漫”或“镜面”)反射。
(2)多次改变入射角的大小进行实验,可以得出结论:反射角 入射角。
(3)小明发现实验中所用的激光垂直照在光屏上不是一个点而是一条直线,这样使实验中更容易观察光路。他很好奇这是如何做到的,于是拆开激光笔。如图乙所示,一束很细的激光发射出来后通过 一个透明的圆柱体,由于圆柱体对光有 (填“会聚”或“发散”)作用,最终使激光在光屏上展开得很宽。
【答案】(1)漫(2)等于(3)会聚
【解析】(1)在纸板前从不同方向都可以看到纸板上入射光线EO的径迹,这是因为光在纸板上发生了漫反射。
(2)多次改变入射角的大小进行实验,可以得出结论:反射角等于入射角。
(3)如图乙所示,一束很细的激光发射出来后通过一个透明的圆柱体,由于圆柱体对光有会聚作用,最终使激光在光屏上展开得很宽。
22.(2022七下·婺城期末)如图甲为支付宝推出的扫脸支付装置,顾客站在摄像头装置前,摄像头捕捉人脸即可在感光器上成像,进行顾客身份识别。小科用凸透镜成像实验模拟支付装置的成像规律(如图乙)。请回答:
(1)人脸在感光器上成一个 (填像的性质)的实像。
(2)图乙中小科改变物距(u),移动光屏找到清晰的像,记录像距(v),得到下列一组数据:
u/cm | 40 | 30 | 20 | 15 | 13.3 | 12.5 |
v/cm | 13.3 | 15 | 20 | 30 | 40 | 50 |
实验过程中凸透镜始终固定在光具座上50cm刻度处,若某次记录时小科在光屏上看到了倒立放大的像,此时蜡烛在光具座上可能处于的刻度位置的范围是 。
【答案】(1)倒立缩小(2)30cm到40cm之间
【解析】(1)人脸在感光器上成一个倒立缩小的实像。
(2)①当物体通过凸透镜成像时,如果物体在二倍焦距上,那么像也在二倍焦距上,此时二者相等,即u=v=2f。根据表格可知,此时u=v=2f=20cm,解得:f=10cm。
②根据凸透镜成像的规律可知,当f<u<2f时,成倒立放大的实像,那么此时蜡烛的位置应该在:(50cm-10cm=40cm)和(50cm-20cm=30cm)之间。
23.(2022七下·武义期末)如图所示为一种液面升降监测装置原理图。点光源S发出的一束激光与水平液面成50°角射向平静的液面,经液面反射后,射到液面上方水平标尺上的点P处。回答下列问题
(1)入射光线与反射光线的夹角为 ;
(2)当液面下降时,水平标尺上的点P将向 移动(选填“左”或“右”)。
【答案】(1)80°(2)右
【解析】1)根据图片可知,入射角为:90°-50°=40°,根据“反射角等于入射角”可知,反射角为40°,那么入射光线和反射光线的夹角为:40°+40°=80°;
(2)当液面下降时,入射点会向右移动,那么反射光线会向右平移,因此水平标尺上的点P将向右移动。
24.(2022八下·宁波期末)图甲是一手工艺品,由竹筒(AB两端开口、C处开一小口)和“活塞”组成,将活塞从B处塞入,在A处吹气并来回拉动“活塞”能发出悦耳的哨音,如图乙所示哨音主要是由 振动发出的。要使哨音音调升高,可以 (选填“向上推”或“向下拉”)活塞。
【答案】空气柱;向上推
【解析】(1)如图乙所示哨音主要是由空气柱振动发出的。
(2)要使哨音音调升高,必须减小空气柱的长度,则可以向上推活塞。
25.(2022七下·义乌期中)实验室利用光具座研究凸透镜成像的规律,回答下列问题:
(1)将蜡烛移动到30cm处,另外两个元件不变,光屏上出现了清晰的像,关于得到的像的规律在生活中的应用,举一个例子
(2)从图中读出物距,并推算出焦距为 (选填字母)
A.f < 10cm B.10cm < f < 15cm
C.10cm < f < 20cm D.f > 20cm
(3)如果保持蜡烛与凸透镜的位置不变,撤去光屏,是否仍然成像?
【答案】(1)投影仪(2)C(3)仍然成像
【解析】(1)当蜡烛移动到30cm处时,物距u=50cm-30cm=20cm,像距v=80cm-50cm=30cm。因为像距大于物距,所以成放大的实像,应用为投影仪。
(2)当成放大的实像时,f<u<2f,即:f<20cm<2f,解得:10cm<f<20cm。
故选C。
(3)光屏的作用是借助反射,让我们看到所成的像。如果没有光屏,那么像仍然成在原来的位置,但是我们看不到它的存在。
26.(2022七下·长兴月考)学校运动会跑步比赛时,发令员一般都在起点附近的一块小黑板前鸣发令枪,随着枪响冒出一缕白烟开始比赛。
(1)“枪响”是因为子弹中的火药爆炸引起空气的 而产生的。
(2)为了防止枪声对耳造成伤害,发令员会戴上耳塞,从防止噪声污染的措施来看,这种方法属于 。
(3)一百米决赛时运动员和终点计时员判断比赛开始的信号分别是( )
A.听到枪声,听到枪声 B.看到白烟,看到白烟
C.听到枪声,看到白烟 D.看到白烟,听到枪声
【答案】(1)振动(2)在人耳处减弱噪声(3)C
【解析】(1)枪响”是因为子弹中的火药爆炸引起空气的振动而产生的。
(2)为了防止枪声对耳造成伤害,发令员会戴上耳塞,从防止噪声污染的措施来看,这种方法属于在人耳处减弱噪声。
(3)光在空气中传播的速度远远大于声音的速度。在起点时,由于运动员距离发令枪的距离很近,因此二者传递到运动员的时间差很小,几乎对成绩没有影响,因此运动员在起跑时以枪声为准。起点到终点的距离为100m,光从起点到终点几乎不用时间,而声音需要大约0.29s。为了减小测量误差,则终点以白烟为准,故C正确,而A、B、D错误。 故选C。
三、解答题(共3题;共18分)
27.(2021八下·镇海期中)如图所示,平面镜OM与ON垂直放置,在它们的角平分线上P点处,放有一个球形发光物体,左半部分为深色,右半部分为浅色,在P点左侧较远的地方放有一架照相机,不考虑照相机本身在镜中的成像情况,则拍出照片的示意图请描绘出来(若像未达到四个,请自行划去多余的像)
【答案】
【解析】(1)利用平面镜成像特点作物体P在平面镜MO中的像A;
(2)同理作物体P在平面镜NO中的像B;
(3)像A在平面镜NO中成像,像B在平面镜MO中成像重合得到像C。
照相机和物体P,像C在同一条直线上,照相机只能照到物体P的黑面。
则拍出的照片如下图所示:
28.(2020七下·长兴期中)“海市蜃楼”是一种与光学有关的自然现象,下图是海面上形成“海市蜃楼”的图解。
资料1:光从一种物质斜射人另一物质时,传播方向会发生改变,而人的视觉总是感到物像是来自直线的;
资料2:一般情况,光从密度较大的介质斜射人密度较小的介质会偏离法线而改变传播方向(如右下图):
资料3:海面上的下层空气温度低,在一定的高度内,高度越高温度越高,导致空气的密度不同。
回答以下问题:
(1)如图,游客看到的是虚像还是实像?
(2)请根据以上提供的资料和所学知识对该现象做出初步的解释。
【答案】(1)虚像 (2)近海面的下层空气比高空的温度低,密度大;从近海面物体射出的光进入密度不断变小的空气时发生连续折射进入人的眼睛;而人的视觉总是感到进入眼睛的光的是沿直线传播过来的,所以在人的前方会出现“海市蜃楼”的现象。
【解析】(1)如图,游客看到的像是折射光线反向延长后得到的正立的像,应该是虚像;
(2) 根据以上提供的资料和所学知识,可做出如下解释:近海面的下层空气比高空的温度低,密度大;从近海面物体射出的光进入密度不断变小的空气时发生连续折射进入人的眼睛;而人的视觉总是感到进入眼睛的光的是沿直线传播过来的,所以在人的前方会出现“海市蜃楼”的现象。
29.(2019七下·杭州期中)根据下面的条件,作出相应的图像(要求保留作图痕迹)。
(1)如图甲所示,S是发光点,A是某反射光线上的一点。请画出这条反射光线,并完成光路图。
(2)平静水面上的小鸟和水中的小鱼,某时刻的实际位置如图所示,水面一侧C点的人眼恰好看到它们在水中的像重合,以小鸟眼睛 A 点代表小鸟,以小鱼眼睛B点代表小鱼,请画出小鸟在水中像的位置以及人眼看到小鱼的光路图。
(3)小明妈妈的手机掉到了沙发下,没有手电筒,小明借助平面镜反射灯光找到了手机。图丙中已标出了反射光线和入射光线,请在图中画出平面镜位置。
【答案】(1)(2)(3)
【解析】(1)通过S点作镜面的垂线并延长,在平面镜的右侧相同距离处找到像点S';接下来将A和S'连接并与镜面相交,这个交点O就是入射点,最后将SO连接为入射光线,将OA连接为反射光线,如下图:
(2)①通过A点作水面的垂线并延长,在平面镜的右侧相同距离处找到像点A';接下来将A'和C连接并与镜面相交,这个交点O就是入射点,最后将AO连接为入射光线,将OC连接为反射光线;
②OC也是折射光线,因此将BO连接,这就是从鱼身上射出的入射光线,如下图所示
(3)首先作出反射光线和入射光线的角平分线,然后通过入射点作角平分线的垂线,这就是镜面的位置,如下图所示:
四、实验探究题(共6题;共42分)
30.(2022七下·嘉兴月考)如图所示,小科用自制的水透镜来探究凸透镜成像规律,当向水透镜里注水时,水透镜的焦距将变小;当从水透镜里抽水时,水透镜的焦距将变大。
(1)如图甲所示,一束平行于主光轴的光射向水透镜,在光屏上得到一个最小光斑,则此时水透镜的焦距为8cm。实验前,应调节烛焰、水透镜和光屏三者的中心在 。
(2)小科移动蜡烛、永透镜和光屏至如图乙所示的位置时,恰能在光屏上看到清晰的像,利用此成像特点可制成 (填“照相机”或“投影仪”);若仅将蜡烛和光屏对调,则在光屏上 (填“能”或“不能”)看到清的像。
(3)在如图乙所示的实验场景下,小科把自己的眼镜给水透镜“戴上”(如图丙所示),当从水透镜中抽出适量的水后,他发现烛焰的像再次变得清晰,由此判断小科同学戴的是 (填“近视”或“远视”)眼镜。
【答案】(1)同一高度(2)照相机;能(3)远视
【解析】(1)实验前,应调节烛焰、水透镜和光屏三者的中心在同一高度。
(2)根据图乙可知,此时像距小于物距,则成倒立缩小的实像,那么可制成照相机。若仅将蜡烛和光屏对调,此时像距和物距的数值对调,则在光屏上能看到清的像。
(3)放入眼镜后,图像变得模糊,此时需要抽出适量的水,那么水透镜的焦距变长,则对光线的会聚能力变弱,因此像距变大,这说明眼镜对光线有会聚作用,应该为凸透镜,也就是远视眼镜。
31.(2021七下·鄞州期中)某科学兴趣小组在硬纸板上挖孔进行了多组实验,探究“不同情况下太阳通过小孔成像在地面上形成的光斑的形状”。实验记录表如下:
小孔的形状 | □ | 〇 | △ | |||||||
小孔的最大外径/mm | 1 | 5 | 10 | 1 | 5 | 10 | 1 | 5 | 10 | |
地 面 光 斑 形 状 | 小孔到地面10 cm时 | □ | □ | □ | 〇 | 〇 | 〇 | △ | △ | △ |
小孔到地面20 cm时 | 〇 | □ | □ | 〇 | 〇 | 〇 | 〇 | △ | △ | |
小孔到地面40 cm时 | 〇 | □ | □ | 〇 | 〇 | 〇 | 〇 | △ | △ | |
小孔到地面80 cm时 | 〇 | 〇 | □ | 〇 | 〇 | 〇 | 〇 | 〇 | △ | |
小孔到地面120 cm时 | 〇 | 〇 | 〇 | 〇 | 〇 | 〇 | 〇 | 〇 | 〇 | |
小孔到地面200 cm时 | 〇 | 〇 | 〇 | 〇 | 〇 | 〇 | 〇 | 〇 | 〇 | |
小组成员通过分析表格数据,得出了一些结论。请回答下列问题:
(1)由于太阳距我们很远,到达地面的光线几乎平行。所以,当小孔到地面的距离足够小时,地面上的光斑形状与小孔的形状 (填“相同”或“不同”),这不是太阳的像。
(2)要使太阳通过小孔成像,必须注意小孔的大小和小孔到地面的距离。当小孔到地面的距离一定时,小孔越 (填“大”或“小”),地面上就越容易得到太阳的像。
(3)当小孔形状为“☆”时,小孔到地面80 cm时,地面上的光斑形状为“〇”。则小孔到地面120 cm时,地面上的光斑形状为 (填字母序号)。
A.□ B.〇 C.△ D.☆
【答案】(1)相同(2)小(3)B
【解析】(1)根据表格数据可知,当小孔到地面的距离为10cm时,小孔的形状为□,那么光斑的形状为□;小孔的形状为○时,光斑的形状也是○……,那么得到:当小孔到地面的距离足够小时,地面上的光斑形状与小孔的形状相同,这不是太阳的像。
(2)根据表格数据可知,当小孔到地面20cm,小孔的直径分别为1cm、5cm和10cm时,只有1cm时能够得到太阳的像○,那么得到:当小孔到地面的距离一定时,小孔越小,地面上就越容易得到太阳的像。
(3)根据表格数据可知,当小孔的形状和直径相同时,小孔到地面的距离越大,越容易得到太阳的像。当小孔到地面80cm时,已经得到太阳的像,而120cm>80cm,则此时地面上光斑形状为○,故选B。
32.(2022七下·仙居期末)如图为小科“探究光的反射定律”的实验:
①把一面平面镜M放在水平桌面上,再把一块硬纸板?立在平面镜上,纸板由可以绕ON折转的A、B两块板组成。
②使A、B两板面处于同一平面内,让-束光贴着纸板沿着某一个角度射到0点,经过平面镜的反射,沿着另一个方向射出,在纸板上用红色笔描出入射光和反射光的轨迹。
③改变光束的入射方向,重做两次。
根据上述实验,回答下列问题:
(1)步骤①中“?”处应填 。
(2)小科发现描反射光线非常不方便,思考后,认为只要在反射光的路径上标记一个合适的点就能确定反射光线,则他用到的光学知识是 。
(3)小科把纸板B向后折转,观察纸板B上是否有反射光线,则小科的操作基于的猜想是
【答案】(1)垂直(或竖直)(2)光的直线传播(3)反射光线、入射光线和法线在同一平面内
【解析】(1)根据题意可知,步骤①中“?”处应该为垂直或竖直。
(2)小科发现描反射光线非常不方便,思考后,认为只要在反射光的路径上标记一个合适的点就能确定反射光线,则他用到的光学知识是光的直线传播。
(3)小科把纸板B向后折转,观察纸板B上是否有反射光线,则小科的操作基于的猜想是:反射光线、入射光线和法线在同一平面内。
33.(2022七下·鄞州期末)某学校课外活动兴趣小组在黑暗的实验室里,对透明物体和不透明物体的颜色由什么决定进行了如下探究。
【实验一】:先后用不同颜色的膜对着不同颜色的光进行观察,得到的结果如表一所示。
表一
照射光的颜色 | 绿色 | 红色 | 红色 | 绿色 | 白光 |
膜的颜色 | 绿色 | 红色 | 蓝色 | 红色 | 黄色 |
观察到的颜色 | 绿色 | 红色 | 黑色 | 黑色 | 黄色 |
(1)由表一可以得出:透明物体的颜色是由 决定的;
(2)【实验二】:用不同的颜色膜材料ETFE做大棚实验
表二
大棚外膜的颜色 | 蓝色 | 无色 | 紫色 |
一天中棚外的最高温度 | 36℃ | 36℃ | 36℃ |
一天中棚内的最低温度 | 38℃ | 50℃ | 30℃ |
光的通过量 | 90% | 98% | 50% |
综合上述信息,你认为膜的颜色用 色更好。
(3)请你根据上述结论解释,水果店卖西瓜(红瓤)时,总喜欢撑一顶红色半透明的遮阳伞是因为 。
【答案】(1)透过的色光(2)蓝色(3)红色半透明伞可以透过红光
【解析】(1)根据表格一可知,绿膜只能透过绿光,红膜只能透过红光……,因此得到结论:透明物体的颜色是由透过的色光决定;
(2)根据表格可知,当大棚外膜为蓝色时,一天中大棚内的温差最小,则:我认为膜的颜色为蓝色时最好。
(3)水果店卖西瓜(红瓤)时,总喜欢撑一顶红色半透明的遮阳伞是因为:红色半透明伞可以透过红光。
34.(2022七下·诸暨期中)用如图所示装置探究光的反射定律,白色硬纸板EF垂直于平面镜放置,能沿着ON折转,ON垂直于平面镜。
次数 | 1 | 2 | 3 | 4 | 5 | 6 |
入射角i | 15° | 30° | 45° | 60° | 70° | 80° |
反射角r | 15° | 30° | 45° | 60° | 70° | 80° |
让入射光贴着纸板EF沿AO射向平面镜上的O点,观察反射光的方向。多次改变入射光的方向,观察并描绘光的径迹,量出入射角i和反射角r,记录如表。
(1)比较r和i,可以得出结论: 。
(2)将一束光贴着纸板E沿AO射到O点,纸板F上会显示出反射光束OB:为探究反射光和入射光是否在同一平面内,下一步操作是: 。
(3)将一束光贴着纸板EF沿BO射到O点,光沿着OA方向射出。说明光反射时光路是 的。
【答案】(1)反射角等于入射角(2)沿ON转动纸板F,观察纸板F上有无反射光线(3)可逆
【解析】(1)根据表格数据可知:反射角等于入射角;
(2)将一束光贴着纸板E沿AO射到O点,纸板F上会显示出反射光束OB:为探究反射光和入射光是否在同一平面内,下一步操作是:沿ON转动纸板F,观察纸板F上有无反射光线。
(3)将一束光贴着纸板EF沿BO射到O点,光沿着OA方向射出。说明光反射时光路是可逆的。
35.(2022九下·舟山月考)2014年,人工视网膜通过临床实验,为失明患者带来福音。人工视网膜主要由装有摄像头的眼镜,电子设备和芯片电极三部分组成,其工作原理如图。
(1)从眼球的成像原理来看,眼球对光的作用相当于 镜。
(2)从“人工视网膜”组成来看,眼镜摄像头的镜头相当于眼球中的哪一结构?
(3)摄像头中的对焦机构能调节镜头和CCD之间的距离。当配有人工视网膜的人向远处眺望,对焦机构将使镜头与CCD之间的距离变 。
(4)若长时间近距离看书写字,就容易造成近视,图中近视眼成像情况及矫正方法分别是 。
(5)你是否有这样的经历:夜晚看书时突然停电,瞬间眼前一片漆黑,什么都看不到;片刻后才逐渐看见周围的物体。这种变化是因为眼球的 (填名称)变大。
【答案】(1)凸透(2)晶状体(3)小(4)甲、丙(5)瞳孔
【解析】(1)物体发出或反射的光经眼球折射在视网膜成倒立缩小的像,从眼球的成像原理来看,眼球对光的作用相当于凸透镜。
(2)如果把眼球比作照相机,则眼球的晶状体相当于照相机的镜头。
(3)凸透镜成实像时遵循"物近像远像变大”,人向远处眺望相当于物距变大了,所以像距应该变小,则对焦机构将使镜头与CCD之间的距离变小。
(4)图甲光线在视网膜前会聚,表示成像落在视网膜的前方,因此甲表示的是近视眼;图乙光线在视网膜后方会聚,表示成像落在视网膜后方,因此乙表示的是远视眼;图丙佩戴凹透镜表示近视眼的矫正;图丁佩戴凸透镜表示远视眼的矫正。因此图中近视眼成像情况及矫正方法分别是图是甲、丙。
(5)夜晚看书时突然停电,瞬间眼前一片乌黑,什么都看不到。这时人体的瞳孔会慢慢放大,使更多的光线进入眼内,然后才能看清物体。
2022-2023年浙教版科学八年级下册专题复习精讲精练:专题11 第二章综合测(原卷版+解析版): 这是一份2022-2023年浙教版科学八年级下册专题复习精讲精练:专题11 第二章综合测(原卷版+解析版),文件包含2022-2023年浙教版科学八年级下册专题复习精讲精练专题11第二章综合测解析版docx、2022-2023年浙教版科学八年级下册专题复习精讲精练专题11第二章综合测原卷版docx等2份试卷配套教学资源,其中试卷共32页, 欢迎下载使用。
2022-2023年浙教版科学七年级下册专题复习精讲精练:专题10 光学经典实验专项突破: 这是一份2022-2023年浙教版科学七年级下册专题复习精讲精练:专题10 光学经典实验专项突破,文件包含2022-2023年浙教版科学七年级下册专题复习精讲精练专题10光学经典实验专项突破解析版docx、2022-2023年浙教版科学七年级下册专题复习精讲精练专题10光学经典实验专项突破原卷版docx等2份试卷配套教学资源,其中试卷共54页, 欢迎下载使用。
2022-2023年浙教版科学七年级下册专题复习精讲精练:专题08 光的折射和透镜: 这是一份2022-2023年浙教版科学七年级下册专题复习精讲精练:专题08 光的折射和透镜,文件包含2022-2023年浙教版科学七年级下册专题复习精讲精练专题08光的折射和透镜解析版docx、2022-2023年浙教版科学七年级下册专题复习精讲精练专题08光的折射和透镜原卷版docx等2份试卷配套教学资源,其中试卷共43页, 欢迎下载使用。

