(新高考)高考政治二轮精品专题三 经济制度与收入分配(考点清单)
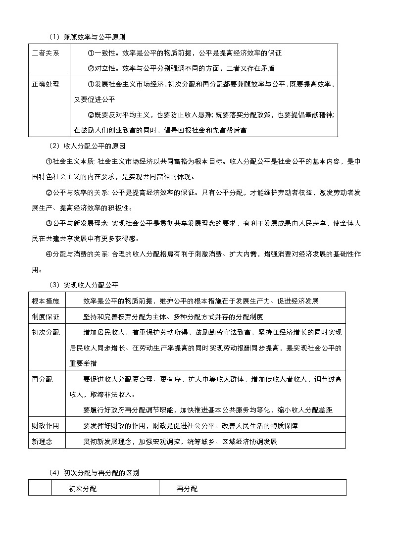
展开多以国家在个人收入的分配、财政、税收等方面的政策及具体措施,或以国家当前经济发展状况为背景,考查效率与公平的关系、财政的作用、税收的种类等。从命题内容上看,本专题考查的重点有:效率与公平、财政收入与支出、财政、税收的作用等。从考查形式上看,以选择题为主,主观题着重考查怎样实现收入分配公平与财政、税收的作用。在复习备考中要注意:(1)个人的收入分配方式,常以选择题的形式考查,要注意劳动收入、非劳动收入方面的计算题。(2)结合国家在调节收入分配、维护社会公平方面的新举措,考查如何实现收入分配公平。(3)财政的作用是高考选择题和主观题常考的内容。尤其是财政在关注“三农”、就业、居民消费、社会保障、教育、医疗等民生及节能减排、自主创新等方面的作用。(4)税收的基本特征、税收的作用及依法纳税,常以选择题形式考查。 核心考点一 个人收入的分配1.分配制度分配方式①按劳分配:存在于公有制经济中②按要素分配:存在于股份制企业、私营企业、外资经济和个人投资活动中①劳动收入:按劳分配所得、按劳动要素分配所得②非劳动收入:主要来自按资本、技术等生产要素分配所得(排除按劳动要素分配)实行原因生产决定分配,生产资料所有制决定分配方式。在社会主义初级阶段,实行公有制为主体、多种所有制经济共同发展的基本经济制度,相应地就必然实行按劳分配为主体、多种分配方式并存的分配制度。 2.分配原则(1)兼顾效率与公平原则二者关系①一致性。效率是公平的物质前提,公平是提高经济效率的保证②对立性。效率与公平分别强调不同的方面,二者又存在矛盾正确处理①发展社会主义市场经济,初次分配和再分配都要兼顾效率与公平,既要提高效率,又要促进公平②既要反对平均主义,也要防止收入悬殊;既要落实分配政策,也要提倡奉献精神;在鼓励人们创业致富的同时,倡导回报社会和先富帮后富(2)收入分配公平的原因①社会主义本质:社会主义市场经济以共同富裕为根本目标。收入分配公平是社会公平的基本内容,是中国特色社会主义的内在要求,是实现共同富裕的体现。②公平与效率的关系:公平是提高经济效率的保证。只有公平分配,才能维护劳动者权益,激发劳动者发展生产、提高经济效率的积极性。③公平与新发展理念:实现社会公平是贯彻共享发展理念的要求,有利于发展成果由人民共享,使全体人民在共建共享发展中有更多获得感。④分配与消费的关系:合理的收入分配格局有利于刺激消费、扩大内需,增强消费对经济发展的基础性作用。(3)实现收入分配公平根本措施效率是公平的物质前提,维护公平的根本措施在于发展生产力、促进经济发展制度保证坚持和完善按劳分配为主体、多种分配方式并存的分配制度初次分配增加居民收人,着重保护劳动所得,鼓励勤劳守法致富,坚持在经济增长的同时实现居民收人同步增长、在劳动生产率提高的同时实现劳动报酬同步提高,是实现社会公平的重要举措再分配要促进收人分配更合理、更有序,扩大中等收人群体,增加低收入者收入,调节过高收人,取缔非法收入。要履行好政府再分配调节职能,加快推进基本公共服务均等化,缩小收人分配差距财政作用要发挥好财政的作用,财政是促进社会公平、改善人民生活的物质保障新理念贯彻新发展理念,加强宏观调控,统筹城乡、区域经济协调发展 (4)初次分配与再分配的区别 初次分配再分配含义国民收入直接与生产要素相联系的分配。在初次分配的基础上,各收人主体之间通过各种渠道,实现财富转移,再次取得收益的过程。主体主要是企业。国家、政府范围在创造它的物质生产领域进行。在全社会范围内进行。手段市场机制决定税收政策、法律目的提高效率,体现公平。主要是更加体现公平。举例企业职工最低工资标准、企业职工工资正常增长机制、增值税、按要素分配获得的收入事业单位工资;个人所得税、财产税;为建立社会保障制度而支付的各项费用,包括社会保险、社会福利、社会救助等核心考点二 国家收入的分配1.财政收入与支出财政收入构成税收收入、利润收入、债务收入以及其他收入。税收是国家筹集财政收入最普遍的形式。影响因素①经济发展水平对财政收入的影响是基础性的。必须加快经济发展,大力增加社会财富总量。②国家应当制定合理的分配政策,既保证国家财政收人稳步增长,又促进企业的持续发展和人民生活水平的不断提高。财政支出经济建设支出,科学、教育、文化、卫生事业支出,行政管理和国防支出,社会保障支出,债务支出。收支关系财政收支平衡:当年的财政收入等于支出,或收人大于支出略有盈余,或支出大于收人略有赤字。财政盈余:当年的财政收入大于财政支出的部分。财政赤字:当年的财政支出大于财政收人的部分。 2.财政在国民经济运行中的作用角度作用生产①国家财政具有促进资源合理配置的作用②国家财政具有促进国民经济平稳运行的作用③通过财税政策引导生产的调整与升级,促进大众创业、万众创新④通过财税政策,引导企业贯彻新发展理念,建设现代化经济体系分配①国家财政是促进社会公平、改善人民生活的物质保障②通过再分配,加大财政对社会保障的支出,维护社会公平交换通过财税政策,影响国内或国际市场上商品的价格消费①通过财税政策,影响消费成本,引导消费行为②通过财税政策,调节社会总需求③通过财政补贴等形式,促进消费,扩大内需 3.财政政策、货币政策的实施 4.税收与财政的关系税收是国家筹集财政收人最普遍的形式,是财政收入最重要的来源基本特征强制性、无偿性、固定性作用筹集财政收入调节经济的重要手段种类流转税、所得税、资源税、财产税、行为税五大类依法纳税对公民而言,税收取之于民、用之于民,国家通过税收实现全体人民的根本利益;对国家而言,是国家实现其职能的物质基础违反税法表现偷税、欠税、骗税、抗税纳税人意识依法纳税,增强纳税人权利与义务意识,行使纳税人权利 5.保障税收收入,发挥税收作用(1)公民:增强纳税人的权利与义务意识,自觉依法纳税,以主人翁的态度积极关注国家对税收的征管和使用。(2)国家:完善税收和财政制度;加大稽查处罚力度,严惩违反税法的行为;加强税收宣传,引导人们自觉依法纳税。(3)企业:要依法纳税,诚信纳税,积极承担社会责任。6.影响个人所得税起征点上调的因素因素如何影响物价变动物价上涨会导致居民消费支出增加,实际收人水平降低,为维持和提升居民消费水平,在其他条件不变的情况下,个税起征点会受到上调压力。居民消费水平和消费结构变化随着社会经济的发展和收入水平的提高,人们消费水平逐渐提高,消费结构趋于优化,用于发展性消费、享受性消费等支出增加,这些都会使居民消费支出呈不断增加趋势,也会对个税起征点产生上调压力。社会主义生产的目的政府为了实现社会主义生产的目的,也会合理提高个税起征点。为广大纳税人减轻个税负担,相应增加他们的可支配收人,从而更好地满足人们日益增长的美好生活需要。社会的收入分配状况过大的收人分配差距会损害社会公平目标的实现。为维持社会和谐稳定政府也会通过上调个税起征点,减轻广大工薪阶层税负,从而相应缩小收入分配差距。政府的财政实力社会经济发展使政府已经拥有了雄厚的财政实力,客观上就具有了让利于民的更大空间,这也为政府提高个税起征点创造了条件。

