- 高考生物考试易错题 易错点11 细胞生活的环境和稳态 试卷 2 次下载
- 高考生物考试易错题 易错点12 神经调节 试卷 0 次下载
- 高考生物考试易错题 易错点14 免疫调节 试卷 0 次下载
- 高考生物考试易错题 易错点15 植物生命活动的调节 试卷 0 次下载
- 高考生物考试易错题 易错点16 种群和群落 试卷 0 次下载
高考生物考试易错题 易错点13 体液调节
展开高考状元为什么都特别重视错题本
1、错题为什么是你学习的宝藏?
道理极简单,不要轻视你每一道错题,因为每道错题都包含大量你知识薄弱之处,从中可以发现自己学习上的不足之处,这些题目,才是提高你学习成绩最好的资料,它是任何高考专家、辅导书都无法做到的,所以错题是你学习最大的财富,可惜的是,绝大同学都没有意识到错题对我们的重要性。
2、错题本你真的会用吗?
错题本不是一个可以立马见效的学习方法,千万不要用一段时间后,感觉提分不明显就放弃,这是一个见效相对较慢的学习工具,因为错题必须要经常一段时间的积累,量变才能引起质量,才最终发挥出它的威力来。同时错题本你也要学会它的正确使用方法,比如一定要养成多看多想,定看复习,多多反思,如果仅仅是光整理错题本,绝对没有什么好效果,必须翻来覆去的多看,错题才的效果才会更明显。
易错点13 体液调节
易错题【01】 对动物常见激素的作用掌握不清楚
易错题【02】 对激素的反馈调节、分级调节机制认识不到位
易错题【03】 对有关神经-体液共同调节的实例理解不到位
易错题【04】有关激素调节的生理实验不会设计或分析
01 对动物常见激素的作用掌握不清楚
常见动物激素如甲状腺激素、胰岛素、胰高血糖素、生长激素、肾上腺素、抗利尿激素是等,考生需要识记清楚它们的功能作用、分泌细胞以及靶细胞等,并理解不同激素的相互影响,结合题干情境分析解题。
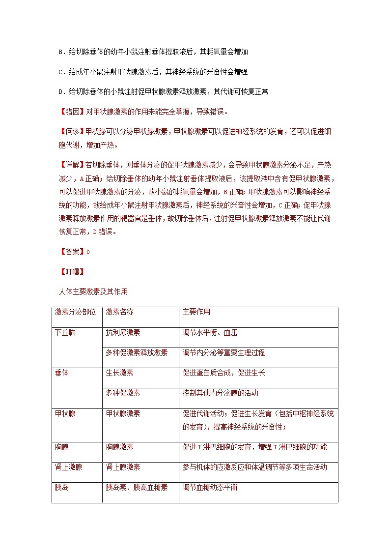
(2020新课标Ⅰ)某研究人员以小鼠为材料进行了与甲状腺相关的实验,下列叙述错误的是( )
A.切除小鼠垂体,会导致甲状腺激素分泌不足,机体产热减少
B.给切除垂体的幼年小鼠注射垂体提取液后,其耗氧量会增加
C.给成年小鼠注射甲状腺激素后,其神经系统的兴奋性会增强
D.给切除垂体的小鼠注射促甲状腺激素释放激素,其代谢可恢复正常
【错因】对甲状腺激素的作用未能完全掌握,导致错误。
【问诊】甲状腺可以分泌甲状腺激素,甲状腺激素可以促进神经系统的发育,还可以促进细胞代谢,增加产热。
【详解】若切除垂体,则垂体分泌的促甲状腺激素减少,会导致甲状腺激素分泌不足,产热减少,A正确;给切除垂体的幼年小鼠注射垂体提取液后,该提取液中含有促甲状腺激素,可以促进甲状腺激素的分泌,故小鼠的耗氧量会增加,B正确;甲状腺激素可以影响神经系统的功能,故给成年小鼠注射甲状腺激素后,神经系统的兴奋性会增加,C正确;促甲状腺激素释放激素作用的靶器官是垂体,故切除垂体后,注射促甲状腺激素释放激素不能让代谢恢复正常,D错误。
【答案】D
【叮嘱】
人体主要激素及其作用
激素分泌部位 | 激素名称 | 主要作用 |
下丘脑 | 抗利尿激素 | 调节水平衡、血压 |
多种促激素释放激素 | 调节内分泌等重要生理过程 | |
垂体 | 生长激素 | 促进蛋白质合成,促进生长 |
多种促激素 | 控制其他内分泌腺的活动 | |
甲状腺 | 甲状腺激素 | 促进代谢活动;促进生长发育(包括中枢神经系统的发育),提高神经系统的兴奋性; |
胸腺 | 胸腺激素 | 促进T淋巴细胞的发育,增强T淋巴细胞的功能 |
肾上激腺 | 肾上腺激素 | 参与机体的应激反应和体温调节等多项生命活动 |
胰岛 | 胰岛素、胰高血糖素 | 调节血糖动态平衡 |
卵巢 | 雌激素等 | 促进女性性器官的发育、卵细胞的发育和排卵,激发并维持第二性征等 |
睾丸 | 雄激素 | 促进男性性器官的发育、精子的生成,激发并维持男性第二性征 |
1.(2021海南)人在幼年时期若生长激素(GH)分泌不足,会导致生长停滞,发生侏儒症,可通过及时补充GH进行治疗,使患者恢复生长。下列有关叙述正确的是( )
A.临床上可用适量GH治疗成年侏儒症患者
B.血液中GH减少,会导致下丘脑分泌的GH增多
C.GH发挥生理功能后就被灭活,治疗期间需持续补充GH
D.GH通过发挥催化作用,使靶细胞发生一系列的代谢变化
2.(2020江苏)下列关于人体内胰岛素和胰高血糖素的叙述,错误的是( )
A.胰岛素在胰岛B细胞中合成,胰高血糖素在胰岛A细胞中合成
B.胰岛素是唯一降低血糖的激素,胰高血糖素不是唯一升高血糖的激素
C.胰岛素激活胰岛素受体后,葡萄糖通过胰岛素受体进入细胞内
D.胰岛素分泌不足或胰高血糖素分泌过多均可能导致糖尿病的发生
02 对激素的反馈调节、分级调节机制认识不到位
下丘脑、垂体和相关内分泌腺之间一般存在在激素的分级调节和反馈调节机制,在掌握一般规律的基础上,题目需要结合题干所给的实例具体问题具体分析,维持内环境稳定的一般是负反馈调节。
(2020山东)碘是甲状腺激素合成的重要原料。甲状腺滤泡上皮细胞膜上的钠-钾泵可维持细胞内外的Na+浓度梯度,钠-碘同向转运体借助Na+的浓度梯度将碘转运进甲状腺滤泡上皮细胞,碘被甲状腺过氧化物酶活化后,进入滤泡腔参与甲状腺激素的合成。下列说法正确的是( )
A.长期缺碘可导致机体的促甲状腺激素分泌减少
B.用钠-钾泵抑制剂处理甲状腺滤泡上皮细胞,会使其摄碘能力减弱
C.抑制甲状腺过氧化物酶的活性,可使甲状腺激素合成增加
D.使用促甲状腺激素受体阻断剂可导致甲状腺激素分泌增加
【错因】对甲状腺激素的分级调节和反馈调节掌握不到位,获取信息不够到位,没能正确答题。
【问诊】碘是合成甲状腺激素的原料,长期缺碘可导致机体甲状腺激素分泌减少,从而促甲状腺激素的分泌会增加,A错误;用钠-钾泵抑制剂处理甲状腺滤泡上皮细胞,会使钠-钾泵的运输功能降低,从而摄取碘的能力减弱,B正确;抑制甲状腺过氧化物酶的活性,碘不能被活化,可使甲状腺激素的合成减少,C错误;使用促甲状腺激素受体阻断剂,可阻断促甲状腺激素对甲状腺的作用,从而使甲状腺激素分泌量减少,D错误。
【答案】B
【叮嘱】
本题考查甲状腺激素的分级调节和反馈调节,旨在考查学生识记所学知识要点,把握知识间的内在联系,形成知识网络的能力,同时获取题干信息准确答题。
1、甲状腺激素分泌的分级调节主要受下丘脑控制,下丘脑分泌促甲状腺激素释放激素,运输到垂体后,促使垂体分泌促甲状腺激素,促甲状腺激素随血液运输到甲状腺,促使甲状腺增加甲状腺激素的合成和分泌。当血液中的甲状腺激素含量增加到一定程度时,又反过来抑制下丘脑和垂体分泌相关激素,进而使甲状腺激素的分泌减少,这样体内的甲状腺激素含量就不至于过高。可见,甲状腺激素的分级调节,也存在着反馈调节机制。
2、钠-钾泵(也称钠钾转运体),为蛋白质分子,进行Na+和K+之间的交换。每消耗一个ATP分子,逆浓度梯度泵出三个Na+和泵入两个K+,保持膜内高钾、膜外高钠的不均匀离子分布。
(2020浙江7月选考)人体甲状腺分泌和调节示意图如下,其中TRH表示促甲状腺激素释放激素,TSH表示促甲状腺激素,“+”表示促进作用,“-”表示抑制作用。据图分析,下列叙述正确的是( )
A.寒冷信号能直接刺激垂体分泌更多的TSH
B.下丘脑通过释放TRH直接调控甲状腺分泌T3和T4
C.甲状腺分泌的T4直接作用于垂体而抑制TSH的释放
D.长期缺碘会影响T3、T4、TSH和TRH的分泌
2.(2020海南)人体内甲状腺激素几乎作用于全身细胞,环境变化及相关部位病变都可影响血液中的甲状腺激素水平,引起机体生理活动的变化。回答下列问题。
(1)冬季气温降低时,寒冷刺激的信号传入位于___________的体温调节中枢,通过调节使甲状腺激素分泌量增多,细胞代谢速率提高,使机体产生的热量__________,以抵御外界寒冷。但血液中的甲状腺激素水平不会过高,这与甲状腺激素的分级调节存在_________调节机制有关。
(2)患者甲因身体不适就医,医生根据其病史初步判定下丘脑、垂体和甲状腺中有一个部位发生病变。经检测,甲状腺激素和促甲状腺激素(TSH)水平都明显低于正常范围,据此可排除的病变部位是_____________,理由是____________________;给患者注射适量促甲状腺激素释放激素后,测得TSH水平仍然低于正常范围,说明该患者的病变部位是__________。
(3)患者乙由于体内甲状腺激素水平下降,出现行动迟缓、少动嗜睡的症状,这与该患者神经系统的____降低有关。
03 对有关神经-体液共同调节的实例理解不到位
生物体是一个有机整体,内环境的稳态调节不是单方面由神经或由体液来调控的,神经和体液的共同调节才能维持内环境的稳定状态,在体温调节、水盐平衡调节、血糖调节等方面都有两者的共同调节起作用。
(2020浙江7月选考)分布有乙酰胆碱受体的神经元称为胆碱能敏感神经元,它普遍存在于神经系统中,参与学习与记忆等调节活动。乙酰胆碱酯酶催化乙酰胆碱的分解,药物阿托品能阻断乙酰胆碱与胆碱能敏感神经元的相应受体结合。下列说法错误的是( )
A.乙酰胆碱分泌量和受体数量改变会影响胆碱能敏感神经元发挥作用
B.使用乙酰胆碱酯酶抑制剂可抑制胆碱能敏感神经元受体发挥作用
C.胆碱能敏感神经元的数量改变会影响学习与记忆等调节活动
D.注射阿托品可影响胆碱能敏感神经元所引起的生理效应
【错因】本题结合神经调节和体液调节的相互影响,所考内容不是教材的识记内容,需要学生分析题目的描述获取信息,故而难度较大。
【问诊】乙酰胆碱分泌量和受体数量会影响突触后膜接受到的刺激大小,所以会影响胆碱能敏感神经元发挥作用,A正确;乙酰胆碱酯酶催化乙酰胆碱的分解,使用乙酰胆碱酯酶抑制剂,乙酰胆碱分解减少,会使乙酰胆碱持续与受体结合,促进胆碱能敏感神经元发挥作用,B错误;胆碱能敏感神经元参与学习和记忆等调节活动,所以胆碱能敏感神经元的数量改变会影响这些调节活动,C正确;药物阿托品能阻断乙酰胆碱与胆碱能敏感神经元的相应受体结合,所以能影响胆碱能敏感神经元引起的生理效应,D正确。
【答案】B
【叮嘱】
1、兴奋是以电信号的形式沿着神经纤维传导的。神经元之间的兴奋传递就是通过突触实现的,以电信号→化学信号→电信号的形式进行传递。
2、“胆碱能敏感神经元”是一种能与乙酰胆碱结合,成参与学习与记忆等活动。目前认为,老年性痴呆与中枢“胆碱能敏感神经元”的大量死亡和丢失有关。
3、乙酰胆碱是兴奋性神经递质,存在于突触小体内的突触小泡中,由突触前膜通过胞吐作用释放到突触间隙。受体存在于突触后膜上,与神经递质发生特异性结合,使下一个神经元产生兴奋。
1.(2021·河北)血糖浓度升高时,机体启动三条调节途径:①血糖直接作用于胰岛B细胞;②血糖作用于下丘脑,通过兴奋迷走神经(参与内脏活动的调节)支配胰岛B细胞;③兴奋的迷走神经促进相关胃肠激素释放,这些激素作用于胰岛B细胞。下列叙述错误的是( )
A.①和②均增强了胰岛B细胞的分泌活动
B.②和③均体现了神经细胞与内分泌细胞间的信息交流
C.①和③调节胰岛素水平的方式均为体液调节
D.血糖平衡的调节存在负反馈调节机制
2.(2021海南)一些人中暑后会出现体温升高、大量出汗、头疼等症状。下列有关叙述错误的是( )
A.神经调节和体液调节都参与体温恒定和水盐平衡的调节
B.体温升高时,人体可通过排汗散热降低体温
C.为维持血浆渗透压平衡,应给中暑者及时补充水分和无机盐
D.大量出汗时,垂体感受到细胞外液渗透压变化,使大脑皮层产生渴觉
04 对有关激素调节的生理实验不会设计或分析
在代谢实验设计方面,思路上抓好自变量和因变量关系,考虑因变量的检测方法,如果要写实验步骤则要考虑实验基本原则的体现。
(2020新课标Ⅰ)某研究人员用药物W进行了如下实验:给甲组大鼠注射药物W,乙组大鼠注射等量生理盐水,饲养一段时间后,测定两组大鼠的相关生理指标。实验结果表明:乙组大鼠无显著变化;与乙组大鼠相比,甲组大鼠的血糖浓度升高,尿中葡萄糖含量增加,进食量增加,体重下降。回答下列问题:
(1)由上述实验结果可推测,药物W破坏了胰腺中的________________细胞,使细胞失去功能,从而导致血糖浓度升高。
(2)由上述实验结果还可推测,甲组大鼠肾小管液中的葡萄糖含量增加,导致肾小管液的渗透压比正常时的_____________, 从而使该组大鼠的排尿量_____________。
(3)实验中测量到甲组大鼠体重下降,推测体重下降的原因是________________。
(4)若上述推测都成立,那么该实验的研究意义是________________(答出1点即可)。
【错因】审题能力不够,对题目信息不能正确收集,没有把握实验原理,无法做出正确解答。
【问诊】1、胰岛B细胞能分泌胰岛素,其作用是促进组织细胞加速摄取、利用和储存葡萄糖,从而使血糖水平降低;胰岛A细胞能分泌胰高血糖素,其作用是促进糖原分解,并促进一些非糖物质转化为葡萄糖,从而使血糖水平升高。
2、糖尿病的病人由于胰岛B细胞受损,导致胰岛素分泌过少,血糖进入细胞及在细胞内氧化分解发生障碍,而非糖物质转化成糖仍在进行,从而使血糖水平升高,部分糖随尿液排出,而原尿中的葡萄糖又增加了尿液的渗透压,因此导致肾小管、集合管对水分的重吸收减少,进而导致尿量增多。
【详解】
(1)由于甲组大鼠注射药物W后,血糖浓度升高,可推知药物W破坏了胰腺中的胰岛B细胞,使胰岛素的分泌量减少,从而导致血糖浓度升高。
(2)由题干信息可知,甲组大鼠肾小管液中的葡萄糖含量增加,会导致肾小管液的渗透压比正常时的高,因此导致肾小管、集合管对水分的重吸收减少,进而导致尿量增加。
(3)甲组大鼠注射药物W后,由于胰岛素分泌不足,使机体不能充分利用葡萄糖来获得能量,导致机体脂肪和蛋白质的分解增加,体重下降。
(4)由以上分析可知,药物W破坏了胰腺中的胰岛B细胞,使大鼠因胰岛素缺乏而患糖尿病,这种动物可以作为实验材料用于研发治疗这类糖尿病的药物。
【答案】(1)胰岛B
(2)高 增加
(3)甲组大鼠胰岛素缺乏,使机体不能充分利用葡萄糖来获得能量,导致机体脂肪和蛋白质的分解增加 (4)获得了因胰岛素缺乏而患糖尿病的动物,这种动物可以作为实验材料用于研发治疗这类糖尿病的药物
【叮嘱】
本题结合药物W的实验,主要考查了糖尿病的病因以及“三多一少”症状出现的原因等相关基础知识,意在考查考生从题中获取信息的能力,并运用所学知识对信息进行分析、推理和解释现象的能力。
1.(2021天津)阿卡波糖是国外开发的口服降糖药,可有效降低餐后血糖高峰。为开发具有自主知识产权的同类型新药,我国科研人员研究了植物来源的生物碱NB和黄酮CH对餐后血糖的影响。为此,将溶于生理盐水的药物和淀粉同时灌胃小鼠后,在不同时间检测其血糖水平,实验设计及部分结果如下表所示。
组别(每组10只) | 给药量(mg/kg体重) | 给药后不同时间血糖水平(mmol/L) | |||
0分钟 | 30分钟 | 60分钟 | 120分钟 | ||
生理盐水 | - | 4.37 | 11.03 | 7.88 | 5.04 |
阿卡波糖 | 4.0 | 4.12 | 7.62 | 7.57 | 5.39 |
NB | 4.0 | 4.19 | x1 | 6.82 | 5.20 |
CH | 4.0 | 4.24 | x2 | 7.20 | 5.12 |
NB+CH | 4.0+4.0 | 4.36 | x3 | 5.49 | 5.03 |
(1)将淀粉灌胃小鼠后,其在小鼠消化道内水解的终产物为___________,该物质由肠腔经过以下部位形成餐后血糖,请将这些部位按正确路径排序:___________(填字母)。
a.组织液b.血浆c.小肠上皮细胞d.毛细血管壁细胞
血糖水平达到高峰后缓慢下降,是由于胰岛素促进了血糖合成糖原、___________、转化为脂肪和某些氨基酸等。
(2)本实验以___________作对照组,确认实验材料和方法等能有效检测药物疗效。
(3)该研究结论为:NB和CH均能有效降低餐后血糖高峰,且二者共同作用效果更强。下列对应表中x1、x2、x3处的数据排列中符合上述结论的是___________。
A. 7.15 7.62 6.37 B. 7.60 7.28 6.11
C. 7.43 6.26 7.75 D. 6.08 7.02 7.54
2.(2021山东高考) 过度紧张、焦虑等刺激不仅会导致毛囊细胞数量减少引起脱发,也会导致黑色素细胞减少引起头发变白。利用黑色小鼠进行研究得出的相关调节机制如图所示。
(1)下丘脑通过垂体调节肾上腺分泌 G 的体液调节方式为____________。
(2)研究发现,NE 主要通过过程②影响 MesC,过程①作用很小。两过程中,NE作用于 Mesc 效果不同的原因可能是____________、____________、____________。(答出 3 种原因即可)
(3)已知长期束缚会引起小鼠过度紧张、焦虑。请设计实验验证上述调节机制中长期束缚及肾上腺对黑毛小鼠体毛的影响。
实验思路:________。
实验现象:________。
错
1.(2021·全国甲卷)人体下丘脑具有内分泌功能,也是一些调节中枢的所在部位。下列有关下丘脑的叙述,错误的是( )
A.下丘脑能感受细胞外液渗透压的变化
B.下丘脑能分泌抗利尿激素和促甲状腺激素
C.下丘脑参与水盐平衡的调节:下丘脑有水平衡调节中枢
D.下丘脑能感受体温的变化;下丘脑有体温调节中枢
2. (2021·浙江6月选考)下列关于人体性激素的叙述,错误的是 ( )
A.雌激素可抑制女性皮下脂肪的积聚
B.睾酮是维持男性第二性征的重要条件
C.雌激素可促进配泡的生长和卵子的成熟
D.睾酮不足会影响男性的机体代谢率
3.(2021福建)下列关于健康人体中胰岛素调节血糖平衡的叙述,正确的是( )
A. 胰岛素直接参与肝糖原的合成
B. 血糖浓度上升时胰岛素的分泌减少
C. 胰岛B细胞分泌胰岛素不需要消耗能量
D. 胰岛素的形成过程需内质网和高尔基体加工
4.(2021山东高考 )体外实验研究发现,γ-氨基丁酸持续作用于胰岛 A 细胞,可诱导其转化为胰岛 B 细胞。下列说法错误的是( )
A. 胰岛 A 细胞转化为胰岛 B 细胞是基因选择性表达的结果
B. 胰岛 A 细胞合成胰高血糖素的能力随转化的进行而逐渐增强
C. 胰岛 B 细胞也具有转化为胰岛 A 细胞的潜能
D. 胰岛 B 细胞分泌的胰岛素经靶细胞接受并起作用后就被灭活
5.(2021·浙江1月选考)胰岛素和胰高血糖素是调节血糖水平的重要激素。下列叙述错误的是( )
A.胰岛素促进组织细胞利用葡萄糖
B.胰高血糖素促进肝糖原分解
C.胰岛素和胰高血糖素在血糖水平调节上相互对抗
D.血糖水平正常时,胰岛不分泌胰岛素和胰高血糖素
6.(不定项)(2021·河北高考)高盐饮食后一段时间内,虽然通过调节饮水和泌尿可以使细胞外液渗透压回归Na+摄入前的水平,但机体依旧处于正钠平衡(总Na+摄入多于排泄)状态。下列叙述正确的是( )
A.细胞外液渗透压主要来源于Na+和Cl-
B.细胞外液渗透压回归与主动饮水、抗利尿激素分泌增加有关
C.细胞内液不参与细胞外液渗透压的调节
D.细胞外液渗透压回归但机体处于正钠平衡时,细胞外液总量和体液总量均增多
7.(2021·全国乙卷)哺乳动物细胞之间的信息交流是其生命活动所必需的。请参照表中内容,围绕细胞间的信息交流完成下表,以体现激素和靶器官(或靶细胞)响应之间的对应关系。
内分泌腺或 内分泌细胞 | 激素 | 激素运输 | 靶器官或靶细胞 | 靶器官或靶细胞的响应 |
肾上腺 | 肾上腺素 | (3)通过____运输 | (4)__________ | 心率加快 |
胰岛B细胞 | (1)________ | 肝细胞 | 促进肝糖原的合成 | |
垂体 | (2)________ | 甲状腺 | (5)______________ |
8.(2021北京) 胰岛素是调节血糖的重要激素,研究者研制了一种“智能”胰岛素(IA)并对其展开了系列实验,以期用于糖尿病的治疗。
(1)正常情况下,人体血糖浓度升高时,__________细胞分泌的胰岛素增多,经__________运输到靶细胞,促进其对葡萄糖的摄取和利用,使血糖浓度降低。
(2)GT是葡萄糖进入细胞的载体蛋白,IA(见图1)中的X能够抑制GT的功能。为测试葡萄糖对IA与GT结合的影响,将足量的带荧光标记的IA加入红细胞膜悬液中处理30分钟,使IA与膜上的胰岛素受体、GT充分结合。之后,分别加入葡萄糖至不同的终浓度,10分钟后检测膜上的荧光强度。图2结果显示:随着葡萄糖浓度的升高,__________。研究表明葡萄糖浓度越高,IA与GT结合量越低。据上述信息,推断IA、葡萄糖、GT三者的关系为_________。
(3)为评估IA调节血糖水平的效果,研究人员给糖尿病小鼠和正常小鼠均分别注射适量胰岛素和IA,测量血糖浓度的变化,结果如图3。
该实验结果表明IA对血糖水平的调节比外源普通胰岛素更具优势,体现在_________。
(4)细胞膜上GT含量呈动态变化,当胰岛素与靶细胞上的受体结合后,细胞膜上的GT增多。若IA作为治疗药物,糖尿病患者用药后进餐,血糖水平会先上升后下降。请从稳态与平衡的角度,完善IA调控血糖的机制图。(任选一个过程,在方框中以文字和箭头的形式作答。)________
9.(2021辽宁)甲状腺激素(TH)作用于体内几乎所有的细胞,能使靶细胞代谢速率加快,氧气消耗量增加,产热量增加下图为TH分泌的调节途径示意图,回答下列问题:
(1)寒冷环境中,机体冷觉感受器兴奋,兴奋在神经纤维上以____________的形式传导,进而引起下丘脑的____________兴奋,再经下丘脑一垂体一甲状腺轴的分级调节作用,TH分泌增加,TH作用于某些靶细胞后,激活了线粒体膜上的相关蛋白质,导致有机物氧化分解释放的能量无法转化成ATP中的化学能。此时线粒体中发生的能量转化是____________。
(2)当血液中的TH浓度增高时,会____________下丘脑和垂体的活动,使TH含量维持正常生理水平。该过程中,垂体分泌TSH可受到TRH和TH的调节,其结构基础是垂体细胞有____________。
(3)TH对垂体的反馈调节主要有两种方式,一种是TH进入垂体细胞内,抑制TSH基因的表达,从而____________;另一种方式是通过降低垂体细胞对TRH的敏感性,从而____________TRH对垂体细胞的作用。
10.(2021·湖南)生长激素对软骨细胞生长有促进作用,调节过程如图所示。回答下列问题
(1)根据示意图,可以确定软骨细胞具有_________(填“GH受体”“IGF-1受体”或“GH受体和IGF-1受体”)。
(2)研究人员将正常小鼠和IGF-1基因缺失小鼠分组饲养后,检测体内GH水平。据图预测,IGF-1基因缺失小鼠体内GH水平应_________(填“低于”“等于”或“高于”)正常小鼠,理由是_________。
(3)研究人员拟以无生长激素受体的小鼠软骨细胞为实验材料,在细胞培养液中添加不同物质分组离体培养,验证生长激素可通过IGF-1促进软骨细胞生长。实验设计如表所示,A组为对照组。
组别 | A | B | C | D | E |
培养液中添加物质 | 无 | GH | IGF-1 | 正常小鼠去垂体后的血清 | ? |
实验结果预测及分析:
①与A组比较,在B、C和D组中,软骨细胞生长无明显变化的是_________组。
②若E组培养的软骨细胞较A组生长明显加快,结合本实验目的,推测E组培养液中添加物质是_________。
新高考生物二轮复习易错题精选练习易错点21 体液调节(含解析): 这是一份新高考生物二轮复习易错题精选练习易错点21 体液调节(含解析),共21页。试卷主要包含了有关“动物激素调节”,有关“血糖调节机理及过程”等内容,欢迎下载使用。
高考生物考试易错题 易错点14 免疫调节: 这是一份高考生物考试易错题 易错点14 免疫调节,文件包含易错点14免疫调节教师版docx、易错点14免疫调节学生版docx等2份试卷配套教学资源,其中试卷共23页, 欢迎下载使用。
高考生物考试易错题 易错点12 神经调节: 这是一份高考生物考试易错题 易错点12 神经调节,文件包含易错点12神经调节教师版docx、易错点12神经调节学生版docx等2份试卷配套教学资源,其中试卷共25页, 欢迎下载使用。

