还剩6页未读,
继续阅读
所属成套资源:2021银川一中高三第四次模拟考试及答案(九科)
成套系列资料,整套一键下载
2021银川一中高三第四次模拟考试文综-历史试题含答案
展开相关试卷
2023届宁夏回族自治区银川一中高三第四次模拟考试 文综历史答案:
这是一份2023届宁夏回族自治区银川一中高三第四次模拟考试 文综历史答案,共2页。
宁夏银川一中2021届高三第四次模拟考试文综-历史试题+Word版含答案:
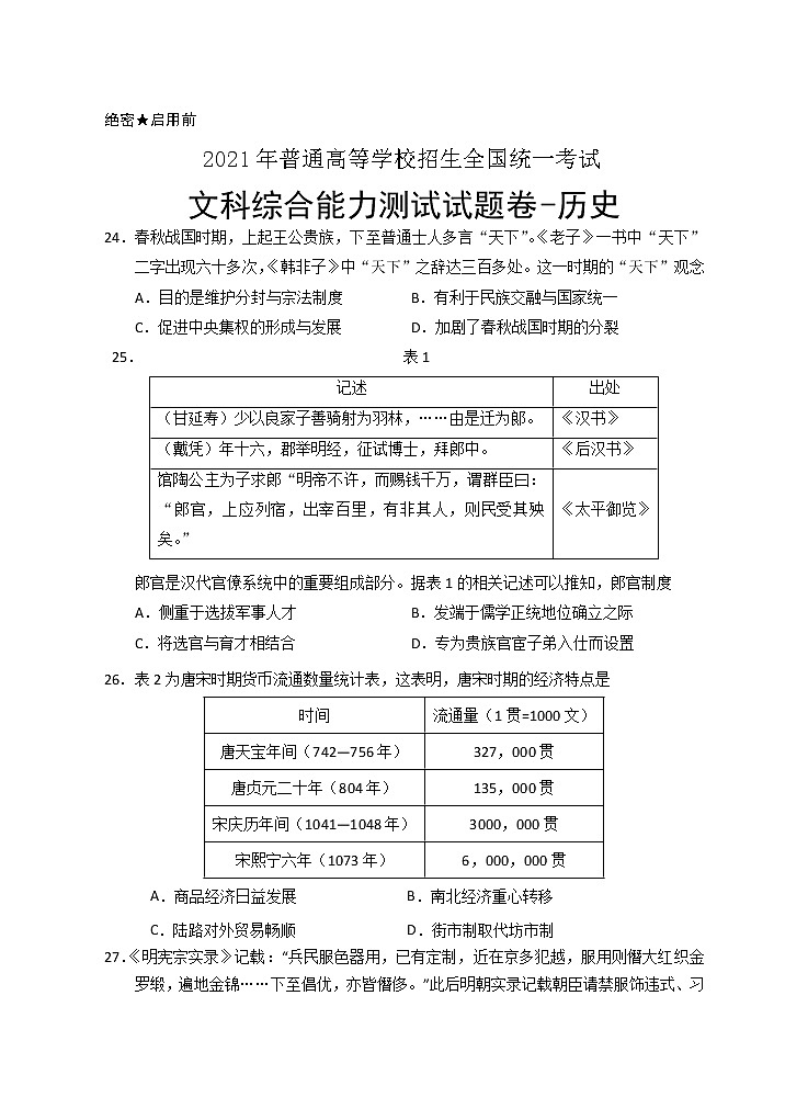
这是一份宁夏银川一中2021届高三第四次模拟考试文综-历史试题+Word版含答案,共9页。试卷主要包含了《明宪宗实录》记载,1929年,毛泽东指出等内容,欢迎下载使用。
2021届宁夏银川市银川一中高三二模文综历史试题含解析:
这是一份2021届宁夏银川市银川一中高三二模文综历史试题含解析,共13页。试卷主要包含了单选题,材料分析题,论述题等内容,欢迎下载使用。

