所属成套资源:新课改-高中物理-必修第1册(共12讲)
沪科版(2020)必修第一册第三节 匀变速直线运动的规律精品达标测试
展开
这是一份沪科版(2020)必修第一册第三节 匀变速直线运动的规律精品达标测试,文件包含新课改-高中物理-必修第1册03B匀变速直线运动的规律中档版教师版docx、新课改-高中物理-必修第1册03B匀变速直线运动的规律中档版学生版docx等2份试卷配套教学资源,其中试卷共58页, 欢迎下载使用。
一、匀变速直线运动
1.定义:沿着一条直线,且加速度不变的运动.
2.v-t图像:匀变速直线运动的v-t图像是一条倾斜的直线.
3.分类:
(1)匀加速直线运动:a和v同向,速度随时间均匀增加.
(2)匀减速直线运动:a和v反向,速度随时间均匀减小.
二、速度与时间的关系
1.速度与时间的关系式:v=v0+at.
2.意义:做匀变速直线运动的物体,在t时刻的速度v等于物体在开始时刻的速度v0加上在整个过程中速度的变化量at.
技巧点拨
1.匀变速直线运动的特点
(1)加速度a恒定不变;
(2)v-t图像是一条倾斜直线.
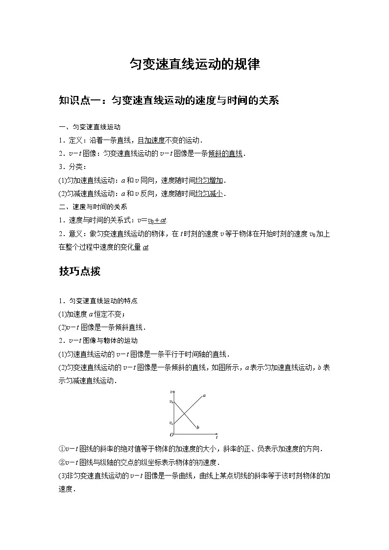
2.v-t图像与物体的运动
(1)匀速直线运动的v-t图像是一条平行于时间轴的直线.
(2)匀变速直线运动的v-t图像是一条倾斜的直线,如图所示,a表示匀加速直线运动,b表示匀减速直线运动.
①v-t图线的斜率的绝对值等于物体的加速度的大小,斜率的正、负表示加速度的方向.
②v-t图线与纵轴的交点的纵坐标表示物体的初速度.
(3)非匀变速直线运动的v-t图像是一条曲线,曲线上某点切线的斜率等于该时刻物体的加速度.
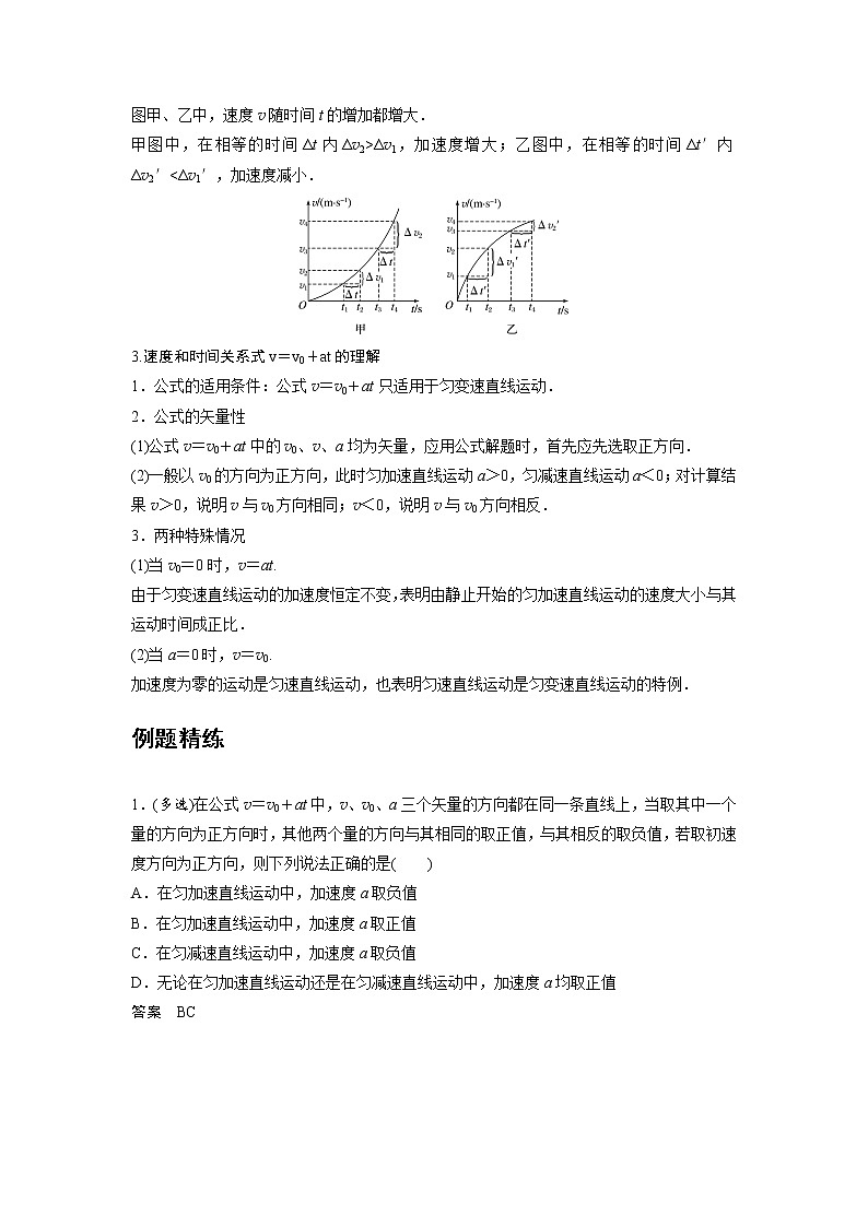
图甲、乙中,速度v随时间t的增加都增大.
甲图中,在相等的时间Δt内Δv2>Δv1,加速度增大;乙图中,在相等的时间Δt′内Δv2′
相关试卷
这是一份人教版 (2019)必修 第一册3 位置变化快慢的描述——速度一课一练,文件包含新课改-高中物理-必修第1册01B运动的描述中档版教师版docx、新课改-高中物理-必修第1册01B运动的描述中档版学生版docx等2份试卷配套教学资源,其中试卷共51页, 欢迎下载使用。
这是一份高中物理沪科版(2020)必修第一册第二章 匀变速直线运动第三节 匀变速直线运动的规律精品课后练习题,文件包含新课改-高中物理-必修第1册03C匀变速直线运动的规律提升版教师版docx、新课改-高中物理-必修第1册03C匀变速直线运动的规律提升版学生版docx等2份试卷配套教学资源,其中试卷共73页, 欢迎下载使用。
这是一份沪科版(2020)必修第一册第三节 匀变速直线运动的规律优秀达标测试,文件包含新课改-高中物理-必修第1册03A匀变速直线运动的规律基础版教师版docx、新课改-高中物理-必修第1册03A匀变速直线运动的规律基础版学生版docx等2份试卷配套教学资源,其中试卷共54页, 欢迎下载使用。

