初中生物中考复习 (湖南卷)2021年中考生物第一次模拟考试(全解全析)
展开 2021年中考生物第一次模拟考试【湖南卷】
生物·全解全析
第I卷(选择题)
一、单选题(2分一空,2*25=50分)
1.生命神奇而美丽,下列不属于生命现象的是( )
A.生石花开花 B.珊瑚礁长高
C.种子萌发 D.青蛙抱对
【答案】B
【分析】
生物具有以下特征:1、生物的生活需要营养。2、生物能够进行呼吸。3、生物能排出体内产生的废物。4、生物能够对外界刺激作出反应。5、生物能够生长和繁殖。6、除病毒外,生物都是由细胞构成的,据此解答。
【详解】
生石花开花、青蛙抱对、种子萌发说明生物能够生长和繁殖等生命现象,珊瑚礁长高是由于珊瑚虫死掉之后形成珊瑚,珊瑚堆积使珊瑚礁长高,是自然现象,不属于生命现象。
故选B。
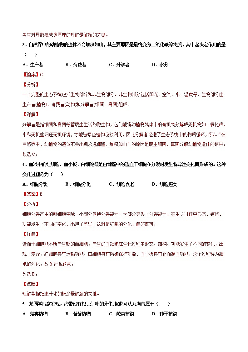
2.观察人的口腔上皮细胞时,若视野中细胞位置如图所示,为了将细胞图像移到视野中央,应将载玻片向( )
A.右下方移动 B.右上方移动
C.左上方移动 D.左下方移动
【答案】A
【分析】
显微镜成的物像是倒像,即像的移动方向与物体的移动方向相反。
【详解】
图中,细胞在视野中央的右下方,由于显微镜成的物像是倒像,即像的移动方向与物体的移动方向相反。故将载玻片向右下方移动时,像向着左上方移动到达视野中央,故选:A项。
【点睛】
考生对显微镜成像原理的理解是解题的关键。
3.自然界中的动植物的遗体不会堆积如山,其主要原因是最终变为二氧化碳等物质,其中起决定作用的是( )
A.生产者 B.消费者 C.分解者 D.水分
【答案】C
【分析】
一个完整的生态系统包括生物部分和非生物部分,非生物部分包括阳光、空气、水、温度等,生物部分由生产者(植物)、消费者(动物)和分解者(细菌、真菌)组成。
【详解】
分解者是指细菌和真菌等营腐生生活的微生物,它们能将动植物残体中的有机物分解成无机物如二氧化碳、水和无机盐归还无机环境,才能被绿色植物吸收利用,因此分解者促进了生态系统中的物质循环,所以“在自然界中,动植物的遗体不会出现永远保留、堆积如山”的原因是腐生细菌、真菌分解动植物遗体的结果。
故选C。
4.血液中的红细胞、血小板、白细胞都是由骨髓中的造血干细胞在分裂时发生特异性变化而形成的。这种变化过程称为( )
A.细胞分裂 B.细胞分化 C.细胞衰老 D.细胞癌变
【答案】B
【分析】
细胞分裂产生的新细胞中除一小部分保持分裂能力,大部分丧失了分裂能力,在生长过程中形态、结构、功能发生了不同的变化,出现了差异,这就是细胞的分化,解答即可。
【详解】
造血干细胞能不断产生新的血细胞,产生的血细胞在生长过程中形态、结构、功能发生了不同的变化,出现了差异,红细胞具有运输功能、白细胞具有防御保护功能、血小板具有止血凝血功能,这个过程称为细胞的分化。故B符合题意。
故选B。
【点睛】
理解掌握细胞分化的概念是解题的关键。
5.某同学观察发现,海带没有根、茎、叶的分化。据此可认为海带属于( )
A.藻类植物 B.苔藓植物 C.蕨类植物 D.种子植物
【答案】A
【分析】
植物根据生殖细胞的不同可分为孢子植物和种子植物。孢子植物用孢子来繁殖后代,包括藻类植物、苔藓植物和蕨类植物,种子植物用种子来繁殖后代,包括裸子植物和被子植物。种子植物又包括裸子植物和被子植物,据此解答。
【详解】
A.藻类植物的结构简单,无根、茎、叶的分化,大多生活在水中,少数生活在陆地的阴湿处,海带没有根、茎、叶的分化,属于藻类植物,A符合题意。
B.苔藓植物无根,起固着作用的是假根,有茎、叶的分化,无输导组织,如葫芦藓,B不符合题意。
C.蕨类植物有了根、茎、叶的分化,体内有输导组织,一般长的高大,如肾蕨,C不符合题意。
D.种子植物包括裸子植物和被子植物,用种子繁殖后代,D不符合题意。
故选A。
【点睛】
熟练掌握藻类植物的主要特征,就能做出正确解答。
6.2015年屠呦呦成为首位获得诺贝尔生理学或医学奖的中国科学家。她的团队从绿色开花植物黄花蒿茎叶中提取青蒿素,对治疗疟疾有良好疗效。黄花蒿属于( )
A.苔藓植物 B.蕨类植物 C.裸子植物 D.被子植物
【答案】D
【分析】
绿色植物包括四大类群:藻类植物、苔藓植物、蕨类植物和种子植物。种子植物又分为裸子植物和被子植物。藻类植物、苔藓植物、蕨类植物用孢子繁殖,属于孢子植物;种子植物能产生种子,用种子繁殖后代。裸子植物和被子植物的区别是种子外有无果皮包被,裸子植物种子裸露,没有果皮包被;被子植物种子外有果皮包被。
【详解】
黄花蒿是绿色开花植物,夏季开花,结瘦果,具有根、茎、叶、花、果实和种子六大器官,属于被子植物。D正确,故选D。
【点睛】
此题考查的是植物的分类及被子植物的特点,注意识记。
7.种子萌发时需要一定的条件,霉烂的种子不能萌发是因为( )
A.缺水 B.温度低 C.缺空气 D.胚不完整
【答案】D
【解析】
此题考查的是种子萌发的条件,种子萌发的条件有环境条件和自身条件,环境条件有适宜的温度、适量的水分和充足的空气,自身条件是完整而有活力的胚和供胚发育的营养物质,霉烂的种子不能萌发是因为胚不完整。
8.美丽花朵,令人心旷神怡。其中一朵花中最重要的,能帮助植物完成生殖的结构是( )
A.花蕊 B.花瓣 C.花柄 D.花萼
【答案】A
【解析】
植物要想结出果实与种子首先必须进行的两个生理过程为:传粉与受精。可见与果实和种子的形成有直接关系且是一朵花的最主要的部分是花蕊(雄蕊和雌蕊)。
9.俗话说“根深才能叶茂”。植物的根能不断地向土壤的深层生长,吸收更多的水分和无机盐。“根深”和“叶茂”分别与根尖的哪些部位的活动有关( )
A.根冠 分生区
B.分生区 伸长区
C.伸长区 成熟区
D.分生区和伸长区 成熟区
【答案】D
【分析】
根尖可以分为根冠、分生区、伸长区、成熟区,各部分的结构特点及其功能不同,以此解答本题。
【详解】
根冠位于根的顶端,属于保护组织,像一顶帽子似地套在外面,具有保护作用;分生区被根冠包围着,属于分生组织,具有很强的分裂能力,能够不断分裂产生新细胞,向下补充根冠,向上转化为伸长区;伸长区在分生区上部,细胞逐渐停止分裂,开始迅速伸长,是根伸长最快的地方;成熟区也叫根毛区,在伸长区的上部,细胞停止伸长,并且开始分化,表皮一部分向外突起形成根毛,是根吸收水分和无机盐的主要部位。“根深”是指植物的根能不断地在土壤中延伸,是分生区使细胞数目增多和伸长区使细胞的体积增大的缘故;“叶茂”是指植物叶子生长旺盛,植物需求量最大的无机盐是含氮、含磷、含钾的无机盐,氮肥促使作物的茎、叶生长茂盛,叶色浓绿,而成熟区是根吸收水分和无机盐的部位。所以D正确,其他选项错误。
故选D。
【点睛】
本题主要考查根尖的结构和功能。
10.小肠吸收功能严重不良的病人,可采用静脉注射全营养液的方法提供营养。全营养液的成分不应该含有( )
A.葡萄糖 B.氨基酸 C.蛋白质 D.无机盐和维生素
【答案】C
【分析】
此题考查了营养物质的消化和吸收情况,淀粉、蛋白质和脂肪等大分子物质需要经过消化才能被人体吸收利用。
【详解】
因为小肠吸收严重不良的病人,需要通过静脉输入完全营养液的方法补充营养,输入的营养物质应当是营养物质的可吸收的形式。水、无机盐、维生素,不需要消化就可被人体直接吸收,淀粉、蛋白质、脂肪不能被人体直接吸收,需要被消化为葡萄糖、氨基酸、甘油和脂肪酸才能被人体吸。蛋白质不是人体直接利用的物质,人体可以直接利用的是无机盐、维生素、氨基酸和葡萄糖。只有人体可以直接利用的物质才可作为营养从静脉输入人体。
故选C。
【点睛】
掌握营养物质的消化和吸收情况就可解答此题。
11.“打点滴”就是把药液直接输入到静脉中,使之随血液循环运输到病灶部位。推动血液循环的动力主要来自( )
A.心脏 B.动脉 C.心腔 D.血浆
【答案】A
【分析】
心脏为血液循环提供动力,由左心房、右心房、左心室、右心室四个腔组成。
【详解】
A.心脏主要由心肌构成,它不停地收缩和舒张,推动血液在血管里循环流动,心脏是维持血液循环的一个泵,它把血液泵到脑子里和全身各个器官,因此心脏是血液循环的动力器官,A正确。
B.动脉是将血液从心脏输送到身体各部分去的血管,B错误。
C.心脏有四个腔:左心室、左心房、右心室、右心房。心腔是心脏的一部分,C错误。
D.血浆是血液的一部分,它能运载血细胞、运输营养物质和废物,D错误。
故选A。
【点睛】
心脏的结构和功能是经常考查的内容,需要熟知本部分知识点。
12.如图为肾单位模式图,形成原尿和尿液的场所依次是( )
A.①② B.①④ C.②③ D.③④
【答案】D
【分析】
据图可知,①是入球小动脉、②是肾小囊、③是肾小球、④是肾小管。
【详解】
当血液流经肾小球时,除了血细胞和大分子的蛋白质外,血浆中的一部分水、无机盐、葡萄糖和尿素等物质,都可以经过肾小球滤过到肾小囊内,形成原尿;当原尿流经肾小管时,其中对人体有用的物质,包括大部分水、全部葡萄糖和部分无机盐,被肾小管重新吸收,并且进入包绕在肾小管外面的毛细血管中,重新回到血液里;原尿中剩下的其他废物,如尿素、一部分水和无机盐等由肾小管流出,形成尿液。因此,③肾小球是原尿形成的场所,④肾小管是尿形成的场所。故选D。
【点睛】
本题考查了尿液的形成和排出,掌握尿液的形成过程、明确原尿和尿形成的场所是解题的关键。
13.李爷爷患有糖尿病,在进食前需注射某种激素以调节血糖浓度。此种激素是( )
A.生长激素 B.甲状腺激素
C.胰岛素 D.性激素
【答案】C
【分析】
胰岛素是由胰岛分泌的,它的主要作用是调节糖的代谢,具体说,它能促进血糖合成糖元,加速血糖分解,从而降低血糖浓度。正常人体血糖的浓度为0.1%。
【详解】
A.生长激素是由垂体分泌的具有促进生长,促进蛋白质合成和骨生长的功能,A不符合题意。
B.甲状腺激素具有促进新陈代谢和生长发育,提高神经系统的兴奋性,B不符合题意。
C.胰岛素能够促进血糖合成糖元,加速血糖的分解,降低了血糖的浓度。胰岛功能减退,胰岛素分泌不足,胰岛素不能在饮食后随血糖升高而增加,不能起到有效的降血糖作用,于是血糖就超过正常范围,从而出现糖尿,即糖尿病。为了维持血糖正常,李爷爷要注射的药物是胰岛素,C符合题意。
D.性激素促进生殖器官发育和生殖细胞的生成,激发和维持人的第二性征,D不符合题意。
故选C。
【点睛】
熟记胰岛素的作用及其内分泌腺分泌异常时的症状。
14.动物都有各自适应环境的特征。其中具有“生活在水中,体表被有鳞片,用鳃呼吸,体温不恒定”等特征的动物是( )
A.鲫鱼 B.鳄鱼 C.鲸鱼 D.鱿鱼
【答案】A
【分析】
根据体内脊柱的有无,动物可分为脊椎动物和无脊椎动物:体内没有脊柱的动物叫做无脊椎动物;体内有脊柱的动物叫做脊椎动物,如鱼类、两栖类、爬行类、鸟类和哺乳类。
【详解】
A.鲫鱼生活在水中,体表被有鳞片,用鳃呼吸,体温不恒定,正确。
B.鳄鱼属于爬行动物,体表有角质的鳞片,用肺呼吸,体温不恒定,错误。
C.鲸鱼用肺呼吸,具有胎生哺乳的特征,属于哺乳动物,用肺呼吸,体温恒定,错误。
D.鱿鱼的身体柔软,体外有外套膜,用鳃呼吸,体温不恒定,错误。
故选A。
【点睛】
掌握各种动物的特征是解题的关键。
15.2020年初非洲蝗虫泛滥成灾,充分了解蝗虫的特征有利于蝗灾治理。下列对蝗虫结构特点的叙述正确的是( )
A.蝗虫成虫有翅 B.蝗虫没有外骨骼
C.蝗虫只有一对足 D.蝗虫身体不分节
【答案】A
【分析】
蝗虫的身体分为头、胸、腹三部分,蝗虫的体表有外骨骼,具有保护和支持体内柔软器官的作用以及减少体内水分的蒸发的作用,适于陆地生活。
【详解】
蝗虫属于节肢动物门昆虫纲,身体分为头、胸、腹三部分,头部有一对触角,胸部生有3对足、2对翅,体表有外骨骼,可防止体内水分散失;并且蝗虫的身体由许多体节构成。可见A正确。
故选A。
【点睛】
掌握蝗虫的主要特征是解题的关键。
16.下图所示,某同学投篮手臂伸直时,肱二头肌和肱三头肌的状态分别是( )
A.收缩舒张 B.舒张收缩 C.收缩收缩 D.舒张舒张
【答案】B
【分析】
当骨骼肌受神经传来的刺激收缩时,就会牵动骨绕关节活动,于是躯体就会产生运动。如图:
【详解】
骨骼肌只能收缩牵拉骨而不能将骨推开,因此一个动作的完成总是由两组肌肉相互配合活动,共同完成的。如做屈肘动作时,肱二头肌收缩,肱三头肌舒张,在做伸肘动作时,肱二头肌舒张,肱三头肌收缩。投篮动作中,篮球投出时属于伸肘动作,伸肘时,肱三头肌收缩,肱二头肌舒张。
故选B。
【点睛】
人体完成一个运动都要有神经系统的调节,有骨、骨骼肌、关节的共同参与,多组肌肉的协调作用,才能完成。
17.《舌尖上的中国》所展示的一些传统美食,其制作离不开微生物。制作下列美食时,关于微生物利用错误的是( )
A.利用酵母菌制作大馒头 B.利用霉菌制作豆腐乳
C.利用大肠杆菌制作陈醋 D.利用乳酸菌制作酸味泡菜
【答案】C
【分析】
细菌和真菌等微生物的发酵在食品的制作中具有重要意义,如蒸馒头、做面包、酿酒等要用到酵母菌,制酸奶要用到乳酸菌等。
【详解】
A.做馒头时,经常要用到酵母菌,酵母菌可以分解面粉中的葡萄糖,产生二氧化碳,二氧化碳是气体,遇热膨胀而形成小孔,使得面包宣软多孔,A正确。
B.豆腐乳是以大豆为原料,先制成豆腐坯,再将毛霉接种在豆腐坯上经发酵而制成的,因此利用霉菌制作豆腐乳,B正确;。
C.制醋用醋酸菌,醋酸菌发酵产生醋酸,C错误。
D.制泡菜要用到乳酸菌,D正确。
故选C。
【点睛】
解答此题的关键是掌握常见的发酵技术在食品制作中的作用的例子,并理解其原理。
18.易发于婴幼儿群体的“手足口病,是由肠道病毒引起的,此病以口腔、手、足发生疱疹为主要特征.下列关于肠道病毒的描述,正确的是( )
A.比细菌要大得多 B.能够独立生活
C.在活细胞中繁殖 D.具有细胞结构
【答案】C
【解析】
试题分析:病毒同所有生物一样,具有遗传、变异、进化,是一种体积非常微小,结构极其简单的生命形式.病毒没有细胞结构,主要由内部的核酸和外部的蛋白质外壳组成.病毒是寄生在其它生物体的活细胞内,依靠吸取活细胞内的营养物质而生活的.一旦离开了这种活细胞,病毒就无法生存,就会变成结晶体.
解:A、一个病毒的大小约为10~300纳米,(1纳米=一百万分之一毫米),在普通光学显微镜是观察不到病毒的,要用电子显微镜观察,比细菌要小得多,A错误;
BC、病毒不能独立生活只能在活细胞里.一旦离开了这种活细胞,病毒就无法生存,就会变成结晶体,B错误,C正确.
D、病毒没有细胞结构,主要由内部的核酸和外部的蛋白质外壳组成;D错误.
故选C
考点:病毒的形态结构及生命活动特点.
19.根据生物之间形态结构和生理功能上的相似程度,将生物进行分类。最基本的分类单位是( )
A.种 B.科 C.门 D.界
【答案】A
【分析】
自然界中的生物多种多样,为了了解生物的多样性,更好地保护生物的多样性,弄清它们之间的亲缘关系和进化关系,我们需要对生物进行分类,它是研究生物的一种基本方法。
【详解】
生物学家根据生物之间的相似特征和它们之间的相似程度不同,把它们分成不同的等级,生物的分类单位从小到大依次是:种、属、科、目、纲、门、界。其中种是最基本的单位,界是最大的单位。
故选A。
【点睛】
回答此题的关键是明确生物的分类单位。
20.梨、苹果,桃等果树都是利用嫁接来繁育优良品种的,下列与此繁殖方式不同的是( )
A.兰花的组织培养
B.蚕豆的开花结果
C.马铃薯块茎繁殖
D.竹节上的芽形成新的竹笋
【答案】B
【分析】
由两性生殖细胞结合形成受精卵,由受精卵发育成新个体的过程叫做有性生殖;不经过两性生殖细胞结合,由母体直接发育成新个体的叫做无性生殖。嫁接、扦插、压条都是植物的无性生殖。
【详解】
梨、苹果,桃等果树都是利用嫁接来繁育优良品种。“兰花的组织培养、马铃薯块茎繁殖、竹节上的芽形成新的竹笋”,均属于无性生殖,没有经过两性生殖细胞的结合,由母体的一部分发育为新的个体,繁殖速度快,较好地保持遗传的稳定性。“蚕豆的开花结果”属于有性生殖,经过两性生殖细胞结合形成受精卵,由受精卵发育为新的个体,变异性较大。
故选B。
【点睛】
解题的关键是理解有性生殖和无性生殖的特点。
21.蜜蜂的发育要经过卵、幼虫、蛹、成虫四个时期,该发育过程称为( )
A.体内受精 B.体外受精 C.完全变态 D.不完全变态
【答案】C
【分析】
完全变态发育是指昆虫在个体发育中,经过卵、幼虫、蛹和成虫4个时期,幼虫与成虫在形态构造和生活习性上明显不同,差异很大。不完全变态发育的幼体与成体的形态结构和生活习性非常相似,但各方面未发育成熟,发育经历卵、若虫、成虫三个时期。
【详解】
A.体内受精是动物的精子和卵细胞在体内结合形成受精卵,由受精卵发育为新的个体,故A不符合题意。
B.体外受精是动物将精子和卵细胞排在体外,精子和卵细胞结合形成受精卵,一般来说动物的受精过程离不开水,故B不符合题意。
C.蜜蜂的发育经过受精卵、幼虫、蛹、成虫四个阶段,幼虫的形态结构和生活习性与成虫差别明显,这种发育过程称为完全变态发育,故C符合题意。
D.不完全变态发育指昆虫的发育要经过受精卵、幼虫、成虫三个阶段,幼虫的形态结构和生活习性与成虫的差别不大,故D不符合题意。
故选C。
【点睛】
解题的关键是理解完全变态发育的特点。
22.体液中的溶菌酶能够破坏许多种病菌的细胞壁,使其溶解。它属于( )
A.保卫人体的第一道防线 B.保卫人体的第二道防线
C.保卫人体的第三道防线 D.特异性免疫
【答案】B
【分析】
本题考查的是特异性免疫和非特异性免疫的区别。
【详解】
特异性免疫和非特异性免疫的比较如下表:
名称
形成时间
形成因素
特点
器官
包括的防线
举例
非特异性免疫
生来就有的,先天性的
由遗传因素决定
不针对某一特定的病原体,作用范围广,针对多种病原体都有效
皮肤、黏膜等
第一、二道防线
唾液中的溶菌酶
特异性免疫
出生以后才产生的
与遗传因素无关;和与该病原体斗争的人有关
针对某一特定病原体,具有专一性
胸腺、淋巴结、脾脏
第三道防线
天花病毒侵入人体后,人体产生抗体
体液中的溶菌酶属于保卫人体的第二道防线,能破坏多种病菌的细胞壁,使病菌溶解,失去致病性这种免疫力是生来具有的,对多种病原体都有作用,因此属于非特异性免疫。故选B。
【点睛】
解答此类题目的关键是知道特异性免疫和非特异性免疫、以及计划免疫的特点。
23.小皓和他的表妹去登记结婚,被告知我国婚姻法禁止近亲结婚,原因是近亲结婚( )
A.后代都会得遗传病 B.后代都会得艾滋病
C.后代长相都很难看 D.后代得遗传病的可能性增加
【答案】D
【分析】
我国婚姻法已明确规定,禁止直系血亲和三代以内的旁系血亲结婚。原因是近亲带有相同隐性遗传致病基因的可能性较大,近亲结婚所生的孩子患有遗传病的机率大。
【详解】
近亲是指直系血亲和三代以内的旁系血亲。我国婚姻法已明确规定,禁止直系血亲和三代以内的旁系血亲结婚。原因是近亲带有相同隐性遗传致病基因的可能性较大,近亲结婚所生的孩子患有遗传病的机率大,如近亲结婚时所生的子女中,单基因隐性遗传病的发病率比非近亲结婚要高出7.8~62.5倍;先天畸形及死产的机率比一般群体要高3~4倍。孩子智力下降,并患有许多先天性疾病如先天愚型病,其危害十分显著。D正确。
【点睛】
解答此类题目的关键是熟知近亲结婚的危害。
24.随着生活水平的提高.现在高档小区安装了指纹门禁系统,它是利用人体指纹这一生物特征来进行身份识别,具有不可替代、不可复制和唯一安全性的特点。下列决定每个人指纹这一性状的是
A.蛋白质 B.大脑 C.基因 D.神经
【答案】C
【分析】
细胞核、染色体、DNA和基因的关系是:基因位于DNA上,DNA位于染色体上,染色体存在于细胞核中。
【详解】
细胞核中能被碱性染料染成深色的物质叫做染色体,它是由DNA和蛋白质两部分组成,DNA是主要的遗传物质,呈双螺旋结构。条染色体上包含一个DNA分子。一个DNA分子上包含有多个基因,基因是染色体上具有控制生物性状的DNA片段。生物的各种性状都是分别由这些不同的基因控制的,故选C。
25.学习生物学知识有助于形成健康生活习惯,作出正确行为选择。下列行为不可取的是( )
A.远离毒品,拒绝吸烟和酗酒 B.避免干扰,尽量调大耳机音量
C.按时作息,形成良好生活规律 D.均衡膳食,保证合理营养摄入
【答案】B
【分析】
健康的生活方式不仅有利于预防各种疾病,而且有利于提高人们的健康水平,提高生活质量。
【详解】
健康的生活方式包括:吃营养配餐;坚持体育锻炼;按时作息;不吸烟、不喝酒;拒绝毒品;积极参加集体活动。耳机音量过大,会使鼓膜受到剧烈震荡,甚至损伤鼓膜,使听力下降,可见B符合题意。
故选B。
【点睛】
解答此类题目的关键是熟知健康的生活方式。
25.随着生活水平的提高.现在高档小区安装了指纹门禁系统,它是利用人体指纹这一生物特征来进行身份识别,具有不可替代、不可复制和唯一安全性的特点。下列决定每个人指纹这一性状的是
A.蛋白质 B.大脑 C.基因 D.神经
【答案】C
【分析】
细胞核、染色体、DNA和基因的关系是:基因位于DNA上,DNA位于染色体上,染色体存在于细胞核中。
【详解】
细胞核中能被碱性染料染成深色的物质叫做染色体,它是由DNA和蛋白质两部分组成,DNA是主要的遗传物质,呈双螺旋结构。条染色体上包含一个DNA分子。一个DNA分子上包含有多个基因,基因是染色体上具有控制生物性状的DNA片段。生物的各种性状都是分别由这些不同的基因控制的,故选C。
第II卷(非选择题)
二、识图作答(每题5分,共15分)
26.以下为动物细胞、酵母菌和冠状病毒的结构模式图,请据图回答:
(1)图甲组成的生物与图______所示生物的亲缘关系更近。
(2)图乙中的标号④为______外壳,与图甲中标号______所示结构都能对内部起保护作用。
(3)图丙中的⑨为______,与图甲中的②和图乙中的⑤均含有______,对生物的生命活动起控制作用。
【答案】丙 蛋白质 ① 细胞核 遗传物质
【分析】
动物细胞的结构由细胞膜、细胞质和细胞核组成。病毒没有细胞结构,由蛋白质的外壳和含遗传物质的内核组成,寄生在活细胞内生活。酵母菌属于真菌,细胞的结构由细胞壁、细胞膜、细胞质和细胞核组成。
【详解】
(1)动物细胞的结构由细胞膜、细胞质和细胞核组成。病毒没有细胞结构。酵母菌属于真菌,细胞的结构由细胞壁、细胞膜、细胞质和细胞核组成。图甲组成的生物与图丙所示生物的亲缘关系更近,其结构和功能的单位都是细胞。
(2)病毒没有细胞结构,由蛋白质的外壳和含遗传物质的内核组成,寄生在活细胞内生活,图乙中的标号④为蛋白质外壳,与图甲中标号①所示结构都能对内部起保护作用,因为细胞膜具有保护和控制物质进出的功能。
(3)酵母菌属于真菌,细胞的结构由细胞壁、细胞膜、细胞质和细胞核组成。动物细胞的细胞核内含有遗传物质,病毒的内核内含有遗传物质。图丙中的⑨为细胞核,与图甲中的②细胞核和图乙中的⑤均含有遗传物质,对生物的生命活动起控制作用。
【点睛】
解题的关键是理解动物细胞、真菌和病毒的形态结构特点。
27.完成下列与生物多样性有关的概念图。
填写序号表示的内容
①_____,②_____,③_____,④_____,⑤_____。
【答案】分类 种 遗传 生物种类 生物的栖息地
【分析】
(1)生物分类是研究生物的一种基本方法。生物分类主要是根据生物的相似程度(包括形态结构和生理功能等),把生物划分为种和属等不同的等级,并对每一类群的形态结构和生理功能等特征进行科学的描述,以弄清不同类群之间的亲缘关系和进化关系。分类的依据是生物在形态结构和生理功能等方面的特征。
(2)生物的多样性包括生物种类的多样性、基因的多样性和生态系统的多样性三个层次。
【详解】
根据生物的相似程度(包括形态结构和生理功能等)对生物进行分类;①表示分类; 界、门、纲、目、科、属、种是生物的七个分类单位,②表示种;生物的多样性包括生物种类的多样性、基因(遗传)的多样性和生态系统的多样性三个层次。而生物种类的多样性实质上是遗传的多样性,③表示遗传;④表示生物种类;保护生物多样性的根本措施是保护生物的栖息地、保护生态系统的多样性,⑤表示生物的栖息地。
【点睛】
主要掌握生物分类和生物的多样性的有关知识。
28.如图表示人耳和脑的部分结构及它们之间的联系示意图。请据图回答问题:
(1)看电视文艺节目时,你能听到演员优美动听的歌声。那么,图中接受声波信息的感受器位于______(填数字代号)内。
(2)听觉形成的过程不属于反射,理由是______。
(3)乘坐飞机时,乘务员往往要求乘客在飞机降落时咀嚼食物,其目的是为了使______(填数字代号)张开,以保持______(填数字代号)内外的气压平衡。
(4)跳水运动员参加比赛时,动作协调,姿态优美。这与图中______(填数字代号)所示结构的调节有关。
【答案】⑤ 没有经过反射弧 ⑥ ⑧ ③
【解析】
【分析】
图中①听觉中枢、②脑干、③小脑、④听觉神经、⑤耳蜗、⑥咽鼓管、⑦听小骨、⑧鼓膜。
【详解】
(1)听觉的形成过程是:外界的声波经过外耳道传到鼓膜,引起鼓膜的振动;振动通过听小骨传到内耳,刺激⑤耳蜗内的听觉感受器,产生神经冲动;神经冲动通过与听觉有关的神经传递到①大脑皮层的听觉中枢,就形成了听觉。
(2)声音只是经过鼓膜通过听骨链振动传递声音,达到听觉中枢形成听觉,没有经过反射弧。
(3)乘坐飞机时,乘务员往往要求乘客在飞机降落时咀嚼食物,咀嚼食物可以使⑥咽鼓管张开,因⑥咽鼓管连通咽部和鼓室。这样口腔内的气压即鼓室内的气压与鼓膜外即外耳道的气压保持平衡。保持⑧鼓膜内外大气压的平衡,以免击穿鼓膜。
(4)③小脑的功能使运动协调、准确,维持躯体平衡。跳水运动员参加比赛时,动作协调,姿态优美是由③小脑协调调节来完成的。
【点睛】
耳的结构和大脑的结构图是考查的知识点,复习时要注意。
三、实验题(每题5分,共15分)
29.生物圈中到处都有绿色物,它们的某些生理活动在生物中具有重要作用。图甲是叶片结构示意图,图乙中A、B表示植物两种不同的生理活动,a、b表示两种不同的物质,图丙为探究果树枝某种生理活动的实验,请据图回答:
(1)图甲中的结构2是_____,含有较多的叶绿体,它是图乙生理活动A进行的场所。
(2)图甲中的结构4含有导管与筛管,其中______能运输光合作用所需的水分。
(3)图乙生理活动B的实质是分解_______,释放能量供给植物的生命活动。
(4)把一段带有较多叶片的新鲜果树枝按图丙所示方式处理,光照6小时后,发现其重量明显减轻,其主要原因是果树枝进行了____作用。
(5)为了提高果树移栽的成活率,可以采取哪些措施?_____。
【答案】叶肉 导管 有机物 蒸腾 剪去部分叶;傍晚或阴天移栽等
【解析】
【分析】
蒸腾作用是水分从活的植物体表面(主要是叶子)以水蒸气的形式散失到大气中的过程。叶片的结构如下图所示:
绿色植物利用光提供的能量,在叶绿体中把二氧化碳和水合成了淀粉等有机物,并且把光能转化成化学能,储存在有机物中,这个过程就叫光合作用。活细胞利用氧,将有机物分解成二氧化碳和水,并且将储存在有机物中的能量释放出来.供给生命活动的需要,这个过程叫呼吸作用。
【详解】
(1)叶片由表皮、叶肉和叶脉组成,表皮保护作用,叶肉包括栏栅组织和海绵组织,叶肉细胞内含有叶绿体,是光合作用进行的场所。因此,图甲中的结构2是叶肉,含有较多的叶绿体,是光合作用的场所。
(2)图甲中的结构4叶脉含有导管与筛管,其中导管能运输光合作用所需的水分;筛管运输的是有机物。
(3)活细胞利用氧,将有机物分解成二氧化碳和水,并且将储存在有机物中的能量释放出来,供给生命活动的需要,这个过程叫呼吸作用。因此,图乙生理活动B呼吸作用的实质是分解有机物,释放能量供给植物的生命活动。
(4)蒸腾作用是水分从活的植物体表面(主要是叶子)以水蒸气的形式散失到大气中的过程,叶是蒸腾作用的主要器官,把一段带有较多叶片的新鲜果树枝按图丙所示方式处理,光照6小时后,发现其重量明显减轻,其主要原因是果树枝进行了蒸腾作用。
(5)蒸腾作用是指植物体内的水分通过叶片的气孔以水蒸气的形式散发到大气中去的一个过程,叶片的气孔是水蒸气外出的门户,光照强度影响气孔的开闭,阴天或傍晚光照不强,不利于气孔的开启,影响水蒸气的外出,降低了蒸腾作用,使植物不会因大量失水而出现萎蔫现象,提高了移栽植物的成活率。叶片是蒸腾作用的主要部位。移栽植物的根系或多或少的会有一定的破坏,吸水的能力会降低。因此,在移栽植物时,往往要剪掉大量的枝叶,以降低蒸腾作用,减少水分的散失,避免移栽植物出现萎蔫现象,提高移栽植物的成活率等。
【点睛】
绿色植物三大生理作用是考试的重点,要注意理解和掌握。
30.在农业生产中,农民常在播种前将种子进行浸泡处理。尿液浸种是否更有利于种子的萌发呢?生物兴趣小组选择玉米、黄瓜和萝卜种子作为实验对象开展研究。结果如下:
种子类型
处理方式
萝卜
黄瓜
玉米
种子数
萌发数
种子数
萌发数
种子数
萌发数
清水浸种24小时
20
14
20
8
20
16
50%的腐熟尿液浸种24小时
20
7
20
15
20
16
注:腐熟是指将新鲜尿液进行发酵处理。
(1)为玉米种子萌发提供营养物质的结构是______。浸种时间不能太长,否则种子会因缺少______死亡。
(2)实验中设置清水浸种这一组的目的是______。
(3)根据实验结果,种植前需要用50%的腐熟尿液浸种的是______种子。
(4)尿液中含有水、______、尿素等物质,经处理后,是一种优质的农家肥。
【答案】胚乳 空气 设置对照实验 黄瓜 无机盐
【分析】
对照实验是在探究某种条件对研究对象的影响时,对研究对象进行的除了该条件不同以外,其他条件都相同的实验。根据变量设置一组对照实验,使实验结果具有说服力。一般来说,对实验变量进行处理的,就是实验组。没有处理的就是对照组。对照实验所要探究的条件就是实验的唯一变量。
【详解】
(1)玉米种子的结构包括种皮、胚和胚乳,胚包括胚芽、胚轴、胚根和子叶,玉米种子的营养物质储存在胚乳里,种子萌发时,子叶将胚乳中的营养物质转运给胚芽、胚轴和胚根。因此玉米种子萌发时,为种子萌发提供营养物质的结构是胚乳。种子中的胚是活的,需要吸收空气中的氧气进行呼吸作用,浸种时间太长,会导致种子会因缺少充足的空气而死亡。
(2)本实验探究尿液浸种是否更有利于种子的萌发,为研究变量对研究对象的影响,设计对照实验可以增强实验结论的说服力。实验中设置清水浸种这一组的目的就是设置对照实验。
(3)分析题干中表格,可知:与清水浸种24小时相比,用50%的腐熟尿液浸种24小时,萝卜种子萌发数降低,玉米种子萌发数不变,黄瓜种子萌发数明显提高,所以种植前需要用50%的腐熟尿液浸种的是黄瓜种子。
(4)尿液的成分有水、无机盐和尿素、尿酸等物质。腐熟处理是利用细菌、真菌等微生物分解尿液中的有机物,释放能量,产生高温,高温可以杀死人粪尿中的各种病菌和虫卵,从而达到无害且提高肥效的目的。
【点睛】
探究实验中控制单一变量和设置对照实验是设计实验方案必须处理好的两个关键问题。
31.下列图示中,图一为“观察小鱼尾鳍内血液流动”的实验中对材料的处理;图二是用显微镜观察时,看到的一个视野。请回答下列问题:
(1)该实验应选择尾鳍色素________(填“多”或“少”)的小鱼,以利于观察。
(2)小鱼在培养皿中会跳动,应等小鱼安定后,再将________盖在尾鳍上。
(3)将培养皿放在载物台上,用________(填“低”或“高”)倍镜进行观察。
(4)图二中a血管类型是________,它与c血管的根本区别是________。
【答案】少 载玻片 低 动脉 a血管流动脉血,c血管流静脉血
【分析】
用显微镜观察小鱼尾鳍时,判断动脉、静脉和毛细血管的依据是:从主干流向分支的血管是动脉,由分支流向主干的血管是静脉,红细胞单行通过的是毛细血管。图中a是动脉,b是毛细血管,c是静脉。
【详解】
(1)用显微镜观察小鱼尾鳍内的血流情况时,为了便于观察,应选取尾鳍色素少的活鱼,若尾鳍的色素较深时,不易观察到红细胞的流动情况。
(2)因要“观察小鱼尾鳍内血液的流动”,所以要将小鱼平放在培养皿中,使尾鳍平贴在培养皿上,等小鱼安定后,将载玻片盖在上面。
(3)用低倍显微镜观察尾鳍血管内血液流动情况即可。
(4)用显微镜观察小鱼尾鳍时,判断动脉、静脉和毛细血管的依据是:从主干流向分支的血管是动脉,由分支流向主干的血管是静脉,红细胞单行通过的是毛细血管。图二中a血管从主干流向分支的血管是动脉,血流速度最快,c从分支流向主干是静脉,二者的区别是a内流动脉血,c内流静脉血。
【点睛】
回答此题的关键是能够正确使用显微镜观察到小鱼尾鳍内血液的流动情况,并能识别各血管的名称。
四、分析说明题(每题5分,共20分)
32.我们在电影《狼图腾》中看到内蒙古的原始草原上,最初牧民与强悍的草原狼是和谐共处的,因为狼帮助他们猎杀着草原不能承载的食草动物。后来因为人类的贪婪,开始了大规模围猎狼群的战斗,进而大片开垦草原……
(1)狼体表被毛,胎生哺乳,由此判断,它属于_____动物。
(2)狼群可以在头狼的指挥下团结协作,围猎几百只黄羊,由此可知,狼具有_____行为。
(3)狼被大量猎杀后,草原鼠害横行,大面积沙化,沙尘遮天蔽日。这说明生态系统的_____能力是有限的,也说明动物对维持_____起着重要的作用。
(4)以下做法或观点符合可持续发展理念的是_____。
A.山水林湖田草是一个生命共同体 B.为节约成本,污水只排放不处理
C.对损害人类利益的动物赶尽杀绝 D.两耳不闻窗外事,一心只读圣贤书
【答案】哺乳 社会 自我调节 生态平衡 A
【解析】
【分析】
(1)哺乳和胎生是哺乳动物最显著的特征。
(2)社会行为:指同种动物集群活动,相互合作,共同维持群体生活的行为,具有组织性、分工性等特征。
(3)在生态系统中,各种生物的数量虽然在不断地变化着,但是在一般情况下,生态系统中各种生物的数量和所占的比例是相对稳定的。这说明生态系统其有一定的自动调节能力。
【详解】
(1)狼的体表被毛,具有胎生哺乳的特征,因此属于哺乳动物。
(2)狼群可以在头狼的指挥下团结协作,围猎几百只黄羊,具有组织性、分工性等特征,由此可知,狼具有社会行为。
(3)狼被大量猎杀后,草原鼠害横行,大面积沙化,沙尘遮天蔽日。这说明生态系统的 自我调节能力是有限的,也说明动物对维持 生态平衡起着重要的作用。
(4)A山水林湖田草是一个生命共同体符合可持续发展理念;B为节约成本,污水只排放不处理,会污染环境,不利于社会的可持续发展;C对损害人类利益的动物赶尽杀绝会破坏生物的多样性,不利于可持续发展;D两耳不闻窗外事,一心只读圣贤书,是一种不管不问的态度,不符合可持续发展理念。故选A。
【点睛】
这部分内容在中考中时常出现,注意理解掌握和灵活答题。
33.新冠肺炎疫情期间老师制作防疫示意简图指导同学科学防疫,请回答下列问题:
(1)引起新冠肺炎的病原体必须寄生在________内才能进行生命活动,从传染病角度分析,图中甲、乙分别属于____、________。
(2)据图中传播途径分析,预防新冠肺炎我们应做到________(答一点即可)。从免疫的角度来看,我国正在研制的预防新冠肺炎的疫苗属于________。
【答案】活细胞 传染源 易感人群 勤洗手、戴口罩、少聚集 抗原
【分析】
传染病是由病原体引起的,能够在生物体之间传播的一种疾病,具有传染性和流行性等特点。传染病能够在人群中流行,必须具备传染源、传播途径、易感人群这三个环节,缺少其中任何一个环节,传染病的预防措施包括控制传染源、切断传播途径、保护易感人群等措施。
【详解】
(1)病原体是指引起传染病的细菌、病毒、真菌和寄生虫等生物,从资料可知,新冠肺炎的病原体是新型冠状病毒;新型冠状病毒的结构简单,是由蛋白质外壳和内部的遗传物质(核酸)组成的,没有细胞结构的生物,只能寄生在动物活细胞中。传染病能够在人群中流行,必须具备传染源、传播途径、易感人群这三个环节,图中甲属于传染源,乙属于易感人群。
(2)传染病的预防措施包括控制传染源、切断传播途径、保护易感人群等措施。据图中传播途径分析,预防新冠肺炎我们应做到勤洗手、戴口罩、自我隔离、减少到人群密集场所等措施。疫苗进入人体后,能够在人体不发病的情况下,刺激人体淋巴细胞产生抗体,因此疫苗属于抗原。
【点睛】
解答此类题目的关键是牢固掌握基础知识并能灵活运用所学知识解释实际问题。
34.番茄的红果与黄果是一对相对性状。下表是某校生物科技小组的同学所做的杂交实验及结果。请回答下列问题:
组合
第一组
第二组
第三组
亲代
红果植株×黄果植株
黄果植株×黄果植株
红果植株×红果植株
子代
红果植株
黄果植株
黄果植株
红果植株
红果植株
黄果植株
数量
196
204
398
0
288
108
(1)根据表内的第________组杂交实验,可以判断红果是显性性状,它是由显性基因(A)控制的。
(2)在杂交组合二中,亲本黄果植株产生的精子或卵细胞内,相关染色体和基因的组成是________(填序号)。
(3)在杂交组合三的亲代红果植株上摘一个番茄果实,该果实果肉细胞的基因组成是________;从该果实内取一粒种子,其胚的基因组成可能是________。
(4)在杂交组合三的子代中,纯种个体数量有________。
【答案】三 ④ Aa AA或Aa或aa 204
【分析】
生物体的某些性状是由一对基因控制的,而成对的基因往往有显性和隐性之分,当细胞内控制某种性状的一对基因,一个是显性、一个是隐性时,只有显性基因控制的性状才会表现出来。在一对相对性状的遗传过程中,在子代个体中消失了的亲代性状,一定是隐性性状,子代显示的性状是显性性状。
【详解】
(1)第三组杂交实验中亲代一种性状,后代出现了两种性状,说明新出现的黄果性状是隐性性状,红果是显性性状。
(2)第二组黄果与黄果进行杂交,后代全部是黄果,基因组成是aa。生殖细胞成对的染色体分开,染色体成单存在,可见④符合题意。
(3)(4)第三组遗传图解:
。
可见:亲代的基因是Aa,该果实果肉细胞的基因组成与亲代相同为Aa,受精卵将来发育成胚,所以胚的基因有3种可能,即AA或Aa或aa。子代是纯种(AA、aa)的288×1/3+108═204。
【点睛】
此题考查了基因显隐性及其与性状的表现关系。
35.阅读材料,回答问题:
资料1:1953年,美国青年学者米勒模拟原始地球的条件和大气成分,将甲烷、氨、氢气、水蒸气等气体泵入一个密闭装置内,通过火花放电(模拟闪电),合成了多种氨基酸。此外,还有一些学者模拟原始地球的大气成分,在实验室制成了另外一些有机物。
资料2:1969年陨落在澳大利亚默契森林的陨石中含有并非来自地球的氨基酸。另外,天文学家在星际空间发现了数十种有机物。
(1)根据以上资料推测,地球上的原始生命可能是在原始海洋中经过漫长的化学演变而来,也可能来自______。
(2)从简单的原始生命演变到今天这样丰富多样的生物界,经过了几十亿年的进化。关于生物进化的原因,被人们普遍接受的是达尔文的______学说。
(3)达尔文发现生物的繁殖能力很强,能产生很多的后代,称之为过度繁殖。这对生物进化的意义是过度繁殖加剧了生存斗争;在过度繁殖的过程中产生了很多变异类型,为自然选择提供了______。
(4)各种生物都能很巧妙地适应各自的环境,是自然选择的结果,是通过______实现的。
(5)有人认为过度繁殖也是自然选择的结果,你是否同意,请说理由。___________
【答案】其他星球 自然选择 原始材料 生存斗争 不同意,适者生存是自然选择的结果,过度繁殖是自然选择的前提
【分析】
(1)关于地球上生命起源的假说比较多,大部分学者认同化学起源学说,认为地球上的原始生命起源于非生命物质。
(2)自然界中的生物,通过激烈的生存斗争,适应者生存下来,不适应者被淘汰掉,这就是自然选择;达尔文的自然选择学说,其主要内容有四点:过度繁殖,生存斗争(也叫生存竞争),遗传和变异,适者生存。
【详解】
(1)陨石中含有构成生物体所需要的部分有机物,由此可以作出推测原始的生命也可能来自其他星球。
(2)自然选择学说圆满解释了生物的多样性和适应性。达尔文的自然选择学说是目前被人们普遍接受的生物进化学说。
(3)变异可为自然选择提供原始材料。
(4)自然界中的生物,通过激烈的生存斗争,适应者生存下来,不适应者被淘汰掉,这就是自然选择。
(5)自然选择学说的内容有四点:过度繁殖,生存斗争(也叫生存竞争),遗传和变异,适者生存。适者生存是自然选择的结果,过度繁殖是自然选择的的前提。
初中生物中考复习 (人教版)2021年中考生物第一次模拟考试(全解全析): 这是一份初中生物中考复习 (人教版)2021年中考生物第一次模拟考试(全解全析),共10页。试卷主要包含了选择题等内容,欢迎下载使用。
初中生物中考复习 (江苏卷)2021年中考生物第一次模拟考试 (全解全析): 这是一份初中生物中考复习 (江苏卷)2021年中考生物第一次模拟考试 (全解全析),共8页。
初中生物中考复习 (湖北卷)2021年中考生物第一次模拟考试(全解全析): 这是一份初中生物中考复习 (湖北卷)2021年中考生物第一次模拟考试(全解全析),共13页。试卷主要包含了【答案】A,【答案】D,【答案】B等内容,欢迎下载使用。

