高考物理一轮复习课件+讲义 第3章 实验四 验证牛顿运动定律
展开1、精练习题。复习时不要搞“题海战术”,应在老师的指导下,选一些源于课本的变式题,或体现基本概念、基本方法的基本题,通过解题来提高思维能力和解题技巧,加深对所学知识的深入理解。在解题时,要独立思考,一题多思,一题多解,反复玩味,悟出道理。 2、加强审题的规范性。每每大考过后,总有同学抱怨没考好,纠其原因是考试时没有注意审题。审题决定了成功与否,不解决这个问题势必影响到高考的成败。那么怎么审题呢? 应找出题目中的已知条件 ;善于挖掘题目中的隐含条件 ;认真分析条件与目标的联系,确定解题思路 。 3、揣摩例题。课本上和老师讲解的例题,一般都具有一定的典型性和代表性。要认真研究,深刻理解,要透过“样板”,学会通过逻辑思维,灵活运用所学知识去分析问题和解决问题,特别是要学习分析问题的思路、解决问题的方法,并能总结出解题的规律。 4、重视错题。“错误是最好的老师”,但更重要的是寻找错因,及时进行总结,三五个字,一两句话都行,言简意赅,切中要害,以利于吸取教训,力求相同的错误不犯第二次。
实验四 验证牛顿运动定律
1.理解实验的原理,明确实验过程并能进行数据处理.2.了解实验的注意事项,会对实验进行误差分析.3.能对实验进行创新改进.
NEIRONGSUOYIN
1.实验原理(1)保持质量不变,探究加速度跟 的关系.(2)保持合外力不变,探究加速度与 的关系.(3)作出a-F图象和a- 图象,确定a与F、m的关系.2.实验器材小车、槽码、细绳、一端附有定滑轮的长木板、垫木、打点计时器、学生电源、导线、纸带、天平、刻度尺、坐标纸.
3.实验过程(1)测量:用天平测量槽码的质量m′和小车的质量m.(2)安装:按照如图1所示装置把实验器材安装好,只是不把悬挂槽码的细绳系在小车上(即不给小车 ).
(3)平衡摩擦力:在长木板不带定滑轮的一端下面垫上一块薄木块,使小车能 下滑.(4)操作:①槽码通过细绳绕过定滑轮系于小车上,先 后 ,断开电源,取下纸带,编号码.②保持小车的质量m不变,改变槽码的质量m′,重复步骤①.③在每条纸带上选取一段比较理想的部分,计算加速度a.④描点作图,作a-F的图象.⑤保持槽码的质量m′不变,改变小车质量m,重复步骤①和③,作a-图象.
4.数据处理(1)利用逐差法或v-t图象法求a.(2)以a为纵坐标,F为横坐标,描点、画线,如果该线为过原点的直线,说明a与F成正比.(3)以a为纵坐标, 为横坐标,描点、画线,如果该线为过原点的直线,就能判定a与m成反比.
5.注意事项(1)开始实验前首先平衡摩擦阻力:适当垫高木板不带定滑轮的一端,使小车的重力沿斜面方向的分力正好平衡小车和纸带受到的阻力.在平衡摩擦阻力时,不要把悬挂槽码的细绳系在小车上,让小车拉着穿过打点计时器的纸带匀速运动.(2)实验过程中不用重复平衡摩擦力.(3)实验必须保证的条件: .(4)一先一后一按:改变拉力或小车质量后,每次开始时小车应尽量靠近 ,并应先 ,后 ,且应在小车到达滑轮前按住小车.
6.误差分析(1)实验原理不完善:本实验用槽码的总重力m′g代替小车的拉力,而实际上小车所受的拉力要小于槽码的总重力.(2)平衡摩擦阻力不准确、质量测量不准确、计数点间距离测量不准确、纸带和细绳不严格与木板平行都会引起误差.
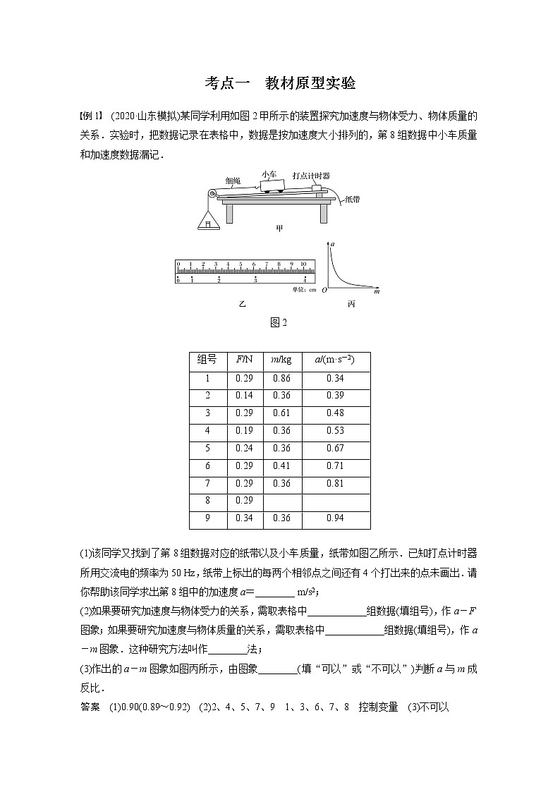
例1 (2020·山东模拟)某同学利用如图2甲所示的装置探究加速度与物体受力、物体质量的关系.实验时,把数据记录在表格中,数据是按加速度大小排列的,第8组数据中小车质量和加速度数据漏记.
(1)该同学又找到了第8组数据对应的纸带以及小车质量,纸带如图乙所示.已知打点计时器所用交流电的频率为50 Hz,纸带上标出的每两个相邻点之间还有4个打出来的点未画出.请你帮助该同学求出第8组中的加速度a=________________ m/s2;
0.90(0.89~0.92)
解析 每两个相邻点之间还有4个打出来的点未画出,故相邻点之间的时间间隔为:T=0.02×5 s=0.1 s根据逐差法可得x34-x12=2a1T2,x23-x01=2a2T2
(2)如果要研究加速度与物体受力的关系,需取表格中______________组数据(填组号),作a-F图象;如果要研究加速度与物体质量的关系,需取表格中_______________组数据(填组号),作a-m图象.这种研究方法叫作___________法;
解析 研究加速度与物体受力的关系,需要保证物体质量不变,选取2、4、5、7、9组数据.研究加速度与物体质量的关系时,需要控制力F不变,选取1、3、6、7、8组数据.涉及多个变量时,需要控制其他变量恒定,改变其中一个变量,这种方法为控制变量法.
(3)作出的a-m图象如图丙所示,由图象________(填“可以”或“不可以”)判断a与m成反比.
1.(2019·湖北武汉市四月调研)某同学用如图3所示装置来探究“在外力一定时,物体的加速度与其质量之间的关系”.
(1)实验中下列相关操作正确的是___.A.平衡摩擦力时,应先将沙桶用细线绕过定滑轮系在小车上B.平衡摩擦力时,小车后面应固定一条纸带,纸带穿过打点计时器C.小车释放前应靠近打点计时器,且先释放小车后接通打点计时器的电源
解析 平衡摩擦力时,应不挂沙桶,只让小车拖着纸带在木板上做匀速运动,选项A错误;
平衡摩擦力时,小车后面应固定一条纸带,纸带穿过打点计时器,选项B正确;小车释放前应靠近打点计时器,且先接通打点计时器的电源后释放小车,选项C错误;
(3)在完成实验操作后,用图象法处理数据,得到小车的加速度倒数 与小车质量M的关系图象正确的是____.
2.(2016·全国卷Ⅲ·23)某物理课外小组利用图4中的装置探究物体加速度与其所受合外力之间的关系.图中,置于实验台上的长木板水平放置,其右端固定一轻滑轮;轻绳跨过滑轮,一端与放在木板上的小滑车相连,另一端可悬挂钩码.本实验中可用的钩码共有N=5个,每个质量均为0.010 kg.实验步骤如下:
(1)将5个钩码全部放入小车中,在长木板左下方垫上适当厚度的小物块,使小车(和钩码)可以在木板上匀速下滑.(2)将n(依次取n=1,2,3,4,5)个钩码挂在轻绳右端,其余N-n个钩码仍留在小车内;用手按住小车并使轻绳与木板平行.释放小车,同时用传感器记录小车在时刻t相对于其起始位置的位移s,绘制s-t图像,经数据处理后可得到相应的加速度a.
(3)对应于不同的n的a值见下表.n=2时的s-t图像如图5所示;由图求出此时小车的加速度(保留2位有效数字),将结果填入下表.
解析 因为小车做初速度为零的匀加速直线运动,将图中点(2 s,0.78 m)代入s= at2可得,a=0.39 m/s2.
(4)利用表中的数据在图6中补齐数据点,并作出a-n图像.从图像可以看出:当物体质量一定时,物体的加速度与其所受的合外力成正比.
解析 根据描点法可得如图所示图线.
(5)利用a-n图像求得小车(空载)的质量为_____kg(保留2位有效数字,重力加速度取g=9.8 m·s-2).
解析 根据牛顿第二定律可得nmg=(M+5m)a,
可得M=0.44 kg,
(6)若以“保持木板水平”来代替步骤(1),下列说法正确的是_____(填入正确选项前的标号).A.a-n图线不再是直线B.a-n图线仍是直线,但该直线不过原点C.a-n图线仍是直线,但该直线的斜率变大
解析 平衡摩擦力时,以小车和钩码整体为研究对象有:nm0g=(m+5m0)a,
若保持木板水平,则小车将受到木板的摩擦力,
有nm0g-μ[mg+(5-n)m0g]=(m+5m0)a,
说明a-n图像仍为直线,但不再过原点,且斜率变大.故选B、C.
例2 (2020·山西吕梁市期末)为了探究质量一定时加速度与力的关系,一同学设计了如图7所示的实验装置,细线与弹簧测力计挂钩相连.其中M为带滑轮的小车的质量,放在一端带滑轮的长木板上,m为砂和砂桶的质量.(滑轮质量不计)
(1)实验时,不需要进行的操作是___.(填选项前的字母)A.用天平测出砂和砂桶的质量B.将带滑轮的长木板右端垫高,以平衡摩擦力C.小车靠近打点计时器,先接通电源,再释放小车,打出一条纸带,同 时记录弹簧测力计的示数D.改变砂和砂桶的质量,打出几条纸带E.为减小误差,实验中一定要保证砂和砂桶的质量m远小于小车的质量M
解析 本题拉力可以由弹簧测力计测出,不需要用天平测出砂和砂桶的质量,也就不需要使砂和砂桶的质量远小于小车的总质量,A、E不需要,符合题意;该题是由弹簧测力计测出拉力,从而得到小车受到的合外力,故需要将带滑轮的长木板右端垫高,以平衡摩擦力,B需要,不符合题意;用打点计时器时,都是先接通电源,待打点稳定后再释放纸带,该实验探究加速度与力的关系,要记录弹簧测力计的示数,C需要,不符合题意;改变砂和砂桶质量,即改变拉力的大小,打出几条纸带,研究加速度随F变化关系,D需要,不符合题意.
(2)该同学在实验中得到如图8所示的一条纸带(两计数点间还有两个点没有画出),已知打点计时器采用的是频率为50 Hz的交流电,根据纸带可求出小车的加速度为_____ m/s2(结果保留三位有效数字).
解析 由于两计数点间还有两个点没有画出,故相邻计数点的时间间隔为T=0.06 s,由Δx=aT2,则有:a= m/s2≈1.32 m/s2;
(3)以弹簧测力计的示数F为横坐标,加速度为纵坐标,画出的a-F图象是一条直线,图线与横坐标轴的夹角为θ,求得图线的斜率为k,则小车的质量为____.
解析 小车所受合力为弹簧测力计示数的两倍,
3.(2019·全国卷Ⅱ·22)如图9,某同学设计了测量铁块与木板间动摩擦因数的实验.所用器材有:铁架台、长木板、铁块、米尺、电磁打点计时器、频率50 Hz的交流电源、纸带等.回答下列问题:
(1)铁块与木板间动摩擦因数μ=________(用木板与水平面的夹角θ、重力加速度g和铁块下滑的加速度a表示).
解析 对铁块受力分析,由牛顿第二定律有mgsin θ-μmgcs θ=ma,
(2)某次实验时,调整木板与水平面的夹角使θ=30°.接通电源,开启打点计时器,释放铁块,铁块从静止开始沿木板滑下.多次重复后选择点迹清晰的一条纸带,如图10所示.图中的点为计数点(每两个相邻的计数点间还有4个点未画出).重力加速度为9.80 m/s2.可以计算出铁块与木板间的动摩擦因数为_____(结果保留2位小数).
解析 两个相邻计数点之间的时间间隔
由逐差法和Δx=aT2可得
4.如图11甲所示是某同学探究“小车加速度与力的关系”的实验装置,他将光电门固定在水平轨道上的B点,用不同重物通过细线拉同一小车,每次小车都从同一位置A由静止释放.
(1)若用10分度的游标卡尺测出遮光条的宽度d,如图乙所示,则宽度为_____ mm,实验时将小车从图示位置由静止释放,由数字计时器读出遮光条通过光电门的时间Δt,则小车经过光电门的速度为v=___(用字母表示).
解析 由题图乙可知第7条刻度线与主尺刻度线对齐,游标卡尺读数为11.0 mm-7×0.9 mm=4.7 mm.由于遮光条的宽度较小,所以遮光条通过光电门的平均速度等于小车的瞬时速度,即v= .
(2)测出多组重物的质量m和对应遮光条通过光电门的时间Δt,通过描点作出线性图象,研究小车加速度与力的关系,处理数据时应作出___图象.
(3)有一位同学通过实验数据作出的图线如图丙所示,试分析:①图线不通过坐标原点的原因是______________________________;
未平衡摩擦力或平衡摩擦力不足
解析 题图丙中图线与横轴有交点,说明在外力比较小时小车没有加速度,说明实验前没有平衡摩擦力或平衡摩擦力不足;
2024届高考物理一轮复习专题三牛顿运动定律实验四验证牛顿运动定律课件: 这是一份2024届高考物理一轮复习专题三牛顿运动定律实验四验证牛顿运动定律课件,共22页。PPT课件主要包含了低压交流电源,匀速直线,接通电源,释放小车,远小于,不需要等内容,欢迎下载使用。
高考物理一轮复习课件+讲义 第3章 4 实验四 验证牛顿运动定律: 这是一份高考物理一轮复习课件+讲义 第3章 4 实验四 验证牛顿运动定律,文件包含高考物理一轮复习讲义第3章4实验四验证牛顿运动定律pptx、高考物理一轮复习讲义第3章4实验四验证牛顿运动定律doc、高考物理一轮复习讲义第3章4实验四随堂检测巩固落实doc等3份课件配套教学资源,其中PPT共51页, 欢迎下载使用。
高考物理一轮复习第3章牛顿运动定律实验4验证牛顿运动定律 课件: 这是一份高考物理一轮复习第3章牛顿运动定律实验4验证牛顿运动定律 课件,共60页。PPT课件主要包含了实验储备·自主回顾,实验考向·多维突破,突破一突破二,实验器材创新,实验原理创新,实验目的创新等内容,欢迎下载使用。

