高考物理一轮复习课件+讲义 第3章 第1讲 牛顿运动三定律
展开1、精练习题。复习时不要搞“题海战术”,应在老师的指导下,选一些源于课本的变式题,或体现基本概念、基本方法的基本题,通过解题来提高思维能力和解题技巧,加深对所学知识的深入理解。在解题时,要独立思考,一题多思,一题多解,反复玩味,悟出道理。 2、加强审题的规范性。每每大考过后,总有同学抱怨没考好,纠其原因是考试时没有注意审题。审题决定了成功与否,不解决这个问题势必影响到高考的成败。那么怎么审题呢? 应找出题目中的已知条件 ;善于挖掘题目中的隐含条件 ;认真分析条件与目标的联系,确定解题思路 。 3、揣摩例题。课本上和老师讲解的例题,一般都具有一定的典型性和代表性。要认真研究,深刻理解,要透过“样板”,学会通过逻辑思维,灵活运用所学知识去分析问题和解决问题,特别是要学习分析问题的思路、解决问题的方法,并能总结出解题的规律。 4、重视错题。“错误是最好的老师”,但更重要的是寻找错因,及时进行总结,三五个字,一两句话都行,言简意赅,切中要害,以利于吸取教训,力求相同的错误不犯第二次。
第1讲 牛顿运动三定律
1.理解牛顿运动三定律的内容.2.理解惯性的本质,会区分作用力和反作用力与一对平衡力的区别.3.会应用牛顿运动三定律解题.
NEIRONGSUOYIN
考点一 牛顿第一定律的理解
1.牛顿第一定律(1)内容:一切物体总保持 状态或静止状态,除非作用在它上面的力迫使它改变这种状态.(2)意义:①揭示了物体的固有属性:一切物体都具有 ,因此牛顿第一定律又被叫作 定律;②揭示了运动和力的关系:力不是 物体运动的原因,而是改变物体运动状态的原因,即力是产生 的原因.
2.惯性(1)定义:物体具有保持原来 状态或静止状态的性质.(2)量度:质量是惯性大小的唯一量度,质量大的物体惯性 ,质量小的物体惯性 .(3)普遍性:惯性是物体的固有属性,一切物体都具有惯性,与物体的运动情况和受力情况 .
1.惯性的两种表现形式(1)物体在不受外力或所受的合外力为零时,惯性表现为使物体保持原来的运动状态不变(静止或匀速直线运动).(2)物体受到外力时,惯性表现为抗拒运动状态的改变,惯性大,物体的运动状态较难改变;惯性小,物体的运动状态较易改变.
2.牛顿第一定律与牛顿第二定律的关系牛顿第一定律和牛顿第二定律是相互独立的.(1)牛顿第一定律告诉我们改变运动状态需要力,力是如何改变物体运动状态的问题则由牛顿第二定律来回答.(2)牛顿第一定律是经过科学抽象、归纳推理总结出来的,而牛顿第二定律是一条实验定律.
1.(对力与运动认识的物理学史)(多选)(2020·广东惠州一中模拟)科学家关于物体运动的研究对树立正确的自然观具有重要作用.下列说法中符合历史事实的是A.亚里士多德认为,必须有力作用在物体上,物体的运动状态才会改变B.伽利略通过“理想实验”得出结论:运动必具有一定的速度,如果它 不受力,它将以这一速度永远运动下去C.笛卡儿指出,如果运动中的物体没有受到力的作用,它将继续以同一 速度沿同一直线运动,既不停下来也不偏离原来的方向D.牛顿认为,物体都具有保持原来匀速直线运动状态或静止状态的性质
解析 亚里士多德认为,必须有力作用在物体上,物体才能运动,故A错误;伽利略通过“理想实验”得出结论:力不是维持运动的原因,即运动必具有一定的速度,如果它不受力,它将以这一速度永远运动下去,故B正确;笛卡儿指出如果运动中的物体没有受到力的作用,它将继续以同一速度沿同一直线运动,既不停下来也不偏离原来的方向,故C正确;牛顿认为物体都具有保持原来匀速直线运动状态或静止状态的性质,故D正确.
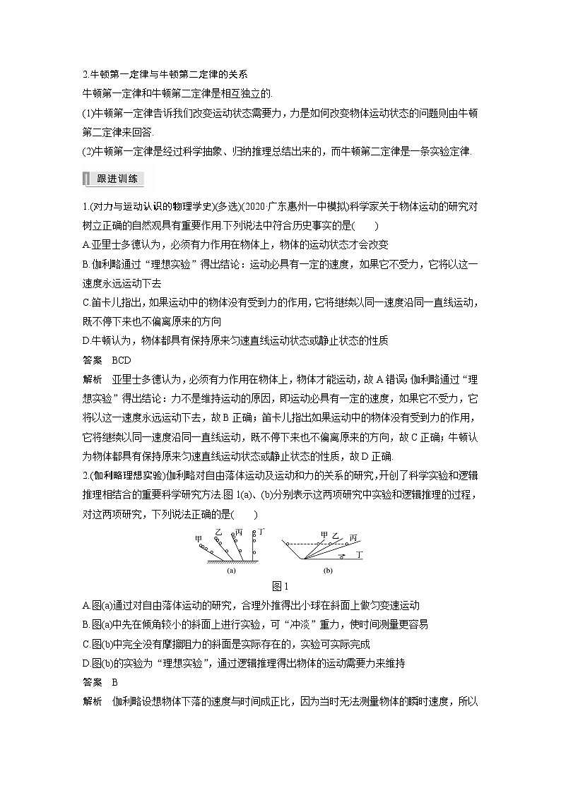
2.(伽利略理想实验)伽利略对自由落体运动及运动和力的关系的研究,开创了科学实验和逻辑推理相结合的重要科学研究方法.图1(a)、(b)分别表示这两项研究中实验和逻辑推理的过程,对这两项研究,下列说法正确的是A.图(a)通过对自由落体运动的研究,合理 外推得出小球在斜面上做匀变速运动B.图(a)中先在倾角较小的斜面上进行实验, 可“冲淡”重力,使时间测量更容易C.图(b)中完全没有摩擦阻力的斜面是实际存在的,实验可实际完成D.图(b)的实验为“理想实验”,通过逻辑推理得出物体的运动需要力来维持
解析 伽利略设想物体下落的速度与时间成正比,因为当时无法测量物体的瞬时速度,所以伽利略通过数学推导证明,如果速度与时间成正比,那么位移与时间的二次方就成正比.由于当时用滴水法计时,无法记录自由落体的较短时间,伽利略设计了让铜球沿阻力很小的斜面滚下,来“冲淡”重力的作用效果,而小球在斜面上运动的加速度要比它竖直下落的加速度小得多,运动相同位移所用时间长得多,所以容易测量.伽利略做了上百次实验,并通过抽象思维在实验结果上进行了合理外推,得出了正确结论,故A错误,B正确;
完全没有摩擦阻力的斜面是不存在的,故C错误;伽利略用抽象思维、数学推导和科学实验相结合的方法得到物体的运动不需要力来维持的结论,故D错误.
3.(惯性的应用)某同学为了取出如图2所示羽毛球筒中的羽毛球,一只手拿着球筒的中部,另一只手用力击打羽毛球筒的上端,则A.此同学无法取出羽毛球B.羽毛球会从筒的下端出来C.羽毛球筒向下运动过程中,羽毛球受到向上的摩擦力才 会从上端出来D.该同学是在利用羽毛球的惯性
解析 羽毛球筒被手击打后迅速向下运动,而羽毛球具有惯性,要保持原来的静止状态,所以会从筒的上端出来,D正确.
1.牛顿第二定律(1)内容:物体加速度的大小跟它受到的作用力成 、跟它的质量成 ,加速度的方向跟作用力的方向 .(2)表达式:F= .2.力学单位制(1)单位制: 单位和 单位一起组成了单位制.(2)基本单位:基本物理量的单位.国际单位制中基本物理量共七个,其中力学有三个,是 、 、 ,单位分别是 、 、 .(3)导出单位:由基本物理量根据 推导出来的其他物理量的单位.
1.对牛顿第二定律的理解
2.解题的思路和关键(1)选取研究对象进行受力分析;(2)应用平行四边形定则或正交分解法求合力;(3)根据F合=ma求物体的加速度a.
例1 一质点受多个力的作用,处于静止状态,现使其中一个力的大小逐渐减小到零,再沿原方向逐渐恢复到原来的大小.在此过程中,其他力保持不变,则质点的加速度大小a和速度大小v的变化情况是A.a和v都始终增大B.a和v都先增大后减小C.a先增大后减小,v始终增大D.a和v都先减小后增大
例2 (多选)(2019·湖北十堰市上学期期末)如图3所示,处于自然状态下的轻弹簧一端固定在水平地面上,质量为m的小球从弹簧的另一端所在位置由静止释放,设小球和弹簧一直处于竖直方向,弹簧的劲度系数为k,重力加速度为g.在小球将弹簧压缩到最短的过程中,下列叙述中正确的是A.小球的速度先增大后减小B.小球的加速度先减小后增大C.小球速度最大时弹簧的形变量为D.弹簧的最大形变量为
解析 开始时,小球的重力大于弹力,加速度方向向下,小球向下加速运动,随着弹簧的压缩,弹力逐渐变大,则加速度逐渐减小,当弹力等于重力时,加速度为零,即mg=kx,得x= ,此时小球的速度最大,然后小球继续向下运动压缩弹簧,弹力大于重力,加速度变为向上,逐渐增大,速度逐渐减小,直到速度减小到零,到达最低点,由对称性可知,此时弹簧的压缩量为2x= ,故选项A、B、C正确,D错误.
4.(对牛顿第二定律的理解)下列关于速度、加速度、合外力之间的关系的说法正确的是A.物体的速度越大,则加速度越大,所受的合外力也越大B.物体的速度为0,则加速度为0,所受的合外力也为0C.物体的速度为0,但加速度可能很大,所受的合外力也可能很大D.物体的速度很大,但加速度可能为0并且所受的合外力很大
解析 物体的速度大小和加速度大小没有必然联系,一个很大,另一个可以很小,甚至为0,物体所受合外力的大小决定加速度的大小,同一物体所受合外力越大,加速度一定也越大,故选项C正确.
5.(变加速直线运动分析)如图4所示,弹簧左端固定,右端自由伸长到O点并系住质量为m的物体,现将弹簧压缩到A点,然后释放,物体可以一直运动到B点.如果物体受到的阻力恒定,那么A.物体从A到O先加速后减速B.物体从A到O做加速运动,从O到B 做减速运动C.物体运动到O点时,所受合力为零D.物体从A到O的过程中,加速度逐渐减小
解析 物体从A到O,初始阶段受到的向右的弹力大于阻力,合力向右.随着物体向右运动,弹力逐渐减小,合力逐渐减小,由牛顿第二定律可知,加速度向右且逐渐减小,由于加速度与速度同向,物体的速度逐渐增大.当物体向右运动至AO间某点(设为点O′)时,弹力减小到与阻力相等,物体所受合力为零,加速度为零,速度达到最大.
此后,随着物体继续向右运动,弹力继续减小,阻力大于弹力,合力方向变为向左,至O点时弹力减为零,此后弹力向左且逐渐增大.所以物体通过O′点后,合力(加速度)方向向左且逐渐增大,由于加速度与速度反向,故物体做加速度逐渐增大的减速运动.故A正确.
1.作用力和反作用力:两个物体之间的作用总是 的,一个物体对另一个物体施加了力,后一个物体同时对前一个物体也施加力.2.内容:两个物体之间的作用力和反作用力总是大小相等、方向 、作用在 .3.表达式:F=-F′.
同大小同时产生、变化、消失同性质
反向异体,即作用力、反作用力作用在不同物体上不同效果
与相互作用的两物体的运动状态无关与是否和其他物体相互作用无关
2.一对平衡力与作用力和反作用力的比较
例3 (2019·山东济宁市微山县第二中学高三月考)引体向上是同学们经常做的一项健身运动.该运动的规范动作是:两手正握单杠,由悬垂开始,上拉时,下颚需超过单杠面.下放时,两臂放直,不能曲臂,如图5所示,这样上拉下放,重复动作,达到锻炼臂力和腹肌的目的.关于做引体向上动作时人的受力,以下判断正确的是A.加速上拉过程中,单杠给人的作用力大 于人给单杠的作用力B.在加速下放过程中,单杠对人的作用力等于人对单杠的作用力C.悬垂静止时,单杠对人的作用力与人对单杠的作用力是一对平衡力D.加速下放过程中,在某瞬间人可能不受力的作用
解析 无论是上拉过程、下放过程,还是悬垂静止时,单杠对人的作用力总等于人对单杠的作用力,是一对相互作用力,与人的运动状态无关,选项A、C错误,B正确;加速下放过程中,人受到的合外力向下,故D错误.
6.(对牛顿第三定律的理解)(多选)(2019·山东潍坊中学模拟)如图6所示,体育项目“押加”实际上相当于两个人拔河,如果甲、乙两人在“押加”比赛中,甲获胜,则下列说法中正确的是A.甲对乙的拉力大于乙对甲的拉力,所以甲获胜B.当甲把乙匀速拉过去时,甲对乙的拉力等于乙 对甲的拉力C.当甲把乙加速拉过去时,甲对乙的拉力大于乙对甲的拉力D.甲对乙的拉力大小始终等于乙对甲的拉力大小,只是地面对甲的摩擦 力大于地面对乙的摩擦力,所以甲获胜
解析 甲拉乙的力与乙拉甲的力是一对作用力与反作用力,大小相等,与二者的运动状态无关,即不管哪个获胜,甲对乙的拉力大小始终等于乙对甲的拉力大小,只是当地面对甲的摩擦力大于地面对乙的摩擦力,甲才能获胜,故A、C错误,B、D正确.
7.(相互作用力与一对平衡力的比较)(2019·浙江金华市模拟)如图7所示,一根轻绳的上端悬挂在天花板上,下端挂一灯泡,则A.灯泡受的重力和灯泡对绳的拉力是一对平衡力B.灯泡受的重力和绳对灯泡的拉力是一对作用力 和反作用力C.灯泡对绳的拉力和绳对灯泡的拉力是一对作用力和反作用力D.绳对天花板的拉力和天花板对绳的拉力是一对平衡力
解析 灯泡受的重力与灯泡对绳的拉力既不是平衡力也不是相互作用力,灯泡受的重力和绳对灯泡的拉力是一对平衡力,选项A、B错误;
灯泡对绳的拉力和绳对灯泡的拉力是一对作用力和反作用力,绳对天花板的拉力和天花板对绳的拉力是一对作用力和反作用力,选项C正确,D错误.
在对物体进行受力分析时,如果不便于直接分析求出物体受到的某些力时,可先求它的反作用力,再反过来求待求力.如求压力时,可先求支持力,在许多问题中,摩擦力的求解亦是如此.可见牛顿第三定律将起到非常重要的转换研究对象的作用,使得我们对问题的分析思路更灵活、更宽阔.
拓展点 “转换研究对象法”在受力分析中的应用
例4 (2020·河北邢台市质检)一个箱子放在水平地面上,箱内有一固定的竖直杆,在杆上套着一个环,箱与杆的质量为M,环的质量为m,如图8所示.已知重力加速度为g,环沿杆以加速度a匀加速下滑,则此时箱子对地面的压力大小为A.Mg+mg-ma B.Mg-mg+maC.Mg+mg D.Mg-mg
解析 环在竖直方向上受重力及箱子内的杆对它的竖直向上的摩擦力Ff,受力情况如图甲所示,根据牛顿第三定律,环应给杆一个竖直向下的摩擦力Ff′,故箱子竖直方向上受重力Mg、地面对它的支持力FN及环给它的摩擦力Ff′,
受力情况如图乙所示,以环为研究对象:mg-Ff=ma,以箱子为研究对象,FN=Ff′+Mg=Ff+Mg=Mg+mg-ma.
根据牛顿第三定律,箱子对地面的压力大小等于地面对箱子的支持力大小,即FN′=Mg+mg-ma,故选项A正确.
8.(牛顿第三定律之转换研究对象)如图9所示,质量为m的木块在质量为M的长木板上以加速度a水平向右加速滑行,长木板与地面间的动摩擦因数为μ1,木块与长木板间的动摩擦因数为μ2,重力加速度为g,若长木板仍处于静止状态,则长木板对地面摩擦力的大小和方向一定为A.μ1(m+M)g,向左B.μ2mg,向右C.μ2mg+ma,向右D.μ1mg+μ2Mg,向左
解析 对木块分析可知,长木板对它水平向左的摩擦力大小为Ff1=μ2mg,由牛顿第三定律可知,木块对长木板的摩擦力向右,大小也为Ff1;
由于长木板仍处于静止状态,对长木板受力分析可知,地面对它的静摩擦力方向向左,大小为Ff2=Ff1=μ2mg,由牛顿第三定律可知,长木板对地面的摩擦力大小为μ2mg,方向向右,故B正确.
1.(2020·山东莱州一中高三期中)下列对运动的认识不正确的是A.亚里士多德认为物体的自然状态是静止的,只有当它受到力的作用才 会运动B.伽利略认为力不是维持物体速度的原因C.牛顿认为力的真正效果总是改变物体的运动状态D.伽利略根据理想实验推出,如果没有摩擦,在水平面上的物体,一旦 具有某一个速度,将保持这个速度继续运动下去
解析 亚里士多德认为力是维持物体速度的原因,故A错误;伽利略认为力不是维持物体运动的原因,力是改变物体运动状态的原因,故B正确;牛顿认为力的真正效果总是改变物体的速度,即产生加速度,故C正确;伽利略根据理想实验推出,如果没有摩擦,在水平面上的物体,一旦具有某一个速度,将保持这个速度继续运动下去,故D正确.
2.(2020·上海市复旦附中高三期中)下列关于惯性的说法中,正确的是 A.汽车刹车时,乘客的身子会向前倾斜,是因为汽车有惯性B.做匀速直线运动的物体和静止的物体没有惯性C.物体的惯性只有在物体速度改变时才表现出来D.物体都具有惯性,与物体是否运动无关,与物体速度是否变化也无关
解析 汽车刹车时,乘客的身子会向前倾斜,是因为人有惯性,A错;一切物体都具有惯性,与物体是否运动无关,与物体速度是否变化也无关,B、C错,D对.
3.(2020·黑龙江牡丹江一中高三开学考试)下列说法正确的是A.划船时桨向后推水,水就向前推桨,因为水推桨的力大于桨推水的力, 船才被推着前进B.完全失重的物体将不受到重力,所以此刻一切由重力引起的现象都将 消失C.人在沿直线加速前进的车厢内,竖直向上跳起后,将落在起跳点的后方D.物体的运动与外界的推、拉等行为相联系,如果不再推、拉,原来的 运动将停下来,这说明必须有力作用,物体才能运动
解析 划船时桨向后推水,水就向前推桨,水推桨的力与桨推水的力是一对作用力和反作用力,大小相等,选项A错误;完全失重的物体仍将受到重力作用,但此刻一切由重力引起的现象都将消失,选项B错误;人在沿直线加速前进的车厢内,竖直向上跳起后,人在水平方向匀速运动,而车加速运动,可知人的水平位移比车的水平位移小,人将落在起跳点的后方,选项C正确;力是改变物体运动状态的原因,而不是使物体运动的原因,选项D错误.
4.(多选)(2019·安徽金安市毛坦厂中学高三月考)一汽车在路面情况相同的公路上沿直线行驶,下面关于车速、惯性、质量和滑行路程的讨论正确的是A.车速越大,它的惯性越大B.质量越大,它的惯性越大C.车速越大,刹车后滑行的路程越长D.车速越大,刹车后滑行的路程越长,所以惯性越大
解析 惯性是物体的固有属性,它与物体的质量有关,与物体的速度无关,故A错误,B正确;根据x= 可知,车速越大,刹车后滑行的路程越长,与惯性的大小无关,故C正确,D错误.
5.(多选)对牛顿第二定律的理解,下列说法正确的是A.如果一个物体同时受到两个力的作用,则这两个力各自产生的加速度 互不影响B.如果一个物体同时受到几个力的作用,则这个物体的加速度等于所受 各力单独作用在物体上时产生加速度的矢量和C.平抛运动中竖直方向的重力不影响水平方向的匀速运动D.物体的质量与物体所受的合力成正比,与物体的加速度成反比
6.(2021·河南信阳市罗山县高三月考)人站在地面上,先将两腿弯曲,再用力蹬地,就能跳离地面,人能跳起离开地面的原因是A.人除了受到地面的弹力外,还受到一个向上的力B.地面对人的支持力大于人受到的重力C.地面对人的支持力大于人对地面的压力D.人对地面的压力大于地面对人的支持力
解析 人站在地面上,先将两腿弯曲,再用力蹬地,就能跳离地面,在这段时间内人从静止到运动,分析人的受力情况,人受重力和地面对人的支持力,人有向上的加速度,合力方向向上,地面对人的支持力大于人的重力,A错误,B正确;地面对人的作用力与人对地面的作用力是一对作用力和反作用力,大小相等,故C、D错误.
7.(多选)如图1所示,用水平力F把一个物体紧压在竖直墙壁上静止,下列说法中正确的是A.水平力F与墙壁对物体的弹力是一对作用力与反作用力B.物体的重力与墙壁对物体的静摩擦力是一对平衡力C.水平力F与物体对墙壁的压力是一对作用力与反作用力D.物体对墙壁的压力与墙壁对物体的弹力是一对作用力与 反作用力
解析 水平力F与墙壁对物体的弹力作用在同一物体上,大小相等、方向相反,且作用在同一条直线上,是一对平衡力,选项A错误;物体在竖直方向上受竖直向下的重力以及墙壁对物体竖直向
上的静摩擦力的作用,因物体处于静止状态,这两个力是一对平衡力,选项B正确;水平力F作用在物体上,而物体对墙壁的压力作用在墙壁上,这两个力不是平衡力,也不是相互作用力,选项C错误;物体对墙壁的压力与墙壁对物体的弹力是两个物体间的相互作用力,是一对作用力与反作用力,选项D正确.
8.(2016·上海卷·4)如图2,顶端固定着小球的直杆固定在小车上,当小车向右做匀加速运动时,球所受合外力的方向沿图中的A.OA方向B.OB方向C.OC方向D.OD方向
解析 根据牛顿第二定律,小球所受的合外力方向和加速度方向相同,小球随小车一起向右做匀加速运动,加速度沿OD方向,所以合外力沿OD方向,D选项正确.
9.一些问题你可能不会求解,但是你仍有可能对这些问题的解是否合理进行分析和判断,例如从解得物理量单位,解随某些已知量变化的趋势,解在一些特殊条件下的结果等方面进行分析,并与预期结果、实验结论等进行比较,从而判断解的合理性或正确性,举例如下:声音在空气中的传播速度v与空气的密度ρ、压强p有关,下列速度表达式中,k为比例系数,无单位,则这四个表达式中可能正确的是
10.(2020·浙江7月选考·2)如图3所示,底部均有4个轮子的行李箱a竖立、b平卧放置在公交车上,箱子四周有一定空间.当公交车A.缓慢启动时,两只行李箱一定相对车子向后运动B.急刹车时,行李箱a一定相对车子向前运动C.缓慢转弯时,两只行李箱一定相对车子向外 侧运动D.急转弯时,行李箱b一定相对车子向内侧运动
解析 a行李箱与车厢底面接触的为4个轮子,而b行李箱与车厢底面接触的为箱体平面.缓慢启动时,加速度较小,两只行李箱所受静摩擦力可能小于最大静摩擦力,故两只行李箱可能相对公交车静止,不会向后运动,故A错误;
急刹车时,a、b行李箱由于惯性,要保持原来的运动状态,但a行李箱与车厢底面的摩擦力比较小,故a行李箱会向前运动,b行李箱可能静止不动,也可能向前运动,故B正确;
缓慢转弯时,向心加速度较小,两只行李箱特别是b行李箱所受静摩擦力可能足以提供向心力,则b行李箱可能相对公交车静止,不一定相对车子向外侧运动,故C错误;
急转弯时,若行李箱b所受静摩擦力不足以提供所需向心力,则会发生离心运动,可能会向外侧运动,不可能向内侧运动,故D错误.
11.(2020·江苏徐州市睢宁县高三线上检测)一个物体在多个力的作用下处于静止状态,如果仅使其中某个力的大小逐渐减小到零,然后又逐渐从零恢复到原来大小,那么,图中能正确描述该过程中物体速度与时间关系的是
解析 原来物体在多个力的作用下处于静止状态,物体所受的合力为零,使其中某个力的大小逐渐减小到零,然后又从零逐渐恢复到原来的大小的过程中,物体的合力从零开始逐渐增大,又逐渐减小到零,则物体的加速度先增大后减小,物体先做加速度增大的加速运动,后做加速度减小的加速运动.根据速度-时间图象的斜率表示加速度可知,v-t图象的斜率先增大后减小,故A、B、C错误,D正确.
12.(2018·全国卷Ⅰ·15)如图4,轻弹簧的下端固定在水平桌面上,上端放有物块P,系统处于静止状态.现用一竖直向上的力F作用在P上,使其向上做匀加速直线运动.以x表示P离开静止位置的位移,在弹簧恢复原长前,下列表示F和x之间关系的图像可能正确的是
解析 设物块P静止时,弹簧的长度为x0,原长为l,则有k(l-x0)=mg,物块P向上做匀加速直线运动时受重力mg、弹簧弹力k(l-x0-x)及力F,根据牛顿第二定律,得F+k(l-x0-x)-mg=ma,故F=kx+ma.根据数学知识知F-x图像是纵轴截距为ma、斜率为k的一次函数图像,故可能正确的是A.
13.(多选)(2019·山东泰安市3月第一轮模拟)雨滴在空气中下落时会受到空气阻力的作用.假设阻力大小只与雨滴的速率成正比,所有雨滴均从相同高度处由静止开始下落,到达地面前均达到最大速率.下列判断正确的是A.达到最大速率前,所有雨滴均做匀加速运动B.所有雨滴的最大速率均相等C.较大的雨滴最大速率也较大D.较小的雨滴在空中运动的时间较长
解析 根据牛顿第二定律可得a= ,则雨滴下落时,随速度的增加,加速度逐渐减小,则达到最大速率前,所有雨滴均做加速度减小的变加速运动,选项A错误;当a=0时速度最大,vm= ,则质量越大,最大速度越大,选项B错误,C正确;较小的雨滴在空中运动的最大速度较小,整个过程的平均速度较小,则在空中运动的时间较长,选项D正确.
14.(2020·山东省六校线上联考)如图5所示,质量为M的框架放在水平地面上,一轻弹簧上端固定在框架上,下端固定一个质量m的小球,小球上下振动时框架始终没有跳起,当框架对地面的压力为零的瞬间,小球的加速度大小为(重力加速度为g)
解析 当框架对地面的压力为零的瞬间,弹簧对框架向上的作用力等于框架重力,则小球受到向下的合力等于mg+Mg,由牛顿第二定律可得mg+Mg=ma,解得小球的加速度大小为a= g,故选D.
15.(2020·黑龙江绥化市月考)如图6为用索道运输货物的情景,已知倾斜的索道与水平方向的夹角为37°,重物与车厢地板之间的动摩擦因数为0.3.当载重车厢沿索道向上加速运动时,重物与车厢仍然保持相对静止状态,重物对车厢水平地板的正压力为其重力的1.15倍,sin 37°=0.6,cs 37°=0.8,那么这时重物对车厢地板的摩擦力大小为
新高考物理一轮复习课件 第3章 第1讲 牛顿运动三定律: 这是一份新高考物理一轮复习课件 第3章 第1讲 牛顿运动三定律,共60页。PPT课件主要包含了高考物理一轮复习策略,第三章牛顿运动定律,内容索引,牛顿第一定律的理解,牛顿第二定律,牛顿第三定律,课时精练等内容,欢迎下载使用。
高考物理一轮复习课件第三单元牛顿运动定律第1讲牛顿运动定律及其应用 (含解析): 这是一份高考物理一轮复习课件第三单元牛顿运动定律第1讲牛顿运动定律及其应用 (含解析),共60页。PPT课件主要包含了牛顿运动定律及其应用,必备知识,关键能力,第1讲,牛顿第一定律,牛顿第二定律,力学单位制,超重和失重,牛顿第三定律等内容,欢迎下载使用。
(新高考)高考物理一轮复习课件第3章 第1讲 牛顿运动三定律(含解析): 这是一份(新高考)高考物理一轮复习课件第3章 第1讲 牛顿运动三定律(含解析),共60页。PPT课件主要包含了目标要求,课时精练,内容索引,考点二牛顿第二定律,考点三牛顿第三定律,匀速直线运动,加速度,物理关系,同一条直线上,相互作用力的特点等内容,欢迎下载使用。

