高考生物一轮复习课件+讲义 第9单元 第31讲 生态系统的物质循环、信息传递及其稳定性
展开1、注重理论联系实际。生物的考试并不仅仅是考概念,学会知识的迁移非常重要,并要灵活运用课本上的知识。不过特别强调了从图表、图形提取信息的能力。历年高考试题,图表题都占有比较大的比例。那些图表题虽不是教材中的原图,但它源于教材而又高于教材,是对教材内容和图表的变换、深化、拓展,使之成了考查学生读图能力、综合分析能力、图文转换能力的有效途径。2、落实考点。一轮复习时要在熟读课本、系统掌握基础知识、基本概念和基本原理后,要找出重点和疑点;通过结合复习资料,筛选出难点和考点,有针对地重点复习。这就需要在掌握重点知识的同时,要善于进行知识迁移和运用,提高分析归纳的能力。3、一轮复习基础知识的同时,还要重点“攻坚”,突出对重点和难点知识的理解和掌握。这部分知识通常都是学生难于理解的内容,做题时容易出错的地方。分析近几年的高考生物试题,重点其实就是可拉开距离的重要知识点。 4、学而不思则罔,思而不学则殆。这一点对高三生物一轮复习很重要。尤其是对于错题。错题整理不是把错题抄一遍。也不是所有的错题都需要整理。
生态系统的物质循环、信息传递及其稳定性
1.生态系统中物质循环的基本规律及应用。2.生态系统中的信息传递。3.生态系统的稳定性。
考点一 生态系统的物质循环
考点二 生态系统的信息传递
考点三 生态系统的稳定性
光合作用和化能合成作用
(2)碳的存在形式与循环形式
教材中的隐性知识 (1)源于必修3 P101“与社会的联系”:在自然生态系统中,当生态系统处于相对稳定状态时,生产者通过 和_____ 从大气中摄取碳的速率,与通过生物的 而把碳释放到大气中的速率 。(2)源于必修3 P104“练习·拓展题”:氮元素在生物群落与无机环境间___(填“能”或“不能”)循环利用。请解释需不断向农田中施加氮肥的原因:___________________________________________________________ 。
农产品源源不断地从农田生态系统输出,其中的氮元素并不能全部
归还土壤,所以需要施加氮肥。这与物质循环并不矛盾
3.碳循环的破坏——温室效应(1)形成原因:煤、石油等化石燃料的大量燃烧,导致大气中的________含量迅速增加,打破了生物圈中碳循环的平衡。(2)影响:使 ,加快极地和高山冰川的融化,导致海平面上升,进而对人类和其他许多生物的生存构成威胁。(3)解决途径①减少 的使用,开发清洁能源。②大力植树造林。
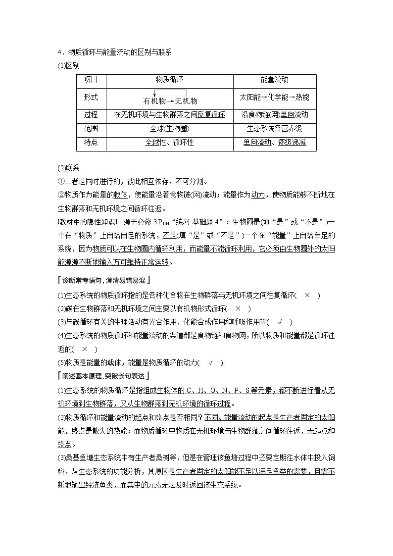
4.物质循环与能量流动的区别与联系(1)区别
(2)联系①二者是同时进行的,彼此相互依存,不可分割。②物质作为能量的 ,使能量沿着食物链(网)流动;能量作为 ,使物质能够不断地在生物群落和无机环境之间循环往返。教材中的隐性知识 源于必修3 P104“练习·基础题4”:生物圈 (填“是”或“不是”)一个在“物质”上自给自足的系统, (填“是”或“不是”)一个在“能量”上自给自足的系统,因为_____________________________________________________________________________________ 。
物质可以在生物圈内循环
利用,而能量不能循环利用,它必须由生物圈外的太阳能源源不断地输
(1)生态系统的物质循环指的是各种化合物在生物群落与无机环境之间往复循环( )(2)碳在生物群落和无机环境之间主要以有机物形式循环( )(3)与碳循环有关的生理活动有光合作用、化能合成作用和呼吸作用等( )(4)生态系统的物质循环和能量流动的渠道都是食物链和食物网,所以物质和能量都是循环往返的( )(5)物质是能量的载体,能量是物质循环的动力( )
(1)生态系统的物质循环是指_____________________________________________________________________________________________________ 。(2)物质循环和能量流动的起点和终点是否相同?___________________________________________________________________________________ 。(3)桑基鱼塘生态系统中有生产者桑树等,但是在管理该鱼塘过程中还要定期往水体中投入饲料,从生态系统的功能分析,其原因是__________________________________________________________________________ 。
组成生物体的C、H、O、N、P、S等元素,
都不断进行着从无机环境到生物群落,又从生物群落到无机环境的循环
是生产者固定的太阳能,终点是散失的热能;而物质循环中物质在无机
环境与生物群落之间循环往返,无起点和终点
的太阳能不足以满足鱼类的需要,且需不断地输出经济鱼类,而其中的
元素无法及时返回该生态系统
考向一 碳循环的过程分析1.(2020·广西南宁高三摸底)如图表示某生态系统的碳循环示意图,其中甲、乙、丙、丁为生态系统的组成成分,①~⑦表示生理过程。下列有关该图的分析,错误的是A.乙是该生态系统的基石B.⑦过程中碳的传递形式是CO2C.①过程主要是指绿色植物的光合作用D.丙中的多种生物之间只存在竞争关系
解析 由图可知,乙、丙、丁都指向甲,因此甲是非生物的物质和能量,根据双向箭头可判断出乙是生产者,生产者是生态系统的基石,A正确;⑦过程表示消费者进行呼吸作用释放CO2,B正确;①过程将CO2输入到生物群落中,主要是指绿色植物的光合作用,C正确;丙中多种生物之间可能存在捕食关系,D错误。
2.(2020·山东部分重点中学模拟改编)如图表示某农业生态系统的碳循环模式图,下列说法不正确的是A.图中全部生物可构成1条食物链B.碳以二氧化碳的形式由e传递到aC.若将c、d的排泄物用于肥田,有利于提高能量的传递效率D.若杀灭c中的农业害虫,有利于能量流向对人类最有益的部分
解析 由题图可知,a为大气中的CO2库,b为生产者,c、d为消费者,e为分解者,由于分解者e不在食物链中,所以题图中生物可构成一条食物链,A正确;若将c、d的排泄物用于肥田,有利于提高能量的利用率,但不能提高能量的传递效率,C错误。
归纳总结 “三看法”快速确认碳循环的各环节
考向二 物质循环和能量流动的关系分析3.(2020·山东威海二模)土壤中的圆褐固氮菌是一种具有固氮能力的细菌,它能够利用土壤腐殖质中有机物氧化分解释放的能量将大气中的氮气转化为氨,硝化细菌能够通过硝化作用将氨转变为硝酸盐,植物吸收土壤中的硝酸盐后将其同化为有机氮,动物直接或间接以植物为食,将植物体内的有机氮同化为动物体内的有机氮,动植物遗体、排出物和残落物中的有机氮被微生物分解后形成氨,并最终转变为氮气回归大气,从而完成了生物圈中的氮循环。下列相关说法正确的是A.圆褐固氮菌可以通过有丝分裂实现增殖B.圆褐固氮菌和硝化细菌在生态系统中均属于生产者C.氮进入植物和动物体内可用于合成蛋白质和某些脂质D.氮循环与能量流动是两个相对独立的过程
解析 圆褐固氮菌属于原核生物,可以通过二分裂实现增殖,A错误;圆褐固氮菌通过摄取土壤中的养料,进行自生固氮,不能将无机物合成有机物,因而不属于生产者,硝化细菌属于生产者,B错误;氮元素是磷脂和蛋白质的组成元素,进入植物和动物体内可用于合成蛋白质和某些脂质,C正确;物质是能量的载体,能量是物质循环的动力,氮循环与能量流动不是两个相对独立的过程,D错误。
4.(2019·河南洛阳一模)如图是某自然生态系统中碳循环的部分图解,其中a、b、c、d构成生物群落,①~⑧表示相关过程。请回答下列问题:
(1)碳在无机环境与生物群落之间的循环主要是以______的形式进行的。图示各种成分之间缺少两个重要过程,请用虚线箭头在图中表示出来。
解析 碳在无机环境与生物群落之间的循环主要是以CO2的形式进行的;碳在生物群落内部是以有机物的形式进行传递的。根据生态系统的碳循环特点可知,d为生产者,a为初级消费者,b为次级消费者,c为分解者。图中缺少a指向c的箭头和无机环境指向d的箭头。
(2)图示初级消费者粪便中的能量属于___(填字母)同化量的一部分。b同化的能量最终的去向有_____________________________________。若图中b的同化量增加1 kJ,则生产者的同化量至少需要增加____kJ。
解析 初级消费者(a)粪便中的能量属于生产者(d)同化量的一部分。b为最高营养级,其同化的能量最终的去向有通过自身的呼吸作用散失和被分解者利用。若b的同化量增加1 kJ,则生产者至少需要增加的同化量为1÷20%÷20%=25(kJ)。
__________________________________________________________________________(写出两点)。
(3)过度的人工碳排放,会破坏生态系统的_______________________,导致气温升高从而形成温室效应。为了避免温室效应的形成,可以采取的措施有
碳平衡(或碳循环的平衡)
尽量减少使用化石燃料;扩大绿化面积;增加绿色植物对CO2的吸收等
解析 当碳过度排放到环境中时,会破坏生态系统的碳平衡,从而导致大气中CO2增多,形成温室效应。为了避免温室效应的形成,采取的措施可以从碳的来源和去路两个方面进行分析。
1.信息的概念:指日常生活中,可以 的消息、情报、指令、数据与信号等。2.信息的种类、特点、来源及实例(连线)
(1)生态系统中的信息来源于_________ 。(2)生态系统的信息传递的范围_______(填“包括”或“不包括”)细胞之间的传递。
教材中的隐性知识 源于必修3 P108“练习·基础题”据图分析生态系统的信息传递模型:
(3)生态系统的信息传递是种群内部 之间、 之间以及 与____ 之间的传递。信息传递的方向一般是 的。
3.信息传递在生态系统中的作用
4.信息传递在农业生产中的应用(1)提高 的产量。如利用模拟的 吸引大量的传粉动物,就可以提高果树的 。(2)对 进行控制。如利用 诱捕或警示有害动物,降低害虫的 。
5.能量流动、物质循环和信息传递的关系
(1)变色龙变化体色,主要是向同类传递行为信息( )(2)能量流动是单向的,物质循环和信息传递都是双向的( )(3)当食草动物看到青草明显减少时,部分个体会另觅取食地,这体现了生态系统的信息传递功能( )(4)羊和草之间的信息传递有利于调节生物的种间关系,以维持生态系统的稳定( )(5)通过生态系统的信息传递,可以防治有害动物,也可以提高农产品或畜产品的产量( )
源于必修3 P107“正文”(1)狼能依据兔留下的气味去捕食后者,兔同样也能依据狼的气味或行为特征躲避猎捕,这说明信息传递能______________________________ 。(2)昆虫分泌性外激素引诱异性,说明 。(3)莴苣、茄、烟草的种子必须接受某种波长的光才能萌发说明_______ 。
调节种间关系,以维持生态系统的
种群的繁衍离不开信息传递
动的正常进行,离不开信息传递
考向一 信息传递的类型和作用分析5.(2020·湖南常德期末)下列有关生态系统信息传递及其应用的叙述,错误的是A.动物的特殊行为信息可在同种或异种生物之间传递B.生态系统中的信息是由生物发出并相互传递而发挥作用的C.利用黑光灯诱捕法来调查昆虫的种群密度属于生态系统中信息传递的 应用D.短日照作物黄麻,南种北移可延长生长期,提高麻的产量,是对物理 信息的合理利用
解析 动物的特殊行为对同种或异种生物能够传递某种信息,这种特殊行为特征可以体现行为信息,A正确;生态系统中的信息可由生物发出,也可由无机环境发出,如光周期,B错误;利用黑光灯诱捕昆虫来调查昆虫的种群密度,是物理信息在生产生活中的应用,C正确。
6.(2020·江西上饶中学开学检测)农场中种植着粮食作物、果树,饲养着家禽、家畜等。运用生态系统信息传递的原理,可以有效提高农畜产品的产量。下列措施不属于此项原理的是A.圈养家畜,散养家禽B.施放过量的性引诱剂,干扰害虫的正常交尾C.延长家禽的光照时间,提高产蛋率D.人工控制作物光周期,达到早熟、高产的目的
解析 生态系统的信息包括物理信息、化学信息和行为信息。圈养家畜、散养家禽是为了减少能量的消耗,A 符合题意;为干扰害虫的正常交尾施放的性引诱剂为化学信息,B 不符合题意;延长家禽的光照时间和人工控制作物光周期都是利用的物理信息,C、D 不符合题意。
方法技巧 生态系统中信息类型的辨析方法(1)涉及声音、颜色、植物形状、磁力、温度、湿度这些信号,通过动物感觉器官皮肤、耳朵、眼或植物光敏色素、叶、芽等感觉到的信息,则判断为物理信息。(2)若涉及化学物质挥发性(如性外激素等)这一特点,则判断为化学信息。(3)凡涉及“肢体语言”的,则判断为行为信息。(4)若在影响视线的环境中(如深山密林),生物间多依靠“声音”这种物理形式传递信息。(5)若在噪音嘈杂的环境(如洪水、瀑布旁),生物间多以“肢体语言”这种“行为”进行信息交流。
考向二 生态系统三大功能的比较7.(2020·山东济南开学考试)下图为生态系统信息传递模式图,下列相关叙述不正确的是A.信息传递是双向的,能量流动和 物质循环也是双向的B.生态系统的功能主要是能量流动 和物质循环,还有信息传递C.物质循环是生态系统的基础,能量流动是生态系统的动力,信息传递 则决定着能量流动和物质循环的方向D.生态系统的反馈调节必须依赖于信息传递
解析 能量流动的特点是单向流动、逐级递减,而物质循环是反复利用、循环流动的,信息传递往往是双向的。
8.如图表示生态系统各组成成分之间的能量流动、物质循环及信息传递过程,则图甲、图乙、图丙可依次表示A.能量流动、物质循环、信息传递B.能量流动、信息传递、物质循环C.物质循环、能量流动、信息传递D.信息传递、能量流动、物质循环
解析 生态系统的物质循环具有循环往复、全球性的特点,图甲可表示物质循环;生态系统的能量流动是单向传递的,图乙可表示能量流动;生态系统的信息传递,不论是在生物与无机环境之间还是在生物与生物之间往往是双向的,图丙可表示信息传递。
1.生态系统稳定性的理解
2.生态系统稳定性的类型(1)类型
(2)联系:二者一般呈负相关,如图所示,a为 稳定性,b为______稳定性。可用下图表示。
注意 特例:冻原、沙漠等生态系统的两种稳定性都比较低。
教材中的隐性知识 源于必修3 P116“思维扩展”(1)深海热泉生态系统(温度可超过300 ℃)特别之处:其能源不是太阳能,而是 ;其生产者不是进行光合作用的植物,而是 。(2)研究此类生态系统的重要意义:对于研究 ,研究地球上生态系统的结构、规律具有重要意义。
生产者氧化无机物所获得化学能
3.提高生态系统稳定性的措施(1)控制对生态系统 的程度,对生态系统的利用应该适度,不应超过生态系统的 。(2)对人类利用强度较大的生态系统,应实施相应的 投入,保证生态系统内部结构与功能的协调。
(1)观察稳定性,可通过观察动物、植物的生活情况、水质变化、基质变化等判断生态系统的稳定性。(2)由于生态缸极为简单,自我调节能力极差,抵抗力稳定性极低,其稳定性易被破坏。因此,生态缸内的生物只能保持一定时间的活性。
(1)随着生物多样性的提高,生态系统的自我调节能力增强( )(2)负反馈调节在生态系统中普遍存在,它是生态系统自我调节能力的基础( )(3)某相对稳定的生态系统中旅鼠的天敌、植物、旅鼠之间数量的变化是一种正反馈调节( )(4)森林生态系统的抵抗力稳定性要比草原生态系统高( )(5)一个生态系统的抵抗力稳定性很低,则恢复力稳定性就一定很高( )(6)河流轻度污染后的净化恢复及火灾后草原的恢复均属于恢复力稳定性( )
(1)图中y表示_______________________ ,偏离的越大,抵抗力稳定性越 ,反之,抵抗力稳定性越 ;热带雨林的y值 (填“大于”“小于”或“等于”)草原。
下图表示受到干扰后,生态系统功能的变化图,两条虚线之间的部分表示生态系统功能正常的作用范围,请据图回答下列问题:
受到干扰时偏离正常范围
(2)x表示 ,x与稳定性的关系是x越大,恢复力稳定性越 ,反之,恢复力稳定性越 。
恢复到原状态所需的时间
(3)TS可作为总稳定性的定量指标,面积越大,生态系统的总稳定性越 。(4)当生态系统的功能处于两条虚线之间时,生态系统的功能在能量流动和碳循环两个方面的具体表现是______________________________________ 。(5)图中曲线在下降后能恢复到原状态,原因是 。
能量流动表现为输入与输出大致相等,碳循
环表现为有机物的合成与分解大致相等
生态系统具有自我调节能力
考向一 生态系统稳定性的分析9.图A为某草原生态系统中的反馈调节示意图,图B为某湖泊生态系统中发生的某种调节活动。下列分析不正确的是
A.一个完整的生态系统,除了图A中所示的成分外,还应该包括分解者 以及非生物的物质和能量B.图A中甲、乙、丙三者之间的食物联系是乙→甲→丙C.图B所示调节导致的最终结果是维持该生态系统原有的稳态D.图A是负反馈调节,图B是正反馈调节
解析 图A为一条食物链,组成是乙→甲→丙,表示的是负反馈调节机制,即乙的增多会促使甲、丙的增多,甲、丙的增多会抑制乙的增多,而图B所示为正反馈调节,它会使生态系统偏离原有的稳态。
方法技巧 生态系统调节中正反馈和负反馈的比较
10.(2020·河南洛阳高三模拟)下列有关生态系统稳定性的叙述,正确的是A.生态系统的自我调节能力主要是通过反馈调节来实现的B.热带雨林遭到严重砍伐后,其恢复力稳定性仍很强C.外来物种入侵会增加物种多样性,提高生态系统的稳定性D.河流受到轻度污染时,能通过物理沉降、化学分解和微生物分解来保 持原状,属于恢复力稳定性
解析 热带雨林抵抗力稳定性强,其遭到严重破坏后,恢复力稳定性弱,B错误;外来物种入侵往往会导致本地物种减少,降低生态系统的稳定性,C错误;河流受到轻度污染时,能通过物理沉降、化学分解和微生物分解来保持原状,属于抵抗力稳定性,D错误。
11.两个不同的生态系统在同时受到同等强度的干扰(A)后,其结构和功能的曲线变化情况如图所示,由图不能得出的结论是A.同等强度的干扰下,乙生态系统的抵抗力 稳定性比甲高B.同等强度的干扰下,若乙生态系统干扰提前, 则b点左移C.若甲生态系统的干扰强度增大,则c点右移D.乙生态系统b点后一定有新的物种产生
解析 从图中可看出,甲、乙两个生态系统受到同等强度的干扰后,与乙相比,甲生态系统的结构和功能恢复原状所需要的时间长,波动范围大,说明甲的抵抗力稳定性低,乙的抵抗力稳定性高,A正确;
若乙生态系统干扰提前,其结构和功能恢复至正常运行范围的时间也会提前,即b点左移,B正确;若甲的干扰强度增大,则恢复原状所需要的时间延长,即c点右移,C正确;乙生态系统在恢复原状后不一定有新物种产生,D错误。
考向二 生态缸的制作和分析12.(2021·重庆南开中学检测)人工制作的生态缸,属于人工微型生态系统,可观察其稳定性。下列有关说法正确的是A.该生态系统的成分包含了生产者、消费者以及食物链和食物网B.封口的生态缸需要不断输入能量才能保持其相对稳定C.封上生态缸盖,缸内空气中CO2均来源于分解者的分解作用D.显著增加缸内各营养级生物的数量提高该生态缸的稳定性
解析 食物链和食物网属于生态系统的营养结构,不属于生态系统的成分,A错误;输入生态系统的总能量最终以热能的形式散失,所以对于任何一个生态系统都需要持续不断地输入能量,B正确;二氧化碳的来源还包括生产者和消费者的呼吸作用,C错误;生态缸属于微型人工生态系统,生物种类和数量并不是越多越好,D错误。
1.核心概念(1)(必修3 P101)物质循环:组成生物体的C、H、O、N、P、S等元素,都不断进行着从无机环境到生物群落,又从生物群落到无机环境的循环过程。(2)(必修3 P109)生态系统的稳定性:生态系统所具有的保持或恢复自身结构和功能相对稳定的能力。2.教材结论性语句(1)(必修3 P101)碳元素在无机环境和生物群落之间是以CO2的形式循环的,在生物群落内部是以含碳有机物的形式传递的。
(2)(必修3 P105)生态系统的信息传递包括物理信息、化学信息和行为信息等形式。(3)(必修3 P107)生命活动的正常进行,离不开信息的作用;生物种群的繁衍,也离不开信息的传递。(4)(必修3 P107)信息还能够调节生物的种间关系,以维持生态系统的稳定。(5)(必修3 P109)生态系统稳定性的基础是生态系统的自我调节能力,负反馈调节是生态系统自我调节能力的基础。(6)(必修3 P110)生态系统的稳定性包括抵抗力稳定性和恢复力稳定性,一般来说,二者呈负相关。
1.(2020·全国Ⅲ,6)生态系统的物质循环包括碳循环和氮循环等过程。下列有关碳循环的叙述,错误的是A.消费者没有参与碳循环的过程B.生产者的光合作用是碳循环的重要环节C.土壤中微生物的呼吸作用是碳循环的重要环节D.碳在无机环境与生物群落之间主要以CO2形式循环
解析 生产者、消费者和分解者都参与了生态系统的碳循环,其中消费者可以通过呼吸作用等加快生态系统的碳循环,A项错误;生产者是生态系统的基石,可以利用光合作用把CO2和H2O转化为淀粉等有机物,把太阳能转变为化学能,是连接生物群落与无机环境的重要环节,也是碳循环的重要环节,B项正确;土壤中的微生物可以通过呼吸作用分解有机物,同时将CO2等释放到无机环境中,因此土壤中微生物的呼吸作用是碳循环的重要环节,C项正确;通过生产者的光合作用或化能合成作用,CO2从无机环境进入生物群落,通过生产者和消费者的呼吸作用、分解者的分解作用,CO2从生物群落进入无机环境,所以碳在生物群落与无机环境之间主要以CO2形式循环,D项正确。
2.(2019·天津,5)多数植物遭到昆虫蚕食时会分泌茉莉酸,启动抗虫反应,如分泌杀虫物质、产生吸引昆虫天敌的挥发物质等。烟粉虱能合成Bt56蛋白,该蛋白会随烟粉虱唾液进入植物,抑制茉莉酸启动的抗虫反应,使烟粉虱数量迅速增长。下列叙述错误的是A.植物产生挥发物质吸引昆虫天敌体现了信息传递调节种间关系的功能B.植食性昆虫以植物为食和植物抗虫反应是长期共同进化的结果C.Bt56基因表达被抑制的烟粉虱在寄主植物上的数量增长比未被抑制的 对照组快D.开发能水解Bt56蛋白的转基因植物可为控制烟粉虱提供防治措施
解析 多数植物遭到昆虫蚕食时会产生吸引昆虫天敌的挥发物质,从而吸引昆虫的天敌,使植物免受虫害,这说明信息传递能调节生物的种间关系,以维持生态系统的稳定,A项正确;植食性昆虫以植物为食,多数植物遭到昆虫蚕食时会启动抗虫反应,这是植食性昆虫和植物在相互影响中不断进化和发展(共同进化)的结果,B项正确;
烟粉虱合成的Bt56蛋白会随烟粉虱唾液进入植物,抑制茉莉酸启动的抗虫反应,使烟粉虱数量迅速增长,据此可推测Bt56基因表达被抑制的烟粉虱在寄主植物(抗虫反应能正常进行)上的数量增长比未被抑制的对照组慢,C项错误;若Bt56蛋白被水解,茉莉酸启动的抗虫反应不能被抑制,则烟粉虱的数量不能迅速增长,所以开发能水解Bt56蛋白的转基因植物可为控制烟粉虱提供防治措施,D项正确。
3.(2018·海南,21)对于一个结构和功能处于恢复过程中的生态系统,下列推论错误的是A.适当的物质和能量投入可加快生态系统的恢复B.随着生物多样性的提高,系统的自我调节能力增强C.恢复后的生态系统,其结构和功能可接近受损前的状态D.生物多样性提高后,某营养级的能量可全部流入下一营养级
解析 某营养级的能量不能全部流入下一营养级,每个营养级的能量都有一部分流向分解者和呼吸消耗,D错误。
4.(2016·天津,3)在丝瓜地生态系统中,丝瓜、昆虫甲、昆虫乙存在捕食关系。下图为某年度调查甲、乙两种昆虫种群数量变化的结果。下列叙述正确的是A.该丝瓜地的碳循环在丝瓜、昆虫与无机 环境之间完成B.依据随机取样原则统计成虫数量可计算 出昆虫种群密度C.乙与甲的数量比值代表两种昆虫间的能量传递效率D.乙数量的增加会减少甲种群对丝瓜的摄食量
解析 碳循环发生在生物群落和无机环境之间,丝瓜和昆虫不能代表该生态系统的生物群落,A错误;进行种群密度调查时应统计所有的同种昆虫,不能只统计成虫,B错误;
能量传递效率是相邻两个营养级之间的同化量之比,不是两种生物之间的数量比值,C错误;图示信息表明乙为甲的天敌,则乙增多,甲会减少,因此,甲对丝瓜的摄食量将减少,D正确。
5.(2019·全国Ⅰ,31)某果园中存在A、B两种果树害虫,果园中的鸟(C)可以捕食这两种害虫;使用人工合成的性引诱剂Y诱杀B可减轻B的危害。回答下列问题:(1)果园中包含害虫A的一条食物链是_____________。该食物链的第三营养级是____。
解析 由题干信息可知,A、B是果树害虫,鸟(C)可以捕食这两种害虫,故果园中包含害虫A的一条食物链是果树→A→鸟(C),其中鸟(C)处于第三营养级。
(2)A和B之间存在种间竞争关系,种间竞争通常是指_____________________________________________________________________。
两种或两种以上生物相互争夺相同的资源和空间而表现出来的相互抑制现象
解析 种间竞争通常是指两种或两种以上生物相互争夺相同的资源和空间而表现出来的相互抑制现象。
(3)性引诱剂Y传递给害虫B的信息属于_________。使用性引诱剂Y可以诱杀B的雄性个体,从而破坏B种群的_________,导致__________降低,从而减轻B的危害。
解析 性引诱剂Y是一种化学物质,其传递给害虫B的信息属于化学信息。性引诱剂Y可以诱杀B的雄性个体,改变B种群的性别比例,导致其种群密度降低,从而减轻B的危害。
1.(2020·山东临沂期末)如图是自然界中碳循环的简图,下列相关叙述正确的是A.甲为消费者,乙为分解者,丙为生产者B.碳元素以无机物的形式在丙→乙→甲所示的渠道 中流动C.生物群落中的碳都是通过①②③过程进入无机环境中的D.稳定的自然生态系统中,大气中的CO2通过④过程进入生物群落的量 是相对稳定的
解析 分析题图可知,甲为分解者,乙为消费者,丙为生产者,A错误;碳元素以有机物的形式在丙→乙→甲所示的渠道中流动,B错误;
生物群落中的碳除了通过①②③过程进入无机环境中,还可通过化石燃料的燃烧进入无机环境,C错误;自然生态系统达到稳定后,生产者所固定的CO2量是相对稳定的,D正确。
2.(2021·陕西西安模拟)下图是某城市人工湿地示意图,需要补充完善的碳循环过程包括
解析 题图中只有生物成分之间及微生物与大气中CO2库的碳流动过程,缺乏植物和动物与大气中CO2库的交换过程,大气中的CO2进入生物群落主要依赖于植物的光合作用,生物群落中的碳进入大气主要通过植物、动物和微生物的呼吸作用,题图中已有微生物的分解作用。
3.(2020·山东曲阜质量测评)如图是某生态农业模式图,下列说法错误的是A.过程①中的碳以有机物形式被微生物利用B.电渣液中的能量可通过过程②流入农作物C.该模式实现了物质的循环利用D.该模式可以提高能量的利用率
解析 电渣液中的能量不能通过过程②流入农作物,因为植物利用的能量是光能,B错误。
4.切叶蚁切割、收集植物叶片,将含有消化酶的排泄物排在碎叶上,用来培养真菌,然后以真菌作为自己的食物来源。下列分析错误的是A.切叶蚁“培养”的真菌是分解者,能参与生态系统的物质循环B.探路的切叶蚁发现合适的植物后会留下“气味”,这种“气味”属于 化学信息C.碎叶中的能量通过食物链流向真菌,再流向切叶蚁D.切叶蚁与其培养的真菌之间的关系是长期共同进化的结果
解析 由“切叶蚁切割、收集植物叶片,将含有消化酶的排泄物排在碎叶上,用来培养真菌”可知,切叶蚁“培养”的真菌是分解者,能参与生态系统的物质循环,A正确;生态系统中信息的种类包括物理信息、化学信息和行为信息,探路的切叶蚁发现合适的植物后会留下“气味”,可在同种的不同个体间传递信息,“气味”属于化学信息,B正确;食物链一般是指捕食食物链,只涉及生产者和消费者,不含分解者,C错误;切叶蚁与其培养的真菌之间相互影响,两者的关系是长期共同进化的结果,D正确。
5.雌蚕蛾能释放一种性引诱剂,可以把3 km以外的雄蚕蛾吸引过来。虽然每只雌蚕蛾所释放的性引诱剂的数量不足0.01 mg,但雄蚕蛾仍能对其作出反应。有趣的是雄蚕蛾对密封在玻璃瓶中的雌蚕蛾虽然看得见,却无动于衷。下列相关叙述错误的是A.使雄蚕蛾作出反应的性引诱剂属于化学信息B.体现了信息的传递有益于种群的繁衍C.说明生态系统中的信息都是由生物产生的D.说明性引诱剂具有高效性
解析 生态系统中传递的信息包括物理信息、化学信息、行为信息等,并非都是由生物产生的。微量的性引诱剂就可引起同种雄蚕蛾作出反应,说明性引诱剂具有高效性。
6.(2020·山东潍坊高三期末)杜甫作为中国古代诗歌的集大成者,他的《江畔独步寻花七绝句》其六中“黄四娘家花满蹊,千朵万朵压枝低。留连戏蝶时时舞,自在娇莺恰恰啼”,描绘了百姓人家与大自然和谐相处的场景。下列相关叙述错误的是A.日照时间的长短决定植物的开花期,体现了生物种群的繁衍离不开信 息传递B.可以使用标志重捕法调查蝴蝶的种群密度C.黄莺的鸣叫属于物理信息,物理信息也可来自非生物环境D.为防止果树遭受鸟害,用音响设备模拟天敌声音驱赶鸟属于机械防治
解析 日照时间的长短决定植物的开花期,体现了生物种群的繁衍离不开信息传递,A正确;蝴蝶活动能力强,活动范围广,可用标志重捕法调查蝴蝶的种群密度,B正确;黄莺的鸣叫属于物理信息,物理信息也可来自非生物环境,如光等,C正确;为防止果树遭受鸟害,用音响设备模拟天敌声音驱赶鸟属于生物防治,D错误。
7.(2020·广东肇庆高三检测)下列有关生态学原理在生产实践中的应用,不符合实际的是A.运用群落结构的原理,进行农作物间作套种B.运用能量流动的原理,确定草原合理的载畜量C.运用群落演替的原理,设计农业生态系统D.运用信息传递的原理,对有害动物进行防治
解析 间作套种能够充分利用光能、空间等资源,这运用了群落垂直结构的原理,A符合实际;依据能量的传递效率,合理调整能量流动关系,确定草场的载畜量,有利于充分利用牧草所能提供的能量且不影响牧场的生态环境,B符合实际;设计人工农业生态系统,考虑能量多级利用和物质循环再生、经济效益等,一般不运用群落演替的相关知识或原理,恢复生态学主要利用生物群落演替的理论,C不符合实际;可以利用昆虫信息素等诱捕有害动物,降低害虫的种群密度,进行生物防治,D符合实际。
8.(2020·山东枣庄高三期末)生态缸是以水生植物造景为主的相对封闭的微型生态系统。下列关于生态缸的说法,正确的是A.制作生态缸,要遵循生态系统的基本原理,能够实现短期内的相对 稳定B.生态缸密封后,要能和外界进行能量交换,要置于阳光直射下C.人工生态缸只能够实现能量流动和物质循环的功能D.人工制作的生态缸生产者的种类和数量越多,其稳定性越高
解析 在有限的空间内依据生态系统的原理,将生态系统具有的基本成分进行组织,构建一种人工生态系统,这种生态系统的稳定性是短暂的,A正确;制作的生态缸应密闭,放置在室内通风、避免阳光直射的地方,B错误;人工生态缸还具有信息传递的功能,C错误;制作生态缸时,放置的动物、生产者的种类和数量要适宜,并不是越多生态缸越稳定,D错误。
9.(2020·河北保定调研)下列关于生态系统稳定性的叙述,正确的是A.生态系统稳定性的大小不能只通过种群内个体数目的多少来体现B.抵抗力稳定性越低的生态系统,其恢复力稳定性就一定越高C.生态系统的营养结构越简单,其恢复力稳定性就一定越强D.大量引进外来物种有利于生态系统稳定性的维持
解析 某生态系统中,种群内个体数目的多少并不能说明其稳定性的大小,A正确;一般情况下,抵抗力稳定性越低的生态系统,其恢复力稳定性就越高,但如极地苔原生态系统,其抵抗力稳定性和恢复力稳定性都较低,B错误;生态系统的营养结构越简单,其恢复力稳定性不一定就越强,如极地苔原生态系统,因其生存环境恶劣,生物种类单一、营养结构简单,在遭到过度放牧、火灾等干扰后,恢复的时间十分漫长,其恢复力稳定性就很低,C错误;大量引进外来物种可能会造成生物入侵,破坏生物多样性,导致生态系统稳定性降低,D错误。
10.(2021·黑龙江伊春模拟)下列调节过程中不属于反馈调节的是A.害虫数量增多会引起食虫鸟类数量增多,进而抑制害虫种群的增长B.池塘污染后,水蚤死亡进一步加剧污染,导致更多水蚤死亡C.血液中CO2增多会刺激呼吸中枢,使CO2大量排出,以维持CO2含量 正常D.寒冷时,促甲状腺激素分泌增多,使甲状腺激素分泌增多
解析 害虫数量增多会引起食虫鸟类数量增多,进而抑制害虫种群的增长是负反馈调节;池塘污染后,水蚤死亡进一步加剧污染,导致更多水蚤死亡是正反馈调节;血液中CO2增多会刺激呼吸中枢,使CO2大量排出,以维持CO2含量正常是负反馈调节;寒冷时,促甲状腺激素分泌增多,使甲状腺激素分泌增多不属于反馈调节。故选D。
(1)自然界中,除了绿色植物外,生产者还有____________________________________(至少写出两种生物)。(2)若图中①、②分别表示动物、植物部分同化能量的流向,则动物(兔子)粪便中的能量属于_____(填“①”或“②”)。
11.如图所示为自然界中碳循环示意图,据图回答下列相关问题:
蓝藻、硝化细菌(其他合理答
(4)生态系统的功能包括物质循环、________和信息传递,前两者之间的关系可以概括为_____________________________________________________________________________________________________________________________________________________________________。
(3)图中③、④分别表示两种重要的生理反应,即_________和_________。
物质作为能量的载体,使能量沿着食物链(网)流动;能量作为动力,使物质能够不断地在生物群落和无机环境之间循环往返(或能量流动是物质循环的动力、物质循环是能量流动的载体)
少化石燃料的使用是缓解温室效应和雾霾的重要措施,除该措施之外还可以________________________________________________。
大力植树造林、开发并使用洁净 能源等(一条即可)
(5)化石燃料的大量燃烧不仅会导致温室效应,还会导致雾霾,而雾霾可在一定时间内自行散去,这反映生态系统具有_______________能力。减
12.白纹伊蚊分布广泛,可传播登革病毒,雌蚊吸血,雄蚊不吸血而吸植物汁液。某科研团队培育了携带新型共生菌的白纹伊蚊,其中的雄蚊与野生雌蚊交配,产生的受精卵不能发育。该团队在试点小岛上大量释放携带新型共生菌的雄蚊,降低了野生白纹伊蚊的种群数量。该实验探索出的防治白纹伊蚊的新途径,有助于控制登革病毒的传播。回答下列问题:(1)研究人员释放雄蚊后连续监测白纹伊蚊种群数量的变化,以检验实验效果。该实验选择封闭性较好的小岛而不是更开放的环境作为试点,从影响种群数量变动的直接因素考虑,其原因是__________________________________________________________________。
小岛封闭性好,迁入率和迁出率低,对白纹伊蚊数量变动造成的影响小
(2)有人担忧降低白纹伊蚊数量后,会对生态系统的稳定性产生影响。而多年的实验结果表明该举措对生态系统稳定性的影响较小,这主要是因为生态系统具有一定的__________能力,其基础为_______调节。(3)雄蚊可通过感知雌蚊扇动翅膀发出的声波来辨别雌蚊的方位,该过程体现了生态系统的__________功能。请据此原理设计一个降低白纹伊蚊种群数量的方案___________________________________________________________________________________。
通过模拟雌蚊扇动翅膀发出的声波诱杀雄蚊(或干扰雌蚊发出的声波),从而降低种群的数量
13.(2020·河南六市联考)下表表示某森林生态系统在一年中的能量流动情况(C为分解者)。请回答下列问题:
(1)分析上表可知,流入该生态系统的总能量为____×106 J,从第二营养级到第三营养级的能量传递效率为_____。从能量输入和输出来看,该生态系统中生物体内的总能量是_____(填“增加”“减少”或“不变”)的。
解析 根据题表可知,C是分解者,A含有的能量最多,是生产者,则B是初级消费者,D是次级消费者。流入该生态系统的总能量为生产者A固定的能量900×106 J,从第二营养级到第三营养级的能量传递效率为18×106÷(100×106)×100%=18%。从能量输入和输出来看,该生态系统中生产者固定的总能量大于所有生物呼吸消耗的能量总和,因此该生态系统中生物体内的总能量是增加的。
(2)与森林生态系统相比,冻原生态系统抵抗力稳定性较低,因为冻原生态系统______________________________。
解析 与森林生态系统相比,冻原生态系统动、植物种类少,营养结构简单,自我调节能力弱,故冻原生态系统抵抗力稳定性较低。
(3)森林中的动物在不同季节一般都有换羽(毛)的习性,这是它们受到______(填“物理”“化学”或“行为”)信息的影响而产生的适应性生理特征,是长期__________的结果。
解析 森林中的动物在不同季节一般都有换羽(毛)的习性,这是它们受到光照等物理信息的影响而产生的适应性生理特征,是长期自然选择的结果。
动、植物种类少,营养结构简单
新高考生物一轮复习讲练课件:第31讲 生态系统的物质循环、信息传递及其稳定性(含解析): 这是一份新高考生物一轮复习讲练课件:第31讲 生态系统的物质循环、信息传递及其稳定性(含解析),共60页。PPT课件主要包含了素养目标,全球性,碳元素,CO2和碳酸盐,CO2,4过程图解,生产者,呼吸作用,化石燃料燃烧,知识拓展温室效应等内容,欢迎下载使用。
新高考生物一轮复习讲练课件:第31讲 生态系统的物质循环、信息传递及其稳定性(含解析): 这是一份新高考生物一轮复习讲练课件:第31讲 生态系统的物质循环、信息传递及其稳定性(含解析),共60页。PPT课件主要包含了素养目标,全球性,碳元素,CO2和碳酸盐,CO2,4过程图解,生产者,呼吸作用,化石燃料燃烧,知识拓展温室效应等内容,欢迎下载使用。
适用于新教材2024版高考生物一轮总复习第9单元生物与环境第43讲生态系统的物质循环信息传递及其稳定性课件新人教版: 这是一份适用于新教材2024版高考生物一轮总复习第9单元生物与环境第43讲生态系统的物质循环信息传递及其稳定性课件新人教版,共57页。PPT课件主要包含了素养目标,内容索引,强基础·增分策略,提能力·精准突破,练高考·衍生训练,元素的循环,4过程图解,加速了物质循环,5温室效应,生物富集等内容,欢迎下载使用。

