2022-2023学年山东省临沂十二中八年级(下)月考生物试卷(3月份)(含解析)
展开2022-2023学年山东省临沂十二中八年级(下)月考生物试卷(3月份)
一、选择题(本大题共15小题,共30.0分)
1. 捕蝇草是一种能捕食苍蝇等昆虫的植物。其特点叶片内有一些对触碰很敏感的硬刺,当昆虫触碰到这些硬刺后叶片会突然合上,昆虫在劫难逃。请问捕蝇草叶片受触碰后合上,体现了生物的什么特征( )
A. 生物的生活需要营养 B. 生物能进行呼吸
C. 生物能适应环境 D. 生物能够对外界刺激做出反应
2. 中央电视台《中国诗词大会》栏目深受人们喜爱,中华古诗词中不乏对生命现象的描述。下列诗句中不包含生命现象的是( )
A. 春色满园关不住,一枝红杏出墙来 B. 孤山寺北贾亭西,水面初平云脚低
C. 竹外桃花三两枝,春江水暖鸭先知 D. 几处早莺争暖树,谁家新燕啄春泥
3. 生物的生存离不开环境,生物适应环境,也能影响和改变环境。下列有关生物与环境的叙述正确的是( )
A. “谷雨,谷得雨而生也”体现了生物对环境的影响
B. 生长在岩石表面的地衣,能够加速岩石的风化体现了环境影响生物
C. “草盛豆苗稀”体现了非生物因素对生物的影响
D. 枯叶蝶的体色与落叶颜色一致体现了生物对环境的适应
4. 如图是观察人的口腔上皮细胞时在显微镜下看到的几个视野,以下分析正确的是( )
A. 观察到视野④后,该同学向右上方移动装片可观察到视野②
B. 要使视野①变清晰,需要转动粗准焦螺旋
C. 按照正确的操作顺序,该同学观察到的视野依次是③④②①⑤
D. 由②到⑤的过程中先后经历了转动转换器、调节细准焦螺旋、对光等
5. 下列关于多细胞动物体和植物体结构层次的叙述,正确的是( )
A. 动物细胞的结构中都有细胞壁、细胞膜、细胞质、细胞核
B. 植物体有上皮组织、分生组织、输导组织、营养组织
C. 动物体的结构层次比植物体的结构层次多了系统
D. 动物体和植物体的结构层次均为:细胞→组织→器官→生物体
6. 浮游植物→磷虾→鱿鱼→海豹→虎鲸属于海洋生态系统中的一条食物链,下列分析错误的是( )
A. 海洋的浮游植物主要指藻类植物,它们释放了氧气,满足水中生物需要,并补充了大气圈中的氧气
B. 在该食物链中,虎鲸体内所含的能量和难分解的有毒物质最多
C. 浮游植物属于生产者,它能够通过光合作用将光能转化成化学能并储存在有机物中
D. 大量捕杀虎鲸,海豹的的数量会先增加后减少,最后趋于稳定
7. “应怜屐齿印苍苔,小扣柴扉久不开。春色满园关不住,一枝红杏出墙来”.南宋叶绍翁这句诗中描写了2种植物,它们所属的植物类群分别是.
A. 藻类植物、裸子植物 B. 藻类植物、被子植物
C. 苔藓植物、裸子植物 D. 苔藓植物、被子植物
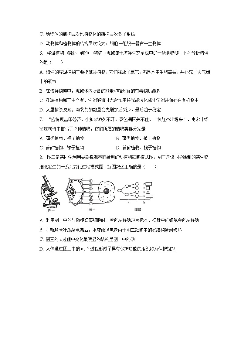
8. 图二是某同学利用显微镜观察而绘制的动植物细胞模式图,图三是该同学绘制的某生物细胞发生的一系列变化过程模式图。据图叙述正确的是( )
A. 利用图一中的显微镜观察细胞时,若向左移动玻片标本,视野中的细胞会向左移动
B. 将新鲜绿叶蔬菜煮沸后,水变成绿色是由于图二细胞中的②结构遭到破坏
C. 图三的a过程中变化最明显的结构是图二中的⑥
D. 人体通过图三中的a、b过程形成了具有保护功能的组织称为保护组织
9. 如图一是某同学在《观察人体口腔上皮细胞》时准备的材料用具,图二是使用显微镜时的几个操作步骤,下列相关说法错误的是( )
A. 该实验不需要的实验用具是图一中的③
B. 图一中⑥需要准备两个,分别用来吸取清水和稀碘液
C. 图二是使用显微镜时的几个操作步骤,属于对光环节的是③
D. 用低倍镜观察时,如果被观察的物像位于视野的左上方,应该向左上方移动装片,将物像调至视野中心,然后再用高倍镜观察
10. 为探究种子萌发的条件,王刚同学设计了如下实验:在甲、乙两个玻璃杯中的不同位置固定6张滤网,在每张滤网上都放10粒大小相同的绿豆种子,加入凉开水至中间滤网(如图)。下列分析错误的是( )
A. ①~⑥组中,只有第②组种子具备萌发条件
B. ①③两组进行对照,探究变量是一定的水分
C. ②⑤进行对照,可验证种子切除胚不能萌发的假设
D. ②③两组进行对照,探究变量是充足的空气
11. 某生物调查小组对如图植物的特征进行了观察和分析。下列叙述正确的是( )
A. 水绵的叶能进行光合作用 B. 肾蕨用孢子繁殖,孢子是生殖器官
C. 玉米的种子外有果皮包被着 D. 葫芦藓有茎、叶的分化,有输导组织
12. 如图是衣藻(甲)、根毛细胞(乙)和小肠绒毛上皮细胞(丙)的简单模式图,下列说法正确的是( )
A. 三种细胞中,甲特有的结构是叶绿体,乙特有的结构是细胞璧
B. 甲中的⑤、乙中的⑦和丙中的⑥都能扩大细胞表面积,有利于它们吸收营养
C. 经检测甲中某种有毒物质浓度远低于周围溶液中该物质的浓度,这是③作用的结果
D. 这三种细胞生命活动的控制中心都是②
13. 某同学在实验室制作了洋葱鳞片叶细胞临时装片并用显微镜观察,下列表述不正确的是( )
A. 制作装片的正确顺序c→d→b→a
B. 该显微镜最大放大倍数是640倍
C. 图像由甲到乙时,若视野较模糊,应调节[1]粗准焦螺旋
D. 视野乙中的“A”要移到视野中央,应向右下方移动装片
14. 图甲是菜豆种子萌发过程示意图,图乙是菜豆种子萌发过程中的质量变化示意图,其中X为鲜重变化曲线,Y为有机物质量变化曲线。下列叙述正确的是( )
A. 图甲中,种子吸水萌发,其中H是由子叶发育而来的
B. 图乙中,X曲线的ab段,质量增加的主要原因是种子萌发大量吸水
C. 图甲中,种子萌发时,胚乳中的营养物质逐渐转运给胚根、胚芽、胚轴
D. 图乙中,Y曲线的ae段,质量减少的主要原因是进行呼吸作用水分大量散失
15. 如图表示细胞生长、分裂和分化的过程。下列叙述错误的是( )
A. ①过程中,细胞不能无限长大
B. ②过程产生的新细胞,染色体的数目比原细胞减少一半
C. ③过程产生了不同的细胞群,形成了不同的组织
D. 生物体由小长大,与细胞的①②③生理活动有关
二、简答题(本大题共2小题,共20.0分)
16. 请仔细阅读下列材料,分析回答问题。
材料一:如图表示某农田生态系统的部分物质循环模式图,其中甲、乙、丙分别为该生态系统的组成成分,A、B、C是丙中三种生物,①、②、③、④表示甲、乙、丙的某些生理过程。
材料二:2021年4月13日日本政府召开相关会议,决定将福岛核污水排入海洋。如此污水中的核物质将随着洋流和食物链扩散,影响生态安全、人类健康等方方面面,因此这一问题绝不仅役是日本国内的问题也是涉及全球海洋生态环境和人类健康的国际问题。
(1)请写出图中C获得能量最多的一条食物链: ,B和C之间存在 关系。
(2)碳在无机环境中主要以 的形式,参与循环,通过生理过程【 】 不断吸收大气中的二氧化碳,又将氧气排放到大气中,有效的维持了生物圈中的 。
(3)福岛周围海域的浅水中有时浒苔和石莼等绿藻,稍深处有海带等褐藻,再深处有紫菜和石花菜等红藻,藻类植物的这种分布主要受 的影响。
(4)该海洋生态系统中满足各种生物生命活动所需要的能量最终来源于 。
(5)与农田生态系统相比,海洋生态系统抵抗外界干扰、保持自身相对稳定的能力较强,原因是 。但是若将来福岛核污水排入海洋,不仅影响日本周围海域海洋生态系统的定性,也会给全球生态环境、生态安全乃至人类健康带来一定的影响,这说明生物圈是 。是地球上最大的生态系统,是所有生物共同的家园。同时说明海洋生态系统的 能力是有限,我们需要从自身做起,减少污染,保护海洋生态环境。
17. 大豆在国家粮食安全中占有重要地位。如图是大豆生长发育的不同阶段,据图回答下列问题。
(1)每年播种大豆之前,农民需要先进行翻耕,这样有利于种子的萌发,原因是 。除此之外,我们还需要提供 环境条件帮助种子的萌发。满足环境条件后,发现仍有部分种子没有萌发,原因可能是 。
(2) 是新植物的幼体,主要由 构成(填序号)。大豆种子萌发中【 】 最先突破种皮,A部分由【 】 发育而成,发育过程中营养物质由 提供。
(3)大豆的每个根瘤就是一座微型氮肥厂,捕捉空气中的氮气转化成植物能吸收的含氮物质,大豆可为根瘤菌的生活提供 ,根瘤菌与大豆的这种关系属于 。
答案和解析
1.【答案】D
【解析】解:捕蝇草叶片受触碰后合上,这一事实说明生物能对外界刺激作出反应,叫做应激性。
故选:D。
生物的共同特征有:①生物的生活需要营养;②生物能进行呼吸;③生物能排出身体内产生的废物;④生物能对外界刺激作出反应;⑤生物能生长和繁殖;⑥生物都有遗传和变异的特性;⑦除病毒以外,生物都是由细胞构成的。
掌握生物的共同特征是解题的关键。
2.【答案】B
【解析】解:A、春色满园关不住,一枝红杏出墙来,说明生物能够对外界刺激作出反应,属于生命现象。
B、孤山寺北贾亭西,水面初平云脚低,属于自然现象,不包含生命现象。
C、竹外桃花三两枝,春江水暖鸭先知,说明生物能够对外界刺激作出反应,属于生命现象。
D、几处早莺争暖树,谁家新燕啄春泥,说明生物能够繁殖,属于生命现象。
故选:B。
生物的特征:1、生物的生活需要营养。2、生物能够进行呼吸。3、生物能排出体内产生的废物。4、生物能够对外界刺激作出反应。5、生物能够生长和繁殖。6、除病毒外,生物都是由细胞构成的。7、生物都能遗传和变异。
解答此类题目的关键是理解生物的特征。
3.【答案】D
【解析】解:A、“谷雨,谷得雨而生也”体现的是水分对生物生活的影响,错误。
B、生物生活在一定的环境中,既能适应环境,也能影响环境,生长在岩石表面的地衣,能够加速岩石的风化体现了生物影响环境,错误;
C、“草盛豆苗稀”说明了草和豆苗之间存在竞争关系,体现的是生物因素对生物的影响,错误;
D、枯叶蝶的体色与落叶颜色一致体现了生物对环境的适应,正确。
故选:D。
1、生物必须适应环境才能生存,如沙漠上的植物必须耐旱才能生存。生物也能影响环境,如蚯蚓改良土壤,千里之堤毁于蚁穴,植物的蒸腾作用可以增加空气湿度等。
2、环境影响生物的生存,环境中影响生物生活的各种因素叫环境因素,分为非生物因素和生物因素。
解答此类题目的关键是理解生物与环境的关系。
4.【答案】C
【解析】解:A、显微镜下物体和像的移动方向相反,视野④中,物像在视野的左下方,应向左下方移动装片,才能看到视野②,A错误;
B、要使视野①变清晰,需要转动细粗准焦螺旋,B错误;
C、显微镜的使用要求先对光,再用低倍镜观察,然后把需要重点观察的部分,将其调至视野的正中央,再转换高倍镜进行观察。图中,①高倍镜下较暗的物像、②低倍镜下视野中央的物像、③对光后的白亮视野、④偏视野左下方的低倍镜物像、⑤高倍镜下清晰的像,故其正确顺序为:③④②①⑤,C正确;
D、由②到⑤的过程中先后经历了转动转换器、调节细准焦螺旋、但不需要重新对光,只需要增大视野亮度即可,D错误。
故选:C。
1、本题考查显微镜的使用方法,只有熟练掌握显微镜的使用方法,才能较好的解答本类题目。
2、与观察植物细胞相比,观察口腔上皮细胞在玻片上滴的是生理盐水,植物细胞滴的是清水,目的是为了保持细胞原形。
熟练掌握显微镜的操作使用方法。
5.【答案】C
【解析】解:A、动物细胞的结构中有细胞膜、细胞质、细胞核,无细胞壁,A错误。
B、植物的组织由保护组织、分生组织、输导组织和营养组织等组成,而上皮组织是动物体所具有的,B错误。
CD、动物的结构层次:细胞→组织→器官→系统→动物体,植物的结构层次为:细胞→组织→器官→植物体,可见动物体的结构层次比植物体的结构层次多了系统,C正确,D错误。
故选:C。
动物的结构层次:细胞→组织→器官→系统→动物体,植物的结构层次为:细胞→组织→器官→植物体。
掌握动植物体的结构层次是解题的关键。
6.【答案】B
【解析】解:A、海洋的浮游植物主要指藻类植物,这些藻类植物通过光合作用释放的氧气可以满足水中生物呼吸的需要,还可以扩散到大气中,补充大气圈的氧气,A正确;
B、有害物质如铅、汞沿着食物链传递积累,营养级别越高,有毒物质含量越多。在该食物链中,虎鲸处于最高营养级,体内所含的难分解的有毒物质最多,能量随着食物链逐级递减,虎鲸体内所含的能量最少,B错误;
C、浮游植物是生产者,它能够通过光合作用将光能转化成化学能并储存在有机物中,C正确;
D、在生态系统中存在着食物链:浮游植物→磷虾→鱿鱼→海豹→虎鲸,如果人们大量捕杀虎鲸,海豹因天敌减少,数量大增,后又因食物减少而减少,最后趋于稳定,D正确。
故选:B。
(1)一个完整的生态系统包括生物部分和非生物部分,非生物部分包括阳光、空气、水、温度等,生物部分由生产者、消费者和分解者组成。
(2)食物链反映的是生产者与消费者之间吃与被吃的关系,所以食物链中不应该出现分解者和非生物部分。食物链的正确写法是:生产者→初级消费者→次级消费者…注意起始点是生产者。
(3)有害物质如铅、汞沿着食物链传递积累,营养级别越高,有毒物质含量越多。即有害物质通过食物链在生物体内不断积累,使其浓度随着消费者级别的升高而逐步增加,这种现象叫生物富集。
(4)能量沿着食物链流动,逐级递减,一般只有10%-20%的能量能够流入下一个营养级。
解答此类题目的关键是熟记生态系统的物质能量是沿着食物链、食物网流动的,并逐级减少,有害物质通过食物链在生物体内不断积累。
7.【答案】D
【解析】解:应怜屐齿印苍苔,小扣柴扉久不开,“苍苔”有叶、茎的分化,无真正的根,属于苔藓植物;
春色满园关不住,一枝红杏出墙来,“红杏”具有根、茎、叶、花、果实、种子六大器官,属于被子植物。
故选:D。
绿色植物分为孢子植物和种子植物两大类;其中藻类植物、苔藓植物、蕨类植物都不结种子,都靠孢子繁殖后代,属于孢子植物;裸子植物和被子植物属于种子植物,都用种子繁殖后代;
苔藓植物无根,有茎、叶的分化,体内无输导组织;
被子植物具有根、茎、叶、花、果实、种子六大器官,种子外面有果皮包被着,能形成果实。
解答此题的关键是熟练掌握苔藓植物、被子植物的主要特征及常见植物。
8.【答案】B
【解析】解:A、显微镜下的物像是倒像,若向左移动玻片标本,视野中的物像随之右移,A错误;
B、细胞膜能控制物质的进出,既不让有害的物质进来,也不让有用的物质轻易出去,具有选择透过性,也有保护作用。所以将新鲜绿叶蔬菜煮沸后,水变成绿色是由于图二细胞中的②细胞膜遭到破坏,使其失去了控制物质进出的功能,B正确;
C、三的a过程中变化最明显的结构是图二中的④是细胞核,C错误;
D、人体通过图三中的a、b过程形成了具有保护功能的组织称为上皮组织,D错误。
故选:B。
观图可知:图一是显微镜、图二是动植物细胞的结构图,其中①是细胞壁、②是细胞膜、③是叶绿体、④是细胞核、⑤是液泡、⑥是细胞质、⑦是线粒体,图三表示细胞的分裂和分化过程,a表示白细的分裂、b表示细胞的分化,解答即可。
此题涉及的知识面比较广,解答的关键是熟练掌握相关的基础知识,只有基础扎实才能灵活答题。
9.【答案】B
【解析】A.观察“人体口腔上皮细胞”时准备的材料用具有显微镜、镊子、滴管、吸水纸、消毒牙签、生理盐水、盖玻片、载玻片、擦镜纸、纱布、稀碘液。因此实验中用不到的用具是③刀片。A正确。
B.⑥滴管需要准备两个,分别用来吸取生理盐水和碘液,生理盐水是用来维持细胞形态的,碘液是用来染色的。B错误。
C.图二是使用显微镜时的几个操作步骤。①是安放装片;②是下降镜筒,这时眼睛要注视物镜,以免压坏玻片标本;③是转动反光镜完成对光;④是眼睛注视目镜,调节粗准焦螺旋,缓缓上提镜筒,寻找物像。C正确。
D.显微镜成的像移动的方向和玻片的移动方向相反。故将位于视野左上方的物像调至视野中心应该先左上方移动玻片标本,然后再用高倍镜观察。D正确。
故选:B。
1、图一为常用的生物实验器具,分别是:①显微镜、②镊子、③刀片、④载玻片、⑤盖玻片、⑥滴管。图二是显微镜使用的相关步骤,①是安放装片,②是下降镜筒,这时眼睛要注视物镜,以免压坏玻片标本,③是转动反光镜完成对光,④是眼睛注视目镜,调节粗准焦螺旋,缓缓上提镜筒,寻找物像。
2、显微镜成的像移动的方向和玻片的移动方向相反。
解答此题的关键是熟悉临时装片的制作要领及显微镜的使用步骤。
10.【答案】B
【解析】解:A、①~⑥中,只有第②组种子具备种子萌发条件:一定的水分、适宜的温度和充足的空气以及胚是完整的,A正确;
B、①和③两组有两个变量:水分和空气,因此不能作为对照实验,B错误;
C、②⑤进行对照,实验变量是瓶是否完整,因此用②和⑤两组进行对照,可验证种子切除胚不能萌发的假设,C正确;
D、②③两组唯一不同的变量是空气,可以探究种子萌发需要充足的空气,D正确。
故选:B。
(1)种子的萌发的环境条件为一定的水分、适宜的温度和充足的空气;自身条件是胚是完整的、胚是活的、种子不在休眠期以及胚发育所需的营养物质。
(2)对照实验:在探究某种条件对研究对象的影响时,对研究对象进行的除了该条件不同以外,其他条件都相同的实验。
解答此类题目的关键是理解掌握种子萌发的条件和对照试验中变量的唯一性。
11.【答案】C
【解析】解:A、水绵属于藻类植物,无根、茎、叶的分化,错误。
B、肾蕨属于蕨类植物,有根茎叶的分化,用孢子繁殖,孢子属于生殖细胞,不是生殖器官,错误。
C、玉米属于被子植物,种子外有果皮包被着,正确。
D、葫芦藓属于苔藓植物,无根,有茎、叶的分化,茎中无导管,叶中无叶脉,所以无输导组织,错误。
故选:C。
植物根据生殖细胞的不同可分为孢子植物和种子植物。孢子植物用孢子来繁殖后代,包括藻类植物、苔藓植物和蕨类植物,种子植物用种子来繁殖后代,包括裸子植物和被子植物。种子植物又包括裸子植物和被子植物。
解答此题的关键是明确各植物类群的特征。
12.【答案】D
【解析】解:A、三种细胞中,甲特有的结构是叶绿体,甲与乙都有细胞璧,A错误;
B、甲中的⑤鞭毛使衣藻在水中游动,根适于吸水的特点是根尖成熟区有大量的⑦根毛,大大增加了根与土壤接触的面积,有利于吸水和无机盐;肠内表面有许多环形皱襞,皱襞上有绒毛状的突起,叫做⑥小肠绒毛,这大大增加了小肠的内表面积;B错误;
C、①细胞膜能控制物质的进出,所以经检测甲中某种有毒物质浓度远低于周围溶液中该物质的浓度,这是①细胞膜作用的结果,C错误;
D、细胞核是遗传信息库,是生命活动的控制中心,D正确。
故选:D。
植物细胞和动物细胞的相同点和不同点:
细胞类型
相同点
不同点
植物细胞
都有:细胞膜、细胞质、
细胞核、线粒体。
有:细胞壁、叶绿体、
液泡。
动物细胞
无:细胞壁、叶绿体、
液泡。
由图可知:①细胞膜、②细胞核、③细胞壁、④液泡、⑤鞭毛、⑥小肠绒毛、⑦根毛。
运用所学知识解决实际问题,注意对相关知识的理解和掌握。
13.【答案】C
【解析】解:A.制作洋葱鳞片叶细胞临时装片的步骤可简单概括为:擦→滴→撕→展→盖→染。图中是制作洋葱鳞片叶细胞临时装片的部分步骤,正确顺序为c→d→b→a,故A正确;
B.显微镜的放大倍数=物镜放大倍数×目镜放大倍数。由图可知,目镜的放大倍数是16×,物镜的最大放大倍数是40×,所以该显微镜的最大放大倍数是16×40═640(倍)。故B正确;
C.使用显微镜时,旋转细准焦螺可小范围地升降镜筒,使物像更加清晰,图中1是粗准焦螺旋,2是细准焦螺旋,所以若视野较模糊,应调节2细准焦螺旋。故C错误;
D.显微镜下物体和像的移动方向相反。乙视野中“A”位于视野右下方,所以将其移至视野中央应向右下方移动装片,故D正确。
故选:C。
1、显微镜的放大倍数=物镜放大倍数×目镜放大倍数。
2、显微镜下物体和像的移动方向相反。
掌握显微镜的结构和功能是解题的关键。
14.【答案】B
【解析】
【分析】
本考点主要考查种子萌发的条件,种子的萌发条件包括外界条件和内部条件。综合性较强,涉及的知识点较多,应注意把握。
【解答】
A、图甲中H是幼叶,是由胚芽发育而来的,A错误;
B、图乙中,X曲线的ab段,质量增加的主要原因是种子萌发大量吸水,B正确;
C、菜豆属于双子叶植物,营养物质储存在子叶中,所以图甲中,种子萌发时,子叶中的营养物质逐渐转运给胚根、胚芽、胚轴,C错误;
D、图乙中,Y曲线的ae段,质量减少的主要原因是进行呼吸作用消耗了有机物,D错误。
15.【答案】B
【解析】解:A、①过程导致细胞体积增大,所以①过程表示细胞的生长,细胞不能无限长大,A正确。
B、②过程导致细胞数目增多,表示细胞分裂,细胞分裂时,染色体的变化最明显,染色体先进行自我复制,然后分成完全相同的两份,B错误。
C、③是细胞分化的过程,细胞分化的结果是形成了不同的组织,C正确。
D、生物体由小长大,与细胞的①细胞的生长、②细胞分裂、③细胞分化生理活动有关,D正确。
故选:B。
(1)细胞分裂时,细胞核先由一个分成两个,随后,细胞质分成两份,每份各含有一个细胞核。最后,在原来的细胞的中央,形成新的细胞膜,植物细胞还形成新的细胞壁。于是一个细胞就分裂成为两个细胞。
(2)细胞分化形成了不同的细胞群,我们把形态、结构、功能相同的细胞群称之为组织。
(3)图中:①表示细胞的生长、②表示细胞分裂、③表示细胞分化。
解答此类题目的关键是理解掌握动植物细胞的分裂、分化过程和特点。
16.【答案】甲→A→C 捕食和竞争 二氧化碳 ② 光合作用 碳-氧平衡 阳光 太阳能 生物种类多,营养结构复杂 一个统一的整体 自动调节
【解析】解:(1)分析题图可知,甲既能吸收二氧化碳,也能释放二氧化碳,所以图中甲是生产者,丙是消费者,乙是分解者。图中有2条食物链:甲→A→B→C,甲→A→C,C获得能量最多的一条食物链即为最短的一条:甲→A→C。BC均以A为食,二者为竞争关系,C以B为食,二者是捕食关系。
(2)乙能将动植物遗体等中的有机物分解成二氧化碳(水和无机盐)等无机物。碳在无机环境中与生物群落之间以二氧化碳的形式进行循环,碳元素通过②光合作用由无机环境进入生物体,能量流动的起点是生产者,因此植物通过光合作用不断吸收大气中的二氧化碳,又将氧气排放到大气中,有效的维持了生物圈中的碳-氧平衡。
(3)光在海水中的穿透性有浅到深越来越弱,最浅处光最强。因此福岛周围海域的浅水中有浒苔和石莼等绿藻,稍深处有海带等褐藻,再深处有紫菜和石花菜等红藻,藻类植物的这种分布主要受阳光的影响。
(4)在生态系统中,只有绿色植物才能进行光合作用制造有机物,有机物中储存着来自阳光的能量。所以此生态系统中各种生物生命活动所需要的能量最终来源于太阳能。
(5)生态系统中生物种类越多,营养结构越复杂,自动调节能力就越大。反之,自动调节能力就越小。该系统结构简单,生物种类较少,自动调节能力弱。与农田生态系统相比,海洋生态系统抵抗外界干扰、保持自身相对稳定的能力较强,原因是生物种类多,营养结构复杂。若将来福岛核污水排入海洋,不仅影响日本周围海域海洋生态系统的定性,也会给全球生态环境、生态安全乃至人类健康带来一定的影响,这说明生物圈是一个统一的整体,是地球上最大的生态系统,是所有生物共同的家园。同时说明海洋生态系统的自动调节能力是有限的,保护海洋生态环境,人人有责。
故答案为:
(1)甲→A→C;捕食和竞争。
(2)二氧化碳;②光合作用;碳-氧平衡。
(3)阳光。
(4)太阳能。
(5)生物种类多,营养结构复杂;一个统一的整体;自动调节。
(1)食物链反映的是生产者与消费者之间吃与被吃的关系,所以食物链中不应该出现分解者和非生物部分。食物链的正确写法是:生产者→初级消费者→次级消费者…注意起始点是生产者。
(2)生态系统具有一定的自动调节能力,但这种自动调节能力有一定限度,如果外界干扰超过了这个限度,生态系统就会遭到破坏。
(3)甲、乙、丙分别为该生态系统的组成成分,A、B、C是丙中三种生物,根据图示箭头方向可以确定图中甲是生产者,丙是消费者,乙是分解者。①③表示呼吸作用,②表示光合作用,④是分解作用。
解答此类题目的关键是理解掌握食物链的组成、物质和能量以及食物链的书写等知识。
17.【答案】为种子萌发提供充足的空气 适宜的温度、一定的水分 种子的胚已死(或胚不完整、种子处于休眠期) 胚 ①②③④ ③ 胚根 ② 胚芽 子叶 有机物 共生
【解析】解:(1)种子萌发的外界条件为充足的空气,一定的水分,适宜的温度。种子萌发的自身条件:胚是完整的,是活的,不在休眠期。每年在播种小麦前,农民伯伯都会将土地进行翻耕,保证土壤透气,这样做有利于种子萌发。种子的萌发同时还需要自身条件,满足环境条件后,发现仍有部分种子没有萌发,最可能的原因是种子的胚已死(或胚不完整、种子处于休眠期)。
(2)双子叶植物和单子叶植物的种子的胚都是由胚根,胚轴,胚芽,子叶组成,胚种子的主要部分,大豆种子的结构包括种皮和胚,胚由①胚轴、②胚芽、③胚根、④子叶四部分组成。大豆种子萌发过程中,首先突破种皮的结构是胚根,发育成根;然后是胚轴伸长,发育成根和茎的连结部分;最后是胚芽突破种皮发育成茎和叶,⑤子叶中的营养物质供胚根、胚轴、胚芽发育。
(3)根瘤菌生活在豆科植物的根部,它为能将空气中的氮转化为植物能吸收的含氮物质,而豆科植物为根瘤菌生活提供有机物,大豆和根瘤菌之间的关系是共生。
故答案为:(1)为种子萌发提供充足的空气;适宜的温度、一定的水分;种子的胚已死(或胚不完整、种子处于休眠期)。
(2)胚;①②③④;③胚根;②胚芽;子叶。
(3)有机物;共生。
图中:①胚轴、②胚芽、③胚根、④子叶、⑤种皮、⑥种子、⑦果皮、A叶、B根,一朵花完成传粉与受精后,只有子房继续发育。
了解种子的结构和萌发的条件是解题的关键。
2022-2023学年山东省临沂市兰陵县七年级(下)期末生物试卷(含解析): 这是一份2022-2023学年山东省临沂市兰陵县七年级(下)期末生物试卷(含解析),共28页。试卷主要包含了0分)等内容,欢迎下载使用。
2022-2023学年山东省临沂市费县七年级(下)期末生物试卷(含解析): 这是一份2022-2023学年山东省临沂市费县七年级(下)期末生物试卷(含解析),共28页。试卷主要包含了选择题,简答题等内容,欢迎下载使用。
2022-2023学年山东省临沂市罗庄区七年级(下)期末生物试卷(含解析): 这是一份2022-2023学年山东省临沂市罗庄区七年级(下)期末生物试卷(含解析),共29页。试卷主要包含了选择题,简答题,实验探究题等内容,欢迎下载使用。

