2023届高考物理一轮复习选择性必修三物理知识点总结
展开
目录
第一章 分子动理论
1. 分子动理论的基本内容
2. 实验:用油膜法估测油酸分子的大小
3. 分子运动速率分布规律
4. 分子动能和分子势能
第二章 气体、固体和液体
1. 温度和温标
2. 气体的等温变化
3. 气体的等压变化和等容变化
4. 固体
5. 液体
第三章 热力学定律
1. 功、热和内能的改变
2. 热力学第一定律
3. 能量守恒定律
4. 热力学第二定律
第四章 原子结构和波粒二象性
1. 普朗克黑体辐射理论
2. 光电效应
3. 原子的核式结构模型
4. 氢原子光谱和玻尔的原子模型
5. 粒子的波动性和量子力学的建立
第五章 原子核
1. 原子核的组成
2. 放射性元素衰变
3. 核力与结合能
4. 核裂变与核聚变
5. “基本”粒子
第一章 分子动理论
第一节 分子动理论的基本内容
一、分子动理论
1. 物体是由大量分子组成的
(1)分子的大小
①分子体积:分子体积很小,它的直径数量级是10−10m
②分子质量:分子质量很小,一般分子质量的数量级是10−26kg
③油膜法测分子直径:d=VS ,V是油滴体积,S是水面上形成的单分子油膜的面积
(2)阿伏加德罗常数 1 mol 任何物质所含有的粒子数,NA=6.02×1023 mol−1
2. 分子热运动:一切物质的分子都在永不停息地做无规则运动,温度是分子热运动剧烈程度的标志。
(1)扩散现象:相互接触的不同物质彼此进入对方的现象,温度越高,扩散越快,可在固体、液体、气体中进行.
(2)布朗运动:悬浮在液体(或气体)中的微粒的无规则运动,微粒越小,温度越高,布朗运动越显著
3. 分子力:分子间同时存在引力和斥力,且都随分子间距离的增大而减小,随分子间距离的减小而增大,但总是斥力变化得较快
4. 分子动理论的基本内容:物体是由大量分子组成的,分子在做永不停息的无规则运动,分子之间存在着相互作用力
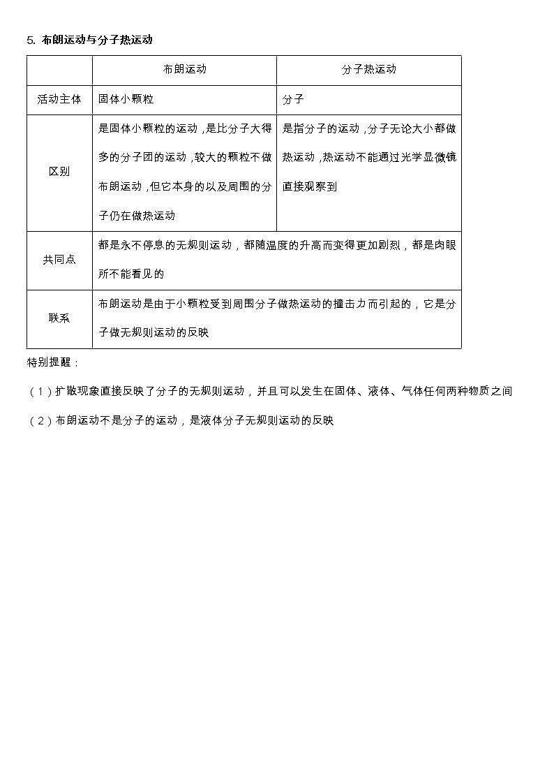
5. 布朗运动与分子热运动
布朗运动
分子热运动
活动主体
固体小颗粒
分子
区别
是固体小颗粒的运动,是比分子大得多的分子团的运动,较大的颗粒不做布朗运动,但它本身的以及周围的分子仍在做热运动
是指分子的运动,分子无论大小都做热运动,热运动不能通过光学显微镜直接观察到
共同点
都是永不停息的无规则运动,都随温度的升高而变得更加剧烈,都是肉眼所不能看见的
联系
布朗运动是由于小颗粒受到周围分子做热运动的撞击力而引起的,它是分子做无规则运动的反映
特别提醒:
(1)扩散现象直接反映了分子的无规则运动,并且可以发生在固体、液体、气体任何两种物质之间
(2)布朗运动不是分子的运动,是液体分子无规则运动的反映
第二节 实验:用油膜法估测油酸分子的大小
一、实验:用油膜法估测分子的大小
1. 实验原理
利用油酸酒精溶液在平静的水面上形成单分子油膜,将油酸分子看做球形,测出一定体积油酸 溶液在水面上形成的油膜面积,用 d= VS 计算出油膜的厚度,其中 V 为一滴油酸溶液中所含油酸的体积,S 为油膜面积,这个厚度就近似等于油酸分子的直径.
2. 实验步骤
(1)取 1 mL(1 cm3)的油酸溶于酒精中,制成 N mL 的油酸 酒精溶液,则油酸的纯度为 1N
(2)往边长为 30~40 cm 的浅盘中倒入约 2 cm 深的水,然后将痱子粉(或细石膏粉)均匀地撒在水面上.
(3)用滴管(或注射器)向量筒中滴入 n 滴配制好的油酸酒精溶液,使这些溶液的体积恰好为 1 mL,算出每滴油酸酒精溶液的体积 V0= 1nmL
(4)用滴管(或注射器)向水面中央滴入一滴配制好的油酸酒精溶液,油酸就在水面上慢慢散开,形成单分子油膜.
(5)待油酸薄膜形状稳定后,将一块较大的玻璃板盖在浅盘上,用彩笔将油酸薄膜的形状画在玻璃板上
(6)将玻璃板取出放在坐标纸上,算出油酸薄膜的面积 S
3. 数据处理
(1)计算一滴溶液中油酸的体积:V= 1 Nn (mL).
(2)计算油膜的面积:利用坐标纸求油膜面积时,以边长为 1 cm 的正方形为单位,计算轮廓内正方形的个数,不足半个的舍去,大于半个的算一个.
(3)计算油酸的分子直径: d= V S (注意单位统一).
第三节 分子运动速率分布规律
一、气体分子运动的特点
1. 产生的原因:由于大量分子无规则地运动而碰撞器壁,形成对器壁各处均匀、持续的压力,作用在器壁单位面积上的压力叫做气体的压强
2. 决定因素
(1)宏观上:决定于气体的温度和体积.
(2)微观上:决定于分子的平均动能和分子的密集程度.
第四节 分子动能和分子势能
一、分子动能、分子势能、物体的内能
1. 比较
分子动能
分子势能
物体的内能
定义
分子无规则运动(即热运动)的动能
由分子间相对位置决定的势能
物体中所有分子热运动的动能和分子势能的总和
决定
大小
的
因素
温度是物体分子热运动的平均动能的标志。
①温度升高,分子热运动的平均动能就增大
分子势能随分子间距离变化。
①物体内所有分子势能的总和跟物体的体积有关
物体的内能在宏观上与质量、温度、体积有关。
①当分子间作用力忽略不计时,就不具有分子势能。因此理想气体就不具有分子势能。一定质量理想气体的内能只由温度决定
注意
温度、内能等,只对大量分子才有意义,不能像研究机械运动那样,取单个分子或几个分子作为研究对象,应用以上物理量去描述也没有意义
2. 分子力、分子势能与分子间距离的关系
(1)当 r>r0时,分子力为引力,当 r 增大时,分子力做负功,分子势能增加.
(2)当 rT2
(2)P−1V图线为过原点的直线,同一气体的两条等温线比较,斜率大得温度高,即T1>T2
三、盖-吕萨克定律
1. 内容:
①一定质量的理想气体,在压强不变的情况下,温度每升高(降低)1℃,增加(减少)的体积等于它在0℃时体积的1273
②一定质量的某种气体,在压强不变的情况下,其体积V与热力学温度T成正比
2. 表达式:V1T1=V2T2 (或Vt−V0t=V0273,或Vt=V0(1+t273) )
T(K)
O
V(m3)
等压线
P2
P1
t((℃)
O
V(m3)
−273
P2
P1
V0
3. 图象
(1)V−t图:过-273℃的直线,与纵轴交点为0℃时气体的体积,同一气体等压线P1>P2
(2)V−T图:过原点的直线,同一气体的等压线,斜率大得压强小,即P1>P2
四、查理定律
1. 内容:一定质量的某种气体,在体积不变的情况下,压强p与热力学温度T成正比
2. 表达式:p1T1=p2T2 (或Pt−P0t=P0273,或Pt=P0(1+t273) )
T
O
P
V2
V1
t((℃)
O
P
−273
V2
V1
A
C
B
3. 图象(等容线)
(1)P−t图:过-273℃的直线,与纵轴交点是0℃时气体的压强,同一气体等容线V1>V2
(2)P−T图:过原点的直线,同一气体的等容线比较,斜率大的体积小,即V1>V2
五、理想气体
1. 宏观上:理想气体是指在任何温度、任何压强下始终遵从气体实验定律的气体.实际气体在压强不太大、温度不太低的条件下,可视为理想气体
2. 微观上:理想气体的分子间除碰撞外无其他作用力,分子本身没有体积,即它所占据的空间认为都是可以被压缩的空间
3. 理想气体的状态方程
(1)内容:一定质量的某种理想气体发生状态变化时,压强跟体积的乘积与热力学温度的比值保持不变
(2)公式:p1V1T1=p2V2T2或pVT=C
(3)气体实验定律可看成理想气体状态方程的特例
①当m不变,T1=T2时,p1V1=p2V2 玻意耳定律
②当m不变,V1=V2时,p1T1=p2T2 查理定律
③当m不变,P1=P2时,V1T1=V2T2 盖·吕萨克定律
六、气体状态变化的图像问题
图像
特点
实例
等温过程
p−V
pV=CT,即pV之积越大的等温线温度越高,线离原点越远
p−1V
p=CT1V,斜率k=CT,即斜率越大,温度越高
等容过程
p−T
p=CVT,斜率k=CV,即斜率越大,体积越小
等压过程
V−T
V=CPT,斜率k=Cp,即斜率越大,压强越小
第三节 固体
一、固体
1. 分类:固体分为晶体和非晶体,晶体分单晶体和多晶体
2. 晶体与非晶体的比较
单晶体
多晶体
非晶体
外形
规则
不规则
不规则
熔点
确定
确定
不确定
物理性质
各向异性
各向同性
各向同性
典型物质
石英、云母、食盐、硫酸铜
玻璃、蜂蜡、松香
形成与转化
有的物质在不同条线下能够形成不同的形态,同一物质可能以晶体和非晶体两种不同的形态出现,有些非晶体在一定条件下可以转化为晶体
(1)物理性质:包括弹性、硬度、导热性能、导电性能、光的折射性能等
①各向异性:沿不同方向的导电性能不同,沿不同方向的光学性质不同的现象
②各向同性:沿各个方向的物理性质都是一样的现象
第四节 液体
一、液体
1. 液体的表面张力
(1)作用:液体的表面张力使液面具有收缩的趋势.
(2)方向:表面张力跟液面相切,跟这部分液面的分界线垂直.
(3)大小:液体的温度越高,表面张力越小;液体中溶有杂质时,表面张力变小;液体的密度越大,表面张力越大.
(4)形成原因:表面层中分子间的距离比液体内部分子间的距离大,分子间的相互作用力表现为引力.
(5)表面特性:表面层分子间的引力使液面产生了表面张力,使液体表面好像一层绷紧的弹性薄膜,分子势能大于液体内部的分子势能.
二、浸润和不浸润
1. 浸润:液体会润湿某种固体并附着在固体的表面上的现象
2. 不浸润:液体不会润湿某种固体,不会附着在这种固体的表面的现象
3. 毛细现象:浸润液体在细管中上升的现象,以及不仅润液体在细管中下降的现象
三、液晶
1. 液晶的物理性质
(1)具有液体的流动性.
(2)具有晶体的光学各向异性.
(3)在某个方向上看,其分子排列比较整齐,但从另一方向看分子的排列是杂乱无章的
2. 液晶的用途:可用作显示元件,在生物医学、电子工业、航空工业都有重要应用
第三章 热力学定律
第一节 功、热和内能的改变
一、焦耳的实验
1. 焦耳的两个最具代表性的实验
(1)让重物下落带动叶片搅拌容器中的水,引起水温上升
(2)通过电流的热效应给水加热
2. 绝热过程:系统不从外界吸热,也不向外界放热的过程
3. 物体的内能
(1)物体的内能:物体中所有分子做热运动的动能和分子势能的总和。由于物体的内能是表示物体系统热力学状态的一种状态量,也称热力学能
(2)物体的内能与分子数、温度、体积有关
(3)物体的内能是不同于机械能的另一种形式的能。内能是由大量分子热运动和分子间相对位置所决定的能,机械能是物体做机械运动和物体形变所决定的能。机械能在一定条件下可以为零,内能用不为零。
第二节 热力学第一定律
一、热力学第一定律
1. 改变物体内能的两种方式
(1)做功:
①体现了其他形式的能和内能之间的转化
②无热交换时,外界对物体做了多少功,物体的内能就增加多少,即∆U=W
(2)热传递:
①热传递的过程就是物体间或同一物体的不同部分间内能的转移过程
②热传递方向是内能从高温物体传给低温物体。
③物体做功为零时,放出多少热量,物体的内能就减少多少,即∆U=Q
(3)做功和热传递对改变物体内能是等效的
①做功和热传递虽有本质区别,但在改变物体内能上是等效的。热量和功都是过程量,热量是量度内能转移的过程量,功是量度内能转化的过程量,热量不是内能,也不是温度
2. 热力学第一定律
(1)内容:一个热力学系统的内能增量等于外界向它传递的热量与外界对它所做功的和
(2)表达式:∆U=Q+W
3. 第一类永动机:违背能量守恒定律的机器被统称为第一类永动机,它是不可能制成的
4. 几种特殊情况
(1)若过程是绝热的,则 Q=0,W=ΔU,外界对物体做的功等于物体内能的增加量.
(2)若过程中不做功,即 W=0,则 Q=ΔU,物体吸收的热量等于物体内能的增加量.
(3)若过程的始末状态物体的内能不变,即ΔU=0,则 W+Q =0 或 W=-Q.外界对物体做的功等于物体放出的热量.
5. 摩擦力做功与内能变化的关系
(1)静摩擦力做功的特点
①静摩擦力可以做正功,也可以做负功,还可以不做功
②在静摩擦力做功过程中,只有机械能的相互转移,没有机械能转化成其他形式的能
③相互摩擦的系统内,一对静摩擦力所做的功的总和等于零
(2)滑动摩擦力做功的特点
①滑动摩擦力可以做正功,也可以做负功,还可以不做功
②一对滑动摩擦力做功的过程中,能量转化有两种情况:一是相互摩擦的物体之间机械能的转移;二是机械能转化为内能,转化内能的量值等于滑动摩擦力与相对位移的乘积
③相互摩擦的系统中,一对滑动摩擦力所做的总功是负值,其绝对值等于滑动摩擦力与相对位移的乘积,等于系统损失的机械能
第三节 能量守恒定律
一、能量守恒定律
1. 内容:能量既不会凭空产生,也不会凭空消失,它只能从一种形式转化为其他形式,或者从一个物体转移到别的物体,在转化或转移的过程中,能量的总量保持不变
2. 能量守恒定律的应用
(1)某种形式的能量减少,一定有其他形式的能增加,且减少量和增加量一定相等
3. 一般的解题步骤
(1)明确研究对象
(2)分别列出物体或系统吸收或放出的热量;外界对物体或系统做的功或物体或系统对外所做的功
(3)根据热力学第一定律∆U=Q+W列出方程进行求解
(4)特别注意物理量的正负号及其物理意义
第四节 热力学第二定律
一、热力学第二定律
1. 常见的两种表述
(1)克劳修斯表述:热量不能自发地从低温物体传到高温物体.
(2)开尔文表述:不可能从单一热库吸收热量,使之完全变成功,而不产生其他影响.
2. 热传导的方向性(自然过程的方向性)
(1)热传导具有方向性:热量会自发地从高温物体传给低温物体
(2)气体的扩散现象具有方向性:两种不同的气体可以自发地进入对方成为混合气体
(3)机械能和内能的转化过程具有方向性:物体在水平面上运动,因摩擦而逐渐停止
(4)气体向真空膨胀具有方向性:气体可自发地向真空容器内膨胀
(5)在整个自然界中,无论有生命的还是无生命的,所有的宏观自发过程都具有单一性,都有一定的方向性,都是一种不可逆过程
2. 第二类永动机:违背宏观热现象方向性的机器被称为第二类永动机.这类永动机不违背能量守恒定律,但它违背了热力学第二定律,也是不可能制成的.
3. 热力学第二定律的实质:热力学第二定律的每一种表述,都揭示了大量分子参与宏观 过程的方向性,进而使人们认识到自然界中进行的涉及热现象的宏观过程都具有方向性.
第四章 原子结构和波粒二象性
第一节 普朗克黑体辐射理论
一、黑体与黑体辐射
1. 热辐射:我们周围的一切物体都在辐射电磁波,这种辐射与物体的温度有关,所以叫热辐射
2. 绝对黑体(简称黑体):能够完全吸收入射的各种波长的电磁波而不发生反射的物体
3. 黑体辐射:黑体不反射电磁波,却可以向外辐射电磁波
(1)辐射的电磁波除与温度有关外,还与材料的种类及表面状况有关,而黑体的辐射规律最为简单。黑体辐射电磁波的强度按波长的分布只与黑体的温度有关
(2)随着温度的升高,一方面黑体辐射各种波长电磁波的本领都有所增加,另一方面辐射本领的极大值向波长较短的方向移动
二、能量子
1. 能量子:不可再分的最小能量值ε叫作能量子
(1)表达式:ε=hv
(2)普朗克常量h=6.62607015×10−34J·s
(3)v:带电微粒的振动频率,也即带电微粒吸收或辐射电磁波的频率
第二节 光电效应
一、光电效应
1. 光电效应:在光的照射下从物体发射出电子的现象(发射出的电子称为光电子).
2. 产生条件:入射光的频率大于极限频率.
3. 光电效应规律
(1)存在着饱和电流:对于一定颜色的光,入射光越强,单位时间内发射的光电子数越多
(2)存在着遏止电压和截止频率:光电子的能量只与入射光的频率有关,而与入射光的强弱无关.当入射光的频率低于截止频率时不发生光电效应.
(3)光电效应具有瞬时性:当频率超过截止频率时,无论入射光怎样微弱,几乎在照到 金属时立即产生光电流,时间不超:10−9s
4. 光电效应规律的理解
(1)放不放光电子,看入射光的最低频率.
(2)单位时间内放多少光电子,看光的强度
(3)光电子的最大初动能大小,看入射光的频率
(4)要放光电子,瞬时放
二、爱因斯坦光电效应方程
1. 基本物理量
(1)光子的能量ε=hν,其中h=6.62607015×10−34J·s (称为普朗克常量).
(2)逸出功:使电子脱离某种金属所做功的最小值.
(3)最大初动能:发生光电效应时,金属表面上的电子吸收光子后克服原子核的引力逸出时所具有动能的最大值
2. 爱因斯坦光电效应方程:Ek=hν-W0
(1)hν:光电子的能量.
(2)W0:逸出功,即从金属表面直接飞出的光电子克服正电荷引力所做的功.
(3)Ek:光电子的最大初动能
3. 图象分析
图象名称
Ek
v0
v
图象
物理量
最大初动能Ek与入射光频率v
0
−E
①极限频率:v0
②逸出功:W0=−E=E
③普朗克常量:斜率v
遏止电压Uc与入射光频率v
①(截止)极限频率:v0
②遏止电压Uc:随入射光频率的增大而增大
③普朗克常量: ve(斜率·电子电量)
频率相同、光强不同时,光电流与电压
①遏止电压:Uc
②饱和光电流Im(电流的最大值)
③最大初动能:Ekm=eUc
频率不同、光强相同时,光电流与电压
v1
Uc1
U
Uc2
v2
O
I
①遏止电压:Uc1、Uc2
②饱和光电流:电流的最大值
③最大初动能:Ek1=eUc1,Ek2=eUc2
三、康普顿效应
(1)美国物理学家康普顿在研究X射线通过金属、石墨等物质的散射时,发现在散射的X射线中,除了有与入射波长λ0相同的成分外,还有波长大于λ0的成分,人们把这种波长变长的现象叫作康普顿效应
(2)爱因斯坦的光子说:光子不仅具有能量E=hv,而且光子具有动量p=hvc=hλ
(3)康普顿用光子说成功解释了康普顿效应:他认为散射后X射线波长改变,是X射线光子和物质中电子碰撞的结果。由于光子的速度是光速,非常大,而物质中的电子速度相对很小,因此可以看作电子静止,碰撞前后动量和能量都守恒,碰撞后电子动量和能量增加,光子的动量和能量减小,故散射后光子的频率要减小,光子的波长变长
四、光的波粒二象性
1. 光的波粒二象性
(1)光的干涉、衍射、偏振现象证明光具有波动性.
(2)光电效应说明光具有粒子性
(3)光既具有波动性,又具有粒子性,称为光的波粒二象性.
(4)光波是一种概率波
2. 光本性学说的发展简史
学说名称
微粒说
波动说
电磁说
光子说
波粒二象性
代表人物
牛顿
惠更斯
麦克斯韦
爱因斯坦
公认
实验依据
光的直进
光的反射
光的干涉衍射
能在真空中传播,是横波,光速等于电磁波速
光电效应
康普顿效应
光既有波动现象,又有粒子特征
内容要点
光是一群弹性粒子
光是一种机械波
光是一种电磁波
光是由一份一份光子组成的
光是具有电磁本性的物质,既有波动性又有粒子性
第三节 原子的核式结构模型
一、电子的发现
1. 汤姆孙发现电子
(1)从1890年起英国物理学家汤姆孙开始了对阴极射线的一系列实验研究.
(2)汤姆孙利用电场和磁场能使带电的运动粒子发生偏转的原理检测了阴极射线的带电性质,并定量地测定了阴极射线粒子的比荷(带电粒子的电荷量与其质量之比,即).
(3)1897年汤姆孙发现了电子(阴极射线是高速电子流).
电子的电量:,
电子的质量:,
电子的比荷:.
电子的质量约为氢原子质量的
二、原子的核式结构
1. α粒子散射实验:粒子碰到电子被反弹,否定了汤姆孙的原子结构模型,提出了核式结构模型.
2. 卢瑟福依据粒子散射实验的结果,提出了原子的核式结构:在原子中心有一个很小的核,叫原子核,原子的全部正电荷和几乎全部质量都集中在核里,带负电的电子在核外空间绕核旋转.
第四节 氢原子光谱和玻尔的原子模型
一、氢原子光谱
1. 光谱:用光栅或棱镜可以把光按波长展开,获得光的波长(频率)成分和强度分布的记录,即光谱
2. 物质的光谱按其产生方式不同可分为两大类:
(1)发射光谱—物体直接发出的光通过分光后产生的光谱.它又可分为连续光谱和明线光谱(特征谱线)
(2)吸收光谱(特征谱线)
3.光谱分析:由于每种原子都有自己的特征谱线,因此可以根据光谱来鉴别物质和确定它的化学组成,这种方法叫做光谱分析.
4. 氢原子光谱线:是最早发现、研究的光谱线
(1)巴耳末公式:,式中的常数称为里德伯常量,对于氢原子,实验测得的值为
二、玻尔的原子模型(能级结构)
1. 玻尔理论:
(1)原子只能处于一系列的不连续的能量状态中,在这些状态中原子是稳定的.电子虽然绕核旋转,但并不向外辐射能量,这些状态叫定态.
(2)原子从一种定态(能量为Em)跃迁到另一定态(能量为En)时,它辐射(或吸收)一定频率的光子,光子的能量由这两个定态的能量差决定,即ℎv=Em−En,玻尔将这种现象称为跃迁。
①这些量子化的原子的能量叫作能级。能量最低的状态叫作基态,其他的状态叫作激发态
(3)原子的不同能量状态对应于电子沿不同圆形轨道运动.原子的定态是不连续的,因而电子的可能轨道是分立的
2. 跃迁时电子动能、原子势能与原子能量的变化.
(1)当轨道半径减小时,库仑引力做正功,原子的电势能减小,电子动能增大,原子能量减小.反之,轨道半径增大时,原子电势能增大,电子动能减小,原子能量增大.
第五节 粒子的波动性和量子力学的建立
一、粒子的波动性
1. 物质波
(1)概率波:光的干涉现象是大量光子的运动遵守波动规律的表现,亮条纹是光子到达概率大的地方,暗条纹是光子到达概率小的地方,因此光波又叫概率波.
(2)物质波(德布罗意波):任何一个运动着的物体,小到微观粒子大到宏观物体都有一种波与它对应,其波长λ= hp,v=εh,p 为运动物体的动量, h 为普朗克常量
(3)物质波也是概率波:电子和其他微观粒子同光子一样,具有波粒二象性。
2. 光的波动性与粒子性的统一
(1)光子是能量为的微粒,表现出粒子性,而光子的能量与频率有关,体现了波动性,所以光子是统一了波粒二象性的微粒,但是,在不同的条件下的表现不同,大量光子表现出波动性,个别光子表现出粒子性;光在传播时表现出波动性,光和其他物质相互作用时表现出粒子性;频率低的光波动性更强,频率高的光粒子性更强.
3. 双缝干涉实验
(1)1960年约恩孙直接做了电子双缝干涉实验,从屏上摄得了微弱电子束的干涉图样和光的干涉图样是非常相似的.这也证明了实物粒子的确具有波动性.
二、量子力学
(1)描述微观世界行为的理论被逐步完善并最终完整地建立起来,它被称为量子力学
(2)量子力学是在普朗克、玻尔等人所建立的一个个的具体理论(早期量子论)的基础上创立的。成为统一描述微观世界物理规律的普遍理论
第五章 原子核
第一节 原子核的组成
一、原子核的组成
1.天然放射现象——贝克勒尔的发现
(1)1896年,法国物理学家贝克勒尔发现,铀和含铀的矿物能发出一种看不见的射线,这种射线能穿透黑纸而使照相底片感光.这种元素白发地放出射线的现象叫天然放射现象。
(2)物质发射看不见的射线的性质称为放射性,具有放射性的元素称为放射性元素.
2. 对放射线的研究
(1)研究方法:让放射线通过电场或磁场来研究其性质.
(2)在电场或磁场作用下,射线分为三束,表明这些射线中有的带电,有的不带电
(3)从感光位置知道,带正电的射线偏转较小,这种射线叫射线;带负电的射线偏转较大,这种射线叫射线;不偏转的射线叫射线.
①α射线:卢瑟福经研究发现,射线粒子带有两个单位正电荷,质量数为4,即粒子是氦核,
速度约是光速的,有较大的动能.
特征:贯穿本领小,电离作用强,能使沿途中的空气电离.
②β射线:贝克勒尔证实,射线是电子流,其速度可达光速的.
特征:贯穿本领大,能穿透黑纸,甚至穿透几毫米厚的铝板,但电离作用较弱.
③γ射线:是一种波长很短的电磁波——光子流,是能量很高的电磁波,波长.
特征:贯穿本领最强,能穿透几厘米厚的铅板.电离作用最弱.
3. 天然放射现象的意义
(1)天然放射现象说明原子核是有内部结构的.元素的放射性不受单质和化合物存在形式的影响.化学反应决定于核外的电子,能量有限,不可能放出粒子,也不可能放出高速的电子和光子来,因此三种射线只能是从原子核内放出的.说明原子核是有复杂结构的.
4. 原子核的组成
(1)质子法发现:卢瑟福又用粒子轰击氮核,结果从氮核中打出了一种粒子,并测定了它的电荷与质量,知道它是氢原子核,把它叫做质子。mp=1.67×10−27
(2)中子的发现:卢瑟福发现质子后,预言核内还有一种不带电的粒子中子,十年后他的学生查德威克用实验证明了原子核内含有中子,中子的质量非常接近于质子的质量(用粒子轰击铍原子核实验)
(3)原子核的组成:原子核是由质子和中子组成的,质子和中子统称核子.
①原子核所带电荷都是质子电荷的整数倍,用Z表示,叫做原子核的质子数,或叫核电荷数.
②原子核的质量是核内质子和中子质量的总和.由于质子和中子质量几乎相等,所以原子核的质量近似等于核子质量的整数倍,用这个整数代表原子核的质量,叫做原子核的质量数,用A表示,
③原子核的符号可以表示为ZAX.其中X为元素符号,为原子核的质量数,Z为核电荷数,
5. 同位素:
(1)定义:具有相同质子数、不同中子数的原子互称同位素.
(2)例如氢的三种同位素:氕()、氘()、氚().
第二节 放射性元素衰变
一、放射性元素的衰变
1. 原子核的衰变:天然放射现象说明原子核具有复杂的结构.原子核放出粒子或粒子,并不表明原子核内有粒子或粒子(粒子是电子流,而原子核内不可能有电子存在),放出后“就变成新的原子核”,这种变化称为原子核的衰变.
(1)衰变规律:原子核衰变时,前后的电荷数和质量数都守恒.
(2)衰变方程:
α衰变:
β衰变:
(3)两个重要的衰变:
,
.
①核反应中遵循质量数守恒而不是质量守恒,核反应过程中反应前后的总质量一般会发生变化(质量亏损)而释放出核能.
②当放射性物质发生连续衰变时,原子核中有的发生衰变,有的发生衰变.同时伴随着辐射.
(4)α粒子和β粒子衰变的实质
粒子实质就是氦核,它是由两个质子和两个中子组成的.当发生衰变时,原子核中的质子数
减,中子数也减,因此新原子核的核电荷数比未发生衰变时的原子核的核电荷数少,为此在元素周期表中的位置向前移动两位.
衰变是原子核中的一个中子转化成一个电子,即粒子放射出去,同时还生成一个质子留在核内,使核电荷数增加.但衰变不改变原子核的质量数,所以发生衰变后,新原子核比原来的原子核在周期表中的位置向后移动一位.
射线是在发生或衰变过程中伴随而生,且粒子是不带电的粒子,因此射线并不影响原子核的核电荷数,故射线不会改变元素在周期表中的位置.但射线是伴随或衰变而生,它并不能独立发生,所以,只要有射线必有衰变或衰变发生.因此从整个衰变过程来看,元素在周期表中的位置可能要发生改变
2. 半衰期
(1)定义:放射性元素的原子核有半数发生衰变所需的时间叫这种元素的半衰期.半衰期是表示放射性元素衰变快慢的物理量;不同的放射性元素,其半衰期不同,有的差别很大.
(2)公式:用T表示半衰期,m0与N0表示衰变前的质量和原子核数,m和N表示衰变后的质量和原子核数,n表示半衰期数,则 m=m02n=m0·2−tT , N=N02tT=N0·2−tT
(3)影响因素:放射性元素衰变的快慢是由核内部的因素决定的
3.核反应方程的配平及α、β衰变次数的确定方法
(1)核反应方程中有两个守恒规律:质量数守恒,电荷数守恒.
(2)确定衰变次数的原理是两个守恒规律.
设放射性元素ZAX经过n次α衰变和m次β衰变后,变成稳定的新元素Z'A'Y,则表示该核反应的方程为:
ZAX→Z'A'Y+n 24He+m −10e
根据电荷数守恒和质量数守恒可列方程:&A=A'+4n&Z=Z'+2n−m
以上两式联立解得:&n=A−A'4&m=A−A'2+Z'−Z
二、放射性的应用于防护
1. 人工放射性同位素:人们用质子、氘核、中子、射线等轰击原子核,也得到了放射性同位素
2. 放射性同位素的应用
(1)利用射线的贯穿本领来检查各种产品的厚度、密封容器中的液面高度等,从而自动控制生产过程
(2)利用射线的电离作用.放射线能使空气电离,从而可以消除静电积累,防止静电产生的危害.
(3)利用射线对生物组织的物理、化学效应使种子发生变异,培育优良品种.
(4)利用放射线的能量,轰击原子核实现原子核的人工转变.
(5)在医疗上,常用以控制病变组织的扩大.
(6)作为示踪原子
3. 放射性的危害与防护
(1)危害:核爆炸、核泄漏、医疗照射
(2)防护:密封防护、距离防护、时间防护、屏蔽防护
第三节 核力与结合能
一、核力与结合能
1. 核反应
(1)定义:我们把原子核在其他粒子轰击下产生新原子核的过程,称为核反应.
2. 核力:
(1)定义:原子核内部,核子间所特有的相互作用力.
(2)核力的特点:
①核力是强相互作用力,在它的作用范围内核力比库仑力大得多;
②核力是短程力,作用范围在之内.在大于时核力表现为引力,超过时核力急剧下降几乎消失.在小于时核力表现为斥力,因此核子不会融合在一起;
③每个核子只跟相邻的核子发生核力作用.这种性质称为核力的饱和性.无论是质子间、中子间、质子和中子间均存在核力.
3. 核结合能
(1)核子分开反应方程:(吸收能量)
核子结合反应方程:(放出能量)
(2)由于核力的存在,核子结合成原子核时要放出一定的能量,原子核分解成核子时,要吸收同样多的能量.核反应中放出或吸收的能量称为核结合能.
(3)平均结合能(又叫比结合能):原子核的结合能与核子数之比平均结合能越大,表示原子核中核子结合得越牢固.原子核越稳定.
4. 质量亏损
(1)质能方程:E=mc2 或 ∆E=∆mc2
(2)理解:在核反应中仍遵守质量守恒和能量守恒的规律.核反应中的质量亏损,并不是这部分质量消失或质量转变为能量
第四节 核裂变与核聚变
一、核裂变
1. 核的裂变——铀核的裂变
(1)铀核裂变的发现:1938年底,德国物理学家哈恩与斯特拉斯曼利用中子轰击铀核时,发现了铀核的裂变,向核能的利用迈出了第一步.
(2)核裂变:使核分裂成中等质量的原子核的核反应叫做核裂变.
(3)铀核裂变的一种核反应方程: .
(4)链式反应:裂变不断地进行下去,释放出越来越多的核能的反应
(5)链式反应发生的条件:
①铀块的体积大于临界体积.体积超过临界体积时,保证中子能够碰到铀核.
②有足够浓度的铀.③有足够数量的慢中子.
2. 核电站的核心是核反应堆
(1)核电站的优点是:①消耗的“燃料”很少;②作为核燃料的铀、钍等在地球上的可采储量大;③对环境污染比火电站要小.
二、核聚变
1. 聚变:把轻核结合成质量较大的核,释放出核能的反应
(1)聚变方程: .
(2)聚变发生的条件:只有在超高温条件下才能发生
第五节 “基本”粒子
一、“基本粒子”不基本
1. 发现:
(1)19世纪末,许多人认为光子、电子、质子和中子是组成物质的不可再分的最基本粒子.
(2)从20世纪起科学家陆续发现了多种同种类的新粒子,它们不是由质子、中子、电子组成.
(3)科学家进一步发现质子、中子等本身也是复合粒子,且还有着复杂的结构.
(4)粒子加速器和粒子探测器是研究粒子物理的主要工具.
2. 粒子的分类
按照粒子与各种相互作用的关系,可以将粒子分为三大类:强子、轻子和媒介子.
分类
参与的相互作用
发现的粒子
备注
强子
强相互作用
质子、中子、介子、超子
质子是最早发现的强子强子有内部结构
轻子
不参与强相互
作用
电子、电子中微子、子、子中微子,子、子中微子
无内部结构
媒介子
各种相互作用
光子、中间玻色子、胶子
光子传递电磁相互作用
玻色子传递弱相互作用
胶子传递强相互作用
3.反粒子(反物质)
(1)实验发现,许多粒子都有和它质量相同而电荷及其他一些物理量相反的粒子,叫反粒子.例如电子和正电子,质子和反质子等.由反粒子构成的物质叫反物质.
4.夸克模型
(1)实验表明强子是有内部结构的,1964年美国物理学家盖尔曼提出了强子的夸克模型,认为强子是由夸克构成的.

